![]() |
![]() |
|||||||||||||||
Тестер полярности диодов. Сложный подход.
Автор: ejsanyo Предыстория. Приветствую всех любителей аппаратной схемотехники! А любите ли вы...диоды? Отечественные, стеклянные, немного неказистые по нынешним меркам, хотя на момент своей разработки в Советские годы считавшиеся довольно компактными и прогрессивными. Пожалуй, каждый, кто имел с ними дело хоть раз, согласится с тем, что самое удивительное в этих деталях, это их маркировка. Редко бывает так, что на корпусе написано прямым текстом что-нибудь вроде "Д18". Как правило, мы увидим загадочные письмена краской из разноцветных колечек и точечек. Тогда, в поисках истины, открываем справочники, донёсшие до наших дней язык древних цивилизаций, и удачи вам в разгадывании "зашифрованного послания прошлого"! Шанс встретить в принципе неопознаваемую комбинацию весьма велик. И это ещё при условии, если краска не облупилась от времени и не растворилась в лаке.
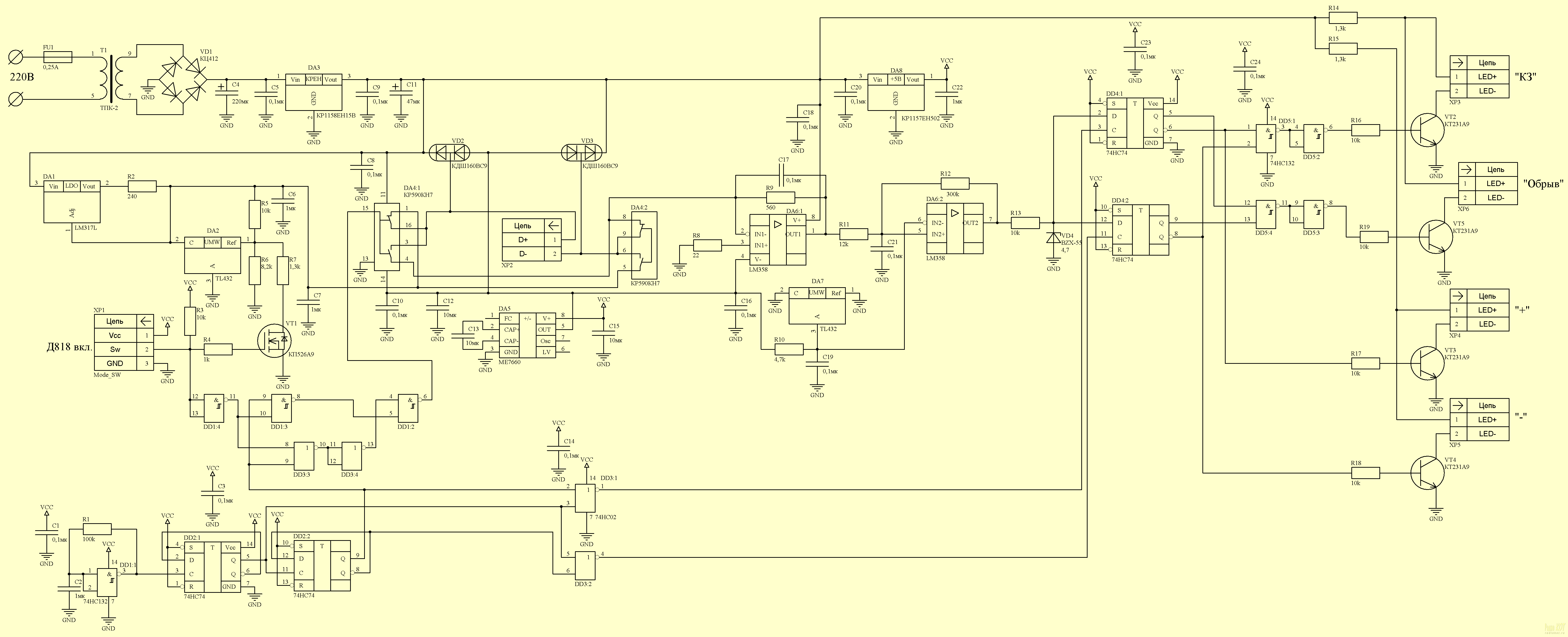
Порой решать все эти квесты приходится не только при ремонте старой аппаратуры. Ведь выпуск большинства из этих диодов в современной России продолжается, они по прежнему идут в аппаратуру и вполне нормально там работают. Но если что именно пришёл за диод, в этом случае понять возможно, хотя бы по надписи на пакетике/коробочке, то вот с полярностью...да, всё по прежнему сложно. Неплохо, если поставщик диодов удосужился вложить в коробку паспорт, и он настоящий, а не просто случайная распечатка из интернета. У импортных диодов давно сложилась традиция: катод, то бишь минус, помечают широкой полоской. У наших же диодов, в зависимости от желания конкретного производителя, такая полоска может означать как минус, так и плюс! Если непонятно с маркировкой, полярность же можно легко проверить! Действительно, в большинстве случаев это так. По Интернету гуляет масса схем, суть которых одна: прикладываем к диоду напряжение одной полярности, потом другой. При какой ток пошёл, там полярность и совпадает с полярностью диода. Простейший вариант - взять...тестер и померить. Если тестера нет, возьмём по старинке, лампочку и батарейку. Но это же неудобно, с каждым диодом возиться тестером. Есть вариант поинтереснее - взять трансформатор, да пару светодиодов для визуализации протекающего тока, и сделать специальную приспособу. Заодно сразу будет видно, если диод в коротком замыкании. Но вещи становятся ещё более интересными, когда потребуется определить полярность не просто у стабилитрона, а у термокомпенсированного стабилитрона, вроде доисторических Д818, что и ныне живее всех живых в том самом "неоднозначном" стеклянном исполнении Д818x1. Поскольку в недрах данного изделия встречно с переходом стабилитрона включен ещё один диод, то, по крайней мере, при подаче напряжения ниже порога стабилизации тока не будет при любой полярности, и ничего "прозвонить" не получится. И что же, в таком случае, вы предлагаете? Пожалуй, во имя удобства и однозначности придётся изобрести велосипед что-то поумнее. За основу возьмём такой базовый принцип: Источник тока выдаёт постоянный ток, ограниченный несколькими мА. В отсутствии нагрузки потенциал на его выходе ограничивается параллельным ограничителем на уровне ниже, чем напряжение стабилизации предполагаемых к тестированию стабилитронов, но при этом ещё достаточно высоком, если мы захотим проверить, например, полярность зелёных светодиодов. Если диод включен с правильной полярностью, то ток через него потечёт дальше, а ограничитель не будет вносить в процесс существенного влияния. Преобразователь ток в напряжение имеет эквивалентное входное сопротивление, близкое к нулю (в определённых пределах входного тока, разумеется). Это повышает помехоустойчивость входа, особенно в случае, когда шаловливые ручонки тянутся вставить на проверку очередной диод, одновременно принимая на себя наводки от соседней розетки. Опорное напряжение для компаратора делаем таким, чтобы схема реагировала на достаточно большой ток полностью открывшегося диода, но ещё не реагировала на ток утечки, скажем, закрытого стабилитрона, который может достигать сотен мкА. Порог превышен - на выходе сигнал высокого уровня, показывающий, что диод открыт. Теперь, поменяв включение диода на обратное, можно проверить, что диод закрылся (что нет внутреннего замыкания). Напрашивается идея автоматизировать процесс переключения полярности диода при помощи электронных коммутаторов, что мы, в дальнейшем, и сделаем. Что-ж, допустим, задачу надёжного определения полярности "обычного" стабилитрона мы решили. Но как насчёт упомянутых выше термокомпенсированных? Немного модифицируем схему и алгоритм её работы: Поможет нам здесь тот факт, что (хоть в официальной документации это нигде не гарантировано) термокомпенсирующий p-n переход, как правило, выдерживает приложенное обратное напряжение в десяток с небольшим вольт, не открываясь. Таким образом, настраиваем ограничение входного напряжения на такое значение, при котором в обратном направлении стабилитрон открывается, а в прямом - ещё нет. Отсюда и изменения в алгоритме - теперь компаратор нам показывает протекание не прямого, а обратного тока. Реализация. Реализация всего описанного вылилась вот в такую схему: На первый взгляд всё слишком сложно для выполняемой функции, но давайте разберёмся, что здесь и для чего. Тестируемый диод подключается к разъёму XP2. К XP1 подключается перекидной тумблер для выбора режима "Д818", или "обычный диод". Когда замкнуты контакты 1 и 2 выбран режим "Д818", а когда 2 и 3 - "обычный диод". К XP3...XP6 подключаются светодиоды для индикации результата тестирования. Трансформатор во вторичной обмотке выдаёт где-то 14...16В, чтобы, после выпрямления, получить далее стабилизированное 15В, которое как раз немного выше, чем нужно для режима проверки Д818. Дополнительно формируется +5В для питания цифровой части схемы. DA1 ограничивает ток на уровне порядка 5 мА, что достаточно и безопасно для большинства диодов. Параллельный стабилизатор напряжения выполнен на DA2 и имеет переключаемый порог ограничения либо около 2,8В, либо около 12В. Здесь используется китайская версия TL432 от некой фирмы На DD1.1 сделан тактовый генератор. Его частота, после деления на 4, переключает полярность подключения тестируемого диода при помощи электронных ключей DA4. Для уверенно работы данного коммутатора требуется источник отрицательного смещения, которое формирует конденсаторный преобразователь ICL7660 ME7660 DA5. Так что, да, коммутатор имеет несимметричное основное питание, но это нормально. Лишь бы проходящий через него сигнал укладывался в диапазон между минусом и плюсом питания. Диоды VD2, VD3 в некоторой степени защищают коммутатор от статического электричества, которое может прилететь, например, с упомянутых ранее шаловливых ручонок. На DA6.1 сделан более-менее типичный преобразователь ток-напряжение на операционном усилителе. Поскольку он выполняет, кроме того, инверсию полярности сигнала, при полном входном токе в 5 мА на его выходе будет напряжение порядка -2,8В. На DA6.2 сделан компаратор с небольшой положительной обратной связью (гистерезисом), и, учитывая коэффициент преобразования DA6.1, в качестве источника опоры здесь удобно применить ещё один китайский TL432 DA7, получив порог 1,24В, или чуть более 2 мА по току диода. VD4 ограничивает двухполярный выход DA6.2 до логических уровней. Триггеры DD4 работают элементами памяти, фиксирующими результаты двух последних тестов с разной полярностью включения диода, "проводит, или не проводит". Результаты запоминаются во второй и четвёртой четвертях коммутирующего диод импульса, поскольку к тому времени гарантировано закончатся переходные процессы в схеме после коммутации. Для формирования соответствующих импульсов выборки используется формирователь на DD3.1, DD3.2. Для ещё более наглядной интерпретации результатов теста сделаны схемы совпадения на DD5. А хитрая схема на DD1.2, DD1.3, DD3.3, DD3.4 - это всего лишь эквивалент одного элемента "исключающее ИЛИ", чтобы инвертировать, или не инвертировать коммутирующие импульсы в зависимости от выбранного режима работы (положения тумблера на XP1). Обращу внимание на использование в ряде моментов не простых логических элементов, а триггеров Шмитта. Это позволило упростить тактовый генератор и повысить помехоустойчивость входа тумблера. Плата на сей раз получилась на редкость неказистой, с кучей перемычек, поэтому её проект, пожалуй, приводить не буду. Уверен, у вас всё получится лучше. Тем не менее, данный прибор уже более года успешно трудится на производстве, подымая показатели путём сокращения количества глупых ошибок при монтаже. Если будете делать питание от сети, как в данном варианте схемы, наверно, стоит в очередной раз напомнить, что в сети 220 230В, что опасно для жизни при неосторожном обращении! И установкой предохранителя в первичной цепи пренебрегать не стоит, каким бы надёжным не казался ваш трансформатор!
Файлы: Все вопросы в Форум.
|
|
|||||||||||||||
![]() |
![]() |


![]() |
||||
|
|
||||





Схема дубовая, но есть у неё, как минимум, один нюанс: диоды бывают разные. Например и в частности: стабилитрон - он ведь тоже диод. И если напряжение вторичной обмотки окажется достаточным, чтобы открыть его в обратном направлении, то, увы, загорятся оба светодиода, как при пробое! Однозначность определения полярности пропала. Что же делать, особенно вспомнив, что стабилитроны бывают весьма низковольными, например, те же советские КС133? Напрашивается ответ: снижать напряжение трансформатора, чтобы оно гарантировано, даже в пике, не превысило порога отпирания самых низковольтных стабилитронов. Но здесь внезапно появляется другая проблема: падение напряжения на светодиодах в нашей индикации! Даже у наиболее низковольтных из них, т.е. простых красных, оно составляет минимум 1,8В. Как-то весьма близко к нашему верхнему порогу стабилитронов, в условные 3В. В общем, удачи с подбором трансформатора!






