![]() |
![]() |
||||||||||||
УМЗЧ - защита выходных транзисторов.
Автор: chainik-4 В статье анализируется триггерная защита УМЗЧ. Певая опубликованная конструкция УМЗЧ с триггерной защитой - это УМЗЧ Зуева. Радио N'11 1984 г.
Еще несколько конструкций УМЗЧ с триггерной защитой, опубликованные в журнале Радио. УМЗЧ Н.Сухова. Радио N'6, 7 1986г. УМЗЧ Арасланова. Радио N'2 1989г. УМЗЧ Л.Зуева. Радио N'2, N'3, N'4 2005г.
Триггерная защита позволяет защитить выходные транзисторы УМЗЧ при перегрузках. Но не защищает АС от постоянного напряжения. Единственная опубликованная схема триггерной защиты, позволяющая защитить АС от постоянного напряжения, описана в статье Л.Зуева. Здесь рассматриваются только схемы защиты выходных транзисторов. Надо отметить - триггерные схемы защиты имеет смысл применять только в УМЗЧ для домашнего прослушивания. Для УМЗЧ, предназначенных для озвучивания мероприятий они не совсем подходят, поскольку УМЗЧ отключается при перегрузке. А в мероприятиях пропажа звука недопустима.
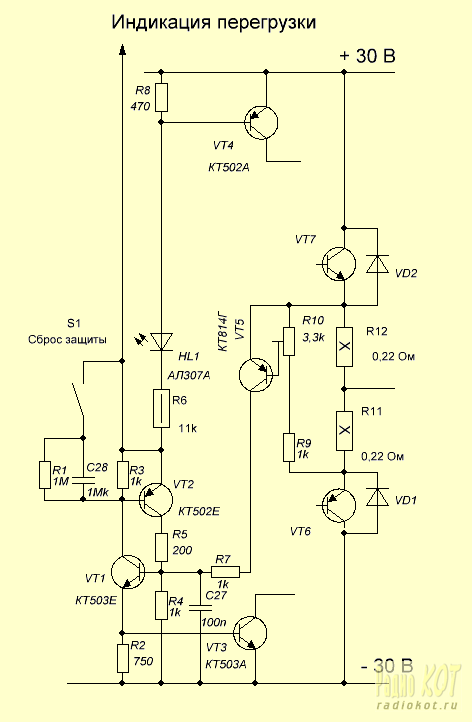
Схема защиты Н.Сухова выглядит так: В качестве датчика тока используются эмиттерные резисторы выходных транзисторов. VT6, VT7 - выходные транзисторы УМЗЧ. Диоды VD1, VD2 - для защиты выходных транзистов от ЭДС при срабатывании защиты. Транзисторы VT1, VT2 - это триггер. В исходном состоянии оба транзистора закрыты. Транзисторы VT3, VT4 - ключи. В схеме Сухова они используются для блокировки УН
по схеме с общей базой и закрытия транзистора стабилизатора тока, которая является нагрузкой УН - усилителя напряжения.
Настройка узла защиты производится так: Узел на транзисторе VT5 отключается от эмиттерных резисторов выходных транзисторов. На схему подается напряжение защиты, которое вычисляется по формуле:
Uзащиты = Rэ * Iзащиты. Здесь Iзащиты - ток защиты. Rэ - значение сопротивления в цепи эмиттера. В данной сземе 0,22 Ом. Поскольку при больших токах транзистор одного из плеч полностью закрыт, берется сопротивление только одного резистора. Еще одна из возможных схем защиты выходных транзисторов. Такую способ защиты применил Л.Зуев. Но у него более сложная схема. Здесь способ защиты Л.Зуева применяется совместно со схемой защиты Н.Сухова.
Здесь VT7 и VT8 - выходные транзисторы. VT5, VT6 - электронные ключи. Через них надо питать весь выходной повторитель, поскольку отключение только транзисторов выходного каскада может привести к перегрузке остальных транзисторов - драйверов двойки или тройки. При этом на питании выходных каскадов не должно быть электролитических конденсаторов - единственные конденсаторы в цепи питания - это С3 и С4. Они должны быть на плате УМЗЧ. Превышение емкости этих конденсаторов может привести к выходу из строя выходных транзисторов при перегрузке, энергией, накопленной на конденсаторах. Конденсаторы фильторов питания должны быть до электронных ключей. Поскольку входные каскады и УН в цепи питания имеют фильрующие резисторы, наличие в их цепях питания электролитических конденсаторов на схему защиты не влияют. Еще одна схема триггерной защиты - электронный предохранитель. Такую схему защиты можно применить, если нет возможности применить другие схемы или для питания всего усилителя мощности. Чтобы защита работала, в цепях питания УМЗЧ не должно быть конденсаторов большой емкости - более 0,5u. Конденсаторы фильтра питания должны быть до электронных ключей.
Если на плате УМЗЧ ест такие коенденсаторы, их надо отпаять, вместо них впаять конденсаторы С3 и С4 - перенести со схемы защиты. Электролитические конденсаторы в цепях питания входных цепей и усилителя напряжения на работу схемы защиты не влияют, поскольку в их цепях стоят фильтрущие резисторы. Но надо проверить схему на наличие таких резисторов. Срабатывание триггерной защиты приводит к резкому рекращению тока на выходе УМЗЧ. При этом на индуктивностях акустической системы и проводов образуется ЭДС. Для защиты выходных транзисторов от этого ЭДС, надо обязательно ввести защитные диоды. VT1...VT5 вполне можно примениь SMD транзисторы MBT5401, MMBT551. Мощность, рассеиваемая на них небольшая. При напряжении питания +-31 В в качестве VT6, VT7 тоже.
Все вопросы в Форум.
|
|
||||||||||||
![]() |
![]() |


![]() |
||||
|
|
||||





Здесь VT7 и VT8 - выходные транзисторы. VT5, VT6 - электронные ключи. Через них надо питать весь выходной повторитель, поскольку отключение только транзисторов выходного каскада может привести к перегрузке остальных транзисторов - драйверов двойки или тройки. При этом на питании выходных каскадов не должно быть электролитических конденсаторов - единственные конденсаторы в цепи питания - это С3 и С4. Они должны быть на плате УМЗЧ. Превышение емкости этих конденсаторов может привести к выходу из строя выходных транзисторов при перегрузке, энергией, накопленной на конденсаторах. Конденсаторы фильторов питания должны быть до электронных ключей. Поскольку входные каскады и УН в цепи питания имеют фильрующие резисторы, наличие в их цепях питания электролитических конденсаторов на схему защиты не влияют.

