Например TDA7294

Форум РадиоКот • Просмотр темы - Как это могло работать? Плата YD-7732A2
Форум РадиоКот
Здесь можно немножко помяукать :)

Текущее время: Пт янв 16, 2026 06:27:46

Часовой пояс: UTC + 3 часа


ПРЯМО СЕЙЧАС:



Начать новую тему Ответить на тему  [ Сообщений: 30 ]  1,  
Автор Сообщение
Не в сети
 Заголовок сообщения: Как это могло работать? Плата YD-7732A2
СообщениеДобавлено: Вт сен 02, 2025 15:00:14 
Грызет канифоль

Зарегистрирован: Сб мар 19, 2022 09:49:45
Сообщений: 250
Рейтинг сообщения: 0
Это туристический фонарь, с DC/AC питанием. На входе платы, АС замыкается конденсатором 225J400V и двумя последовательно резисторами, номиналом по 120кОм. Затем мост, после, + и - замыкаются кондером 25в 220мФ. На выходе моста DC почти 230в, естественно кондер 25в и аккумулятор, взорваны. Я конечно понимаю, что я многово не знаю, но такого выпрямления не понял, от слова совсем. Может кто то понимает, что это за конструкция?


Вложения:
PHOTO-2025-09-02-12-55-32.jpg [165.82 KiB]
Скачиваний: 147
PHOTO-2025-09-02-12-55-32 (1).jpg [171.02 KiB]
Скачиваний: 118
PHOTO-2025-09-02-12-55-32 (2).jpg [189.29 KiB]
Скачиваний: 114
Вернуться наверх
 
Не в сети
 Заголовок сообщения: Re: Как это могло работать? Плата YD-7732A2
СообщениеДобавлено: Вт сен 02, 2025 16:06:22 
Модератор
Аватар пользователя

Карма: 153
Рейтинг сообщений: 2927
Зарегистрирован: Сб авг 14, 2010 15:05:51
Сообщений: 18913
Откуда: г. Озерск, Челябинская обл.
Рейтинг сообщения: 0
Медали: 1
Лучший человек Форума 2017 (1)
у меня был подобный случай, мне приносили фонарь с такой неисправностью.
аккум ушел в обрыв. соответственно, без нагрузки "кондер 25в" взорвался.
я все попадавшие ко мне фонари со свинцом переделываю на литий.

_________________
Мудрость приходит вместе с импотенцией...
Когда на русском форуме переходят на Вы, в реальной жизни начинают бить морду.


Вернуться наверх
 
Не в сети
 Заголовок сообщения: Re: Как это могло работать? Плата YD-7732A2
СообщениеДобавлено: Вт сен 02, 2025 16:20:20 
Грызет канифоль

Зарегистрирован: Сб мар 19, 2022 09:49:45
Сообщений: 250
Рейтинг сообщения: 0
А что это за схема, сеть-мост-5в? Как это работает? Что забивать в поисковике, чтоб почитать?


Вернуться наверх
 
Не в сети
 Заголовок сообщения: Re: Как это могло работать? Плата YD-7732A2
СообщениеДобавлено: Вт сен 02, 2025 16:44:30 
Модератор
Аватар пользователя

Карма: 153
Рейтинг сообщений: 2927
Зарегистрирован: Сб авг 14, 2010 15:05:51
Сообщений: 18913
Откуда: г. Озерск, Челябинская обл.
Рейтинг сообщения: 0
Медали: 1
Лучший человек Форума 2017 (1)
конденсатор 225J400V - балласт, задает зарядный ток.
два последовательных резистора, номиналом по 120 кОм - для разряда этого конденсатора после отключения от сети.
почитай тему "Подключить светодиод к сети 220 вольт", там такая балластная схема есть.

_________________
Мудрость приходит вместе с импотенцией...
Когда на русском форуме переходят на Вы, в реальной жизни начинают бить морду.


Вернуться наверх
 
Эиком - электронные компоненты и радиодетали
Не в сети
 Заголовок сообщения: Re: Как это могло работать? Плата YD-7732A2
СообщениеДобавлено: Вт сен 02, 2025 17:50:09 
Встал на лапы
Аватар пользователя

Зарегистрирован: Пт авг 15, 2025 08:28:19
Сообщений: 90
Рейтинг сообщения: 0
На входе платы, АС замыкается конденсатором

Не замыкается, а включён в сеть последовательно.


Вернуться наверх
 
Не в сети
 Заголовок сообщения: Re: Как это могло работать? Плата YD-7732A2
СообщениеДобавлено: Вт сен 02, 2025 19:17:52 
Потрогал лапой паяльник

Зарегистрирован: Пт окт 28, 2011 16:01:18
Сообщений: 358
Рейтинг сообщения: 0
В УПС такое включать кто то пробовал?
Который с прямоугольником на выходе :))


Вернуться наверх
 
Не в сети
 Заголовок сообщения: Re: Как это могло работать? Плата YD-7732A2
СообщениеДобавлено: Вт сен 02, 2025 21:28:26 
Открыл глаза
Аватар пользователя

Карма: -8
Рейтинг сообщений: -43
Зарегистрирован: Ср дек 06, 2023 23:51:29
Сообщений: 51
Откуда: 48
Рейтинг сообщения: 0
Съэкономили.
Изображение
Там, наверное, "ZENER DIODE" должен стоять, или, по-русски, стабилитрон.

_________________
Относись к людям так, как хочешь, чтобы они относились к тебе.


Вернуться наверх
 
Не в сети
 Заголовок сообщения: Re: Как это могло работать? Плата YD-7732A2
СообщениеДобавлено: Ср сен 03, 2025 10:09:29 
Друг Кота
Аватар пользователя

Карма: 17
Рейтинг сообщений: 467
Зарегистрирован: Ср ноя 11, 2009 17:19:30
Сообщений: 5600
Откуда: Воронеж
Рейтинг сообщения: 0
Starichok51 писал(а):
все попадавшие ко мне фонари со свинцом переделываю на литий.

С сохранением функции заряда от сети?

_________________
"Привет!" - соврал он.


Вернуться наверх
 
Не в сети
 Заголовок сообщения: Re: Как это могло работать? Плата YD-7732A2
СообщениеДобавлено: Ср сен 03, 2025 10:26:06 
Грызет канифоль

Зарегистрирован: Сб мар 19, 2022 09:49:45
Сообщений: 250
Рейтинг сообщения: 0
Можно и с зарядкой от сети, лишь бы место позволило. Но не с родным трипером. Я применяю такие БП, честно выдает 2А. Но есть такой же на 0.7А.


Вложения:
вар.jpg [76.03 KiB]
Скачиваний: 93
Вернуться наверх
 
Не в сети
 Заголовок сообщения: Re: Как это могло работать? Плата YD-7732A2
СообщениеДобавлено: Ср сен 03, 2025 11:35:07 
Друг Кота
Аватар пользователя

Карма: 17
Рейтинг сообщений: 467
Зарегистрирован: Ср ноя 11, 2009 17:19:30
Сообщений: 5600
Откуда: Воронеж
Рейтинг сообщения: 0
Да, пока что пришёл к аналогичному решению. Но мало ли, вдруг есть какой-нибудь изящный выверт. Изоляция так-то не очень и нужна.

_________________
"Привет!" - соврал он.


Вернуться наверх
 
Не в сети
 Заголовок сообщения: Re: Как это могло работать? Плата YD-7732A2
СообщениеДобавлено: Ср сен 03, 2025 12:57:32 
Грызет канифоль

Зарегистрирован: Сб мар 19, 2022 09:49:45
Сообщений: 250
Рейтинг сообщения: 0
Для себя делаю изделия с внешними зарядками, так как есть всякие зарядки. Друзьям, делаю либо под телефонную зарядку, либо под 220.


Вернуться наверх
 
Не в сети
 Заголовок сообщения: Re: Как это могло работать? Плата YD-7732A2
СообщениеДобавлено: Ср сен 03, 2025 13:23:48 
Модератор
Аватар пользователя

Карма: 153
Рейтинг сообщений: 2927
Зарегистрирован: Сб авг 14, 2010 15:05:51
Сообщений: 18913
Откуда: г. Озерск, Челябинская обл.
Рейтинг сообщения: 0
Медали: 1
Лучший человек Форума 2017 (1)
>TEHb< писал(а):
С сохранением функции заряда от сети?
я сталю модуль на ТР4056 и через 5-вольтовый адаптер от сети заряжаю.

_________________
Мудрость приходит вместе с импотенцией...
Когда на русском форуме переходят на Вы, в реальной жизни начинают бить морду.


Вернуться наверх
 
Не в сети
 Заголовок сообщения: Re: Как это могло работать? Плата YD-7732A2
СообщениеДобавлено: Ср сен 03, 2025 14:36:13 
Друг Кота
Аватар пользователя

Карма: 17
Рейтинг сообщений: 467
Зарегистрирован: Ср ноя 11, 2009 17:19:30
Сообщений: 5600
Откуда: Воронеж
Рейтинг сообщения: 0
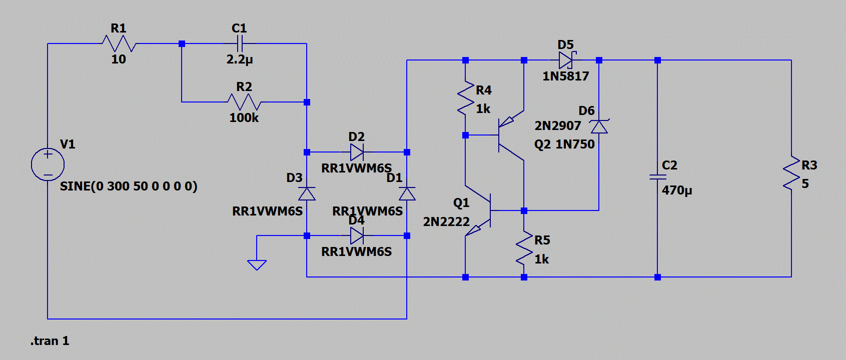
Во, что-то на эту тему имел в виду. Плата заряда и аккумулятор на месте R3. Ток немногим больше 100 мА, но для формата "сунул в розетку на ночь" сойдёт.
Изображение
Понимаю, что пятивольтовый блочок питания можно раздобыть сотни за полторы, но всё же спортивный интерес присутствует сделать минималистично.

_________________
"Привет!" - соврал он.


Вернуться наверх
 
Не в сети
 Заголовок сообщения: Re: Как это могло работать? Плата YD-7732A2
СообщениеДобавлено: Ср сен 03, 2025 15:39:06 
Модератор
Аватар пользователя

Карма: 153
Рейтинг сообщений: 2927
Зарегистрирован: Сб авг 14, 2010 15:05:51
Сообщений: 18913
Откуда: г. Озерск, Челябинская обл.
Рейтинг сообщения: 0
Медали: 1
Лучший человек Форума 2017 (1)
>TEHb< писал(а):
Понимаю, что пятивольтовый блочок питания можно раздобыть сотни за полторы
5-вольтвые адаптеры даже покупать не надо - они есть у каждого, для зарядки разных гаджетов.

_________________
Мудрость приходит вместе с импотенцией...
Когда на русском форуме переходят на Вы, в реальной жизни начинают бить морду.


Вернуться наверх
 
Не в сети
 Заголовок сообщения: Re: Как это могло работать? Плата YD-7732A2
СообщениеДобавлено: Ср сен 03, 2025 15:50:27 
Друг Кота
Аватар пользователя

Карма: 17
Рейтинг сообщений: 467
Зарегистрирован: Ср ноя 11, 2009 17:19:30
Сообщений: 5600
Откуда: Воронеж
Рейтинг сообщения: 0
Да, с этим проблем нет. Речь лишь про встраиваемый вариант. Зачем именно такой? Просто захотелось.

_________________
"Привет!" - соврал он.


Вернуться наверх
 
Не в сети
 Заголовок сообщения: Re: Как это могло работать? Плата YD-7732A2
СообщениеДобавлено: Ср сен 03, 2025 16:01:19 
Модератор
Аватар пользователя

Карма: 153
Рейтинг сообщений: 2927
Зарегистрирован: Сб авг 14, 2010 15:05:51
Сообщений: 18913
Откуда: г. Озерск, Челябинская обл.
Рейтинг сообщения: 0
Медали: 1
Лучший человек Форума 2017 (1)
ну, вынь плату из адаптера и встраивай.

_________________
Мудрость приходит вместе с импотенцией...
Когда на русском форуме переходят на Вы, в реальной жизни начинают бить морду.


Вернуться наверх
 
Не в сети
 Заголовок сообщения: Re: Как это могло работать? Плата YD-7732A2
СообщениеДобавлено: Ср сен 03, 2025 16:06:48 
Грызет канифоль

Зарегистрирован: Сб мар 19, 2022 09:49:45
Сообщений: 250
Рейтинг сообщения: 0
Когда принимаюсь за реконструкцию изделия, провожу анализ корпуса и материалов. Корректирую техзадание, и определяюсь с проектом, исходя из характеристик и размеров корпуса, набора доступных комплектующих. При переделке светильника нужно определиться, что будет светить, и и чем это питать. Так как, стараюсь всегда, впихнуть аккумуляторную сборку по максимуму, то обязательно добавляю светильнику модуль пауэрбанка, который, при определенной конструкции, выполняет функцию зарядного и защитного устройства для 1S сборок. Конструкции с питанием до 5в 0.5-0.8А, наиболее простые, много вариантов комплектующих. Конструкции 1А+, уже требуют более серьезного проектирования, тут надо играться и со схемой питания, и возможно подгонять под неё светящую часть. В этих конструкциях, возможно, появляются элементы теплоотведения. Сборки 1S, хороши простотой и ёмкостью, но на практике, повышать ток сложнее чем напряжение. Конечно, сделать и заряжать 2S-4S сборку сложнее, зато питаемая ею конструкция, может быть на порядок проще. Выбор понижаек широкий, всегда можно подобрать подходящий модуль. Чтобы успешно этим заниматься, нужно быть в курсе ассортимента комплектующих на Али, часто можно найти 2-3 в одном, именно под ваш проект. Имею в этом деле, какой никакой опыт, могу оказать посильную помощь.


Вернуться наверх
 
Не в сети
 Заголовок сообщения: Re: Как это могло работать? Плата YD-7732A2
СообщениеДобавлено: Ср сен 03, 2025 19:10:25 
Модератор
Аватар пользователя

Карма: 153
Рейтинг сообщений: 2927
Зарегистрирован: Сб авг 14, 2010 15:05:51
Сообщений: 18913
Откуда: г. Озерск, Челябинская обл.
Рейтинг сообщения: 0
Медали: 1
Лучший человек Форума 2017 (1)
Transkom писал(а):
для 1S сборок.
а разве бывает 1S сборка?

_________________
Мудрость приходит вместе с импотенцией...
Когда на русском форуме переходят на Вы, в реальной жизни начинают бить морду.


Вернуться наверх
 
Не в сети
 Заголовок сообщения: Re: Как это могло работать? Плата YD-7732A2
СообщениеДобавлено: Ср сен 03, 2025 19:18:59 
Грызет канифоль

Зарегистрирован: Сб мар 19, 2022 09:49:45
Сообщений: 250
Рейтинг сообщения: 0
Все аккумы в параллель. И платы защиты есть для 1S


Вернуться наверх
 
Не в сети
 Заголовок сообщения: Re: Как это могло работать? Плата YD-7732A2
СообщениеДобавлено: Ср сен 03, 2025 19:54:53 
Модератор
Аватар пользователя

Карма: 153
Рейтинг сообщений: 2927
Зарегистрирован: Сб авг 14, 2010 15:05:51
Сообщений: 18913
Откуда: г. Озерск, Челябинская обл.
Рейтинг сообщения: 0
Медали: 1
Лучший человек Форума 2017 (1)
в параллель называется 1Р, а не 1S.

_________________
Мудрость приходит вместе с импотенцией...
Когда на русском форуме переходят на Вы, в реальной жизни начинают бить морду.


Вернуться наверх
 
Показать сообщения за:  Сортировать по:  Вернуться наверх
Начать новую тему Ответить на тему  [ Сообщений: 30 ]  1,  

Часовой пояс: UTC + 3 часа


Кто сейчас на форуме

Сейчас этот форум просматривают: нет зарегистрированных пользователей и гости: 42


Вы не можете начинать темы
Вы не можете отвечать на сообщения
Вы не можете редактировать свои сообщения
Вы не можете удалять свои сообщения
Вы не можете добавлять вложения

Найти:
Перейти:  


Powered by phpBB © 2000, 2002, 2005, 2007 phpBB Group
Русская поддержка phpBB
Extended by Karma MOD © 2007—2012 m157y
Extended by Topic Tags MOD © 2012 m157y