Например TDA7294

Форум РадиоКот • Просмотр темы - Сверхрегенератор.
Форум РадиоКот
Здесь можно немножко помяукать :)

Текущее время: Пн дек 08, 2025 00:18:22

Часовой пояс: UTC + 3 часа


ПРЯМО СЕЙЧАС:



Начать новую тему Ответить на тему  [ Сообщений: 491 ]     ... , , , 9, , , ...  
Автор Сообщение
Не в сети
 Заголовок сообщения: Re: Сверхрегенератор.
СообщениеДобавлено: Ср фев 22, 2012 07:20:23 
Друг Кота
Аватар пользователя

Карма: 64
Рейтинг сообщений: 1102
Зарегистрирован: Ср ноя 17, 2010 23:10:55
Сообщений: 5837
Откуда: Ижевск LO66NU
Рейтинг сообщения: 0
Режущий лазер (>0.2вт) в DVD-RW...

_________________
В начале жизнь мучает вопросами, в конце - ответами...


Вернуться наверх
 
Не в сети
 Заголовок сообщения: Re: Сверхрегенератор.
СообщениеДобавлено: Ср фев 22, 2012 13:56:05 
Модератор
Аватар пользователя

Карма: 158
Рейтинг сообщений: 1600
Зарегистрирован: Пт апр 28, 2006 15:26:07
Сообщений: 11940
Откуда: Россия.
Рейтинг сообщения: 0
Медали: 2
Мявтор 3-й степени (1) Лучший человек Форума 2017 (1)
Да при чем тут лазерная резка. Лазером тоже нужно будет знать что резать
Zanzib писал(а):
Нужно выяснить, является ли рост шумов на выводе "1"операционного усилителя признаком роста чувствительности приемника?
Является признаком, хотя максимум шума не является точным показателем чувствительности. После максимума шумов имеет смысл ток базы еще чуть добавить. Лучше это смотреть по импульсам суперизации.
Обычно максимум шумов возникает когда эти импульсы находятся около нулевой оси, т.е. низко, но приемник при этом может работать нестабильно.

Изображение

Увеличивая смещение они поднимаются чуть выше. При этом частота их немного увеличивается, но в данном режиме приемник более стабильно работает. Здорово поднимать не нужно.

Изображение

Насчет установки частоты, то все зависит от возможностей. Если есть частотомер на эти частоты, то можно сделать перестраиваемый генератор на данные частоты и узнать частоту.
Если такого частотомера нет, как у меня, то генератор можно делать на низшие гармоники.
На частоте приема или на её гармонике шум будет пропадать, хотя удобнее генератор промодулировать в АМ. Просто удобнее смотреть осциллографом.
При этом ориентироваться на максимум этих импульсов которыми промодулирован генератор.

А так уже выше говорили, что не нужно выбирать схемы исходя из простоты. На этом можно крупно наколоться, т.к. такие схемы обычно трудно настраивать и они совсем не для начинающих, хотя об этом почему то упорно пишут.
Я как вижу blaze, автор данного приемника последнее время тоже отказался от подобных приемников и делает простые супергетеродины. Схемы можно посмотреть в наших статьях написанные им в последнее время.

Изображение

Схема хотя на вид сложнее, но настроить её легче.


Вложения:
1.JPG [25.93 KiB]
Скачиваний: 4060
1.JPG [4.66 KiB]
Скачиваний: 2598
1.JPG [5.87 KiB]
Скачиваний: 786
Вернуться наверх
 
Не в сети
 Заголовок сообщения: Re: Сверхрегенератор.
СообщениеДобавлено: Ср фев 22, 2012 16:37:02 
Вымогатель припоя
Аватар пользователя

Карма: 5
Рейтинг сообщений: 68
Зарегистрирован: Пт май 23, 2008 16:49:28
Сообщений: 634
Откуда: Kyiv
Рейтинг сообщения: 0
aen писал(а):
Да при чем тут лазерная резка. Лазером тоже нужно будет знать что резать


:shock: Как хорошо, что у меня нет лазера, потому что я не знаю, что и где резать, поэтому мог бы порезать не то и не там...


Цитата:
Является признаком, хотя максимум шума не является точным показателем чувствительности. После максимума шумов имеет смысл ток базы еще чуть добавить. Лучше это смотреть по импульсам суперизации.
Обычно максимум шумов возникает когда эти импульсы находятся около нулевой оси, т.е. низко, но приемник при этом может работать нестабильно.


Таким образом, у меня приемник работает, но работает не туда, то есть, настроен не на ту частоту. Вот только с импульсами суперизации как-то неуютно себя чувствую, мне кажется, что-то тут не впорядке. Может у них недостаточна амплитуда? Или форма какая-то неоклассическая, у всех пила, а у меня колокол какой-то.

Цитата:
Увеличивая смещение они поднимаются чуть выше. При этом частота их немного увеличивается, но в данном режиме приемник более стабильно работает. Здорово поднимать не нужно.


Короче. гимор этот сверхрегенератор да ещё и на такие частоты. В одном стакане транзисторе и генератор вспышек, и детектор сигналов и усилитель радиочастоты.

Цитата:
Насчет установки частоты, то все зависит от возможностей. Если есть частотомер на эти частоты, то можно сделать перестраиваемый генератор на данные частоты и узнать частоту.

Есть частотомер из приемничка с цифровой шкалой, но не знаю, потенет ли он такие частоты. И есть радиомаячок на 433,92 - готовый радиомодуль Телеконтролли. Я так понимаю, что при попадании на несущую без модуляции шум должен практически исчезнуть?
Может есть резон замодулировать несущую передатчика килогерцом и по осциллографу в приемнике её выкручивать?

Цитата:
А так уже выше говорили, что не нужно выбирать схемы исходя из простоты. На этом можно крупно наколоться, т.к. такие схемы обычно трудно настраивать и они совсем не для начинающих, хотя об этом почему то упорно пишут.


Кого вы называете начинающим? Если я один раз в детсаду попробовал наладить сверхрегенератор и у меня не получилось, но хорошо знаю радиотехнику, с нуля ради интереса посчитал и изготовил для себя супергетеродин, следует ли зачислить меня в начинающие? Возможно, вы правы, но схему я выбирал исходя не из простоты, а из компактности, заверений, что она обладает высокой повторяемостью, из того, что мне нужно передать код, из наличия у меня ПАВ-резонатора и ради сатисфакции за неудачу в детском саду с тем сверхрегенератором.

Цитата:
Я как вижу blaze, автор данного приемника последнее время тоже отказался от подобных приемников и делает простые супергетеродины. Схемы можно посмотреть в наших статьях написанные им в последнее время.

Схема хотя на вид сложнее, но настроить её легче.


Что-то не удалось обнаружить в статьях.. Плохо искал? (А ещё хочет наладить сверхрегенератор)

upd. Таки нашел эту статью, спасибо за наводку и подсказки


Вернуться наверх
 
Не в сети
 Заголовок сообщения: Re: Сверхрегенератор.
СообщениеДобавлено: Вт мар 20, 2012 21:21:29 
Первый раз сказал Мяу!

Зарегистрирован: Вс ноя 20, 2011 19:55:51
Сообщений: 26
Рейтинг сообщения: 0
Кстати в СКМ24 советских телевизоров стоят германиевые СВЧ транзисторы, которые отлично
работают в сверхрегенеративных приемниках,проверено, попробуйте.
С уважением.


Вернуться наверх
 
Эиком - электронные компоненты и радиодетали
Не в сети
 Заголовок сообщения: Re: Сверхрегенератор.
СообщениеДобавлено: Чт мар 22, 2012 00:06:35 
Говорящий с текстолитом
Аватар пользователя

Карма: 17
Рейтинг сообщений: 181
Зарегистрирован: Пт дек 12, 2008 21:12:14
Сообщений: 1604
Откуда: Moscow
Рейтинг сообщения: 0
Почему германиевые? Они там потом кремниевые стали ставить Вооще из старого телевизора
есть что откавырять А если еще и импортный так там селектор оч хороший с двухзатворными
полевиками. так что не нужно бегать за ними в магазин.

_________________
Еси хочешь чтоб комп был быстрым - ставь Пингвин,- он будет чистым


Вернуться наверх
 
Не в сети
 Заголовок сообщения: Re: Сверхрегенератор.
СообщениеДобавлено: Сб май 19, 2012 13:27:20 
Первый раз сказал Мяу!
Аватар пользователя

Зарегистрирован: Пт сен 23, 2011 23:09:51
Сообщений: 25
Откуда: Тернополь
Рейтинг сообщения: 0
Да, собрал по такой схеме в мультисиме, вроде работает. Во всяком случае, импульсы генерирует, и вроде эти импульсы модулированы, но я так и не смог на глаз ничего заметить.. Добавил скрины работы ...


Вложения:
Комментарий к файлу: Осцилограмма сигналов в схеме.
сверх_осц.png [8.2 KiB]
Скачиваний: 824
Комментарий к файлу: Схема собраная в мультисиме
сверхрегенератор.png [34.02 KiB]
Скачиваний: 840
Вернуться наверх
 
Не в сети
 Заголовок сообщения: Re: Сверхрегенератор.
СообщениеДобавлено: Сб май 19, 2012 14:07:06 
Родился
Аватар пользователя

Зарегистрирован: Сб авг 27, 2011 18:50:03
Сообщений: 14
Откуда: Простоквашино.
Рейтинг сообщения: 0
biver-of-evil писал(а):
собрал по такой схеме в мультисиме
Заставить работать сверхрегенератор в симуляторе и на практике, это две совершенно разные вещи.
Подобный сверхрегенератор работает нормально.
Вот у меня в беспроводной гарнитуре для скайпа по схеме "Сверхрегенератор Полякова" на частоту 45 мгц.
Сам сверхрегенератор под цифрой «2»
Под цифрой «1» УВЧ. Сделан, что бы уменьшить влияние антенны при касании её руками.
На ферритовом кольце фильтр для использования в качестве антенны, шнура телефона.
Сделано просто навесным монтажом. Питание 3 вольта.

Красным обведен передатчик. Он мало чем отличается от жука "Оса"

Изображение


Вернуться наверх
 
Не в сети
 Заголовок сообщения: Сверхрегенеративный приёмник
СообщениеДобавлено: Ср июн 13, 2012 15:48:43 
Прорезались зубы
Аватар пользователя

Зарегистрирован: Вс апр 17, 2011 21:38:10
Сообщений: 244
Рейтинг сообщения: 0
Ага, это я. у меня вопрос - какую нужно катушку мотать поверх катушки L2 если L2 и кондер образуют контур на частоту приёма, то какой должна быть индуктивность катушки L1??



Сюда перенес.

А по этой ссылке ходили?
http://hamradio.online.ru/ftp2/N1TEV_QEXrus.pdf
И вот по этой?
http://rf.atnn.ru/s4/su-reg.html
А здесь оригинал этой статьи на английском языке.
http://www.cqham.ru/regener.htm


aen


Вложения:
pain_t.png [28.6 KiB]
Скачиваний: 730
Вернуться наверх
 
Не в сети
 Заголовок сообщения: Re: Сверхрегенератор.
СообщениеДобавлено: Пт июн 15, 2012 14:40:25 
Родился

Зарегистрирован: Пт июн 15, 2012 14:34:24
Сообщений: 12
Откуда: Волгоград
Рейтинг сообщения: 0
Здравствуйте друзья! К Вам заглянул по такому вопросу. Вот схема приглянулась :love: :love: :love: download/file.php?id=76103 как раз на лоу бэнд! Девиация нужна ЧМ. будет работать (при ЧМ)?


Вернуться наверх
 
Не в сети
 Заголовок сообщения: Re: Сверхрегенератор.
СообщениеДобавлено: Пт июн 15, 2012 15:39:41 
Модератор
Аватар пользователя

Карма: 158
Рейтинг сообщений: 1600
Зарегистрирован: Пт апр 28, 2006 15:26:07
Сообщений: 11940
Откуда: Россия.
Рейтинг сообщения: 0
Медали: 2
Мявтор 3-й степени (1) Лучший человек Форума 2017 (1)
ЧМ какая?
WFM или NFM ?
ЧМ он принимает. Для того, что бы не было искажений при WFM частоту суперизации приходиться делать порядка 70 - 100 кгц. При этом само собой чувствительность уменьшается.
NFM тоже принимает, но очень уж тихо. Для NFM частоту суперизации можно выбрать как и для АМ порядка 25 - 30 кгц, но если хотите сделать радиостанцию, то вместо ЧМ с NFM лучше сделать АМ модуляцию. Работать будет лучше.
Частота суперизации определяется элементами обведенные красным.

Изображение


Вернуться наверх
 
Не в сети
 Заголовок сообщения: Re: Сверхрегенератор.
СообщениеДобавлено: Сб июн 16, 2012 07:33:06 
Родился

Зарегистрирован: Пт июн 15, 2012 14:34:24
Сообщений: 12
Откуда: Волгоград
Рейтинг сообщения: 0
Матроскин. писал(а):
ЧМ какая?
NFM
Матроскин. писал(а):
но если хотите сделать радиостанцию
не, только приём!

Неизвестен номинал катушки (обвёл)
Вложение:
Копия rpoarep_2.jpg [52.75 KiB]
Скачиваний: 797


Вернуться наверх
 
Не в сети
 Заголовок сообщения: Re: Сверхрегенератор.
СообщениеДобавлено: Сб июн 16, 2012 08:40:56 
Родился

Зарегистрирован: Пт июн 15, 2012 14:34:24
Сообщений: 12
Откуда: Волгоград
Рейтинг сообщения: 0
Подскажите чем заменить 2Т308В? кт3109 подойдёт?


Вернуться наверх
 
Не в сети
 Заголовок сообщения: Re: Сверхрегенератор.
СообщениеДобавлено: Сб июн 16, 2012 10:32:29 
Модератор
Аватар пользователя

Карма: 158
Рейтинг сообщений: 1600
Зарегистрирован: Пт апр 28, 2006 15:26:07
Сообщений: 11940
Откуда: Россия.
Рейтинг сообщения: 0
Медали: 2
Мявтор 3-й степени (1) Лучший человек Форума 2017 (1)
пацанчег5ХХХ000 писал(а):
Неизвестен номинал катушки
Так все зависит от того, какой будет каркас. На 40 мгц на каркасе 6 мм с карбонильным сердечником думаю нужно 10 витков провода 0,5 мм и витков 12, если сердечник латунный. Потом более точно можно подкорректировать емкостью в контуре.
Большую роль играет дроссель в эмиттере.
Обо всем этом можно здесь почитать.
http://radiokot.ru/circuit/analog/games/11/
пацанчег5ХХХ000 писал(а):
Подскажите чем заменить 2Т308В? кт3109 подойдёт?
Во первых при замене германиевого транзистора на кремниевый думаю в цепи базы придется поставить два диода последовательно или вообще сделать резистивный делитель и подбирать смещение. Пробовать нужно. Поставить и посмотреть на амплитуду и главное форму импульсов суперизации. Если есть хотя бы низкочастотный осциллограф, то можно все посмотреть.
В вышеприведенной статье про это написано.


Вернуться наверх
 
Не в сети
 Заголовок сообщения: Re: Сверхрегенератор.
СообщениеДобавлено: Сб июн 16, 2012 11:27:50 
Родился

Зарегистрирован: Пт июн 15, 2012 14:34:24
Сообщений: 12
Откуда: Волгоград
Рейтинг сообщения: 0
спасибо. :beer: статью прочитал, и насколько понял дроссель ДПМ вместо
aen писал(а):
.....с карбонильным сердечником..........
подойдёт. его и буду использовать. тогда какова д.б. индуктивность ДПМа?


Вернуться наверх
 
Не в сети
 Заголовок сообщения: Re: Сверхрегенератор.
СообщениеДобавлено: Сб июн 16, 2012 11:32:57 
Модератор
Аватар пользователя

Карма: 158
Рейтинг сообщений: 1600
Зарегистрирован: Пт апр 28, 2006 15:26:07
Сообщений: 11940
Откуда: Россия.
Рейтинг сообщения: 0
Медали: 2
Мявтор 3-й степени (1) Лучший человек Форума 2017 (1)
пацанчег5ХХХ000 писал(а):
какова д.б. индуктивность ДПМа?
Не критично. В пределах 30 - 100 мкг. За ориентир на этой частоте можно взять 50 мкг
На первом месте его качество. Во всяком случае с дросселями намотанными на резисторе, как иногда советуют сверхрегенератор очень плохо работает и это можно посмотреть осциллографом.
Импульсы суперизации получаются по форме очень далеки от пилообразных и больше похожи на остроконечные импульсы. При этом чувствительность приемника получается очень низкая, а часто и вообще не работает.


Вернуться наверх
 
Не в сети
 Заголовок сообщения: Re: Сверхрегенератор.
СообщениеДобавлено: Сб июн 16, 2012 11:52:42 
Родился

Зарегистрирован: Пт июн 15, 2012 14:34:24
Сообщений: 12
Откуда: Волгоград
Рейтинг сообщения: 0
тогда следующи вопрос.. как перестраивать частоту приёма? крутить катушку входного контура и всё?


Вернуться наверх
 
Не в сети
 Заголовок сообщения: Re: Сверхрегенератор.
СообщениеДобавлено: Сб июн 16, 2012 11:58:29 
Друг Кота
Аватар пользователя

Карма: 64
Рейтинг сообщений: 1102
Зарегистрирован: Ср ноя 17, 2010 23:10:55
Сообщений: 5837
Откуда: Ижевск LO66NU
Рейтинг сообщения: 0
Всё.

_________________
В начале жизнь мучает вопросами, в конце - ответами...


Вернуться наверх
 
Не в сети
 Заголовок сообщения: Re: Сверхрегенератор.
СообщениеДобавлено: Сб июн 16, 2012 12:20:34 
Родился

Зарегистрирован: Пт июн 15, 2012 14:34:24
Сообщений: 12
Откуда: Волгоград
Рейтинг сообщения: 0
И L1 с L2 крутить одновременно?


Вернуться наверх
 
Не в сети
 Заголовок сообщения: Re: Сверхрегенератор.
СообщениеДобавлено: Сб июн 16, 2012 12:21:45 
Модератор
Аватар пользователя

Карма: 158
Рейтинг сообщений: 1600
Зарегистрирован: Пт апр 28, 2006 15:26:07
Сообщений: 11940
Откуда: Россия.
Рейтинг сообщения: 0
Медали: 2
Мявтор 3-й степени (1) Лучший человек Форума 2017 (1)
пацанчег5ХХХ000 писал(а):
крутить катушку входного контура и всё?
Что плохо в данной схеме, так это то, что катушку в самом сверхрегенераторе нужно в экран ставить, а если экран будет маленьким это ведет к снижению её добротности и тем самым снижению чувствительности приемника. Во всяком случае миниатюрную конструкцию по данной схеме делать плохо. Если размеры не критичны и можно поставить экран больших размеров, то конечно две катушки лучше. Входную катушку при перестройке приемника в пределах 1 мгц можно не трогать , а если нужна миниатюрность, то УВЧ лучше сделать как у В.Т. Полякова на транзисторе работающим в барьерном режиме и без входного контура.

Изображение

А вообще нужно сначала добиться работы приемника без УВЧ, а потом сравнивать его работу при подключении УВЧ. Не всегда это идет на пользу.
Проверять можно с помощью маломощного передатчика с антенной в несколько сантиметров. Осциллографом смотреть на амплитуду импульсов на выходе УНЧ как это делали в статье, ссылку на которую я уже давал.
http://radiokot.ru/circuit/analog/games/11/
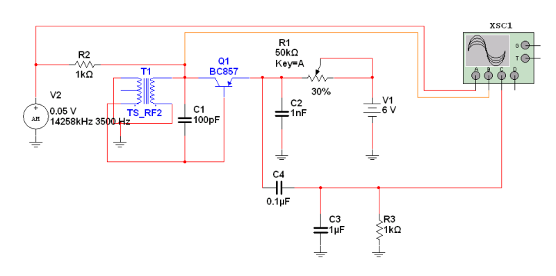
Генератор в принципе может быть и без кварца и два транзистора не нужно ставить в данном случае.

Изображение


Вложения:
1.JPG [14.94 KiB]
Скачиваний: 3084
Вернуться наверх
 
Не в сети
 Заголовок сообщения: Re: Сверхрегенератор.
СообщениеДобавлено: Сб июн 16, 2012 12:27:24 
Родился

Зарегистрирован: Пт июн 15, 2012 14:34:24
Сообщений: 12
Откуда: Волгоград
Рейтинг сообщения: 0
спасибо!


Вернуться наверх
 
Показать сообщения за:  Сортировать по:  Вернуться наверх
Начать новую тему Ответить на тему  [ Сообщений: 491 ]     ... , , , 9, , , ...  

Часовой пояс: UTC + 3 часа


Кто сейчас на форуме

Сейчас этот форум просматривают: konstz50 и гости: 16


Вы не можете начинать темы
Вы не можете отвечать на сообщения
Вы не можете редактировать свои сообщения
Вы не можете удалять свои сообщения
Вы не можете добавлять вложения

Найти:
Перейти:  


Powered by phpBB © 2000, 2002, 2005, 2007 phpBB Group
Русская поддержка phpBB
Extended by Karma MOD © 2007—2012 m157y
Extended by Topic Tags MOD © 2012 m157y