Например TDA7294

Форум РадиоКот • Просмотр темы - Fm радиопередатчик для свободного радиовещания.
Форум РадиоКот
Здесь можно немножко помяукать :)

Текущее время: Сб ноя 15, 2025 00:56:00

Часовой пояс: UTC + 3 часа


ПРЯМО СЕЙЧАС:



Начать новую тему Ответить на тему  [ Сообщений: 489 ]    , , 3, , , ...  
Автор Сообщение
Не в сети
 Заголовок сообщения: Re: Fm радиопередатчик для свободного радиовещания
СообщениеДобавлено: Сб мар 10, 2012 13:38:45 
Нашел транзистор. Понюхал.

Зарегистрирован: Вс дек 11, 2011 04:05:23
Сообщений: 169
Рейтинг сообщения: 0
А что будет? Только шумы и помехи в эфире?


Вернуться наверх
 
Не в сети
 Заголовок сообщения: Re: Fm радиопередатчик для свободного радиовещания
СообщениеДобавлено: Сб мар 10, 2012 13:44:39 
Модератор
Аватар пользователя

Карма: 158
Рейтинг сообщений: 1600
Зарегистрирован: Пт апр 28, 2006 15:26:07
Сообщений: 11940
Откуда: Россия.
Рейтинг сообщения: 0
Медали: 2
Мявтор 3-й степени (1) Лучший человек Форума 2017 (1)
Усилитель мощности ЧМ по своей сути нелинеен, т.к. работает в классе "С"
На выходе гармоники давятся фильтром, что стоит на выходе перед антенной.


Вернуться наверх
 
Не в сети
 Заголовок сообщения: Re: Fm радиопередатчик для свободного радиовещания
СообщениеДобавлено: Сб мар 10, 2012 14:01:02 
Нашел транзистор. Понюхал.

Зарегистрирован: Вс дек 11, 2011 04:05:23
Сообщений: 169
Рейтинг сообщения: 0
А вопрос был о проявлении самовозбуждения и паразитного генерирования изза плохой развязки по питанию. т.е. если фильтрами давятся помехи, ничего не произойдет плохого?


Вернуться наверх
 
Не в сети
 Заголовок сообщения: Re: Fm радиопередатчик для свободного радиовещания
СообщениеДобавлено: Сб мар 10, 2012 14:21:01 
Модератор
Аватар пользователя

Карма: 158
Рейтинг сообщений: 1600
Зарегистрирован: Пт апр 28, 2006 15:26:07
Сообщений: 11940
Откуда: Россия.
Рейтинг сообщения: 0
Медали: 2
Мявтор 3-й степени (1) Лучший человек Форума 2017 (1)
GAGARI писал(а):
А вопрос был о проявлении самовозбуждения и паразитного генерирования изза плохой развязки по питанию.
Причин самовозбуждения можно много назвать, но ответ только один.
В усилителе не должно быть никакого самовозбуждения.
Усилитель должен только усиливать, а сам ничего генерировать не должен.


Вернуться наверх
 
Эиком - электронные компоненты и радиодетали
Не в сети
 Заголовок сообщения: передатчик
СообщениеДобавлено: Пн мар 12, 2012 15:18:16 
Встал на лапы

Зарегистрирован: Ср янв 11, 2012 06:38:34
Сообщений: 89
Откуда: БиЙск
Рейтинг сообщения: 0
здравствуйте!Помогите нужен радиопередатчик по критериям
1)желательно на транзисторах (отечественных)
2)наличее печатной платы (монтажной)
3)дальность 4-5км.
4) в диопозон 90-108fm
помогите
имеется большое желанее и руки,детали



Тема дубль.
Сюда перенес.

aen


Вернуться наверх
 
Не в сети
 Заголовок сообщения: Re: Fm радиопередатчик для свободного радиовещания
СообщениеДобавлено: Пн мар 12, 2012 15:34:08 
Модератор
Аватар пользователя

Карма: 158
Рейтинг сообщений: 1600
Зарегистрирован: Пт апр 28, 2006 15:26:07
Сообщений: 11940
Откуда: Россия.
Рейтинг сообщения: 0
Медали: 2
Мявтор 3-й степени (1) Лучший человек Форума 2017 (1)
Если бы таких было пару штук, то точно бы выложили, а т.к. подобного в интернете сотни на любой вкус, то вопрос к Вам.
Чем не нравится то, что в интернете выложено?
Или скажете, что искали и ни одной не нашли. :)

И слишком мало данных, что бы ответить. Даже не написали, что является источников сигнала, не говоря уж об остальном.


Вернуться наверх
 
Не в сети
 Заголовок сообщения: Re: Fm радиопередатчик для свободного радиовещания
СообщениеДобавлено: Пн мар 12, 2012 23:56:24 
Друг Кота
Аватар пользователя

Карма: 72
Рейтинг сообщений: 1153
Зарегистрирован: Чт ноя 20, 2008 04:20:48
Сообщений: 8071
Откуда: КурскЪ
Рейтинг сообщения: 0
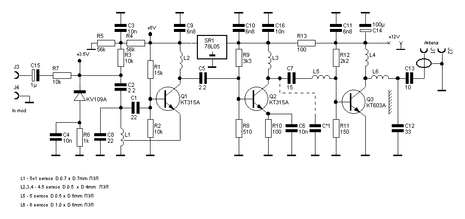
Выбирай.
download/file.php?id=99227
download/file.php?id=99229
Вложение:
УКВ передатчик 10вт.png [14.07 KiB]
Скачиваний: 1956


Вложения:
Укв Передатчик кт603.png [5.12 KiB]
Скачиваний: 2295

_________________
Принимаю вас 595+40db на уровне шумов на кухонный приёмник,антенна наружка-магнитная катушка..работает "Акация",вот такая информация.Роман.73!!!
"50 КСВ 075", UA3112SWL
Изображение
Вернуться наверх
 
Не в сети
 Заголовок сообщения: Помогите собрать радиопередатчик.
СообщениеДобавлено: Вт апр 03, 2012 14:46:50 
Первый раз сказал Мяу!
Аватар пользователя

Зарегистрирован: Сб дек 04, 2010 17:29:44
Сообщений: 21
Рейтинг сообщения: 0
Здравствуйте! Я маломощный будущий радиолюбитель. Хочу собрать передатчик на 2 ватта.http://dmitrstas.ucoz.ru/publ/chasy/radiosvjaz/peredatchik_2vatta_fm/12-1-0-76
Помогите разобраться в схеме, пожалуйста.
Изображение
Что мне непонятно на данный момент:
1) Резисторы r1-r4. Какой у них номинал?
2) Диод d2. Было кожа? Судя по тому, что стоит сразу после питания, я предположил, что это любой диод.
3) Диод d1. BB204. Это что такое? Поискал на ебее, нашёл с таким названием неведомую штуку в корпусе то-92. Вот и она: http://www.ebay.com/itm/BB204-Manu-PHI-SIE-Encapsulation-TO-92-/110852024829?pt=LH_DefaultDomain_0&hash=item19cf4ba9fd#ht_1813wt_1037 Посмотрел даташиты, это защитный диод, т.е он один? Есть ли отечетственные аналоги?
4) На фотограффии готового устройства, слева и справа от транзисторов находятся какие-то серые штуки. По схеме это конденсаторы, но очень уж они странно выглядят. Что же это?
5) На схеме есть индуктивности. А на готовом устройстве нет.
6) Какая должна быть антена?
7) Транзисторы.. Нашёл http://www.ebay.com/itm/5pcs-2N3866A-2N3866-RF-Power-Transistor-TO-39-Brand-New-/270934214742?pt=LH_DefaultDomain_0&hash=item3f14f00856#ht_1196wt_1037 . Есть ли отечественные аналоги?
Плачусь в вашу пушистую шкурку, помогите разобраться.



Тема дубль.
Это примитивный пиратский FМ передатчик.
Перенес сюда. В этой теме мы подобные передатчики обсуждаем.

aen


Вернуться наверх
 
Не в сети
 Заголовок сообщения: Re: Fm радиопередатчик для свободного радиовещания
СообщениеДобавлено: Пт апр 06, 2012 15:13:36 
Встал на лапы
Аватар пользователя

Зарегистрирован: Пт июл 08, 2011 17:46:28
Сообщений: 129
Откуда: Москва
Рейтинг сообщения: 0
BB204 это сдвоенный варикап; диод возле батареи питания вероятнее всего для защиты от переполюсовки, а по сему любой, рассчитанный на ток передатчика; номиналы резисторов: 4к7 - это 4,7 килоом, 10к - 10 килоом; на фото готового устройства по вашей ссылке индуктивности есть, это спиральные дорожки на печатной плате вблизи антенного выхода; "серые штуки" - действительно конденсаторы :) Насчет антенны - самое простое это полу(четверть)волновый штырь.

Тут нашел таблицу с отечественными варикапами. возможно что-то подойдет.
http://www.pcb.spb.ru/sprav/diod/diod_varikap_tabl.html


Вернуться наверх
 
Не в сети
 Заголовок сообщения: Re: Радио передатчик на 5 км FM
СообщениеДобавлено: Вс июн 10, 2012 19:58:34 
Встал на лапы

Зарегистрирован: Ср мар 07, 2012 00:08:40
Сообщений: 82
Рейтинг сообщения: 0
Вложение:
IMG_20120610_210419.jpg [179.44 KiB]
Скачиваний: 948
увожаемые коты собрал передатчик по схеме 1 км по схеме приведённой выше http://cxem.net/radiomic/radiomic51.php без последнего каскаду. с толкнулся с трудностью нахождения своей волны. прикинул рабочуюю частоту просидел пару часов с вприемником так и не нашёл - выкладываю что собрал.


Вложения:
IMG_20120610_210435.jpg [151.84 KiB]
Скачиваний: 1096
IMG_20120610_210403.jpg [192.61 KiB]
Скачиваний: 1084
Вернуться наверх
 
Не в сети
 Заголовок сообщения: Re: Радио передатчик на 5 км FM
СообщениеДобавлено: Вс июн 10, 2012 20:20:57 
Встал на лапы

Зарегистрирован: Ср мар 07, 2012 00:08:40
Сообщений: 82
Рейтинг сообщения: 0
проблема решена, заменой переменного КПЕ на постоянный волна найдена берёт в приделах квартиры.дальше не проверял пока что. нет батареек для приемника-(


Вернуться наверх
 
Не в сети
 Заголовок сообщения: Re: Радио передатчик на 5 км FM
СообщениеДобавлено: Ср июн 13, 2012 03:06:33 
Встал на лапы

Зарегистрирован: Ср мар 07, 2012 00:08:40
Сообщений: 82
Рейтинг сообщения: 0
увожаемые есть вопрос! этот передатчик можно перестроить на кв диапазон- допустим 4-7 мг или 11.5 -12.1?


Вернуться наверх
 
Не в сети
 Заголовок сообщения: Re: Радио передатчик на 5 км FM
СообщениеДобавлено: Ср июн 13, 2012 10:31:07 
Встал на лапы

Зарегистрирован: Ср мар 07, 2012 00:08:40
Сообщений: 82
Рейтинг сообщения: 0
Перестроил первый. Контур на 4,5 мгц о калькулятору. Сигнала мой ламповый вега 003 не поймал,,,где заступился подскажите


Вернуться наверх
 
Не в сети
 Заголовок сообщения: Re: Радио передатчик на 5 км FM
СообщениеДобавлено: Ср июн 13, 2012 10:36:27 
Вечно гонимый

Карма: -18
Рейтинг сообщений: -182
Зарегистрирован: Пт дек 30, 2011 17:55:52
Сообщений: 6083
Откуда: Севастополь - Орел
Рейтинг сообщения: 0
"Эт ж бублегум" (С)

Это ЧМ передатчик... с ЧМ на КВ не работают.

_________________
"Да, человек смертен, но это было бы еще полбеды.
Плохо то, что он иногда внезапно смертен, вот в чем фокус!" (Воланд)


Изображение


Вернуться наверх
 
Не в сети
 Заголовок сообщения: Re: Радио передатчик на 5 км FM
СообщениеДобавлено: Ср июн 13, 2012 12:12:53 
Встал на лапы

Зарегистрирован: Ср мар 07, 2012 00:08:40
Сообщений: 82
Рейтинг сообщения: 0
Хе, упустил этот нюансы) спасибо)


Вернуться наверх
 
Не в сети
 Заголовок сообщения: Re: Радио передатчик на 5 км FM
СообщениеДобавлено: Ср июн 13, 2012 12:14:08 
Вечно гонимый

Карма: -18
Рейтинг сообщений: -182
Зарегистрирован: Пт дек 30, 2011 17:55:52
Сообщений: 6083
Откуда: Севастополь - Орел
Рейтинг сообщения: 0
:)) та не за что...

_________________
"Да, человек смертен, но это было бы еще полбеды.
Плохо то, что он иногда внезапно смертен, вот в чем фокус!" (Воланд)


Изображение


Вернуться наверх
 
Не в сети
 Заголовок сообщения: Re: Радио передатчик на 5 км FM
СообщениеДобавлено: Ср июн 13, 2012 12:33:15 
Встал на лапы

Зарегистрирован: Ср мар 07, 2012 00:08:40
Сообщений: 82
Рейтинг сообщения: 0
Я сейчас заметил что у меня сигнал излучает контур л1, т к при его экранировании сигнал глохнет напрочь


Вернуться наверх
 
Не в сети
 Заголовок сообщения: Re: Радио передатчик на 5 км FM
СообщениеДобавлено: Ср июн 13, 2012 12:38:24 
Вечно гонимый

Карма: -18
Рейтинг сообщений: -182
Зарегистрирован: Пт дек 30, 2011 17:55:52
Сообщений: 6083
Откуда: Севастополь - Орел
Рейтинг сообщения: 0
Может не глохнет? может просто частота в сторону уходит?

_________________
"Да, человек смертен, но это было бы еще полбеды.
Плохо то, что он иногда внезапно смертен, вот в чем фокус!" (Воланд)


Изображение


Вернуться наверх
 
Не в сети
 Заголовок сообщения: Re: Радио передатчик на 5 км FM
СообщениеДобавлено: Ср июн 13, 2012 12:46:17 
Встал на лапы

Зарегистрирован: Ср мар 07, 2012 00:08:40
Сообщений: 82
Рейтинг сообщения: 0
Да нет не слышно ничего становится один шум. Влево вправо другие станции, может и уходит. Но ничего неслышно, приёмник китайцы полно диаазонный фм65. 108 антенна от 2 витка последней катушки, кусок провода висит на люстре. Ч


Последний раз редактировалось arnrus Ср июн 13, 2012 12:56:20, всего редактировалось 1 раз.

Вернуться наверх
 
Не в сети
 Заголовок сообщения: Re: Радио передатчик на 5 км FM
СообщениеДобавлено: Ср июн 13, 2012 12:53:25 
Вечно гонимый

Карма: -18
Рейтинг сообщений: -182
Зарегистрирован: Пт дек 30, 2011 17:55:52
Сообщений: 6083
Откуда: Севастополь - Орел
Рейтинг сообщения: 0
Значит или далеко угодит или вообще срывается генерация - экран побольше размерчиком нужно

_________________
"Да, человек смертен, но это было бы еще полбеды.
Плохо то, что он иногда внезапно смертен, вот в чем фокус!" (Воланд)


Изображение


Вернуться наверх
 
Показать сообщения за:  Сортировать по:  Вернуться наверх
Начать новую тему Ответить на тему  [ Сообщений: 489 ]    , , 3, , , ...  

Часовой пояс: UTC + 3 часа


Кто сейчас на форуме

Сейчас этот форум просматривают: нет зарегистрированных пользователей и гости: 26


Вы не можете начинать темы
Вы не можете отвечать на сообщения
Вы не можете редактировать свои сообщения
Вы не можете удалять свои сообщения
Вы не можете добавлять вложения

Найти:
Перейти:  


Powered by phpBB © 2000, 2002, 2005, 2007 phpBB Group
Русская поддержка phpBB
Extended by Karma MOD © 2007—2012 m157y
Extended by Topic Tags MOD © 2012 m157y