Например TDA7294

Форум РадиоКот • Просмотр темы - Ищу схему светильника ретро, под керосинку (~ЗИК)
Форум РадиоКот
Здесь можно немножко помяукать :)

Текущее время: Ср фев 11, 2026 10:30:52

Часовой пояс: UTC + 3 часа


ПРЯМО СЕЙЧАС:



Начать новую тему Ответить на тему  [ Сообщений: 26 ]    , 2
Автор Сообщение
Не в сети
 Заголовок сообщения: Re: Ищу схему светильника ретро, под керосинку (~ЗИК)
СообщениеДобавлено: Чт мар 27, 2025 01:53:40 
Мучитель микросхем
Аватар пользователя

Карма: 9
Рейтинг сообщений: 107
Зарегистрирован: Ср сен 16, 2020 20:38:41
Сообщений: 445
Откуда: Краснодарский край, г.Абинск
Рейтинг сообщения: 0
Во первых -- каких таких и под куда? А потом, antosik!, вот тут посмотрите, может и керосинка не надо будет :wink:
А на Ваш вопрос -- ответ один: сороковку воткни и будет класСно! :))

_________________
Лучше сделать и жалеть, чем жалеть, что не сделал ...


Вернуться наверх
 
Не в сети
 Заголовок сообщения: Re: Ищу схему светильника ретро, под керосинку (~ЗИК)
СообщениеДобавлено: Вт янв 06, 2026 12:40:24 
Родился

Зарегистрирован: Пн авг 07, 2017 18:47:02
Сообщений: 2
Откуда: Санкт-Петербург
Рейтинг сообщения: 0
Лампа не такая, но очень похожая ННБ-79-100-016
Изображение
Ремонтировал недавно:
Изображение
Изображение

_________________
Один тест стоит тысячи экспертных мнений


Вернуться наверх
 
Не в сети
 Заголовок сообщения: Re: Ищу схему светильника ретро, под керосинку (~ЗИК)
СообщениеДобавлено: Сб янв 10, 2026 02:08:03 
Друг Кота
Аватар пользователя

Карма: 47
Рейтинг сообщений: 87
Зарегистрирован: Чт апр 29, 2010 01:54:10
Сообщений: 5438
Откуда: Сочи
Рейтинг сообщения: 0
Светодиодный имитатор пламени свечи
https://aliexpress.ru/item/100500967509 ... 1b18EjWdpj


Вернуться наверх
 
Не в сети
 Заголовок сообщения: Re: Ищу схему светильника ретро, под керосинку (~ЗИК)
СообщениеДобавлено: Сб янв 10, 2026 06:19:57 
Друг Кота
Аватар пользователя

Карма: 197
Рейтинг сообщений: 8628
Зарегистрирован: Пн ноя 30, 2009 03:00:01
Сообщений: 43446
Откуда: Нерезиновая
Рейтинг сообщения: 0
JS_Klin писал(а):
Ремонтировал недавно:
СпойлерИзображение


:dont_know:
Если вы хотите сохранить 100% аутентичность лампы, то да- есть смысл ремонтировать схему этой лампы, а, если нужно сделать так, чтобы эта лампа просто работала- то, (имхо) гораздо проще и надёжнее-
или- сделать схему современного диммера, и полностью заменить всю схему. Деталей- в 3 раза меньше, чем в "родной" схеме, а работает лучше и надёжнее.
СпойлерИзображение

или- просто купить готовый диммер в электротоварах, и поставить его плату в лампу.
https://www.ozon.ru/product/dimmer-vykl ... 2LVhYjomV6
или- купить готовый диммер на алишке или на озоне, и, так же поставить его в лампу
https://aliexpress.ru/item/1005007776159272.html
https://aliexpress.ru/item/1005009965275116.html
https://www.ozon.ru/product/simistornyy ... mL3FlmB3AL
https://www.ozon.ru/product/dimmer-220v ... ZpjIDWq6Xx


Вернуться наверх
 
Эиком - электронные компоненты и радиодетали
Не в сети
 Заголовок сообщения: Re: Ищу схему светильника ретро, под керосинку (~ЗИК)
СообщениеДобавлено: Вс янв 11, 2026 23:32:34 
Родился

Зарегистрирован: Пн авг 07, 2017 18:47:02
Сообщений: 2
Откуда: Санкт-Петербург
Рейтинг сообщения: 0
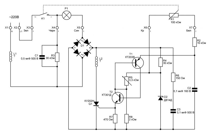
Деталей меньше в предложенной выше схеме просто потому, что она хуже. В ней нет помехозащиты сети и подстройки уровня свечения на минимальной яркости. Схема советская неплохая даже по современным меркам, если не считать КПД. Выложил, потому что конкретно эту схему в сети не нашел. И мне кажется реально проще перепаять один транзистор за 20р., чем городить новую плату или пытаться вкорячить покупную, при том, что в лампе переменный резистор совмещён с выключателем и является неотъемлемой частью конструкции.

_________________
Один тест стоит тысячи экспертных мнений


Вернуться наверх
 
Не в сети
 Заголовок сообщения: Re: Ищу схему светильника ретро, под керосинку (~ЗИК)
СообщениеДобавлено: Пн янв 12, 2026 09:14:01 
Друг Кота
Аватар пользователя

Карма: 197
Рейтинг сообщений: 8628
Зарегистрирован: Пн ноя 30, 2009 03:00:01
Сообщений: 43446
Откуда: Нерезиновая
Рейтинг сообщения: 0
JS_Klin писал(а):
Схема советская неплохая даже по современным меркам, если не считать КПД.
Не знаю на счёт КПД, у меня, когда-то давно, были светорегуляторы "Светон 300"
https://darudar.org/gift/2203158/
Изображение
https://static.daru-dar.org/s600/00/00/ ... 8197890232
Изображение
https://static.daru-dar.org/s600/00/00/ ... 8197890232
Самое "весёлое" у них было то, что они очень громко трещали своими дросселями.


Вернуться наверх
 
Показать сообщения за:  Сортировать по:  Вернуться наверх
Начать новую тему Ответить на тему  [ Сообщений: 26 ]    , 2

Часовой пояс: UTC + 3 часа


Кто сейчас на форуме

Сейчас этот форум просматривают: нет зарегистрированных пользователей и гости: 14


Вы не можете начинать темы
Вы не можете отвечать на сообщения
Вы не можете редактировать свои сообщения
Вы не можете удалять свои сообщения
Вы не можете добавлять вложения

Найти:
Перейти:  


Powered by phpBB © 2000, 2002, 2005, 2007 phpBB Group
Русская поддержка phpBB
Extended by Karma MOD © 2007—2012 m157y
Extended by Topic Tags MOD © 2012 m157y