Например TDA7294

Форум РадиоКот • Просмотр темы - Регулятор с термокомпенсацией на авто
Форум РадиоКот
Здесь можно немножко помяукать :)

Текущее время: Вс дек 14, 2025 08:17:00

Часовой пояс: UTC + 3 часа


ПРЯМО СЕЙЧАС:



Начать новую тему Ответить на тему  [ Сообщений: 54 ]  1, ,  
Автор Сообщение
Не в сети
 Заголовок сообщения: Регулятор с термокомпенсацией на авто
СообщениеДобавлено: Вт ноя 11, 2025 22:37:41 
Встал на лапы

Зарегистрирован: Ср июн 01, 2016 21:59:33
Сообщений: 129
Рейтинг сообщения: 0
Добрый утро/день/вечер.
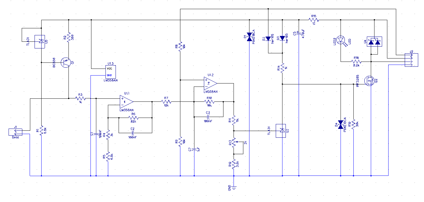
Проблема такая: Сделал я себе регулятор напряжения на генератор (бош с девятью диодами), сначала с термокомпенсацией на 4-х диодах, работает отлично, напряжение держит стабильно, но 4 диода это не полноценная компенсация, а полноценная будет с 9 диодами, но deepseek посоветоваль один диод и ОУ, собственно я его сделал, но напряжение скачет будто идет перерегулирование, но где? Конденсатроры C2,C3,C4 что есть что нет в любой комбинации по наличию? Что там не так?


Вложения:
Комментарий к файлу: на ОУ
Безымянный.jpg [161.62 KiB]
Скачиваний: 94
Комментарий к файлу: с четырьмя диодами
0101.jpg [151.61 KiB]
Скачиваний: 69
Вернуться наверх
 
Не в сети
 Заголовок сообщения: Re: Регулятор с термокомпенсацией на авто
СообщениеДобавлено: Ср ноя 12, 2025 00:39:10 
Друг Кота
Аватар пользователя

Карма: 59
Рейтинг сообщений: 2218
Зарегистрирован: Чт янв 26, 2012 16:44:29
Сообщений: 19520
Откуда: Таксимо
Рейтинг сообщения: 0
На u1 1 коэфициент усиления попробуй уменьшить

_________________
Мои поставщики запчастей с отличной репутацией
texnomag.ru
radioremont.com
pl-1.org
4ip.info
elitan.ru


Вернуться наверх
 
Не в сети
 Заголовок сообщения: Re: Регулятор с термокомпенсацией на авто
СообщениеДобавлено: Ср ноя 12, 2025 06:17:39 
Потрогал лапой паяльник

Карма: 7
Рейтинг сообщений: 20
Зарегистрирован: Чт июн 25, 2020 16:12:34
Сообщений: 321
Рейтинг сообщения: 0
попробуйте встать тестером между R7 и R10 и общим проводом
напряжение стабильное ?
можно попробовать конденсатор поставить
это своего рода опорное напряжение для второго операционника
конденсаторы C2,C3,C4 это обратная отрицательная связь
они нужны чтобы не было самовозбуждения
вообще возможно что схема даже с не работающем двигателе потребляет ток
что не есть гуд


Вернуться наверх
 
Не в сети
 Заголовок сообщения: Re: Регулятор с термокомпенсацией на авто
СообщениеДобавлено: Ср ноя 12, 2025 08:10:55 
Встал на лапы

Зарегистрирован: Ср июн 01, 2016 21:59:33
Сообщений: 129
Рейтинг сообщения: 0
усиления попробуй уменьшить

просто для опыта?, т.к. смысл именно в усилении в 9.


попробуйте встать тестером между R7 и R10 и общим проводом
напряжение стабильное ?
можно попробовать конденсатор поставить

напряжение не проверял т.к. на работающем двигателе прыгает до 16, не уверен что так можно долго для ЭБУ
конденсатор там тоже пробовал ставить 10 нФ - не помогло

конденсаторы C2,C3,C4 это обратная отрицательная связь
они нужны чтобы не было самовозбуждения

так да, но не помогло


что не есть гуд

да порядка 5 ма, на финальной схеме реле поставлю на замок зажигания


Вернуться наверх
 
Эиком - электронные компоненты и радиодетали
Не в сети
 Заголовок сообщения: Re: Регулятор с термокомпенсацией на авто
СообщениеДобавлено: Ср ноя 12, 2025 08:46:16 
Друг Кота
Аватар пользователя

Карма: 52
Рейтинг сообщений: 2114
Зарегистрирован: Пт ноя 11, 2016 05:48:09
Сообщений: 7057
Откуда: Сердце Пармы
Рейтинг сообщения: 0
Медали: 2
Получил миской по аватаре (2)
приведено 2 схемы, по какой из них вопрос? (С2,3,4 нет во второй, а в первой нет 4х диодов контроля температуры). :dont_know:

в каком режиме работает схема, в линейном или в импульсном?

_________________
Для тех, кто не учил магию мир полон физики :)
Безграмотно вопрошающим про силовую или высоковольтную электронику я не отвечаю, а то ещё посадят за участие в (само)убиении оболтуса...


Вернуться наверх
 
Не в сети
 Заголовок сообщения: Re: Регулятор с термокомпенсацией на авто
СообщениеДобавлено: Ср ноя 12, 2025 09:27:12 
Встал на лапы

Зарегистрирован: Ср июн 01, 2016 21:59:33
Сообщений: 129
Рейтинг сообщения: 0
Ivanoff-iv, Еще раз перечитал свой пост, вроде все понятно. Предыдущие отвечающие тоже все поняли.
а Ваш вопрос про режим работы схем порождает много вопросов....


Вернуться наверх
 
Не в сети
 Заголовок сообщения: Re: Регулятор с термокомпенсацией на авто
СообщениеДобавлено: Ср ноя 12, 2025 10:01:44 
Потрогал лапой паяльник

Карма: 7
Рейтинг сообщений: 20
Зарегистрирован: Чт июн 25, 2020 16:12:34
Сообщений: 321
Рейтинг сообщения: 1
напряжение не проверял т.к. на работающем двигателе прыгает до 16, не уверен что так можно долго для ЭБУ
конденсатор там тоже пробовал ставить 10 нФ - не помогло

я спрашивал напряжение между корпусом и точкой соединения двух резисторов
это опорное напряжение для второго операционника
если оно плавает то и выход тоже поплывет
и конденсатор по более нужно что то в микрофарадах


Вернуться наверх
 
Не в сети
 Заголовок сообщения: Re: Регулятор с термокомпенсацией на авто
СообщениеДобавлено: Ср ноя 12, 2025 15:06:09 
Встал на лапы

Зарегистрирован: Ср июн 01, 2016 21:59:33
Сообщений: 129
Рейтинг сообщения: 0
я понял, подключу осцил, посмотрю, с работы тока приду.
А если плавает в чем причина?, не должно же плавать.
Щас повнимательней посмотрел, ошибся я , туда конденсатор не подключал, подключал параллельно R9.

Добавлено after 4 hours 28 minutes 35 seconds:
поставил конденсатор между землей и R7 и R10 на 1 мкф - прыжки напряжения реально уменьшились до десятых вольта, а когда выкусил C4 вообще стало все стабильно.
кот кеша, да ваш совет помог.


Вернуться наверх
 
Не в сети
 Заголовок сообщения: Re: Регулятор с термокомпенсацией на авто
СообщениеДобавлено: Ср ноя 12, 2025 18:18:14 
Друг Кота
Аватар пользователя

Карма: 59
Рейтинг сообщений: 2218
Зарегистрирован: Чт янв 26, 2012 16:44:29
Сообщений: 19520
Откуда: Таксимо
Рейтинг сообщения: 0
Ты уже собрал все? И схемы и коробочка? На тойоту подойдет интересно нет. Давай доделывай и статью оформляй

_________________
Мои поставщики запчастей с отличной репутацией
texnomag.ru
radioremont.com
pl-1.org
4ip.info
elitan.ru


Вернуться наверх
 
Не в сети
 Заголовок сообщения: Re: Регулятор с термокомпенсацией на авто
СообщениеДобавлено: Ср ноя 12, 2025 18:47:06 
Встал на лапы

Зарегистрирован: Ср июн 01, 2016 21:59:33
Сообщений: 129
Рейтинг сообщения: 0
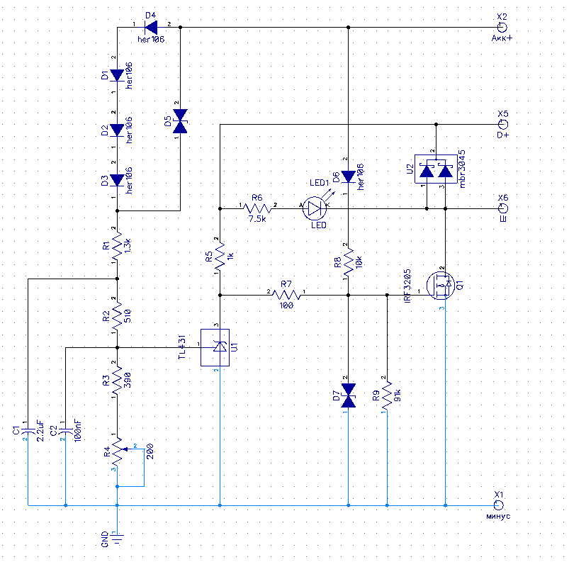
Собрал несколько
1. на 4-х диодах на плате - работает стабильно.
2. на 9 внешних диодах - сейчас проверяю, пока стабильно, но морозов еще не было.
3. 1 диод и ОУ потом буду проверять.

остановлюсь на том что будет работать стабильно и термокомпенсация будет похожа на нужную.

подойдет на любой ген у которого внутри 9 диодов и общий плюс на щетке, без вмешивания в конструкцию. (штатный я вожу с собой в бардачке, заменить дел на 1 минуту)


Вложения:
1 диод и ОУ.png [33.35 KiB]
Скачиваний: 36
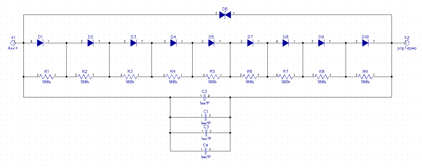
Датчик 9 диодов.png [18.08 KiB]
Скачиваний: 24
9 внешних диодов.png [23.6 KiB]
Скачиваний: 29
4 диода на плате.png [22.71 KiB]
Скачиваний: 29
Вернуться наверх
 
Не в сети
 Заголовок сообщения: Re: Регулятор с термокомпенсацией на авто
СообщениеДобавлено: Ср ноя 12, 2025 19:53:23 
Потрогал лапой паяльник

Карма: 7
Рейтинг сообщений: 20
Зарегистрирован: Чт июн 25, 2020 16:12:34
Сообщений: 321
Рейтинг сообщения: 0
я бы сначала на столе испытал
нужен блок питания 5-15 вольт
вместо щеток генератора включить лампочку 12 вольт
плавно регулируем напряжение на ИП и смотрим в какой момент загорается лампа
потом можно встать вольтметром параллельно конденсатору что вы поставили т.е. где опорное напряжение
и погреть в руке диод ,датчик температуры
напряжение должно меняться
можно феном погреть


Вернуться наверх
 
Не в сети
 Заголовок сообщения: Re: Регулятор с термокомпенсацией на авто
СообщениеДобавлено: Ср ноя 12, 2025 20:12:05 
Встал на лапы

Зарегистрирован: Ср июн 01, 2016 21:59:33
Сообщений: 129
Рейтинг сообщения: 0
я бы сначала на столе испытал
нужен блок питания 5-15 вольт
можно феном погреть


я так предварительно и настраивал, но в машине все равно слегка подрегулировать приходилось буквально 0.2 вольта разница была, а может он успевал подостыть пока я монтировал.

от нагрева я уже на ходу проверял, с четрымя диодами примерно похоже, а с 9 буду уже завтра проверять (температуру меряю термопарой), а с одним диодом и ОУ позже.


Вложения:
Комментарий к файлу: осцил на акк
IMG_20251021_161643.jpg [247.65 KiB]
Скачиваний: 32
Вернуться наверх
 
Не в сети
 Заголовок сообщения: Re: Регулятор с термокомпенсацией на авто
СообщениеДобавлено: Чт ноя 13, 2025 14:15:39 
Друг Кота
Аватар пользователя

Карма: 52
Рейтинг сообщений: 2114
Зарегистрирован: Пт ноя 11, 2016 05:48:09
Сообщений: 7057
Откуда: Сердце Пармы
Рейтинг сообщения: 1
Медали: 2
Получил миской по аватаре (2)
Перечитал повнимательней, да, всё понятно написано что откуда.

про режимы:
Импульсный режим это когда выходной транзистор является ключом, поочерёдно пребывающем в 2х состояниях - открыт/закрыт, ротор генератора, обладая большой индуктивностью сглаживает броски тока, в этом случае выходной транзистор намного меньше греется.
Линейный - транзистор может открываться полностью или частично, ИМХО преимуществ в данном применении (на генераторе автомобиля) этот режим не имеет.

Важно понять, в каком режиме должна работать схема и настроить обратные связи с учетом особенностей протекающих процессов
в случае с линейной - давятся все выбросы для достижения плавного регулирования,
в случае с импульсной - наоборот, нужно добиться чётких переключений состояний схемы с заданными гистерезисом и частотой переключений.

Добавлено after 11 minutes 45 seconds:
На схемах с внешними диодами я бы собрал схему так, чтобы в случае обрыва или замыкания на землю их провода генератор не спалил бы всё подряд перенапряжением :idea: а переходил бы на работу без термокоррекции или совсем бы отключался... обрати на это внимание!

Добавлено after 17 minutes 33 seconds:
Самый простой способ получить импульсный режим - добавить конденсатор с + выхода генератора куда-нибудь на вход измерения напряжения чтобы он через эту ОС сам себя подправлял, это будет ООС, но сама импульсная природа работы генератора сделает режим работы регулятора импульсным.
А ещё нужно сделать нормальный драйвер мосфета, чтобы мог его быстро переключать (хотя-бы из 2х биполярных транзисторов собрать)

_________________
Для тех, кто не учил магию мир полон физики :)
Безграмотно вопрошающим про силовую или высоковольтную электронику я не отвечаю, а то ещё посадят за участие в (само)убиении оболтуса...


Вернуться наверх
 
Не в сети
 Заголовок сообщения: Re: Регулятор с термокомпенсацией на авто
СообщениеДобавлено: Чт ноя 13, 2025 18:59:37 
Встал на лапы

Зарегистрирован: Ср июн 01, 2016 21:59:33
Сообщений: 129
Рейтинг сообщения: 0
про режимы:

познавательно, но я думал что это и так очевидно.

без термокоррекции или совсем бы отключался

вольтметр установлен на приборке, не промаргаю, а схему усложнять не хочу.

заданными гистерезисом

изучал много схем регуляторов, в некоторых был гистерезис, в некоторых не было, ну или я не понял что он есть, изначально делал у себя гистерезис - не стабильно работает, прыгает напряжение.

нормальный драйвер мосфета


сначало думал, но при одном килооме даже IRF3205 с его затворным зарядом 146 nQ, включится быстрее милисекунды, а у TL431 внутри есть транзистор что тоже закроет его быстро. Частота работы именно моего регулятора примерно 20 Гц, так что драйвер не нужен

Добавлено after 35 minutes 38 seconds:
на данный момент работает эта схема, пока стабильно


Вложения:
РН.7z [562.24 KiB]
Скачиваний: 23
Вернуться наверх
 
Не в сети
 Заголовок сообщения: Re: Регулятор с термокомпенсацией на авто
СообщениеДобавлено: Чт ноя 13, 2025 21:17:12 
Опытный кот

Карма: 2
Рейтинг сообщений: 105
Зарегистрирован: Пт ноя 22, 2024 14:08:43
Сообщений: 842
Рейтинг сообщения: 0
схема была для примера и не более того....)))


Последний раз редактировалось Krismi70 Чт ноя 13, 2025 23:25:53, всего редактировалось 3 раз(а).

Вернуться наверх
 
Не в сети
 Заголовок сообщения: Re: Регулятор с термокомпенсацией на авто
СообщениеДобавлено: Чт ноя 13, 2025 22:05:47 
Встал на лапы

Зарегистрирован: Ср июн 01, 2016 21:59:33
Сообщений: 129
Рейтинг сообщения: 0
у меня тож все холодное, хотя по симулятору диод должен греться, а полевик нет, но нет оба холодные.
Krismi70, у вас схема запускается от катушки зажигания видимо, она будет генерить при неработающем двигателе, а если через масло, то нет.
uc2843 на 600Гц будет устойчива?
не оптимальней перед обмоткой возбуждения дроссель поставить, что бы он был интегратором?


Вернуться наверх
 
Не в сети
 Заголовок сообщения: Re: Регулятор с термокомпенсацией на авто
СообщениеДобавлено: Чт ноя 13, 2025 22:22:12 
Друг Кота
Аватар пользователя

Карма: 17
Рейтинг сообщений: 464
Зарегистрирован: Ср ноя 11, 2009 17:19:30
Сообщений: 5552
Откуда: Воронеж
Рейтинг сообщения: 0
Не надо. Ротор сам себе дроссель будь здоров. Наблюдал колебания тока в нём порядка 10%.

_________________
"Привет!" - соврал он.


Вернуться наверх
 
Не в сети
 Заголовок сообщения: Re: Регулятор с термокомпенсацией на авто
СообщениеДобавлено: Пт ноя 14, 2025 05:00:11 
Друг Кота
Аватар пользователя

Карма: 52
Рейтинг сообщений: 2114
Зарегистрирован: Пт ноя 11, 2016 05:48:09
Сообщений: 7057
Откуда: Сердце Пармы
Рейтинг сообщения: 0
Медали: 2
Получил миской по аватаре (2)
ну чтож, могу только позавидовать скорости вашей реакции :roll:

_________________
Для тех, кто не учил магию мир полон физики :)
Безграмотно вопрошающим про силовую или высоковольтную электронику я не отвечаю, а то ещё посадят за участие в (само)убиении оболтуса...


Вернуться наверх
 
Не в сети
 Заголовок сообщения: Re: Регулятор с термокомпенсацией на авто
СообщениеДобавлено: Пт ноя 14, 2025 10:03:46 
Встал на лапы

Зарегистрирован: Ср июн 01, 2016 21:59:33
Сообщений: 129
Рейтинг сообщения: 0
Ротор сам себе дроссель будь здоров.

Так то да, но частота для него какая оптимальная?
А так частоту можно выбрать 50кГц и дроссель соответствующий, а на ротор уже пойдет постоянка, так не лучше будет?


Вернуться наверх
 
Не в сети
 Заголовок сообщения: Re: Регулятор с термокомпенсацией на авто
СообщениеДобавлено: Пт ноя 14, 2025 10:09:23 
Электрический кот

Карма: 5
Рейтинг сообщений: 157
Зарегистрирован: Пн май 01, 2017 20:01:45
Сообщений: 1018
Рейтинг сообщения: 0
В усилительной схеме есть такое понятие - петлевое усиление. Если его достаточно, то дальнейший его рост приводит лишь к неустойчивости (от изменения внешних условий) и возбуждению. И это страшно жутко.
Теперь конкретно о subj. Вариант с TL431 состоит из ДВУХ усилительных элементов. Вы насчитали один? .... а их два. Первый = TL431 с весьма немаленьким Ку, а второй = MOSFET в схеме ОИ. Я затрудняюсь привести его Ку, оно будет порядка десятки-сотни. А вы о чем думали? ... современные MOSFET делают исключительно "переключательными" и у них специально делают максимально резкий порог включения (крутизна). Итого, "простая" схема уже содержит очевидно (чрезмерно) высокое петлевое усиление. Кстати, обратите внимание - когда делаются схемы регуляторов на TL431, после нее если и ставится транзистор, то только как _повторитель_.

Более сложная схема состоит из "простой" на TL431, к кторой прикручено изолентой узел формирования термокомпенсации и усилитель-сумматор.
Что дает это "улучшение" - хорошо видно по этой теме, мне даже ничего не надо говорить.
Большое количество деталей вовсе не признак мастерства.


Вернуться наверх
 
Показать сообщения за:  Сортировать по:  Вернуться наверх
Начать новую тему Ответить на тему  [ Сообщений: 54 ]  1, ,  

Часовой пояс: UTC + 3 часа


Кто сейчас на форуме

Сейчас этот форум просматривают: нет зарегистрированных пользователей и гости: 13


Вы не можете начинать темы
Вы не можете отвечать на сообщения
Вы не можете редактировать свои сообщения
Вы не можете удалять свои сообщения
Вы не можете добавлять вложения

Найти:
Перейти:  


Powered by phpBB © 2000, 2002, 2005, 2007 phpBB Group
Русская поддержка phpBB
Extended by Karma MOD © 2007—2012 m157y
Extended by Topic Tags MOD © 2012 m157y