Например TDA7294

Форум РадиоКот • Просмотр темы - Регулятор напряжения для китайских мопедов.
Форум РадиоКот
Здесь можно немножко помяукать :)

Текущее время: Пн дек 08, 2025 01:40:18

Часовой пояс: UTC + 3 часа


ПРЯМО СЕЙЧАС:



Начать новую тему Ответить на тему  [ Сообщений: 528 ]     ... , , , 26,  
Автор Сообщение
Не в сети
 Заголовок сообщения: Re: Регулятор напряжения для китайских мопедов.
СообщениеДобавлено: Пт янв 01, 2021 01:30:52 
Держит паяльник хвостом
Аватар пользователя

Карма: 1
Рейтинг сообщений: 62
Зарегистрирован: Чт янв 13, 2011 13:51:26
Сообщений: 986
Рейтинг сообщения: 0
Можно стабилитроном, можно резисторным делителем. Для схемы особой разницы нет.
Но в авто-мото технике следует избегать по возможности использование подстроечников. Пыль, влага, перепады температур, вибрации. Всё это неизбежно убьёт ползунковый контакт.


Вернуться наверх
 
Не в сети
 Заголовок сообщения: Re: Регулятор напряжения для китайских мопедов.
СообщениеДобавлено: Ср мар 31, 2021 17:45:30 
Это не хвост, это антенна
Аватар пользователя

Карма: 6
Рейтинг сообщений: 83
Зарегистрирован: Ср сен 03, 2008 21:42:17
Сообщений: 1351
Откуда: Ленинградская область,пос.Красный Остров
Рейтинг сообщения: 0
А чего все так упираются именно в шунтирующие регуляторы? Чего воздух греть?
Есть же китайские понижающие преобразователи
https://www.aliexpress.com/i/32858324870.html
Я поставил на самодельную аэролодку с мотором РМЗ-640. Работает.
Выпрямительный мост (китайский квадратный),конденсатор,и этот преобразователь.
Стартер кстати никак преобразователю не мешает так как большой стартерный ток идет мимо преобразователя прямо с аккума на стартер,
а генератор на пусковых оборотах мотора еще ничего не дает. Да если бы и давал - в преобразователи своя токовая защита,еще и настраиваемая.
Есть только одна тонкость - а авиационном варианте мотор все время работает на высоких оборотах так что напряжение генератора заведомо достаточно для работы преобразователя. Что будет при нехватке напряжения - не знаю,скорее всего просто ничего.


Вернуться наверх
 
Не в сети
 Заголовок сообщения: Re: Регулятор напряжения для китайских мопедов.
СообщениеДобавлено: Ср мар 31, 2021 20:25:05 
Вымогатель припоя
Аватар пользователя

Карма: 1
Рейтинг сообщений: 6
Зарегистрирован: Пт авг 05, 2011 08:29:06
Сообщений: 654
Откуда: Казахстан Усть-Каменогорск
Рейтинг сообщения: 0
Тут писали что они вроде дохнут беспричинно.

_________________
С уважением GriSHok


Вернуться наверх
 
Не в сети
 Заголовок сообщения: Re: Регулятор напряжения для китайских мопедов.
СообщениеДобавлено: Вс июн 06, 2021 16:20:21 
Родился

Зарегистрирован: Пн янв 12, 2009 12:19:35
Сообщений: 4
Откуда: Минск
Рейтинг сообщения: 0
Всем привет, хочу собрать схему регулятора напряжения для лодочного мотора, есть два варианта:
1 .
СпойлерИзображение


В чем предназначение двух диодов vd1, vd2. В схему выше их поставить можно?
2.
СпойлерИзображение


Подойдут ли они для лодочного мотора (есть выходы обмоток генератор до 80 вольт)
Ток заряда будет зависеть от катушки генератора?


Вернуться наверх
 
Эиком - электронные компоненты и радиодетали
Не в сети
 Заголовок сообщения: Re: Регулятор напряжения для китайских мопедов.
СообщениеДобавлено: Вс июн 06, 2021 21:02:44 
Друг Кота
Аватар пользователя

Карма: 107
Рейтинг сообщений: 3302
Зарегистрирован: Сб фев 11, 2017 15:59:13
Сообщений: 14785
Откуда: 57 RUS
Рейтинг сообщения: 0
indevor писал(а):
В чем предназначение двух диодов vd1, vd2.

Развязка управляющих электродов тиристоров.

indevor писал(а):
В схему выше их поставить можно?

Можно.
indevor писал(а):
Подойдут ли они для лодочного мотора (есть выходы обмоток генератор до 80 вольт)

Зависит от того, какой у вас генератор стоит, может там просто магнетто.
indevor писал(а):
Ток заряда будет зависеть от катушки генератора?

Не только, ещё от оборотов двигателя.
Может пригодится, схема зарядки АКБ экспортного мотоцикла "Минск" с АКБ:
Изображение


Я ещё собирал шунтирующий стабилизатор на мощном симисторе, работал нормально:
Изображение
Симмистор использовал ТС142-80-6, вот как выглядят в сравнении с тиристорами типа КУ-202:
Изображение

_________________
НАРОДОВЛАСТИЕ а не дерьмократия!!!
Суверенным и независимым может считаться только то государство, против которого англосаксонские разносчики кланово-олигархической дерьмократии и еврогейских "ценностей" со своими пособниками ввели санкции!


Вернуться наверх
 
Не в сети
 Заголовок сообщения: Re: Регулятор напряжения для китайских мопедов.
СообщениеДобавлено: Вс июн 06, 2021 21:08:22 
Родился

Зарегистрирован: Пн янв 12, 2009 12:19:35
Сообщений: 4
Откуда: Минск
Рейтинг сообщения: 0
Цитата:
Зависит от того, какой у вас генератор стоит, может там просто магнетто.



Трудно сказать есть, два провода , сказали "катушка" предположил что генератор, выдавало 50-80 переменки если это магнето - схема не подойдёт? Пару ампер из магнето можно выжать? 1 на аккумулятор 1 на эхолот)

Лодочный мотор YAMAHA (Ямаха) F 9,9 JMH


Вернуться наверх
 
Не в сети
 Заголовок сообщения: Re: Регулятор напряжения для китайских мопедов.
СообщениеДобавлено: Вс июн 06, 2021 21:26:15 
Друг Кота
Аватар пользователя

Карма: 107
Рейтинг сообщений: 3302
Зарегистрирован: Сб фев 11, 2017 15:59:13
Сообщений: 14785
Откуда: 57 RUS
Рейтинг сообщения: 0
indevor писал(а):
Трудно сказать есть, два провода , сказали "катушка" предположил что генератор, выдавало 50-80 переменки

Под нагрузкой проверте, какое напряжение и ток выдаёт генератор, для начала повесте пару ламп на 36V, подключив их последовательно, или несколько автомабильных, дабы не погорели в случае чего.

_________________
НАРОДОВЛАСТИЕ а не дерьмократия!!!
Суверенным и независимым может считаться только то государство, против которого англосаксонские разносчики кланово-олигархической дерьмократии и еврогейских "ценностей" со своими пособниками ввели санкции!


Вернуться наверх
 
Не в сети
 Заголовок сообщения: Re: Регулятор напряжения для китайских мопедов.
СообщениеДобавлено: Вс июн 06, 2021 21:33:52 
Родился

Зарегистрирован: Пн янв 12, 2009 12:19:35
Сообщений: 4
Откуда: Минск
Рейтинг сообщения: 0
indevor писал(а):
Трудно сказать есть, два провода , сказали "катушка" предположил что генератор, выдавало 50-80 переменки

Под нагрузкой проверте, какое напряжение и ток выдаёт генератор, для начала повесте пару ламп на 36V, подключив их последовательно, или несколько автомабильных, дабы не погорели в случае чего.

Ну т.е схема электрически "совместима" с любой "катушкой", я так понял. Просто читал тут что трансформатором не проверишь. Моя задача только выяснить ток и напряжение.
в среднем напряжение 50в, на высоких до 80. Ток не мерял пока


Вернуться наверх
 
Не в сети
 Заголовок сообщения: Re: Регулятор напряжения для китайских мопедов.
СообщениеДобавлено: Чт авг 12, 2021 13:58:13 
Первый раз сказал Мяу!

Карма: -3
Рейтинг сообщений: -4
Зарегистрирован: Пн авг 09, 2021 19:44:29
Сообщений: 39
Рейтинг сообщения: 0
Идеально - после мостика использовать КТ872, 898 или подобные с радиатором ! -- в режиме ЭП (Эмиттерного Повторителя). Базе подобрать стабилитрончик (13.....14,5 V). КЭ побольше ёмкости - после мостика. Можно параллельно стабилитрончику ставить переменный резистор (не более 2 кОм) по схеме делителя, тогда возможно регулировать выходное напряжение ЭП. Будет и зарядка АКБ и стабильное освещение фары. Не шунтируется обмотка генератора и нагрузка на к/вал. Не помешает последовательно с обмоткой (на любом конце - в разрыве) подключить Защитную лампочку (от фары а/биля) в роли Бареттера - как доп. стабилизатор тока. Светиться не будет. А совсем проще : после мостика, последовательно подобрать лампочку (подфарника) и к АКБ. Так даже с единственным диодом будет лучше (без мостика) = Оk ! Проверено, испытано временем ! Лампочка отлично выполняет функцию РР - Реле Регулятора.... При повышении оборотов генератора, спираль лампочки накаливается (светится) больше, значит его проводимость тока уменьшается (увеличивается значение сопротивления спиральки). Так ограничивается ток зарядки АКБ.


Вернуться наверх
 
Не в сети
 Заголовок сообщения: Re: Регулятор напряжения для китайских мопедов.
СообщениеДобавлено: Чт авг 12, 2021 14:46:42 
Собутыльник Кота

Карма: 14
Рейтинг сообщений: 472
Зарегистрирован: Вс фев 02, 2020 09:12:37
Сообщений: 2804
Рейтинг сообщения: 0
Айгыр писал(а):
Идеально

идеально выкладывать схемы, а не воздух сотрясать........


Вернуться наверх
 
Не в сети
 Заголовок сообщения: Re: Регулятор напряжения для китайских мопедов.
СообщениеДобавлено: Чт авг 12, 2021 15:56:55 
Первый раз сказал Мяу!

Карма: -3
Рейтинг сообщений: -4
Зарегистрирован: Пн авг 09, 2021 19:44:29
Сообщений: 39
Рейтинг сообщения: 0
Словесное описание лучше схемы. Кому нужно, поймут. Излишне рисовать схемы из 3-х..... 5-ти элементов - возни больше.


Вернуться наверх
 
Не в сети
 Заголовок сообщения: Re: Регулятор напряжения для китайских мопедов.
СообщениеДобавлено: Вт авг 12, 2025 18:21:26 
Родился

Зарегистрирован: Вт авг 12, 2025 17:49:21
Сообщений: 6
Рейтинг сообщения: 0
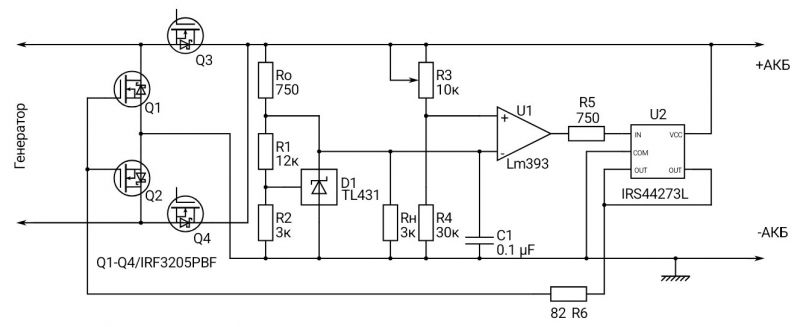
Приветствую. Решил спаять р-р. На просторах интернета нашёл схему.
Изображение
Долго ее рассматривал и решил сочинить что-то свое.

Изображение
Вопрос можно ли диоды заменить тразистороми и можно ли использовать в схеме подстроечный резистор или лучше подбирать обычные резисторы?


Вернуться наверх
 
Не в сети
 Заголовок сообщения: Re: Регулятор напряжения для китайских мопедов.
СообщениеДобавлено: Вт авг 12, 2025 19:31:34 
Вымогатель припоя

Карма: 2
Рейтинг сообщений: -5
Зарегистрирован: Сб авг 09, 2025 22:08:28
Сообщений: 603
Рейтинг сообщения: 0
Транзисторы с висящим в воздухе управлением могут открыться и перестать быть диодами. Да и экономически невыгодная замена, кроме того, потери и нагрев будут больше, ведь в оригинальной схеме предложены Шоттки с падением напряжения примерно в два раза меньше (на токе 20 А).
Необходимость в драйвере IRS44273 сомнительна.


Вернуться наверх
 
Не в сети
 Заголовок сообщения: Re: Регулятор напряжения для китайских мопедов.
СообщениеДобавлено: Вт авг 12, 2025 19:48:36 
Родился

Зарегистрирован: Вт авг 12, 2025 17:49:21
Сообщений: 6
Рейтинг сообщения: 0
Диоды Шоттки на 20а достаточно будет?
И подстоичник на мопеде из за вибраций не накроется?


Вернуться наверх
 
Не в сети
 Заголовок сообщения: Re: Регулятор напряжения для китайских мопедов.
СообщениеДобавлено: Вт авг 12, 2025 20:07:47 
Вымогатель припоя

Карма: 2
Рейтинг сообщений: -5
Зарегистрирован: Сб авг 09, 2025 22:08:28
Сообщений: 603
Рейтинг сообщения: 0
Диоды работают на питание бортовой сети, соответственно, должны выдерживать максимально возможный ток в ней плюс некий запас.

Добавлено after 14 minutes 15 seconds:
С подстроечным резистором всё будет в порядке. Если будут подозрения, что он смещается - зафиксируйте после подстройки краской, клеем и т.д., решение зависит от конструкции резистора. Лишь бы фиксирующее вещество не затекло под ползунок.


Вернуться наверх
 
Не в сети
 Заголовок сообщения: Re: Регулятор напряжения для китайских мопедов.
СообщениеДобавлено: Вт авг 12, 2025 20:15:00 
Опытный кот

Карма: 2
Рейтинг сообщений: 105
Зарегистрирован: Пт ноя 22, 2024 14:08:43
Сообщений: 827
Рейтинг сообщения: 0
Нуб78 писал(а):
и решил сочинить что-то свое

я бы сказал, что не получилось...)))


Вернуться наверх
 
Не в сети
 Заголовок сообщения: Re: Регулятор напряжения для китайских мопедов.
СообщениеДобавлено: Вт авг 12, 2025 20:29:50 
Вымогатель припоя

Карма: 2
Рейтинг сообщений: -5
Зарегистрирован: Сб авг 09, 2025 22:08:28
Сообщений: 603
Рейтинг сообщения: 0
Krismi70, из-за отсутствия гистерезиса?


Вернуться наверх
 
Не в сети
 Заголовок сообщения: Re: Регулятор напряжения для китайских мопедов.
СообщениеДобавлено: Вт авг 12, 2025 20:36:20 
Опытный кот

Карма: 2
Рейтинг сообщений: 105
Зарегистрирован: Пт ноя 22, 2024 14:08:43
Сообщений: 827
Рейтинг сообщения: 1
опорное надо ближе к +6 сделать, открытый коллектор 393 не нагружен...короче, сложная замена таймера 555...к питанию 555 тоже б какой-то фильтр-ограничитель, чтобы не сгорел в неудачном случае...


Вернуться наверх
 
Не в сети
 Заголовок сообщения: Re: Регулятор напряжения для китайских мопедов.
СообщениеДобавлено: Вт авг 12, 2025 21:00:08 
Друг Кота
Аватар пользователя

Карма: 107
Рейтинг сообщений: 3801
Зарегистрирован: Пн фев 09, 2009 22:19:49
Сообщений: 24246
Откуда: Когда-то был прекрасный город для людей
Рейтинг сообщения: 0
Диоды Шоттки на 20а достаточно будет?
И подстоичник на мопеде из за вибраций не накроется?


Горят они там... Пробивает их по напряжению. Там вольт на 200 минимум надо.


Вернуться наверх
 
Не в сети
 Заголовок сообщения: Re: Регулятор напряжения для китайских мопедов.
СообщениеДобавлено: Ср авг 13, 2025 08:00:42 
Родился

Зарегистрирован: Вт авг 12, 2025 17:49:21
Сообщений: 6
Рейтинг сообщения: 0
Если Шоттки нужны на 200в то и MOSFET на 200в ?


Вернуться наверх
 
Показать сообщения за:  Сортировать по:  Вернуться наверх
Начать новую тему Ответить на тему  [ Сообщений: 528 ]     ... , , , 26,  

Часовой пояс: UTC + 3 часа


Кто сейчас на форуме

Сейчас этот форум просматривают: нет зарегистрированных пользователей и гости: 10


Вы не можете начинать темы
Вы не можете отвечать на сообщения
Вы не можете редактировать свои сообщения
Вы не можете удалять свои сообщения
Вы не можете добавлять вложения

Найти:
Перейти:  


Powered by phpBB © 2000, 2002, 2005, 2007 phpBB Group
Русская поддержка phpBB
Extended by Karma MOD © 2007—2012 m157y
Extended by Topic Tags MOD © 2012 m157y