Например TDA7294

Форум РадиоКот • Просмотр темы - Автоматическое управление стеклоподъемником
Форум РадиоКот
Здесь можно немножко помяукать :)

Текущее время: Пт дек 12, 2025 08:21:32

Часовой пояс: UTC + 3 часа


ПРЯМО СЕЙЧАС:



Начать новую тему Ответить на тему  [ Сообщений: 43 ]  1, ,  
Автор Сообщение
Не в сети
 Заголовок сообщения: Автоматическое управление стеклоподъемником
СообщениеДобавлено: Вс авг 31, 2008 08:49:24 
Потрогал лапой паяльник
Аватар пользователя

Зарегистрирован: Ср июл 30, 2008 15:00:01
Сообщений: 309
Откуда: УКРАИНА Бердянск
Рейтинг сообщения: 0
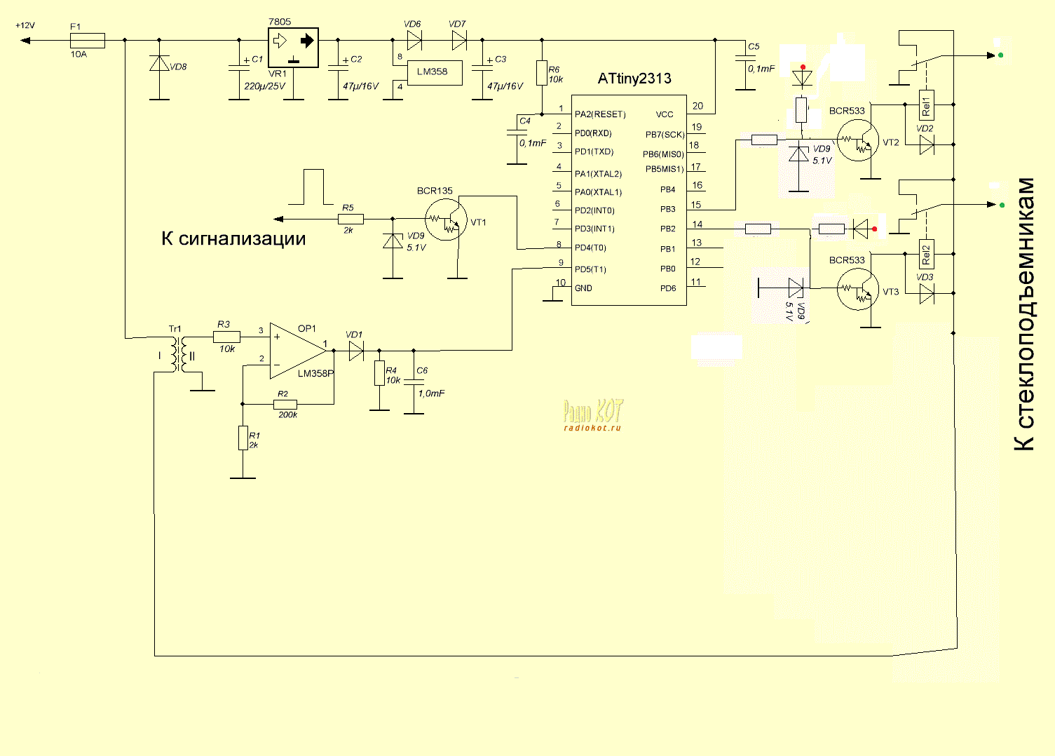
http://radiokot.ru/circuit/digital/automat/04/
а как сделать это на атмеге8/16/32 чтоб на 2 стекла и с "памятью состояния"
чтоб когда сигнализацию включаеш стекла поднимались и если не закрылись то пищалка пикала , а когда сигнализацию выключаеш то они опускались до того положения в котором были до этого...
ну всмысле память состояния и в двери поставить геконы на крайние положения стекла а на держатель стекла магнит

_________________
нет нет а вот и даааааааааааа!!!!!!
упс......рвануло.......
зря я это сделал........


Вернуться наверх
 
Не в сети
 Заголовок сообщения: Re: Автоматическое управление стеклоподъемником
СообщениеДобавлено: Пн сен 01, 2008 14:31:12 
Прорезались зубы
Аватар пользователя

Карма: 1
Рейтинг сообщений: 17
Зарегистрирован: Ср июл 19, 2006 09:11:25
Сообщений: 222
Откуда: Чернигов
Рейтинг сообщения: 0
Здесь есть замечание:
В доводчиках с памятью обычно память держит от 30 минут до часа. Потому-что более длительное время может отрицательно сказаться на результате. Например: поставил машину на охрану когда светит солнце, а вечером (часов через восемь) при снятии с охраны пошел дождь.... И все стекла дружно опустились вниз... :)
А чтоб опустить стекло на заданый уровень, нужно считать время работы каждого двигателя отдельно при подъеме стекол.


Вернуться наверх
 
Не в сети
 Заголовок сообщения:
СообщениеДобавлено: Пн сен 01, 2008 14:38:17 
Потрогал лапой паяльник
Аватар пользователя

Зарегистрирован: Ср июл 30, 2008 15:00:01
Сообщений: 309
Откуда: УКРАИНА Бердянск
Рейтинг сообщения: 0
ну эт нормально насчет времени памяти и тп. а схемку на атмеге????плиииизззззз

_________________
нет нет а вот и даааааааааааа!!!!!!
упс......рвануло.......
зря я это сделал........


Вернуться наверх
 
Не в сети
 Заголовок сообщения:
СообщениеДобавлено: Пн сен 01, 2008 15:52:19 
Э...
Аватар пользователя

Карма: 1
Рейтинг сообщений: 9
Зарегистрирован: Ср апр 04, 2007 08:39:14
Сообщений: 2792
Откуда: Москва
Рейтинг сообщения: 0
S.T.A.L.K.E.R. писал(а):
ну эт нормально насчет времени памяти и тп. а схемку на атмеге ???? плиииизззззз


Схема и исходники на стр. 7 в моей домашней страничке. Ищите: Ctrl+F
Цитата:
AVR480: Anti-Pinch System for Electrical Window (19 pages, revision B, updated 12/06)
This application note provides an example of how to create an anti-pinch system for electrical windows. Based on Speed and Current parameters measured out of the window DC motor, it benefits from the internal digital and analog resources of the AVR ATmegax8 family to support the FMVSS118 and 20/64/ECC standards.

_________________
Думайте сами, решайте сами ... а вот он-лайн перевод на корявый русский http://translate.ru


Вернуться наверх
 
Эиком - электронные компоненты и радиодетали
Не в сети
 Заголовок сообщения:
СообщениеДобавлено: Пн сен 01, 2008 20:37:10 
Потрогал лапой паяльник
Аватар пользователя

Зарегистрирован: Ср июл 30, 2008 15:00:01
Сообщений: 309
Откуда: УКРАИНА Бердянск
Рейтинг сообщения: 0
не ну это вариант номер 1
какие будут ещё предложения???

_________________
нет нет а вот и даааааааааааа!!!!!!
упс......рвануло.......
зря я это сделал........


Вернуться наверх
 
Не в сети
 Заголовок сообщения:
СообщениеДобавлено: Ср авг 26, 2009 09:49:52 
Родился

Зарегистрирован: Ср авг 26, 2009 02:10:31
Сообщений: 2
Рейтинг сообщения: 0
здравствуйте .
сразу первой мыслью было сделать.Но....немного подумав решился обратиться к Вам за советом.
у меня в машине установлен блок управления (фото )и вроде всё на месте и рабочее,но вот эти же стеклоподъёмники до ума не доведены.
получается следующая ситуация.
При нажатии кнопки блокировки дверей двери блокируются.Если продолжать удерживать кнопку на брелке,то начинают подниматься стёкла.поочерёдно,по диагонали.
но до тех пор ,пока удерживаешь кнопку на брелке.если в момент закрытия стёкол её отпустить,то и остановится закрывание моментально.
что я думаю....
если поставить что-то типа реле времени(как на магазинных к примеру на 18 секунд),которое бы срабатывало при нажимании кнопки блокировки дверей и принудительно поддерживало этот сигнал.опять же как вариант что бы отключалось не через заданное время,а с окончанием закрывания последнего стекла).
вобщем вопрос в этом и состоит....что можно придумать???что бы заставить эту функцию работать по полной программе.
буду очень благодарен в помощи(и не только я,а все Джилисты Украины и России).радиоблок на фотке внизу.плата вид сверху и снизу.

ps/или частично использывать схему приведённой по ссылке но совместно со штатными реле.(хотя вариант не из лучших,потому,что не всем доступен)


Вложения:
CIMG3870.JPG [186.61 KiB]
Скачиваний: 1964
Вернуться наверх
 
Не в сети
 Заголовок сообщения:
СообщениеДобавлено: Ср авг 26, 2009 21:39:13 
Родился

Зарегистрирован: Ср авг 26, 2009 02:10:31
Сообщений: 2
Рейтинг сообщения: 0
Немного дополнения.выпаял сегодня релюхи для наглядности.катушками заведует NEC D78F0535,через ULN2003L.За исключением связей которы я отметил стрелочками разного цвета.дорожка от контакта реле идёт на вот такую штуковину 2902 EZA2734

....вот что ещё я подумал...может всё таки виноват в этом радиоблок?не хватает на нём многих компонентов...в основном обвязки 12F629,но нет R20 которое своим отсутствием обрывает питание....правда не зна чего....


Вложения:
CIMG4965у.JPG [186.37 KiB]
Скачиваний: 1726
CIMG4975у.JPG [144.64 KiB]
Скачиваний: 1522
Вернуться наверх
 
Не в сети
 Заголовок сообщения: Re: Автоматическое управление стеклоподъемником
СообщениеДобавлено: Ср сен 29, 2010 11:17:24 
Родился

Зарегистрирован: Ср сен 29, 2010 00:19:43
Сообщений: 12
Рейтинг сообщения: 0
Народ, вы случайно не знаете автора " http://radiokot.ru/circuit/digital/automat/04/ " , а то есть просьба по модернизации программы, сам я не силён АВРах да и в ПИКах та тоже.
Моя задумка:
Приехал нажал на кнопку, стёкла начали закрываться, пока отстёгиваешься вытаскиваешь ключ стёкла уже закроются, и со спакойной душой можно будет уйти. После прогулки садишся в машину жмёш на вторую кнопку стёкла полностью открываются ( это канечно же в летние жаркие дни ). Надобы както дабавить в программу отдельный вход для включения дополнительных 4 релюшек, ловлю мух можно использовать одну и на опускание и на поднимание ( как мне кажется ). Програмеры подсобите пожалуйста, а я соберу протестю и отпишусь о результатах. Кстати схема " http://radiokot.ru/circuit/digital/automat/04/ " работает изумительно.


Вернуться наверх
 
Не в сети
 Заголовок сообщения: Re: Автоматическое управление стеклоподъемником
СообщениеДобавлено: Сб ноя 06, 2010 19:53:45 
Открыл глаза
Аватар пользователя

Зарегистрирован: Вс окт 17, 2010 09:34:14
Сообщений: 43
Откуда: Симферополь
Рейтинг сообщения: 0
Люди, здраствуйте. Подскажите, когда я буду шить тинни, какие фьюзы там надо выставлять?
И транзисторы BCR 135 BCR 533 я не нашел, чем их можно заменить?


Вернуться наверх
 
Не в сети
 Заголовок сообщения: Re: Автоматическое управление стеклоподъемником
СообщениеДобавлено: Пн ноя 08, 2010 12:14:42 
Родился

Зарегистрирован: Ср сен 29, 2010 00:19:43
Сообщений: 12
Рейтинг сообщения: 0
Фьюзы оставляй по умолчанию (если аттинька тока-тока с магазина). Транзисторы я ставил обычные с делителем из резисторов например 1кОм и 10кОм (10кОм Б-Э).


Вернуться наверх
 
Не в сети
 Заголовок сообщения: Re: Автоматическое управление стеклоподъемником
СообщениеДобавлено: Пн ноя 08, 2010 17:00:28 
Открыл глаза
Аватар пользователя

Зарегистрирован: Вс окт 17, 2010 09:34:14
Сообщений: 43
Откуда: Симферополь
Рейтинг сообщения: 0
Обидно, да, плату уже развёл :) ну не проблема, СПС


Вернуться наверх
 
Не в сети
 Заголовок сообщения: Re: Автоматическое управление стеклоподъемником
СообщениеДобавлено: Пт ноя 19, 2010 22:30:29 
Открыл глаза
Аватар пользователя

Зарегистрирован: Вс окт 17, 2010 09:34:14
Сообщений: 43
Откуда: Симферополь
Рейтинг сообщения: 0
Заделал, в корпус запхал, всё работает, всем спасибо кто подсказывал


Вернуться наверх
 
Не в сети
 Заголовок сообщения: Re: Автоматическое управление стеклоподъемником
СообщениеДобавлено: Пт апр 29, 2011 16:58:38 
Открыл глаза

Зарегистрирован: Чт апр 14, 2011 15:42:10
Сообщений: 51
Откуда: РФ Йошкар-Ола
Рейтинг сообщения: 0
Всем привет. Подниму темку. Вопросик по данной схеме. Нет ли желания у автора либо может кто возмется за доработку. Суть такова. Для питания моторчиков применяю реле по два на один двигатель (открытие и закрытие). Запитывать напрямую от кнопок - это потеря по току и обгорание контактов, как следствие замена кнопок. И т.к. схема выполняет функцию аварийной и конечной остановки двигателя - предлагаю добавить еще 4 входа по сигналу +12v от кнопок управления на подъем стекол. т.е. задействовать работу данной схемы не только при постановки на охранку, но и в процессе обычной эксплуатации при нажатии на кнопку. Возможно еще организовать функцию при коротком нажатии на закрывание осуществляется полное закрытие стекла.
На отпускание стекол можно было бы сделать аналогично (имеется ввиду короткое нажатие и стекла отпускаются до конца), но во-первых не хватает выводов, во-вторых нет особой нужды и опасности что кого-то зажмет (ведь окно отпускается).
Очень надеюсь, что кто-нибудь возмется за эту идею.


Вернуться наверх
 
Не в сети
 Заголовок сообщения: Помогите доработать доводчик
СообщениеДобавлено: Ср фев 15, 2012 16:55:10 
Родился

Зарегистрирован: Ср сен 07, 2011 07:50:12
Сообщений: 4
Рейтинг сообщения: 0
Всем добрый день! Собирал как-то себе автомобильный доводчик по схеме http://radiokot.ru/circuit/digital/automat/04/, девайс заработал однако штатные стеклоподъемники немного слабоваты и скорость закрытия водительского стекла бывает немного снижается и МК не видит шум коллектора, пассажирская сторона работает нормально. Если рукой придать ускорение стеклу, то доводчик его подхватывает, если нет отрабатывает положенное пусковое время (около 1с) и замолкает. Как можно усилить сигнал в данном случае?


Вернуться наверх
 
Не в сети
 Заголовок сообщения: Re: Автоматическое управление стеклоподъемником
СообщениеДобавлено: Чт фев 16, 2012 18:42:55 
Мучитель микросхем
Аватар пользователя

Зарегистрирован: Ср июн 17, 2009 13:23:58
Сообщений: 434
Откуда: Россия г.Владимир
Рейтинг сообщения: 0
Народ подскажите без МК.

_________________
Успех! - Вот что создает великих людей!


Вернуться наверх
 
Не в сети
 Заголовок сообщения: Re: Помогите доработать доводчик
СообщениеДобавлено: Пт фев 17, 2012 01:49:38 
Встал на лапы
Аватар пользователя

Зарегистрирован: Чт авг 16, 2007 16:30:42
Сообщений: 119
Откуда: Харьковская обл.
Рейтинг сообщения: 0
SHIROKIY писал(а):
Как можно усилить сигнал в данном случае?

Там же есть операционный усилитель Lm358
изменяя номиналы R1, R2 можно увеличить коэффициент усиления


Вложения:
Комментарий к файлу: расчет
1111111111.jpg [18.95 KiB]
Скачиваний: 1495
Вернуться наверх
 
Не в сети
 Заголовок сообщения: Re: Автоматическое управление стеклоподъемником
СообщениеДобавлено: Пн апр 16, 2012 15:11:52 
Грызет канифоль

Зарегистрирован: Пт июл 09, 2010 19:48:52
Сообщений: 258
Рейтинг сообщения: 0
знающие люди, что может сказать об этой схеме http://radioland.fatal.ru/Schems/Avto/elect/10.htm . как она на ваш взгляд надежная, или может еще что можете про нее рассказать? Микросхемку кр1006ви1 можно же заменить на NE555 они вроде идентичны.


Вернуться наверх
 
Не в сети
 Заголовок сообщения: Re: Автоматическое управление стеклоподъемником
СообщениеДобавлено: Вт апр 17, 2012 07:02:46 
Встал на лапы
Аватар пользователя

Зарегистрирован: Сб сен 19, 2009 23:57:47
Сообщений: 91
Рейтинг сообщения: 0
Делал такой вариант, но, как и писал ранее, экономически целесообразнее купить готовое изделие.


Вернуться наверх
 
Не в сети
 Заголовок сообщения: Re: Автоматическое управление стеклоподъемником
СообщениеДобавлено: Вт апр 17, 2012 09:16:40 
Грызет канифоль

Зарегистрирован: Пт июл 09, 2010 19:48:52
Сообщений: 258
Рейтинг сообщения: 0
TGV писал(а):
Делал такой вариант, но, как и писал ранее, экономически целесообразнее купить готовое изделие.

ну как сказать экономичнее, у нас доводчик стоит от 600р.


Вернуться наверх
 
Не в сети
 Заголовок сообщения: Re: Автоматическое управление стеклоподъемником
СообщениеДобавлено: Чт авг 02, 2012 10:14:35 
Первый раз сказал Мяу!

Зарегистрирован: Вс окт 31, 2010 23:34:44
Сообщений: 27
Рейтинг сообщения: 0
собрал сие устройство! заработало с пол пинка, но я так и не вкурил, как его прикрутить к машине без доработок!
пришлось ставить устройство в разрыв между кнопкой и моторчиком! доработаннуя схему выкладываю, в разводке платы ниче не менял, сверху допаял недостающие детали и все! красные точки - к кнопке, зеленые - к моторчику!
единственное не получилось - настроить сигнализацию чтобы при постановке на охрану она давала импульс на доп. канал! приходится отдельно еще кнопочку жать!


Вложения:
01.gif [63.59 KiB]
Скачиваний: 1988
Вернуться наверх
 
Показать сообщения за:  Сортировать по:  Вернуться наверх
Начать новую тему Ответить на тему  [ Сообщений: 43 ]  1, ,  

Часовой пояс: UTC + 3 часа


Кто сейчас на форуме

Сейчас этот форум просматривают: нет зарегистрированных пользователей и гости: 52


Вы не можете начинать темы
Вы не можете отвечать на сообщения
Вы не можете редактировать свои сообщения
Вы не можете удалять свои сообщения
Вы не можете добавлять вложения

Найти:
Перейти:  


Powered by phpBB © 2000, 2002, 2005, 2007 phpBB Group
Русская поддержка phpBB
Extended by Karma MOD © 2007—2012 m157y
Extended by Topic Tags MOD © 2012 m157y