Например TDA7294

Форум РадиоКот • Просмотр темы - D-class для сабвуфера
Форум РадиоКот
Здесь можно немножко помяукать :)

Текущее время: Пн янв 05, 2026 06:20:52

Часовой пояс: UTC + 3 часа


ПРЯМО СЕЙЧАС:



Начать новую тему Ответить на тему  [ Сообщений: 493 ]     ... , , , 19, , , ...  
Автор Сообщение
Не в сети
 Заголовок сообщения: Re: D-class для сабвуфера
СообщениеДобавлено: Вт авг 01, 2017 20:27:42 
Потрогал лапой паяльник
Аватар пользователя

Зарегистрирован: Пт мар 25, 2011 00:40:54
Сообщений: 382
Откуда: г Краматорск
Рейтинг сообщения: 0
Я понял времени совсем нет на работе, осталось вырезать только радиатор и можно подрубать. А по каким точкам нужно пройтись если по схеме (кроме питания ОУ) осцилом. В качестве дросселя буду юзать чашки у меня их много как раз намотал 28вит и зазором добился ровно 32мкГн (Б-30 м200нм). имеются также Б-36, Б-48


Вернуться наверх
 
Не в сети
 Заголовок сообщения: Re: D-class для сабвуфера
СообщениеДобавлено: Вс авг 06, 2017 20:43:24 
Грызет канифоль

Зарегистрирован: Чт янв 28, 2016 06:29:55
Сообщений: 255
Откуда: Белгород
Рейтинг сообщения: 0
Итак,знатоки... я думал избавился от проблемы,а нет. Проклятый свист! И это скорее всего причина нагрева. Землил по разному. Остановился на земле по входу через резистор. Умзч экранировал жестью. Жду дельных советов. Есть мысль поставить подстроечник,может в частоте дело?

_________________
Всем Добра)


Вернуться наверх
 
Не в сети
 Заголовок сообщения: Re: D-class для сабвуфера
СообщениеДобавлено: Чт авг 10, 2017 14:38:31 
Встал на лапы
Аватар пользователя

Зарегистрирован: Сб июл 10, 2010 15:14:46
Сообщений: 119
Откуда: с 2004г., г. Минск
Рейтинг сообщения: 0
Всем привет! Входной делитель нужен однозначно. Я подбирал, ставил переменник на 50к (если использовать с выхода компа) и добивался оптимального варианта (т. е. наименьший шум при максимально возможной громкости). А после темброблока у меня получился делитель, последовательно 30к параллельно 150к. Конечно шум зависит и от многих факторов, самой схемы, и от разводки платы и от ее монтажа. В некоторых схемах его убрать вообще не реально, но вот схема например с первого поста у меня вообще не шумит (или например схема, как ее в нете называют "CLASS D 3200W-1 OHMS", тоже малошумящая и к тому же мало греющаяся).


Вернуться наверх
 
Не в сети
 Заголовок сообщения: Re: D-class для сабвуфера
СообщениеДобавлено: Вс авг 13, 2017 17:12:14 
Потрогал лапой паяльник
Аватар пользователя

Зарегистрирован: Пт мар 25, 2011 00:40:54
Сообщений: 382
Откуда: г Краматорск
Рейтинг сообщения: 0
Всем привет запаял все детальки включил на выходе ни чего, сигнал подал 1кГц, логика стоит SN74HC00N, питание в норме. Грешу на логику буду искать 74HC00


Вернуться наверх
 
Эиком - электронные компоненты и радиодетали
Не в сети
 Заголовок сообщения: Re: D-class для сабвуфера
СообщениеДобавлено: Ср авг 16, 2017 16:48:59 
Потрогал лапой паяльник
Аватар пользователя

Зарегистрирован: Пт мар 25, 2011 00:40:54
Сообщений: 382
Откуда: г Краматорск
Рейтинг сообщения: 0
В общем запустил усь, проблема была в питании 2110, 8,5В, но греются ИРФ640, стоят на радиаторах пока 5*5см в холостую частота от гена когда более 22кГц начинается возбуд. Где смотреть частоту сомоосциляции, логику не менял, дроссель в норме и греется кондер после него на 1мкФ(К73-17 250В)Помогите советом


Вернуться наверх
 
Не в сети
 Заголовок сообщения: Re: D-class для сабвуфера
СообщениеДобавлено: Чт авг 17, 2017 20:06:00 
Потрогал лапой паяльник
Аватар пользователя

Зарегистрирован: Пт мар 25, 2011 00:40:54
Сообщений: 382
Откуда: г Краматорск
Рейтинг сообщения: 0
Всё запустил усь с 1 стр. буду потом пытать его дома с ИИП, при +-32В в плечо снял 66Вт на 6Ом чистого синуса далее ограничение


Вернуться наверх
 
Не в сети
 Заголовок сообщения: Re: D-class для сабвуфера
СообщениеДобавлено: Чт сен 21, 2017 09:19:27 
Грызет канифоль

Зарегистрирован: Чт янв 28, 2016 06:29:55
Сообщений: 255
Откуда: Белгород
Рейтинг сообщения: 0
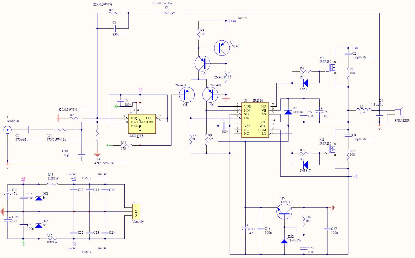
Здраствуйте товарисчи) Мучаю усил но не из темы. 311+2110+ирф640. На большой громкости,именно на нч,проявляется треск. Дроссель с явно большей индуктивн. Около 80-120мкг против нужных 30. Другой момент,т.к.это макет,то не морочился, в бп(иип)дроссель поставил с компа. +-0 все на одном кольце(использовал готовые обмотки).
Помимо прочего,слышал в таком кклассе и сабсоник вещь очень желательна-rc ставить предпочтительней до или после РГ?
Ни то ни другое. Цобель аж полыхнул. Перед этим все исправил(дросселя). Это вторая печатка. Одинаковые симптомы. Отмытая. Соплей нет.

со 2й ноги лм311 300пф на землю кинул. Ключи земенил(греются). На входе фнч. Взбуд. Первая плата неудачная была,но вторая также себя ведет. Есть добрые люди :roll: ?


Вложения:
cxem.jpg [105.48 KiB]
Скачиваний: 974

_________________
Всем Добра)
Вернуться наверх
 
Не в сети
 Заголовок сообщения: Re: D-class для сабвуфера
СообщениеДобавлено: Вс окт 01, 2017 08:59:47 
Встал на лапы
Аватар пользователя

Карма: -1
Рейтинг сообщений: 0
Зарегистрирован: Сб мар 01, 2014 15:57:58
Сообщений: 123
Рейтинг сообщения: 0
Спасибо вам товарищ за схему,все отлично работает,ключи и дроссель холодные при 50Вт.Но проблема появилась:на частотах выше примерно 2-3 кГц дроссель цокает в такт музыке.Дроссель мотал на трансе от обратного индуктивность 36мкгн.Пройдет ли этот звук,если дроссель прочитать лаком или эпоксидкой?

_________________
Не нужно банить новичков за их тупые вопросы,когда то и мы задавали вопросы еще тупее.Уважайте друг друга.


Вернуться наверх
 
Не в сети
 Заголовок сообщения: Re: D-class для сабвуфера
СообщениеДобавлено: Ср окт 04, 2017 09:16:09 
Родился

Зарегистрирован: Ср окт 04, 2017 08:53:04
Сообщений: 14
Рейтинг сообщения: 0
Здравствуйте. Подскажите по усилителю на ir2153. Собрал все по схеме. Печатка с резистором по питанию микросхемы. Усилитель работает. Питание +-35в. Дросель намотан косой 0.5 проводом на etd. Максимальную мощность получил при нагрузке 4 ом 20вт. Транзисторы сильно греются. Транзисторы пробывал irf630 irf640. Частота до дроселя 95кгц. Дросель холодный. Индуктивность пробывал 35-25 мКгн. Разницы никакой. Сигнал 1 кгц подаю с плеера через предусилитель на ne5532 амплитуда ~1.8в. Больше на плате особо ничего не греется. Питание у ir2153 в норме. Светодиод не икает. Спаял 2 платы. У обеих одна проблема в нагреве транзисторов и малой выходной мощности. Подскажите пожалуйста где искать неисправность. осцилографа нету кроме самодельного из звуковой карты. Спасибо.


Вложения:
6.gif [6.34 KiB]
Скачиваний: 846
7.gif [7.13 KiB]
Скачиваний: 755
Вернуться наверх
 
Не в сети
 Заголовок сообщения: Re: D-class для сабвуфера
СообщениеДобавлено: Ср окт 04, 2017 09:48:07 
Встал на лапы
Аватар пользователя

Карма: -1
Рейтинг сообщений: 0
Зарегистрирован: Сб мар 01, 2014 15:57:58
Сообщений: 123
Рейтинг сообщения: 0
Попробуй увеличить индуктивность до 70-100мкгн.На 4 ома надо в 2-3 раза больше индуктивность мотать,чем на 8 ом.И проверь напряжение на затворах.На каждом должно быть 3.8-5.2в на верхнем и нижнем,с разницей максимум в 0,3в.На затворах на моей плате 3,8в на каждом ключе и 156кГц частота.

_________________
Не нужно банить новичков за их тупые вопросы,когда то и мы задавали вопросы еще тупее.Уважайте друг друга.


Вернуться наверх
 
Не в сети
 Заголовок сообщения: Re: D-class для сабвуфера
СообщениеДобавлено: Чт окт 05, 2017 17:25:02 
Родился

Зарегистрирован: Ср окт 04, 2017 08:53:04
Сообщений: 14
Рейтинг сообщения: 0
Здравствуйте. Замерил сегодня напряжение на затворах irf630. На 1м ключе относительно общего 3.65в на 2м ключе 19в. В чем может быть причина? Дросель оставил без перемотки. Ирки менял и ключи. Картина таже. Спасибо.


Вернуться наверх
 
Не в сети
 Заголовок сообщения: Re: D-class для сабвуфера
СообщениеДобавлено: Чт окт 05, 2017 17:43:32 
Встал на лапы
Аватар пользователя

Карма: -1
Рейтинг сообщений: 0
Зарегистрирован: Сб мар 01, 2014 15:57:58
Сообщений: 123
Рейтинг сообщения: 0
Привет.Проверь питание миры:там должно быть в районе 12-15в.Вообще,я бы советовал заменить эту хрень из стабилитрона и транзистора на l7812,которая намного надёжнее.И проверь частоту на затворах:должно быть в районе 140-158кгц.И мой тебе совет:пока не разберёмся с управлением,сними ключи вообще,иначе спалить тазик полевиков.Пока поменяй систему питания ирки и саму Ирку,она точно сдохла,раз на выходе 19в.И напряжение ОБЯЗАТЕЛЬНО меряй между затвором и истоком каждого ключа(т.е. ставишь на затвор и исток верхнего ключа и меряешь,ага 3,8в 150кГц и также с нижним).Кстати проверь 2n5401,может ор тоже сдох.Пока все догадки.А как с питанием компаратора?Должно быть +12в и -12в относительно земли.

Добавлено after 6 minutes 38 seconds:
Здраствуйте товарисчи) Мучаю усил но не из темы. 311+2110+ирф640. На большой громкости,именно на нч,проявляется треск. Дроссель с явно большей индуктивн. Около 80-120мкг против нужных 30. Другой момент,т.к.это макет,то не морочился, в бп(иип)дроссель поставил с компа. +-0 все на одном кольце(использовал готовые обмотки).

На ум приходит только две мысли: затворные резисторы слишком большого номинала и дроссель.Попробуй уменьшить затворные резисторы до 10 ом и проверь какое вообще напряжение на ключах.А с дросселем поступить так:если в схеме стоит,например 30мкГн для 4 ом нагрузки,то для 8ом нужна в два раза меньше индуктивность,а для 2 омной нагрузки в 2 раза больше,мысль уловил,надеюсь.Кстати на таких дросселях мотать нельзя.Нужно либо трансы от обратноходов,чашечные трансформаторы,либо самый офигенный,но не самый доступный способ-это найти красные кольца.На них все шикарно работает.

_________________
Не нужно банить новичков за их тупые вопросы,когда то и мы задавали вопросы еще тупее.Уважайте друг друга.


Вернуться наверх
 
Не в сети
 Заголовок сообщения: Re: D-class для сабвуфера
СообщениеДобавлено: Чт окт 05, 2017 20:20:59 
Родился

Зарегистрирован: Ср окт 04, 2017 08:53:04
Сообщений: 14
Рейтинг сообщения: 0
Питание ирки от резистора 13.5в. Питание lm 311 +-10. Меджу стоком и затвором irf630 3.6 и 3.62в. Частота на 1м ключе 52кгц на другом 124.3 кгц и как питание компоратора будет +-12в если по схеме там стоят стабилитроны на 10? Или я чегото не понимаю. 5401 целый


Вернуться наверх
 
Не в сети
 Заголовок сообщения: Re: D-class для сабвуфера
СообщениеДобавлено: Пт окт 06, 2017 11:15:45 
Встал на лапы
Аватар пользователя

Карма: -1
Рейтинг сообщений: 0
Зарегистрирован: Сб мар 01, 2014 15:57:58
Сообщений: 123
Рейтинг сообщения: 0
Резистор выкидывай и ставь стабилизатор.А с частотой должно быть все одинаково.Может мира уже сдохла.Попробуй отключить Ирку от транзистора и запустить отдельно.Если все нормально заработает,то дело в компараторе или транзисторе,но я бы посоветовал поменять и то и другое.Со стабилитронами уже сам протупил,там и должно быть +-10в.

_________________
Не нужно банить новичков за их тупые вопросы,когда то и мы задавали вопросы еще тупее.Уважайте друг друга.


Вернуться наверх
 
Не в сети
 Заголовок сообщения: Re: D-class для сабвуфера
СообщениеДобавлено: Пт окт 06, 2017 17:40:52 
Родился

Зарегистрирован: Ср окт 04, 2017 08:53:04
Сообщений: 14
Рейтинг сообщения: 0
Вобщем так. Ирки проверил на самодельном тесторе. Рабочие. Транзисторы проверил тоже рабочие. Поменял 6 ирок и 8 компораторов. Изменения небольшие. Тоесть напряжение на затворах практически одинаковые. Частота на затворах меняется после замен микросхем но во всех разница почти в 2 раза. Причем все время на 1м ключе частота больше чем на другом. Делал 2 платы и на обеих одна и таже картина


Вернуться наверх
 
Не в сети
 Заголовок сообщения: Re: D-class для сабвуфера
СообщениеДобавлено: Сб окт 07, 2017 02:25:00 
Встал на лапы
Аватар пользователя

Карма: -1
Рейтинг сообщений: 0
Зарегистрирован: Сб мар 01, 2014 15:57:58
Сообщений: 123
Рейтинг сообщения: 0
Тогда есть ещё один вариант.Ты пробовал менять диод между 1 и 8 ногой,и что за диод там вообще стоит?И поменяй для надёжности кондер между 6 и 8 ногой.И на каком ключе частота в 2 раза ниже:на верхнем(тот,который к плюсу питания подключается) или на нижнем(тот,который к минусу питания подключается)?И проверь затворные резисторы.Может они сдохли?И что за тестер самодельный?Пока все.

_________________
Не нужно банить новичков за их тупые вопросы,когда то и мы задавали вопросы еще тупее.Уважайте друг друга.


Вернуться наверх
 
Не в сети
 Заголовок сообщения: Re: D-class для сабвуфера
СообщениеДобавлено: Сб окт 07, 2017 10:19:16 
Родился

Зарегистрирован: Ср окт 04, 2017 08:53:04
Сообщений: 14
Рейтинг сообщения: 0
Диод sf28. Резисторы 10ом поменял вместе с 1n4148. Кондер 10мкф тоже поменял. Вот сделал фотки. Может чего станет понятнее https://drive.google.com/folderview?id= ... VJ6dkQ4UUU


Вернуться наверх
 
Не в сети
 Заголовок сообщения: Re: D-class для сабвуфера
СообщениеДобавлено: Сб окт 07, 2017 14:54:59 
Встал на лапы
Аватар пользователя

Карма: -1
Рейтинг сообщений: 0
Зарегистрирован: Сб мар 01, 2014 15:57:58
Сообщений: 123
Рейтинг сообщения: 0
Может на самой схеме нарисуешь мне все напряжения?А то так не особо понятно,где земляной щуп,а где сам измерительный.И щас будет странно,но попробуй ПАЛЬЦЕМ пощупать со стороны дорожек часть схемы ирки и посмотри,будет ли меняться частота.И срисуй со своей платы часть схемы с иркой.Кстати попробуй подать на Ирку отдельное питание от другого источника питания(т.е. не всю схему запускай,а только часть,где находится Ирка,только на 1(+) и 4(-) ножку.Возможно параметрический стабилизатор как-то влияет на Ирку.И попробуй увеличить кондер между 6 и 8 ножкой до 22мкФ.

_________________
Не нужно банить новичков за их тупые вопросы,когда то и мы задавали вопросы еще тупее.Уважайте друг друга.


Вернуться наверх
 
Не в сети
 Заголовок сообщения: Re: D-class для сабвуфера
СообщениеДобавлено: Сб окт 21, 2017 18:00:06 
Встал на лапы
Аватар пользователя

Зарегистрирован: Сб июл 10, 2010 15:14:46
Сообщений: 119
Откуда: с 2004г., г. Минск
Рейтинг сообщения: 0
Привет ВСЕМ! Собирал эту схему, есть и множество печаток. Такой эфект наблюдается из-за просадки питания 12в, либо общее, либо необходимо повесить емкось по питанию прямо на выходные полевики. Удачи!!!


Вернуться наверх
 
Не в сети
 Заголовок сообщения: Re: D-class для сабвуфера
СообщениеДобавлено: Пн окт 23, 2017 20:33:20 
Родился

Зарегистрирован: Ср окт 04, 2017 08:53:04
Сообщений: 14
Рейтинг сообщения: 0
А скажите куда именно повесить емкости и какого номинала? Спасибо


Вернуться наверх
 
Показать сообщения за:  Сортировать по:  Вернуться наверх
Начать новую тему Ответить на тему  [ Сообщений: 493 ]     ... , , , 19, , , ...  

Часовой пояс: UTC + 3 часа


Кто сейчас на форуме

Сейчас этот форум просматривают: нет зарегистрированных пользователей и гости: 28


Вы не можете начинать темы
Вы не можете отвечать на сообщения
Вы не можете редактировать свои сообщения
Вы не можете удалять свои сообщения
Вы не можете добавлять вложения

Найти:
Перейти:  


Powered by phpBB © 2000, 2002, 2005, 2007 phpBB Group
Русская поддержка phpBB
Extended by Karma MOD © 2007—2012 m157y
Extended by Topic Tags MOD © 2012 m157y