Например TDA7294

Форум РадиоКот • Просмотр темы - Триггер Шмитта
Форум РадиоКот
Здесь можно немножко помяукать :)

Текущее время: Сб янв 03, 2026 21:34:24

Часовой пояс: UTC + 3 часа


ПРЯМО СЕЙЧАС:



Начать новую тему Ответить на тему  [ Сообщений: 33 ]    , 2
Автор Сообщение
Не в сети
 Заголовок сообщения:
СообщениеДобавлено: Пт окт 17, 2008 16:28:36 
Модератор
Аватар пользователя

Карма: 158
Рейтинг сообщений: 1600
Зарегистрирован: Пт апр 28, 2006 15:26:07
Сообщений: 11940
Откуда: Россия.
Рейтинг сообщения: 0
Медали: 2
Мявтор 3-й степени (1) Лучший человек Форума 2017 (1)
Алексей FAV писал(а):
Посмотри эту вдруг пригодисться :))

У меня не открывается.


Вернуться наверх
 
Не в сети
 Заголовок сообщения:
СообщениеДобавлено: Пт окт 17, 2008 16:36:04 
Родился

Зарегистрирован: Чт окт 16, 2008 16:57:14
Сообщений: 13
Откуда: г. Братск
Рейтинг сообщения: 0
Алексей FAV писал(а):
ExRomas:
Посмотри эту вдруг пригодисться :))


А можно схему в простом формате изображений?...


Вернуться наверх
 
Не в сети
 Заголовок сообщения: Вопрос по триггеру Шмитта на транзисторах - гистерезис.
СообщениеДобавлено: Ср ноя 14, 2018 19:47:18 
Открыл глаза

Зарегистрирован: Ср сен 24, 2014 11:14:53
Сообщений: 50
Откуда: Москва
Рейтинг сообщения: 0
Добрый день.
Пытаюсь собрать триггер с гистерезисом в 0,1 -0,2 вольта.
Считаю по методике:
http://radio-uchebnik.ru/txt/11-elektro ... ra-shmitta

Судя по формулам, гистерезис должен зависеть от соотношения сопротивлений коллекторов транзисторов, и необходимые мне величины должны быть при соотношении примерно 1,13.

Однако ни какие изменения в схеме и по расчетам и по эксперементальным данным не дают ощутимого зффекта в гистерезисе, который варьируется в пределах 0,9 - 1,2 вольта.



Помогите, пожалуйста, что я не понимаю? :-)


Вернуться наверх
 
Не в сети
 Заголовок сообщения: Re: Вопрос по триггеру Шмитта на транзисторах - гистерезис.
СообщениеДобавлено: Ср ноя 14, 2018 22:30:17 
Друг Кота
Аватар пользователя

Карма: 123
Рейтинг сообщений: 7959
Зарегистрирован: Сб сен 13, 2014 16:27:32
Сообщений: 39199
Откуда: СпиртоГонск созвездия Омега
Рейтинг сообщения: 0
врядли транзюлей хватит

_________________
ZМудрость(Опыт и выдержка) приходит с годами.
Все Ваши беды и проблемы, от недостатка знаний.
Умный и у дурака научится, а дураку и ..
Алберт Ейнштейн не поможет и ВВП не спасет.и МЧС опаздает


Вернуться наверх
 
Эиком - электронные компоненты и радиодетали
Не в сети
 Заголовок сообщения: Re: Вопрос по триггеру Шмитта на транзисторах - гистерезис.
СообщениеДобавлено: Ср ноя 14, 2018 23:29:08 
Открыл глаза

Зарегистрирован: Ср сен 24, 2014 11:14:53
Сообщений: 50
Откуда: Москва
Рейтинг сообщения: 0
Спасибо.
Хотя, если кто то пояснит подробнее причину, будет здорово. :-)


Вернуться наверх
 
Не в сети
 Заголовок сообщения: Re: Вопрос по триггеру Шмитта на транзисторах - гистерезис.
СообщениеДобавлено: Чт ноя 15, 2018 14:02:53 
Друг Кота

Карма: 3
Рейтинг сообщений: 727
Зарегистрирован: Чт окт 20, 2016 13:51:03
Сообщений: 3702
Рейтинг сообщения: 0
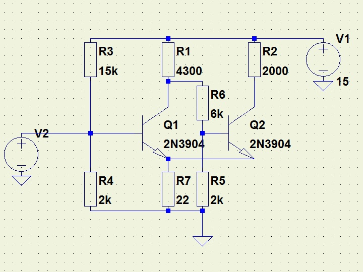
5 минут в симуляторе и вот номиналы для гистерезиса 0,2 В.
Хорош портить бумагу, осваивай симуль.

Однако про ОУ правильно сказали - толку больше (а дырок в плате меньше)


Вложения:
шмит.png [9.91 KiB]
Скачиваний: 1881
Вернуться наверх
 
Не в сети
 Заголовок сообщения: Re: Вопрос по триггеру Шмитта на транзисторах - гистерезис.
СообщениеДобавлено: Пт ноя 16, 2018 12:17:48 
Открыл глаза

Зарегистрирован: Ср сен 24, 2014 11:14:53
Сообщений: 50
Откуда: Москва
Рейтинг сообщения: 0
И Вам не хворать.
В симуляторе все ок, на бумаге все ок. А вот собираешь, и гистерезис 1,1в... Больше- пожалуйста. Меньше - Фиг.
Товарищи выше говорят, что и не получится, подозреваю, что они правы, и связано это с характеристиками p-n переходов. Но допереть какие конкретно и почему не хватает. То ли мозгов, то ли настойчивости. Но интересно.



ЗЫ. На ОУ уже собрал, все работает.

PPS. Если кто подскажет, нет ли противопоказаний подключить реле на выход ОУ, буду рад. Или лучше все-таки ключ сделать?


Вернуться наверх
 
Не в сети
 Заголовок сообщения: Re: Вопрос по триггеру Шмитта на транзисторах - гистерезис.
СообщениеДобавлено: Пт ноя 16, 2018 14:55:53 
Друг Кота

Карма: 3
Рейтинг сообщений: 727
Зарегистрирован: Чт окт 20, 2016 13:51:03
Сообщений: 3702
Рейтинг сообщения: 0
1) Напряжение входа 0,8 В: Т1 в отсечке, Т2 насыщен, на эмиттерах 0,184 В, на базе Т2 0,92 В, б-э Т2 0,74 В, б-э Т1 0,616 В
2) Напряжение входа 1,0 В: Т1 насыщен, Т2 в отсечке, на эмиттерах 0,172 В, на базе Т2 0,046 В, б-э Т2 -0,126 В, б-э Т1 0,828 В.


Таким образом напряжение на Р7 почти не меняется, однако же Т2 закрывается и оччень крепко.
На ОУ уже собрал, все работает.
Типовые ОУ электромеханическое реле не потянут, нужен ключ.
И про симулятор ещё раз - не ошибается он никогда, ошибается человек, когда некорректно пользуется им, или не понимает ответ.


Вернуться наверх
 
Не в сети
 Заголовок сообщения: Триггер Шмитта
СообщениеДобавлено: Ср июл 08, 2020 19:24:51 
Нашел транзистор. Понюхал.
Аватар пользователя

Зарегистрирован: Вс дек 19, 2010 14:37:45
Сообщений: 153
Рейтинг сообщения: 0
генератор на триггере ТЛ1(4093) не работает, прилагаю схему вкл.,
Изображение
помогите разобраться..
в точке соединения резистора и конденсатора напряжение не достигает точки переключения,
болтается (+/-) 3 вольта.
Мой диагноз, что ключи в микрухе не вытягивают нагрузку,
но вообще при такой схеме это оч. сомнительно.
Что делать?

_________________
Кто стремится - тот добьется, кто ищет - тот найдет,
ибо выход всегда есть, напролом или в обход!


Вернуться наверх
 
Не в сети
 Заголовок сообщения: Re: Триггер Шмитта
СообщениеДобавлено: Ср июл 08, 2020 19:53:22 
Друг Кота
Аватар пользователя

Карма: 182
Рейтинг сообщений: 8329
Зарегистрирован: Пт фев 04, 2011 17:57:51
Сообщений: 20045
Откуда: Рыбинск
Рейтинг сообщения: 0
Медали: 1
Лучший человек Форума 2017 (1)
А у меня например всегда работает такой генератор, на разных сериях 74НС14/132, 4093, 561ТЛ... Если напряжение не может вырасти, то проблема скорее всего в большой утечке конденсатора (или монтажа).


Вернуться наверх
 
Не в сети
 Заголовок сообщения: Re: Триггер Шмитта
СообщениеДобавлено: Ср июл 08, 2020 19:56:37 
Собутыльник Кота

Карма: 14
Рейтинг сообщений: 472
Зарегистрирован: Вс фев 02, 2020 09:12:37
Сообщений: 2804
Рейтинг сообщения: 0
или, вдруг, 4011 вместо 4093....


Вернуться наверх
 
Не в сети
 Заголовок сообщения: Re: Триггер Шмитта
СообщениеДобавлено: Пт июл 10, 2020 20:36:16 
Нашел транзистор. Понюхал.
Аватар пользователя

Зарегистрирован: Вс дек 19, 2010 14:37:45
Сообщений: 153
Рейтинг сообщения: 0
Нашел утечку!
под конденсаторами и между конденсатором и плюсовой дорожкой..
Процесс запуска идет полным ходом. из 7 генераторов работают 5.

_________________
Кто стремится - тот добьется, кто ищет - тот найдет,
ибо выход всегда есть, напролом или в обход!


Вернуться наверх
 
Не в сети
 Заголовок сообщения: Re: Вопрос по триггеру Шмитта на транзисторах - гистерезис.
СообщениеДобавлено: Чт дек 16, 2021 22:42:27 
Открыл глаза

Зарегистрирован: Пт янв 01, 2021 19:38:16
Сообщений: 74
Рейтинг сообщения: 0
5 минут в симуляторе и вот номиналы для гистерезиса 0,2 В.
Хорош портить бумагу, осваивай симуль.

Однако про ОУ правильно сказали - толку больше (а дырок в плате меньше)

А если вместо R7 поставить диод, или стабилитрон. гистерезис должен уменьшится.
Изображение


Вернуться наверх
 
Показать сообщения за:  Сортировать по:  Вернуться наверх
Начать новую тему Ответить на тему  [ Сообщений: 33 ]    , 2

Часовой пояс: UTC + 3 часа


Кто сейчас на форуме

Сейчас этот форум просматривают: нет зарегистрированных пользователей и гости: 20


Вы не можете начинать темы
Вы не можете отвечать на сообщения
Вы не можете редактировать свои сообщения
Вы не можете удалять свои сообщения
Вы не можете добавлять вложения

Найти:
Перейти:  


Powered by phpBB © 2000, 2002, 2005, 2007 phpBB Group
Русская поддержка phpBB
Extended by Karma MOD © 2007—2012 m157y
Extended by Topic Tags MOD © 2012 m157y