Например TDA7294

Форум РадиоКот • Просмотр темы - Понимаем мультивибратор
Форум РадиоКот
Здесь можно немножко помяукать :)

Текущее время: Чт мар 05, 2026 03:21:16

Часовой пояс: UTC + 3 часа


ПРЯМО СЕЙЧАС:



Начать новую тему Ответить на тему  [ Сообщений: 438 ]    , , , 4, , , ...  
Автор Сообщение
 Заголовок сообщения: Re: Понимаем мультивибратор
СообщениеДобавлено: Вс янв 02, 2011 16:47:54 
Мудрый кот
Аватар пользователя

Карма: 19
Рейтинг сообщений: 166
Зарегистрирован: Сб окт 10, 2009 17:16:58
Сообщений: 1732
Откуда: Россия.
Рейтинг сообщения: 0
Sckat* писал(а):
вот что делает дефицит запчастей :)
Извини.
Я как это увидел, то просто поперхнулся от неожиданности и закашлялся.
Никак остановиться не могу. :cry:
Жди или лучше ищи еще один резистор.


Вернуться наверх
 
 Заголовок сообщения: Re: Понимаем мультивибратор
СообщениеДобавлено: Вс янв 02, 2011 16:59:28 
Нашел транзистор. Понюхал.

Зарегистрирован: Пн авг 23, 2010 17:02:10
Сообщений: 159
Откуда: от туда
Рейтинг сообщения: 0
искал не нашёл

_________________
Изображение


Вернуться наверх
 
 Заголовок сообщения: Re: Понимаем мультивибратор
СообщениеДобавлено: Вт янв 04, 2011 11:19:11 
Держит паяльник хвостом

Зарегистрирован: Вт июн 22, 2010 08:11:42
Сообщений: 953
Рейтинг сообщения: 0
Здравствуйте,

Блин собрал простейший мультивибратор, на выходе сигнал настолько слабый, что его только в головные телефоны можно услышать :(

Что я сделал не так ?


Вернуться наверх
 
 Заголовок сообщения: Re: Понимаем мультивибратор
СообщениеДобавлено: Вт янв 04, 2011 12:24:36 
Мудрый кот
Аватар пользователя

Карма: 14
Рейтинг сообщений: 230
Зарегистрирован: Пн янв 12, 2009 01:59:20
Сообщений: 1815
Откуда: Россия.
Рейтинг сообщения: 0
Lander писал(а):
на выходе сигнал настолько слабый
С чего взяли, что он слабый?
Осциллографом смотрели?
Наушники низкоомные я так думаю?
Если на такие наушники слышно, то значит не такой уж там слабый сигнал.
Если мультивибратор работает, то значит все там нормально. Он не может слабого сигнала выдавать. Там или есть сигнал и он нормальный или его нет. Это же цифровое устройство.


Вернуться наверх
 
Эиком - электронные компоненты и радиодетали
 Заголовок сообщения: Re: Понимаем мультивибратор
СообщениеДобавлено: Вт янв 04, 2011 12:54:26 
Держит паяльник хвостом

Зарегистрирован: Вт июн 22, 2010 08:11:42
Сообщений: 953
Рейтинг сообщения: 0
Подключал лампочку 28 В, она не горит


Вернуться наверх
 
 Заголовок сообщения: Re: Понимаем мультивибратор
СообщениеДобавлено: Вт янв 04, 2011 13:07:13 
Мудрый кот
Аватар пользователя

Карма: 19
Рейтинг сообщений: 166
Зарегистрирован: Сб окт 10, 2009 17:16:58
Сообщений: 1732
Откуда: Россия.
Рейтинг сообщения: 0
Если Вам на плечи килограмм 500 взвалить, я думаю Вы тоже не пойдете, а тут же ляжете.


Вернуться наверх
 
 Заголовок сообщения: Re: Понимаем мультивибратор
СообщениеДобавлено: Вт янв 04, 2011 13:40:27 
Держит паяльник хвостом

Зарегистрирован: Вт июн 22, 2010 08:11:42
Сообщений: 953
Рейтинг сообщения: 0
Так питание 12 В


Вернуться наверх
 
 Заголовок сообщения: Re: Понимаем мультивибратор
СообщениеДобавлено: Вт янв 04, 2011 13:55:33 
Мудрый кот
Аватар пользователя

Карма: 14
Рейтинг сообщений: 230
Зарегистрирован: Пн янв 12, 2009 01:59:20
Сообщений: 1815
Откуда: Россия.
Рейтинг сообщения: 0
Lander писал(а):
Подключал лампочку 28 В, она не горит
Кроме того, что мультивибратор мощный был и сделан на транзисторах например КТ972, нужно частоту делать не более нескольких герц, т.к. лампочки инерционные, а на счет гореть, то мощно холь лампочку на 220 вольт зажечь если например такой мультивибратор сделать.


Вложения:
1.JPG [43.78 KiB]
Скачиваний: 22509
Вернуться наверх
 
 Заголовок сообщения: Re: Понимаем мультивибратор
СообщениеДобавлено: Вт янв 04, 2011 15:23:11 
Держит паяльник хвостом

Зарегистрирован: Вт июн 22, 2010 08:11:42
Сообщений: 953
Рейтинг сообщения: 0
Вообще я хотел мультивиьратором запитать катушку зажигания :)

Это вообще бред ?


Вернуться наверх
 
 Заголовок сообщения: Re: Понимаем мультивибратор
СообщениеДобавлено: Вт янв 04, 2011 15:25:36 
Мудрый кот
Аватар пользователя

Карма: 14
Рейтинг сообщений: 230
Зарегистрирован: Пн янв 12, 2009 01:59:20
Сообщений: 1815
Откуда: Россия.
Рейтинг сообщения: 0
Нет.
В мультивибратора подать на ключ нагрузкой которого является Ваша катушка.
Та же схема, что я привел, только там одно плечо лишнее. У Вас только одно нужно.


Вложения:
1.JPG [30.09 KiB]
Скачиваний: 3219
Вернуться наверх
 
 Заголовок сообщения: Re: Понимаем мультивибратор
СообщениеДобавлено: Вт янв 04, 2011 16:00:49 
Держит паяльник хвостом

Зарегистрирован: Вт июн 22, 2010 08:11:42
Сообщений: 953
Рейтинг сообщения: 0
А остальные два транзистора обязательны ?


Вернуться наверх
 
 Заголовок сообщения: Re: Понимаем мультивибратор
СообщениеДобавлено: Вт янв 04, 2011 21:12:20 
Держит паяльник хвостом

Зарегистрирован: Вт июн 22, 2010 08:11:42
Сообщений: 953
Рейтинг сообщения: 0
Но ведь если питания мультивибратора 12 В, на выходе примерно же столько должно быть ?


Вернуться наверх
 
 Заголовок сообщения: Мультивибратор
СообщениеДобавлено: Ср янв 05, 2011 23:13:57 
Встал на лапы

Зарегистрирован: Вс мар 28, 2010 17:29:29
Сообщений: 95
Откуда: Казань
Рейтинг сообщения: 0
Можно ли заставить мультивибратор работать на частоте 10-20гц ?



Перенес сюда.
Вот еще одна тема про мультивибратор. Можете и в ней продолжить если останутся вопросы.

aen


viewtopic.php?f=22&t=15960


Вернуться наверх
 
 Заголовок сообщения: Re: Мультивибратор
СообщениеДобавлено: Ср янв 05, 2011 23:15:10 
Модератор
Аватар пользователя

Карма: 162
Рейтинг сообщений: 2449
Зарегистрирован: Пн июл 07, 2008 10:46:09
Сообщений: 10739
Откуда: Россия
Рейтинг сообщения: 0
Можно...

_________________
Если хотите, чтобы жизнь улыбалась вам, подарите ей своё хорошее настроение


Вернуться наверх
 
 Заголовок сообщения: Re: Понимаем мультивибратор
СообщениеДобавлено: Ср янв 05, 2011 23:37:31 
Встал на лапы

Зарегистрирован: Вс мар 28, 2010 17:29:29
Сообщений: 95
Откуда: Казань
Рейтинг сообщения: 0
Спасибо что направили в нужное русло!) Я нашел то что мне надо)


Вернуться наверх
 
 Заголовок сообщения: Re: Понимаем мультивибратор
СообщениеДобавлено: Пн янв 17, 2011 13:40:26 
Держит паяльник хвостом

Зарегистрирован: Вт июн 22, 2010 08:11:42
Сообщений: 953
Рейтинг сообщения: 0
Здравствуйте,

Подскажите пожалуйста в данной схеме

Изображение

Если я хахочу изменить частоту импульсов путем изменения емкости конденсатора, то мне нужно менять только емкость конденсатора С2, изменние емкости С1 ничего не даст так как выход транзистора VT1 никуда не подключен ? Правильно ?


Вернуться наверх
 
 Заголовок сообщения: Re: Понимаем мультивибратор
СообщениеДобавлено: Пн янв 17, 2011 13:46:01 
Мудрый кот
Аватар пользователя

Карма: 19
Рейтинг сообщений: 166
Зарегистрирован: Сб окт 10, 2009 17:16:58
Сообщений: 1732
Откуда: Россия.
Рейтинг сообщения: 0
Lander писал(а):
Правильно ?
Неправильно. От этих конденсаторов зависит скважность генерируемых импульсов. Для получения меандра емкости должны быть одинаковые.


Вернуться наверх
 
 Заголовок сообщения: Re: Понимаем мультивибратор
СообщениеДобавлено: Пн янв 17, 2011 13:57:52 
Держит паяльник хвостом

Зарегистрирован: Вт июн 22, 2010 08:11:42
Сообщений: 953
Рейтинг сообщения: 0
Но если емкости будут разные, просто меандр как бы будет просто не семметричный ?

И еще не понятно, на первичную обмотку поступают импульсы только с транзистора VT2 или с транзистора VT1 тоже импульсы на первичную обмотк поступают ?


Вернуться наверх
 
 Заголовок сообщения: Re: Понимаем мультивибратор
СообщениеДобавлено: Пн янв 17, 2011 14:09:15 
Модератор
Аватар пользователя

Карма: 162
Рейтинг сообщений: 2449
Зарегистрирован: Пн июл 07, 2008 10:46:09
Сообщений: 10739
Откуда: Россия
Рейтинг сообщения: 0
Вы бы всю схему привели, а то какой-то огрызок...
А понятие "меандр" уже предполагает, что импульсы строго симметричные, то есть длительность импульса и паузы равны или, можно сказать, скважность импульсов равна двум. Если они не симметричные, то это не меандр.

_________________
Если хотите, чтобы жизнь улыбалась вам, подарите ей своё хорошее настроение


Вернуться наверх
 
 Заголовок сообщения: Re: Понимаем мультивибратор
СообщениеДобавлено: Пн янв 17, 2011 14:18:34 
Мудрый кот
Аватар пользователя

Карма: 19
Рейтинг сообщений: 166
Зарегистрирован: Сб окт 10, 2009 17:16:58
Сообщений: 1732
Откуда: Россия.
Рейтинг сообщения: 0
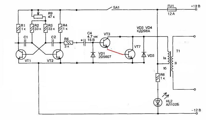
Света писал(а):
Вы бы всю схему привели, а то какой-то огрызок...
Этот огрызок был приведен в качестве учебных целей и для понимания получения мощных импульсов.
Полная схема выглядит так.

Изображение


Вернуться наверх
 
Показать сообщения за:  Сортировать по:  Вернуться наверх
Начать новую тему Ответить на тему  [ Сообщений: 438 ]    , , , 4, , , ...  

Часовой пояс: UTC + 3 часа


Вы не можете начинать темы
Вы не можете отвечать на сообщения
Вы не можете редактировать свои сообщения
Вы не можете удалять свои сообщения
Вы не можете добавлять вложения

Найти:
Перейти:  


Powered by phpBB © 2000, 2002, 2005, 2007 phpBB Group
Русская поддержка phpBB
Extended by Karma MOD © 2007—2012 m157y
Extended by Topic Tags MOD © 2012 m157y