Существует несколько разновидностей приемников, которых объединяет то, что они очень схемотехнически просты. Это их основное преимущество и часто оно является главным. Данные приемники различаются по назначению.
1. Регенератор.
Предназначен для приема АМ, хотя могут принимать SSB и CW.
2. Приемник с прямым захватом частоты.
Применяется для приема ЧМ, в основном WFM.
3. Сверхрегенератор.
В основном применяется в простых системах дистанционного управления (ДУ)
4. Приемник прямого преобразования (ППП)
Основное назначение это примем SSB и CW
Эти приемники привлекают тем, что каскады ВЧ у них имеют 1 – 2 транзистора, а вся остальная обработка сигналов идет по НЧ, что уже легче, если опыта в постройке приемников еще мало, а попробовать хочется.
У первых трех есть еще и недостаток, что в них невозможно сделать кварцевую стабилизацию частоты приема. Частоту ППП можно стабилизировать кварцем и вот решил попробовать, нельзя ли его приспособить для целей простейшего дистанционного управления вместо сверхрегенератора. В этом случае приемник получается узкополосный, а частоту приема можно будет стабилизировать кварцем.
Про ППП конечно лучше почитать у В.Т. Полякова в книжке «Приемники прямого преобразования для любительской связи»
https://sunduk.radiokot.ru/loadfile/?load_id=1287555491 Но там рассмотрены вопросы радиолюбительской связи.
Взяв оттуда уже ставшую классической, схему ППП со смесителем на встречно-параллельных диодах начал свои эксперименты.
У меня не было цели создавать какую либо законченную конструкцию. Цель была просто проверить саму эту возможность и посмотреть, с какими проблемами можно столкнуться при этом, т.е. мне был интересен сам процесс.
Понятно, что первая проблема, это низкая скорость передачи данных.
Для начала спаял такую схему.

Видно, что ничего нового в схеме нет, кроме того, что частота гетеродина стабилизирована кварцем, но это не существенно. Это просто схема из книжки В.Т. Полякова и будет как бы базовый блок. К нему будем подключать схемы обработки принятого сигнала по НЧ.
Паял я все на макетке, т.к. когда садился паять, то сначала смутно понимал, какая же схема в конце то концов получится.
Сначала попробуем приспособить его для ДУ с АМ. Для этого потребуется передатчик. Чем меньше будет мощность передатчика, тем удобнее будет пользоваться им в экспериментах, т.к. при этом не нужно будет далеко относить его, что бы видеть результаты.
Я сделал такую схему.
Как видим, что в передатчике и приемнике одинаковые кварцы, но возбуждаются они на частотах с разницей в несколько килогерц, в данном случае разница 8 кГц. В передатчике частота уводится вверх с помощью конденсатора С6, что стоит последовательно с кварцем. В коллекторе стоит контур настроенный на удвоенную частоту кварца. Если быть точнее, то кварцы у меня 14,318 МГц, которые вытащил из старой материнской платы ПК. Если замкнуть переключатель S1, по наш передатчик передает просто несущую частоту. Если S1 разомкнуть, то идет модуляция импульсами.
Т.о. у нас получается, что если включим передатчик, замкнув переключатель S1 и подключив осциллограф к стоку Т1, увидим сигнал частотой 8кГц амплитудой в милливольты.
Сначала рассмотрим подробнее схему приемника, точнее, что получилось из всех этих экспериментов.
VT1 это УВЧ. По сути просто усилитель с ОБ. Его можно сделать и на транзисторе p-n-p с Fт не менее 300 МГц, например КТ368. На входе конечно лучше добавить контур настроенный на частоту 28 МГц, но в этом случае контура в УВЧ придется ставить в экраны.
Если дальность нужно совсем маленькая, то в принципе УВЧ можно и не ставить.
VT2 это гетеродин. Его тоже можно сделать на транзисторе p-n-p с Fт не менее 150 МГц, например КТ313, КТ343, КТ349 и n-p-n КТ3102, КТ315, КТ342 и т.д.
Избирательность по соседнему каналу обеспечивает ФНЧ на элементах С6, L3, С7. Частота среза ФНЧ где то около 10 кГц.
Про фильтр подробнее, т.к. он определяет избирательность по соседнему каналу приемника.
Работоспособность приемника не нарушится, если ФНЧ сделать на основе RC, т.е. вместо L3 поставить резистор. Это конечно внесет дополнительное затухание сигнала, но это не главное. В этом случае вид АЧХ нашего приемника будет выглядеть как то так.
Нас интересует точка 8 кГц на нашей АЧХ и как видим форма нашей АЧХ далека от оптимальной. Нам бы желательно выделить нужный нам участок около 8 кГц, а у нас выделяется низкочастотный участок.
Если в качестве ФНЧ применим схему на LС и нагрузим её сильно, то получим примерно такую АЧХ.
Получилось уже лучше, но опять же нас интересует точка 8 кГц. Вот усиление в этой точке желательно сделать максимальным, а остальное подавить. Конечно лучше всего поставить не ФНЧ, а полосовой фильтр со средней частотой 8 кГц, но это усложнит настройку. Я пошел по другому пути. Просто сделал нагрузку фильтра намного больше его характеристического сопротивления и получил такую АЧХ.
Вот я с помощью приставки ГКЧ к осциллографу смотрю на полученную АЧХ нашего приемника.
Понятно, что ППП не обладает избирательностью по зеркальному каналу, поэтому и такая картинки, т.е. можем работать на частоте на 8 кГц ниже частоты сигнала или выше.

Это привело к тому, что после фильтра пришлось поставить каскад на полевом транзисторе, что понятно имеет большое входное сопротивление. Можно конечно поставить эмиттерный повторитель, но он не имеет усиления по напряжение и это усиление пришлось бы компенсировать в последующих каскадах. Я пробовал так, но при этом увеличились шумы, что привело к снижению чувствительности, не говоря уж о том, что усилитель стал работать неустойчиво и пришлось бороться с самовозбуждением.
Здесь как бы напрашивается активный ФНЧ, например на ОУ, но к сожалению он тоже сильно шумит и это опять же приводит к снижению чувствительности. Хотя если требования к приемнику низкие, то можно и поставить, т.е. ставим ФНЧ на RC, а потом активный полосовой фильтр на ОУ. Можно также сделать вариант с двумя фильтрами, т.е. с ФВЧ и ФНЧ и этим выделить нужную на полосу частот. Этот вариант я потом попробую.
Можно еще конечно ФНЧ все таки сделать на LC. Потом усилить на напряжению раз в десять, а потом поставить активный полосовой фильтр на ОУ или на транзисторах на частоту 8 кГц, но я не стал, хотя возможно потом тоже попробую.
Про катушку L3.
Я взял первый попавшийся ферритовый броневой сердечник и проводом 0,1 мм намотал витков на сколько сил хватило. У меня хватило на 400 витков. Потом любым методом определяем её индуктивность. У меня получилось 25 мГн. После этого считаем какой конденсатор нужен в контуре, чтобы его резонансная частота была 10 кГц. У меня получилось, что нужен конденсатор 10 нанофарад, а это значит, что конденсаторы С6 и С7 должны быть по 20 нанофарад. Они же там включены последовательно, а значит их общая емкость будет 10 нанофарад.
Все это описано в книжках. Вот берем книжку В.Т. Полякова, ссылку на которую уже давал. Там написано про оптимальное напряжение гетеродина.
У меня это напряжение подбирается с помощью резистора R7. Вместо него включаем переменный резистор и подбираем. Я просто включал свой передатчик без модуляции. Осциллограф на сток транзистора Т1. Резистор на максимум и постепенно уменьшаем. Сначала амплитуда сигнала на стоке растет, а потом рост прекращается. Вот на этом и нужно остановится. Измерить резистор и поставить R7 постоянный.
Нужно еще на максимум настроить контур L1, С4. Просто смотрим сигнал на осциллографе и настраиваем этот контур на максимум. Антенны у меня по 20 см. Передатчик отодвигаем так, что бы сигнал был виден, Чем дальше отодвинем, тем точнее будет настройка и контура и уровня сигнала с гетеродина.
Теперь идем дальше.
К нашему основному блоку приемника нужно подключить УНЧ с усилением порядка 3000 – 4000. Я взял схему из этой статьи.
http://radiokot.ru/circuit/analog/games/24/
Настройка этого усилителя описана в статье по ссылке. R4 поставил 1 Ом. Я его подобрал так, что бы с антенной длиной 50 см, шумы на выходе были порядка 0,1 вольта.

Теперь включаем в передатчике модуляцию и на выходе усилителя, т.е. на коллекторе VT5. наблюдаем такую картинку.
Понятно, что если этот сигнал продетектировать АМ детектором, то получим те же импульсы, которыми модулировали в передатчике. Детектор сделан на транзисторе VT6. В схеме детектора нужно подобрать резистор R12 так, что бы через транзистор детектора VT6 в отсутствии сигнала протекал ток 1 мка. Можно контролировать напряжение на резисторе R13. На нем при отсутствии сигнала должно быть напряжение порядка 5 – 8 mV. Что бы сигнал на детектор не поступал, нужно отпаять конденсатор С16.
После детектора лучше поставить компаратор. Я триггер Шмидта поставил, хотя все это можно сделать и на ОУ, в том числе и усилитель.
Т.к. после триггера Шмидта уровень нуля порядка 1 – 1,5 вольта, после него можно поставить ключ. У меня это VT9.
Теперь сигналы.
Вот я продетектировал и смотрю на коллекторе VT5.
Здесь 1V/Дел.
А это после триггера Шмидта, т.е. на коллекторе VT8.
Порог срабатывания триггера Шмидта выбрал порядка 1,6 - 2 вольта.
Сравнил работу данного приемника с приемником на основе сверхрегенератора по схеме, что в этой статье.
http://radiokot.ru/circuit/analog/games/11/
Мой ППП работает лучше. При одной и той же дальности сигнал на выходе ППП довольно чистый, а на выходе сверхрегенератора зашумленный и на выходе появляются ложные импульсы.
Данные катушек.
L1 намотана на каркасе диаметром 6 мм проводом 0,4 мм. Содержит 15 витков.
L2 намотана поверх L1 и содержит 4 витка тонкого провода.
L3 намотана на каркасе диаметром 4 мм проводом 0,15 мм. Содержит 25 витков.
L4 намотана поверх L3 и содержит 8 витка тонкого провода.
Катушки расположены под углом 90 градусов по отношению друг к другу.
Теперь пробуем делать ППП для приема узкополосной ЧМ.Сначала делаем маломощный передатчик маячок. Про подобный генератор можно здесь почитать.
viewtopic.php?p=2644775#p2644775А про его настройку можно почитать в этой статье.
http://radiokot.ru/start/analog/practice/08/Особо обратить внимание, что там написано про катушку, что стоит последовательно с кварцем. У меня эта катушка L1 получилась четыре секции по 7 витков. Провод любой. По правде говоря я её раз пять перематывал, что бы получить нужную мне частоту передатчика.
У меня оптимальная частота получилась 28, 634 МГц при частоте гетеродина 28,64 МГц, но об этом потом. Кварцы я вытащил из материнской платы компьютера и они у меня 14,318 МГц. В принципе можно любые одинаковые на частоты 13 – 14,5 МГц или 26 – 28 МГц на основную гармонику.
В случае кварцев 26 – 28 МГц на основную гармонику передатчик нужно сделать по схеме генератора Колпитца, что даже будет лучше.
В моем случае контур L2, С6 настроен на удвоенную частоту кварца.
Подбором R2 установил девиацию частоты ±2 кГц.
Импульсы на резисторе R4 должны иметь скругленную форму, что бы не было никаких выбросов.
Добиваются подбором конденсатора С4.
У меня сначала импульсы так выглядели и при этом при резком изменении частоты генератора в выходном сигнале получались выбросы, что вносили искажения при детектировании.
Катушка L2 намотана на каркасе диаметром 6 мм с сердечником из карбонильного железа. Можно ВЧ феррит. Количество витков 15. Провод 0,4 мм.
Настройка, как уже писал описана в статье по ссылке, что дал выше.
Теперь приемник.
За основу взял то, что делал для приема АМ, только транзистор VT6, что там стоит в качестве детектора, перевел в линейный режим, т.е. просто в режим усиления. Т.е. при переходе на ЧМ мы смогли увеличить усиление, т.к. сейчас повышение шума перед детектором уже не так критично, как это было в случае АМ. Понятно, это в какой то мере повысило чувствительность приемника.
После него поставил счетный частотный детектор из этой статьи.
http://radiokot.ru/konkursCatDay2015/43/
Только в виду того, что частота на которой работает детектор в нашем случае меньше, чем в статье по ссылке, просто увеличил емкость конденсатора в дифференцирующей цепочке С3 до 510 пф и увеличил конденсатор С7 в ФНЧ на выходе ЧД до 0,1 мкф.
В итоге получилась такая схема.
Резистор R10 уменьшил, что бы немного увеличить полосу пропускания, что желательно сделать в случае ЧМ. Меняя частоту в передатчике изменением индуктивности катушки L1, что стоит последовательно с кварцем определил, что оптимальная частота передатчика должна на 6 кГц отличаться от частоты гетеродина в приемнике.
Для грубого поиска нужной частоты можно также при настройке варикап заменить подстроечным конденсатором 8/30 пф, что облегчит настройку. Просто включаем передатчик и приемник. Осциллограф на коллектор VT5 и изменяя частоту передатчика ищем максимум. Если идет ограничение, то передатчик нужно отодвинуть подальше. Все это делается без модуляции.
Теперь включаем в передатчике модуляцию и на осциллографе видим примерно такое.
Неравномерность амплитуды говорит о том, что частоту передатчика нужно подстроить еще точнее. Подстраиваем и добиваемся, что бы неравномерность уменьшить. Идеала добиться трудно. Я оставил так.
О разной величине амплитуды на картинках можно не обращать внимания. Просто при фотографировании во втором случае передатчик был ближе к приемнику.
Теперь щуп осциллографа к коллектору VT6. Это сигнал, что поступает на вход частотного детектора(ЧД).
Видим сигнал постоянной амплитуды, что и нужен в случае ЧМ.
Меняем развертку осциллографа и тогда уже видны импульсы.
Видим «прыгающие» импульсы, что и понятно, у нас же частотная модуляция.
Вот я модуляцию выключаю и импульсы уже не «прыгают»
В ЧД эти импульсы дифференцируются цепочкой C15, R 15.
После дифференцирования должны получить короткие импульсы одинаковой длительности и одинаковой амплитуды. Потом они интегрируются и на выходе ЧД получаем наш сигнал.
Здесь 0,5V/Дел.

Этот сигнал немного усиливаем
Потом подаем на компаратор и получаем нужные импульсы.
У меня так это выглядит.

Но здесь и оказалась «засада». Качественное детектирование зависит от крутизны фронтов импульсов, что поступают на дифференцирующую цепочку C15, R 15 Крутизна же импульсов зависит от уровня сигнала и при слабом сигнале, когда расстояние между передатчиком и приемником большое, длительность фронтов импульсов поступающих на вход ЧД увеличивается, что приводит к снижению уровня сигнала на выходе ЧД. Нас в данном случае интересует крутизна спада импульсов поступающих на ЧД.
Если большая дальность не нужна, то с этим можно смириться, т.к. при сильном сигнале крутизна фронтов импульсов поступающих на ЧД довольно приличная. Если же нужно дальность, то после усилителя перед частотным детектором нужно поставить компаратор.
Я поставил триггер Шмидта, хотя, как уже говорил, можно и интегральный компаратор и компаратор на ОУ, как впрочем на ОУ сделать и усилитель полностью.
Я все это пробовал делать даже на логике, т.е. и усилитель и компараторы делал на К561ЛЕ5. Любую логику можно же перевести в линейный режим и использовать в качестве усилителей. Если терпения хватит, то нарисую, а сейчас ставим триггер Шмидта между усилителем и частотным детектором.
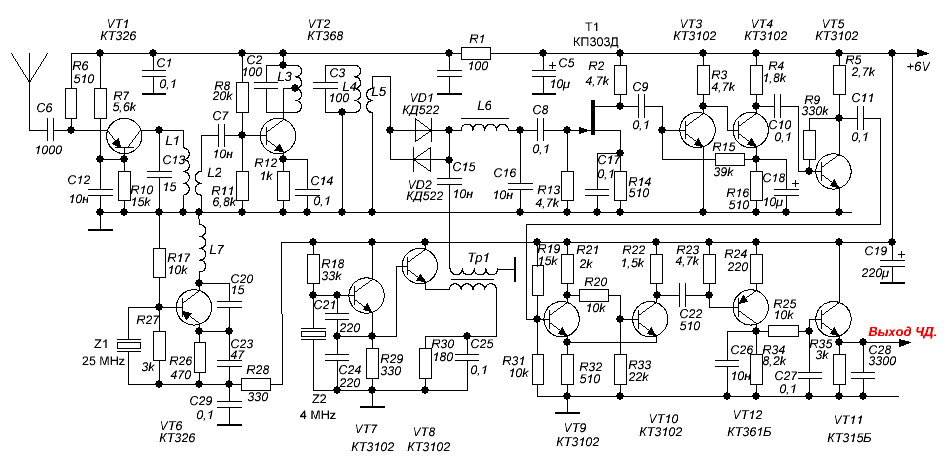
Это схема полностью на транзисторах которую я использовал для своих экспериментов.
Как видим, отличие только в том, что между усилителем и ЧД включен компаратор, в данном случае триггер Шмидта. Дальность при этом увеличилась раза в два.
В общем итог получился такой, что сильно упростив высокочастотную часть схемы приемника, пришлось довольно сильно увеличить обработку сигнала по НЧ. Преимущество конечно в том, что все таки настройка схем НЧ легче, т.к. не требуются специфичные приборы для их настройки.
Теперь, как раньше писал, попробуем избавиться от ФНЧ с катушкой и попробуем сделать после смесителя полосовой фильтр на основе комбинации ФВЧ и ФНЧ.
За основу взял простейшие активные фильтры на одном транзисторе.
ФВЧ с частотой среза 4,8 кГц

ФНЧ с частотой среза 7,2 кГц
В итоге, если включить эти фильтры последовательно получим такую полосу частот после смесителя. Средняя частота 6 кГц. Можно выбрать и другую полосу. Просто у меня перед глазами были конденсаторы 10 н и резисторы 2,2 кОм и 3,3 кОм. Я прикинул частоты и решил, что в принципе подойдет.

Реально получилось конечно не так красиво, но в принципе что то похоже.
АЧХ снимал сразу в приемнике, поэтому видим и зеркальный канал. Это значит, что частота передатчика может быть как больше частоты гетеродина на 6 кГц, так и меньше.
Теперь читаем А.Т. Полякова, где он пишет, что активные фильтры довольно сильно шумят и их нежелательно ставить сразу после смесителя который построен на встречно-параллельных диодах, т.к. каскад после смесителя в данном случае в основном определяет чувствительность приемника. Поэтому я отказался от этого пассивного смесителя и сделал смеситель активный. Т.о. получилось, что чувствительность у нас будет определятся шумами УВЧ и активного смесителя. Уровень сигнала поступающий на наши фильтры в этом случае уже будет усиленным и шумы фильтров не будут играть решающей роли.
Схема у меня получилась такая.

Это получился как бы базовый блок и его можно применить как с АМ модуляцией, так и с ЧМ.
Частоту взял 40 МГц, хотя можно было взять и другую Выбор был обусловлен наличием нужных кварцев. Кварц Z1 на 40 МГц гармониковый. Вытащил из старой видеокарточки.
VT1 это УВЧ.
VT2 смеситель. Резистором R4 нужно установить ток через него порядка 0,5 – 0,6 ма.
VT8 гетеродин. Связь между гетеродином и смесителем индуктивная. Просто катушки L1 и L3 расположены на расстоянии 10 мм друг от друга.
Дальше идут ФНЧ, ФВЧ и усилитель.
Сначала посмотрим, что получится если сделаем АМ.
Понятно сначала нужно сделать передатчик маячок. Схема такая же, что применяли выше, только кварц поставил на 20 МГц. Кварц вытащил из старой сетевой карточки. В принципе по такой же схеме можно сделать и гетеродин в приемнике и получится, что и в передатчике и приемнике будут одинаковые кварцы. Подстроечным конденсатором С5 устанавливаем частоту генерации на 6 кГц выше частоты гетеродина в приемнике.
В приемнике добавляем АМ детектор и пороговый элемент.
В данном случае я сделал триггер Шмидта на логике, хотя можно сделать и по другой схеме, например как выше на транзисторах или можно на ОУ или на компараторах.

При данных R21 и R23 у меня триггер срабатывает при двух вольтах, а отпускается при одном вольте. Подбирают изменяя резистор R23. У меня R23 неоптимально. Желательно его подобрать так, что бы пороги были чуть повыше, т.е. R23 увеличить, но т.к. я просто экспериментировал, то тратить на это время не стал, т.к. на результаты экспериментов это не влияет в данном случае.
Сейчас включаем передатчик, ставим его рядом и смотрим на выходе усилителя, т.е. на коллекторе VT7. В принципе довольно хороший сигнал.
Это сигнал после детектора.
Осталось его подать на триггер Шмидта и получится нужный нам сигнал, но нам интереснее когда передатчик далеко, поэтому относим его подальше и на коллекторе VT7 видим уже такую картинку.
Видим и наш сигнал и помехи. В данном случае это помеха от телевизора, что стоит рядом. Это там импульсы кадровой развертки видны. Конечно с помехой можно побороться, но мы просто констатируем, что при большой дальности наша система с АМ имеет довольно низкую помехоустойчивость.
Вот я вижу ложные импульсы после триггера Шмидта.
Понятно, что можно усложнить схему, в частности наши фильтры, но это усложнит схему, а кардинальной устойчивости вряд ли добьемся, поэтому перешел к ЧМ модуляции, что бы посмотреть избавимся ли от этой помехи, т.е. попробуем эту проблему решить кардинально.
Сначала, как и раньше делаем передатчик-маячок.
В моем случае получилось так, что катушка L1 не потребовалась. Я и без неё смог добиться частоты генерации передатчика на 6 кГц выше, чем частота гетеродина в приемнике, т.е. она в моем случае замкнута накоротко.
Варикап можно и другой.
Катушка L2 такая же, что и в приемнике. Намотана на каркасе диаметром 6 мм. Количество витков 10. Провод 0,4 мм. Катушка имеет карбонильный сердечник. Можно сердечник сделать и из латуни иди меди, алюминия, только количество витков сделать 12 или немного увеличить емкость С6. Это относится и к катушкам в приемнике.
Подробнее про настройку подобных передатчиков можно почитать по ссылке, что давал выше.
http://radiokot.ru/start/analog/practice/08/Схема с ЧМ получилась такая.
Когда экспериментировал со схемой, то оказалось, что если уменьшить усиление базового блока, что делается увеличением резистора R19 до 10 Ом и сделать дополнительный каскад усиления на VT9, то шумы приемника можно получить меньше. После каскада на VT9 стоит триггер Шмидта. Здесь я апять его сделал на инверторах КМОП. Инвертора КМОП любые. У меня К561ЛА6.
Дальше идет знакомая уже схема ЧД и усилитель на VT12. Усиливать нужно ненамного.
Теперь сигналы.
Это получается на выходе базового блока, т.е. на коллекторе VT7.
Это при большом удалении, что бы проверить как будут помехи воздействовать на схему.
Это на выходе частотного детектора, т.е. на эмиттере VT11
Это усилил перед тем, как подать на выходной триггер Шмидта. Здесь я его не рисовал. Он такой же, как и в предыдущих схемах.
После испытаний помех, что были в предыдущем приемнике не заметил, хотя конечно все это заплачено увеличением схемы.
Это сигнал после триггера Шмидта на выходе который я не нарисовал, но он такой же, что и в приемнике с АМ выше.
Теперь для интереса попробуем сделать «СуперППП с ЧМ» Отличие «ППП с ЧМ» от «СуперППП с ЧМ» в том, что на входе, как и в обычном супергетеродине стоит перебразователь частоты, что позволяет сделать приемник на частоты в данном случае на 83 МГц.
Можно конечно сделать сразу ППП на частоту 83 МГц, но у меня почему то параметры такого приемника получились очень плохими, поэтому я взял ППП на частоту 8 МГц, а перед ним по сути поставил конвертер, который переносит частоту 83 МГц на частоту 6 МГц на которой и работает ППП.
Выбор данной частоты был только из за того, что у меня были в наличии нужные кварцы.
Для передатчика кварц 13,83 МГц. Частота умножается в 6 раз.
В гетеродине приемника кварц на 25 МГц возбуждается на третье гармонике.
Ну и кварц на 4 МГц для приемника ППП.
В принципе можно взять и другие кварцы, что есть в наличии. ППП тоже не обязательно делать именно на 8 МГц.
Схема по сути стандартная.

На VT1 собран УВЧ.
VT2 первый смеситель.
VT3 первый гетеродин. Кварц Z1 возбуждается на третьей гармонике. Частота получилась 74,961 МГц.
Катушки.
Катушки намотаны на каркасах диаметром 6 мм
L1 и L7 содержат по 6 витков провода 0,4 мм. Намотка сделана с шагом.
L2 намотана поверх L1. Содержит 2 витка любого провода.
L3 и L4 содержат по 30 витков провода 0,2 мм. У L3 отвод от середины.
L5 6 витков.
Тр.1 намотан на ферритовом кольце диаметром 10 мм и содержит 2х20 витков провода 0,15 мм.
Первая промежуточная частота 8 МГц выделяется фильтром на двух связанных контурах L3, C2 и L4С3. Контура расположены на расстоянии 10 мм друг от друга. Между ними располагается металлическая пластинка с помощью которой подбирают связь между контурами, что бы она была близка к критической. Само собой пластинка соединена с общим проводом. Особой точности не требуется. Я поставил пластинку 8х12 мм и связь получилась чуть больше критической.

Как снимается такая характеристика написано в этой теме.
viewtopic.php?p=2644775#p2644775Только сигнал на осциллограф подавал через такой ВЧ пробник.

Резистор R1 поставил, что бы пробник не вносил расстройку в контур. Сам пробник просто «навесом припаял возле катушки L3»
ГКЧ работает на частоте 27,6 МГц, а приемник принимает его третью гармонику 83 МГц. Просто мне не хотелось делать новый ГКЧ и я использовал тот, что применял для настройки приемников на 27 МГц.
Это схема ГКЧ из темы по ссылке.
Перед тем, как снимать эту характеристику нужно замкнуть кварц Z2, что на 4 МГц, иначе частота 4 МГц со второго гетеродина все забьет и ничего будет не видно.
Теперь нужно убедится, что фильтр L3, C2 и L4, С3 настроен на нужную частоту, т.е. его средняя частота равна 8 МГц. Для этого используем наш второй гетеродин на 4 МГц в качестве генератора меток. Для этого убираем перемычку с кварца Z2, но отраиваем конденсатор С15. При этом при снятии характеристики у нас будет наводка частоты 4 МГц и её вторая гармоника даст биения которые можно увидеть на картинке. Эти быения должны быть примерно в середине АЧХ нашего фильтра.
Вот я так сделал и вижу, что метка немного в стороне.

Я подкручиваю катушки L3 и L4 добиваясь, что бы метка от биений встала посередине, хотя можно было и так оставить, т.к. полоса пропускания этого фильтра намного больше, чем нам требуется, но я поправил и поставил метку в середину.

Потом подстраиваем катушку L1 в УВЧ по максимуму.
После этого восстанавливаем схему приемника и больше. Эту часть приемника не трогаем.
Мы получили частоту 8 МГц и дальше у нас идет схема ППП построенного по стандартной схеме из книжки В.Т. Полякова на частоту 8 МГц.
Второй гетеродин на частоту 4 МГц можно было сделать по схеме, что и первый гетеродин, но я решил, что бы уменьшить излучение этого гетеродина, сделать его на двух транзисторах. Второй транзистор VT8 просто эмиттерный повторитель. На выходе стоит трансформатор на ферритовом кольце имеющий 2х20 витков. Кольцо первое попавшееся.
Дальше схема мало чем отличается от ППП с ЧМ, что делали выше.
Подробнее про катушку L6. Она как и в предыдущих приемниках намотана на броневом сердечнике, только я не знаю сколько витков. Просто я взял катушку, что мотал давно и сколько там мотал, не помню. Думаю витков 500, а может и нет. Просто нужно измерить её индуктивность и по формуле Томпсона подсчитать емкость конденсаторов С15, С16, что бы резонансная частота контура, что ниже, была порядка 10 кГц. У меня катушка оказалась 50 мГн.
Как это можно сделать без LC-метра, написано тоже в теме, ссылку на которую давал выше.
В общем у меня получилось, что емкость в контуре должна быть 5000 пф, а это значит, что конденсаторы С15 и С16 должны быть по 10н.
В принципе допустимо, что эти конденсаторы будет и другие с вашей катушкой, если они будут лежать в пределах 10 – 30 нанофарад.
Дальше делаем передатчик-маячок для окончательной настройки. Я взял кварц 13, 83 МГц и умножил частоту в 6 раз.
Все катушки намотаны на каркасах диаметром 6 мм с карбонильными сердечниками.
L1 намотана секциями и содержит 5 секций по 8 витков. Провод 0,1 – 0,15 мм.
L2 10 витков провода диаметром 0,4 мм. Отвод от середины.
L3 6 витков провода диаметром 0,4 мм. Отвод от середины. Намотана с шагом 1 мм.
Варикап можно и другой. Транзисторы КТ3102 можно заменить на любой маломощный с Fт не менее 150 МГц. КТ368 можно заменить на любой маломощный с Fт не менее 300 МГц. В принципе в этом пробнике можно даже КТ315 поставить, т.к. мощности здесь мы не добиваемся.
Как настраивать подобные передатчики писал уже здесь.
http://radiokot.ru/start/analog/practice/08/Здесь коротко.
Отпаиваем конденсатор С6.
На среднем движке резистора R1 ставим напряжение 4,5 – 5 вольт.
Крутим сердечник L1 и устанавливаем частоту генерации на 10 кГц меньше, чем частота гетеродина в приемнике. В моем случае я установил 82,951 МГц. Антенны еа передатчике и приемнике делаем по 20 см.
Включаем приемник и осциллограф подключаем к стоку полевого транзистора Т1. Должны увидеть синусоиду частотой порядка 10 кГц, т.е. видим разницу между частотой передатчика и частотой гетеродина приемника. Если идет перегрузка и синусоида ограничивается, то передатчик нужно отодвинуть.
Если немного покрутить подстроечный резистор R1 или сердечник катушки L1, то частота будет меняться. При этом немного будет меняться амплитуда синусоиды. В моём случае максимум при частоте 10 кГц, хотя может немного и отличаться. Это зависит от параметров ФНЧ в приемнике. Нужно настроиться на максимум. Желательно, что бы он был близко к 10 кГц в пределах +/- 2кГц. Подкорректировать можно конденсаторами С15, С16.
Теперь осциллограф подключаем на выход частотного детектора, т.е. к эмиттеру VT11.
На экране должны увидеть прямую линию. Желательно, что бы она находилась на уровне 1,5 – 2,5 вольта. Настраивается подбором конденсатора С22 в приемнике.
У меня так.
Если немного покрутить подстроечный резистор R1 или сердечник катушки L1, то линия будет опускаться и подниматься. У меня линия на уровне 2 вольта. Теперь включаем модуляцию в передатчике, т.е. припаиваем конденсатор С6. Уровень с помощью R7 сначала делаем минимальный и постепенно увеличивая его добиться, что бы амплитуда от «пика до пика»сигнала на выходе частотного детектора была порядка 0,8 – 1,2 вольта.
У меня получилось так. Сигнал должен колебаться около уровня 2 вольта в моем случае. Подкорректировать можно резистором R1 или крутить сердечник катушки L1.
Теперь нужно посмотреть какое напряжение получилось на выходе модулятора, т.е. на резисторе R8 в передатчике.
У меня так.

Это просто ради интереса посмотрел сигнал на выходе усилителя в приемнике, т.е. на коллекторе VT5.

Он почти прямоугольный, что и понятно, т.к. передатчик стоит совсем рядом и сигнал с него довольно сильный.
После частотного детектора можно поставить триггер Шмидта, но лучше сначала сигнал немного усилить для надежности. Я перед триггером Шмидта ставил такой усилитель.
Как видно, резистор R35 поставил подстроечный и выставил нужную картинку.
Уровни немного меняются в зависимости от силы сигнала.
Это сильный сигнал, т.е. передатчик стоит просто рядом.
Это передатчик отнес дальше.
Отсюда выбираем порог срабатывания триггера Шмидта. В моем случае этот порог имеет смысл выбрать порядка 2,5 вольта.
Понятно, что согласование с триггером Шмидта или компаратором можно сделать и по другому.
Чувствительность измерить мне нечем, поэтому схемы просто сравнивал. Как уже писал все схемы работают лучше, чем приемник на основе сверхрегенератора.
Помехоустойчивость и чувствительность схем с ЧМ получилась лучше, чем с АМ.
Схемы с пассивным ФНЧ с катушкой работают все таки лучше, чем с RC фильтрами, хотя RС фильтры можно сделать более качественные, например на ОУ, но я до этого уже не дошел.
Передатчики здесь не рассматривал и пользовался только маячками.
Про передатчики напишу отдельно, хотя они особенностей не имеют.