![]() |
![]() |
||||||||||||
Генератор-имитатор счетчика Гейгера
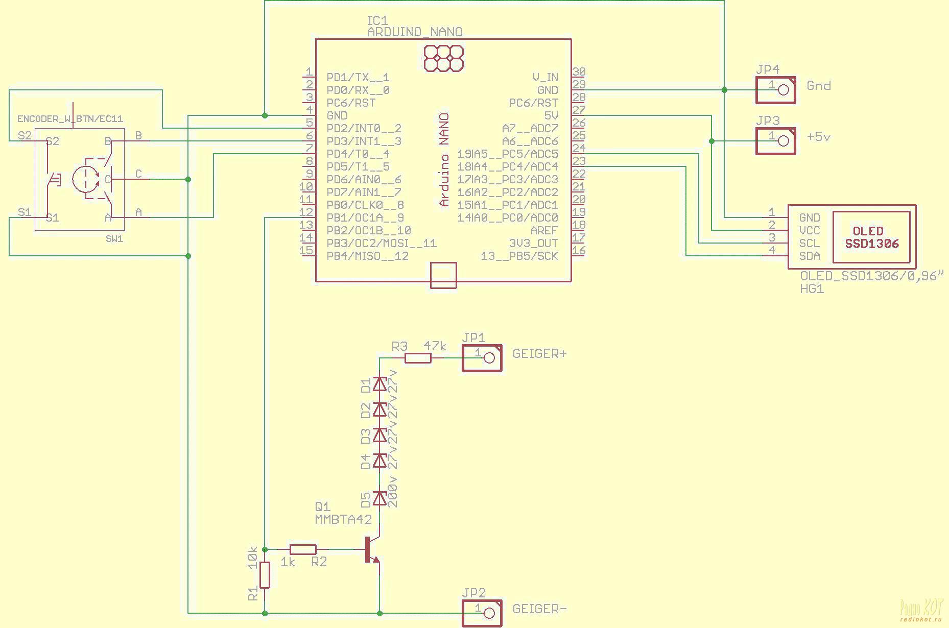
Автор: GoldenAndy Собрал я себе простенький индикатор ионизирующего излучения на счетчике СБМ-20. После некоторых раздумий, чтения форумов, консультаций у форумчан родилась в голове следующая мысль. После вот такой теории лапы дошли до практики. На кусочке платы был смонтирован транзистор MMBTA42, гирлянда из стабилитронов и пара резисторов. А все остальные детали генератора были смонтированы на беспаечной макетке. Максимальное рабочее напряжение у транзистора 300 вольт, но в коллекторной цепи стоят стабилитроны, на которых упадет часть высокого напряжения. В качестве источника импульсов был применен МК ATMEGA328 на Ардуиновской плате, управление осуществляется энкодером ЕС-11, а режим работы отображается на OLED-дисплее. (В плате давно уже нет загрузчика ардуины, просто формфактор Ардуины удобен для отладки на макетке). Где то встречал информацию о том, что высоковольтные стеклянные стабилитроны чувствительны к освещенности, поэтому на стабилитрон BZT03-C200 одет кусочек термоусадки. В принципе, все поставленные цели были достигнуты, настроены режимы повышающего преобразователя и периоды его работы. А схему и прошивку генератора выкладываю сюда, возможно пригодится кому то из дозиметростроителей. Характеристики Генератор позволяет: Так предусмотрена установка времени подсчета импульсов (10-600 сек), которая используется в качестве времени измерения в проверяемом дозиметре. Это время в генераторе умножается на число импульсов в секунду и выводится в верхней части дисплея в микро- или миллиРентгенах. Все установки сохраняются в энергонезависимой памяти МК. Так же при включении генерации, изменении частоты импульсов или времени подсчета в верхней части дисплея запускается полоска-таймер, отсчитывающая период измерения, примененный в дозиметре. Управление генератором осуществляется при помощи энкодера. Перемещение по пунктам меню осуществляется вращением энкодера. Нажатие на энкодер переводит генератор в режим изменения выбранного параметра (для первых трех пунктов) или включает/выключает генерацию (для последнего пункта меню). Схема
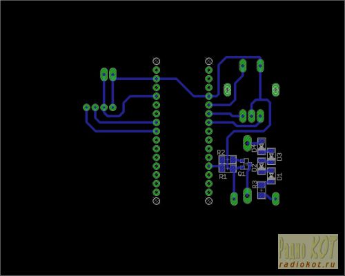
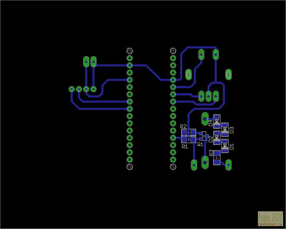
В принципе, для визуального контроля можно в разрыв проводника между резистором R1 и общим проводом включить красный светодиод, а сопротивление резистора уменьшить до 1 кОм. Монтажная плата У меня генератор был собран на беспаечной макетке, исключая высоковольтную часть, но при желании можно схему и полностью повторить на печатной плате. Эскиз платы - ниже.
Файлы: Все вопросы в Форум.
|
|
||||||||||||
![]() |
![]() |


![]() |
||||
|
|
||||









