РадиоКот :: Логарифмический индикатор уровня
Например TDA7294

Эиком - электронные компоненты и радиодетали
РадиоКот >Схемы >Аудио >Разное >

Теги статьи: Добавить тег

Логарифмический индикатор уровня

Автор: Sobiratel_sxem
Опубликовано 11.12.2024
Создано при помощи КотоРед.

     Добрый день, уважаемые радиолюбители.
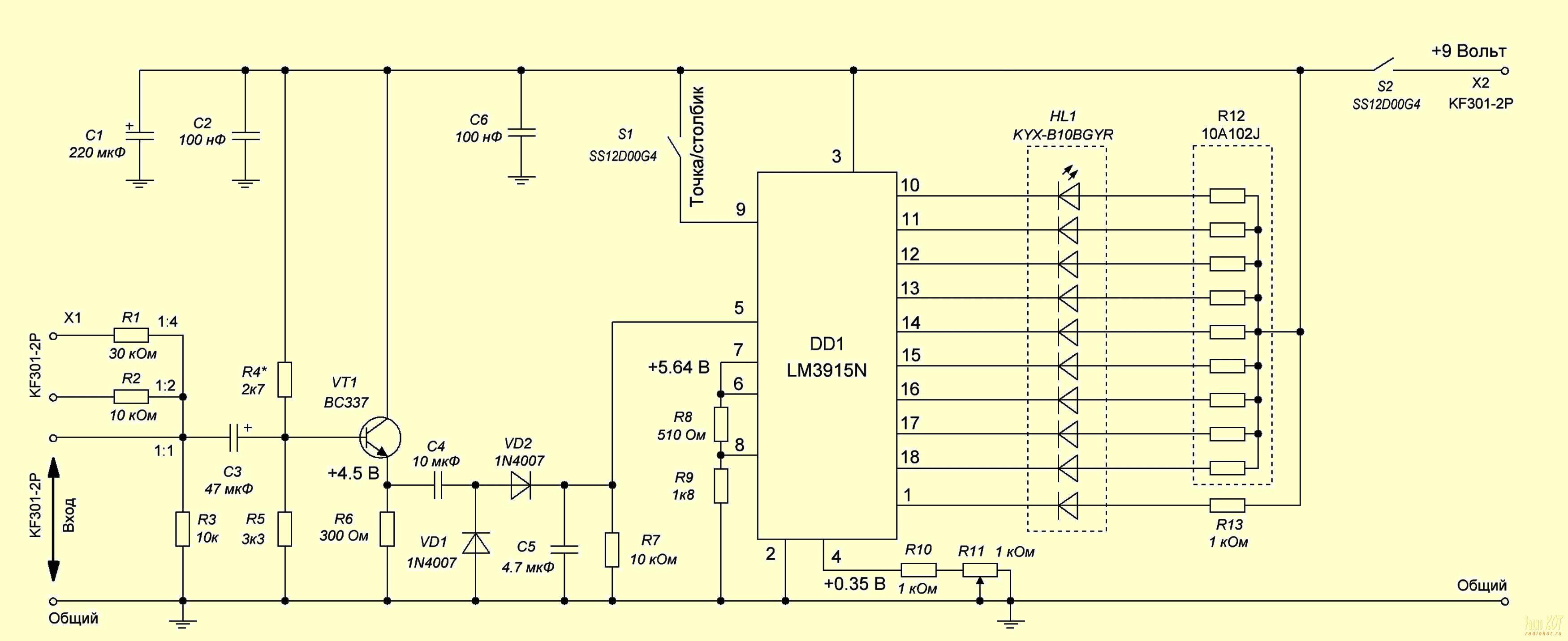
     Продолжая разговор о конструкциях для начинающих, сегодня мы поговорим с вами о шестой конструкции – логарифмическом индикаторе уровня. Данный индикатор изначально разрабатывался для работы совместно с бытовыми акустическими системами малой и средней мощности. Схема электрическая принципиальная индикатора представлена на схеме ниже. Рассмотрим кратко принцип её работы.

     Итак, сигнал с выхода аудиоустройства через разъём X1 поступает на вход делителя напряжения, выполненного на резисторах R1-R3. При указанных на схеме номиналах можно выбрать коэффициент деления из ряда 1:1, 1:2 либо 1:4. Применение входного делителя напряжения позволяет использовать индикатор уровня в широком диапазоне входных напряжений без изменения электрической схемы устройства.
С выхода делителя напряжения сигнал через разделительный конденсатор С3 поступает на вход эмиттерного повторителя (каскада с общим коллектором), реализованного на транзисторе VT1. Фактически данный каскад необходим для согласования выхода аудиоустройства со входом последующих каскадов индикатора уровня. Нагрузкой данного каскада является резистор R6. Делитель напряжения, состоящий из резисторов R4-R5, необходим для задания рабочей точки транзистора по постоянному току.
     С выхода эмиттерного повторителя сигнал поступает на вход пикового детектора с удвоением. Он выполнен на диодах VD1-VD2, а также конденсаторах С4-С5 и резисторе R7.
     Детектор работает следующим образом. Во время отрицательного полупериода входного напряжения диод VD1 открыт – конденсатор С4 заряжается до амплитудного значения входного напряжения. Диод VD2 при этом закрыт. Во время действия положительной полуволны диод VD1 закрыт, но при этом открывается диод VD2 – конденсатор С5 заряжается до суммы амплитудного значения входного напряжения и напряжения на конденсаторе С4 т.к. конденсатор С4, диод VD2, конденсатор С5 включены в этот момент последовательно. Так происходит удвоение напряжения.
     Когда же диод VD2 закрывается начинается процесс разряда конденсатора С5 через резистор R7. Диод VD2 не откроется вновь до тех пор, пока напряжение на конденсаторе С5 не станет ниже суммы входного напряжения и напряжения на конденсаторе С4 как минимум на величину падения напряжения на открытом p-n-переходе диода VD2 (около 0.6 Вольт для кремниевого диода).
     Логично предположить, что чем ниже сопротивление резистора R7 и ёмкость конденсатора С5, тем раньше это произойдёт. И наоборот, чем выше сопротивление резистора R7 и ёмкость конденсатора С5 – тем позже. Таким образом чувствительность детектора к пикам входного сигнала (время усреднения) напрямую зависит от выбранных номиналов резистора R7 и конденсатора С5 [2-3].
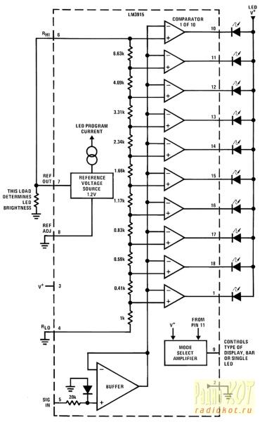
     С выхода детектора сигнал поступает на вход блока управления светодиодной шкалой (вывод 5), выполненный на микросхеме DD1. Промышленностью выпускается 3 варианта подобных микросхем: LM3914N – с линейным законом управления шкалой, LM3915 – с логарифмическим законом управления и LM3916 – с растянутым логарифмическим законом управления [4-6]. Указанные микросхемы фактически отличаются только сопротивлением резисторов встроенного делителя напряжения. Структурная схема микросхемы типа LM3915 показана на схеме далее.

     Фактически входной сигнал через встроенный резистор 20 кОм поступает на вход буферного каскада, выполненного по схеме повторителя. Его назначение аналогично эмиттерному повторителю на транзисторе VT1. С выхода буферного каскада сигнал поступает на инвертирующие входы десяти встроенных компараторов сигнала. Напряжение на неинвертирующих входах компараторов задаётся делителем напряжения, подключенными к выводам 4 и 6 микросхемы DD1.
     Пока напряжение на инвертирующем входе компараторов меньше, чем напряжение на неинвертирующем входе – на выходе будет присутствовать уровень логического «0» - светодиод, подключенный к выходу компаратора, будет погашен. Как только напряжение на инвертирующем входе превысит напряжение на неинвертирующем входе – на выходе появится уровень логической «1» - светодиод, подключённый к выходу компаратора, будет зажжён.
     Напряжение срабатывания первого компаратора (нижний порог индикации), а также напряжение срабатывания десятого компаратора (верхний порог индикации) задаются напряжениями, подаваемыми на выводы 4 и 6 микросхемы DD1 (вывод 4 – нижний порог, вывод 6 – верхний порог). После задания порогов срабатывания крайних компараторов для промежуточных компараторов пороги устанавливаются автоматически в зависимости от типа выбранной микросхемы DD1.
Микросхема DD1 в своём составе имеет встроенный источник опорного напряжения, подключённый к выводам 7 и 8. Во-первых, данный опорный источник можно использовать для задания верхнего и нижнего порогов срабатывания компараторов. Во-вторых, от сопротивления подключённых внешних резисторов зависит величина выходного тока компараторов.
     В описываемой схеме индикатора выходное напряжение опорного источника (вывод 7) задаёт верхний порог индикации т.к. именно туда подключён соответствующий вывод встроенного делителя микросхемы DD1 (вывод 6).
     Нижний порог срабатывания задаётся падением напряжения на резисторах R10-R11. Резистор R11 необходим для точного задания нижнего порога срабатывания. При указанных на схеме номиналах и пороговых уровнях шкала индикатора перекрывает примерно 20 дБ (т.е. зажигание каждого последующего светодиода шкалы происходит при возрастании входного напряжения на +2 дБ).
     Переключатель S1 – переключатель режимов работы столбик/точка.
     С выхода встроенных компараторов напряжение поступает на светодиодную шкалу HL1. Величина тока, протекающая через зажжённый светодиод, задаётся сопротивлением резисторов матрицы R12, а также резистором R13. В схеме индикатора используется принудительное ограничение тока через светодиоды шкалы токоограничивающими резисторами R12-R13.
     Как было сказано выше, сопротивление внешних резисторов R8-R9 встроенного опорного источника напряжения задает в т.ч. и ток через светодиоды. В данном случае эта функция не используется т.к. устанавливаемый ими ток значительно выше, чем ток, принудительно ограничиваемый резисторами R12-R13. Такой подход упрощает расчёт и изменение режимов работы индикатора т.к. позволяет независимо устанавливать выходное напряжение встроенного опорного источника и протекающий через светодиоды индикатора ток. Но при этом вынуждает использовать дополнительные токоограничивающие резисторы R12-R13 (от них можно отказаться при пересчёте сопротивления резисторов R8-R9).
     Переключатель S2 – выключатель напряжения питания.
     Конденсаторы С1, С2, С6 – дополнительный фильтр напряжения питания индикатора.
     При настройке схемы необходимо резистором R4 установить на эмиттере транзистора VT1 половину напряжения питания, а резистором R11 установить указанный нижний порог срабатывания. При этом правильно собранная и настроенная схема начинает работать сразу. Если же вместо микросхемы LM3915N планируется использовать микросхему LM3916N, то для сохранения диапазона индикации по напряжению необходимо сопротивление резистора R10 уменьшить до 100 Ом, а резистором R11 установить напряжение на выводе 4 микросхемы DD1 равное 0.18 вольт.
     В подборке фото ниже представлен собранный экземпляр индикатора при проведении испытаний.

     А а фото далее представлена изготовленная печатная плата.

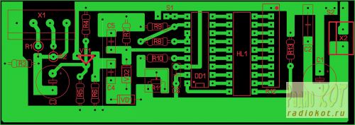
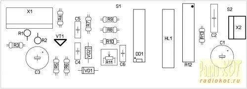
     В подборке фото ниже представлен сборочный чертёж печатного узла описываемого индикатора (на первом рисунке – с проводящим рисунком, на втором и третьем рисунках указано только расположение компонентов схемы).

     Тут следует отметить, что компоненты устанавливаются с обратной стороны от проводящего рисунка. При этом сборочный чертеж выполнен так, если бы мы смотрели на печатный узел как раз со стороны проводящего рисунка. Это необходимо учитывать при установке микросхемы, а также полярных конденсаторов и диодов.
     При этом светодиодный индикатор HL1 можно смонтировать в двух вариантах. При монтаже со стороны проводящего рисунка нижний порог индикации будет соответствовать синему светодиоду, а верхний – красному. При монтаже со стороны всех остальных выводных компонентов порядок зажигания светодиодов будет обратным.
     В файле 01.zip представлен сборочный чертеж печатного узла в формате Sprint Layout 6, а также схема электрическая принципиальная в формате SPlan для возможности самостоятельного изготовления устройства.
     После сборки индикатора был проведён контрольный запуск, показанный следующем видео:

     По представленному видео хорошо видно, что индикатор работает исправно.

     А на этом на сегодня всё. С уважением, Андрей.

     Список использованной литературы:

1. Логарифмический индикатор на LM3915
2. Хоровиц П., Хилл У. Искусство схемотехники: В 3-х томах/ Пер. с англ.: Б. Н. Бронина, И. И. Короткевич, А. И. Коротова и др. — Изд. 4-е, переработанное и дополненное. — М.: Мир, 1993
3. Титце У., Шенк К. Полупроводниковая схемотехника: Справочное руководство / Перевод с нем. под ред. д-ра техн. наук А. Г. Алексенко. — М.: Мир, 1982. — 512 с.
4. LM3914
5. LM3915
6. LM3916

 


Файлы:
01.zip


Все вопросы в Форум.




Как вам эта статья?

Заработало ли это устройство у вас?

14 5 6