![]() |
![]() |
|||||||||||||||
Драйвер двигателя мини станка VR3124
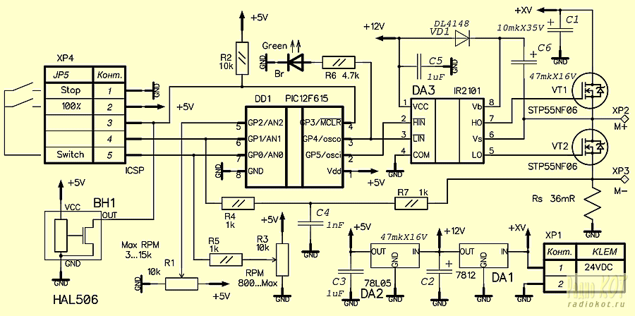
Автор: Andrey_B Драйвер предназначен для регулировки скорости вращения коллекторного двигателя постоянного тока, без падения крутящего момента, характерного при уменьшении оборотов. Конструкция драйвера позволяет легко устанавливать его на двигатели, которые часто применяются в различных DIY-станках для домашнего применения, таких как мини-циркулярные (дисковые) пилы, сверлильные и гравировальные мини-станки, добавляя в них по сути эквивалент редуктора. Драйвер может помочь решить проблему изменения скорости вращения в зависимости от нагрузки на валу двигателя. Основные характеристики драйвера: Схема собрана на МК PIC12F615, который с помощью мощного полумостового выходного каскада формирует ШИМ напряжение для двигателя. На вход МК поступает сигнал с микросхемы на элементе Холла, датчика оборотов. В алгоритме МК реализована петля регулирования по ПИД-закону. Подстроечный и переменный резисторы своим выходным напряжением задают для МК максимальный и текущий уровни оборотов соответственно. По уровню сигнала с шунта, с помощью встроенного в МК компаратора, алгоритм осуществляет ограничение по току на каждом периоде ШИМ. В качестве шунта используется дорожка на печатной плате. Напряжение источника питания должно соответствовать номинальному напряжению двигателя. Максимальное напряжение выходного каскада ограничено максимальным напряжением применяемых полевых транзисторов (60В), но стабилизатор 7812 ограничивает это напряжение значением 35В. Поэтому если двигателю требуется напряжение выше 28-30В, то следует исключить из схемы 7812, а необходимые для драйвера +12В подать от отдельного источника питания. Если напряжение питания двигателя ниже 10...15В, то вместо 7812 следует запаять перемычку, чтобы напряжение питания сразу пуступало на 78L05 и IR2101. Для работы датчика оборотов на задний конец вала двигателя (со стороны контактов) нужно закрепить магнит так, чтобы ось от полюса N к полюсу S была перпендикулярна валу. Размер магнита не должен значительно превышать диаметр вала (не должен задевать датчик Холла) и должен быть сбалансирован по оси вращения. Лучше всего подходит неодимовый магнит в виде куба или цилиндра размером 4-6мм. Для устойчивости магнита на торце вала можно сделать поперечный пропил и зафиксировать магнит каплей клея. Нужно установить плату драйвера на контакты двигателя так, чтобы магнит оказался напротив датчика Холла. Полярность выбрать исходя из требований направления вращения вала. Для вращения по часовой стрелке (сверление) плюсовой контакт драйвера должен быть соединён с плюсовым (красная метка) контактом двигателя. Плату драйвера можно запаять на контакты двигателя, а можно использовать впаянные в плату ножевые контакты. В зависимости от высоты, на которой окажется печатная плата, нужно выбрать правильную формовку выводов датчика оборотов и нужную сторону платы для его запайки. Настройка: Фото и видео (демонстрация работы и настройка).
Файлы: Все вопросы в Форум.
|
|
|||||||||||||||
![]() |
![]() |


![]() |
||||
|
|
||||






