![]() |
![]() |
||||||||||||||||||
Беспроводный измеритель уровня дождевых осадков
Автор: Сергей Безруков (aka Ser60) Знать количество выпавших осадков очень важно и полезно не только в агропромышленных масштабах, но также и в условиях приусадебного участка или дачи. От этого количества зависит, например, необходимость или степень дополнительного полива растений и, соответственно, экономия воды. Промышленностью выпускается масса дешёвых датчиков на основе стеклянных или пластиковых колб с нанесёнными на них отметками уровня. Показания таких датчиков видны только на свету в непосредственной близости от них и для сброса требуют выливания их них воды. Имеются и промышленные датчики со встроенным радиоканалом, не требующие сброса, и позволяющие считывать показания дистанционно. Именно такой датчик попался как-то мне на глаза в местном магазине, торгующим всяким хламом (surplus). Общий вид устройства со снятым кожухом показан ниже. В нём установлен датчик качельного типа с двумя ковшами. Дождевая вода стекает на один из них сверху через отверстие в кожухе и по наполнении вызывает опрокидывание качелей, при этом выливаясь через решётку в нижней части корпуса, и подставляя другой ковш под струю. Таким образом, число опрокидываний качелей пропорционально количеству выпавших осадков. На качелях установлен магнит, вызывающий срабатывание геркона, размещённого в корпусе. В нём также имеется некая электроника и радиопередатчик, питающийся от двух батареек типоразмера ААА. К сожалению, устройство было приобретено давно, и приёмная часть от него была утеряна, а может быть оно было приобретено и без неё, я уже не помню. Когда я очередной раз обнаружил его дома, то решил, что пора его наконец задействовать. Так возникла задача разработки для него нового передающего и приёмного устройств. Радиосвязь решено было реализовать на основе Bluetooth протокола, обеспечивающий устойчивый приём данных на расстоянии порядка 100м (на открытой местности). Принципиальная схема передающей части и её монтаж показаны ниже.
Передатчик собран на основе микроконтроллера IC2 нового семейства BG22L, включающий модуль Bluetooth трансивера. Было также решено добавить в схему датчик температуры IC1 с I2C интерфейсом. Геркон расположен на обратной стороне платы и подключён к выводу 21 (PA04). В программе МК приняты меры по борьбе с дребезгом контактов геркона. Ядро МК и передатчик питаются через встроенный в IC2 понижающий конвертер напряжением 1.8в. От него можно было питать и датчик, в следующий раз я так и сделаю, а пока логические уровни на выводах МК определяются напряжением батарей. Передающая часть разработана как маяк (beacon) с периодом оповещений 5 секунд. Информационная часть передаваемого маяком пакета состоит из литеры R (от Rain) с последующими байтами температуры и числа опрокидываний качелей. Показания датчика температуры считываются с периодом 1 минутa. В результате среднее потребление устройства не превышает 5мкА. Для удобства разводки платы компоненты C1-C6 и L1-L2 в корпусах 0201, остальные пассивные детали в корпусах 0402 и 0603, как и на демо-платах фирмы. В нижней части платы смонтированы пружинные контакты для соединения с батареями, заимствованные с оригинальной платы вместе с герконом. Эти элементы установлены на тыльной стороне платы. Печатная плата передатчика односторонняя, её размеры и геометрия также соответствует оригиналу для установки в имеющийся корпус батарейного отсека. Полный файл платы для системы Eagle находится в приложении. Поскольку в целях защиты электроники от влаги в батарейном отсеке отсутствуют вентиляционные отверстия, следует размещать датчик в тени. Иначе показания температуры могут быть завышенными. В ходе экспериментов с датчиком выяснилось, что качели опрокидываются 10 раз при закачке в отверстие кожуха 30мл воды из шприца. При размере прямоугольного окна водосборника кожуха 9.7×3.2см попадание 30мл воды на датчик соответствует уровню осадков 30/(9.7*3.2) = 0.96см = 0.38”. Таким образом, однократное опрокидывание качелей соответствует уровню дождевых осадков 0.96мм = 0.038”, чем и определяется разрешение датчика. Высокой точности от такого датчика ждать не приходится, да, в общем, это и не требуется. В программе МК каждое опрокидывание качелей приводит к перезапуску таймера, измеряющего время их неактивности. Как только это время превысит 24 часа, производится сброс (обнуление) счётчика числа опрокидываний качелей. Таким образом, количество последующих выпадших осадков будет продолжать считаться с нуля и максимальное число опрокидываний качелей, помещающееся в один байт (255), соответствует уровню осадков 9.7” за сутки, чего на моей памяти в нашей местности (пока?) никогда не было. А если будет, или где-то более дождливый регион, то ничего не мешает хранить и передавать это число в двух байтах.
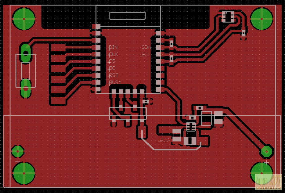
Приёмное устройство, показанное выше, выполнено на основе радиомодуля IC1 китайской фирмы RF-Star, который в свою очередь основан на чипе семейства EFR32BG22 фирмы Silicon Labs. В качестве дисплея использована модель фирмы Waveshare с разрешением 200×200 пикселей, выполненная по технологии e-Paper. Как и в моей предыдущей конструкции, для экономии батареи задействован датчик освещённости IC2, с помощью которого показания на дисплее стираются с наступлением темноты и обновление дисплея в тёмное время не производится. Приём показаний датчика, однако, происходит круглосуточно с периодом 6 минут, оставляя в памяти МК актуальные данные. В светлое время показания дисплея обновляются с таким же периодом после приёма новых данных. Для форсированного включения дисплея в любое время для показа текущих данных служит кнопка К1. При желании можно отказаться от датчика IC2, для чего в строке 4 файла VEML6035.c проекта следует переопределить значение константы VEML_PRESENT как 0. Приёмная часть питается от одной батареи типоразмера ААА. Повышение её напряжения до 3в производится DC/DC конвертером IC3. В конвертере имеется ключ, отключающий питание дисплея на выводе 5 между его обновлениями (что для экономии энергии с дисплеями e-Paper следует делать обязательно). Управление ключом производится через вывод 4. Повышение конвертером напряжения для питания IC1 и IC2 производится постоянно. Перед каждым обновлением дисплея подаётся питание на датчик освещённости IC2 и считываются его показания. Обновление показаний на дисплее происходит только при достаточной освещённости (при VEML_PRESENT=1) и только если хотя бы одна из отображаемых величин изменилась. В результате принятых мер, между обновлениями дисплея токопотребление получилось около 7мкА, а среднее токопотребление устройства за сутки не превышает 30 - 35мкА, так что одной батарейки с избытком хватит на весь весенне-летне-осенний сезон. Устройство смонтировано на односторонней печатной плате с размерами, соответствующими таковым модуля дисплея. Платы соединены металлическими стойками длиной 10мм, что, наряду с низкой установкой батареи, обеспечивает устойчивое положение прибора на горизонтальной поверхности. Кнопка K1 и держатель батареи размещены на тыльной стороне платы. Программы МК разработаны в среде Simplicity Studio и версии SiSDK 2025.6.2; исходные тексты программ прилагаются.
Файлы: Все вопросы в Форум.
|
|
||||||||||||||||||
![]() |
![]() |


![]() |
||||
|
|
||||





