![]() |
![]() |
|||||||||||||||
Маломощный низковольтовый УНЧ
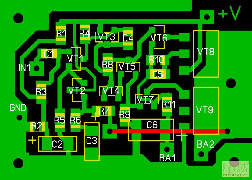
Автор: NPavel Вот решил поздравить Кота, а что за праздник без музыки. Как-то попросил меня внук колоночки для мобилы. Ну понятно покупать мы не привыкли, поиск приемлемой схемы усилка с питанием от батареи 3 вольта огорчил. Порылся в старых записках и вспомнил! Я же ладил приемник маленький УКВ на 174ха34, работал от 2-х батарей АА. Вот его и приспособил. Сейчас описываю только УНЧ. Четырехкаскадный УЗЧ собран по бестрансформаторной схеме с непосредственной связью между каскадами. Первый каскад УЗЧ на транзисторах VT1 и VT2 — дифференциальный усилитель; второй каскад на транзисторе VT5 выполнен по схеме с ОЭ; третий каскад на транзисторах VT7 и VT7 — фазоинверсный; четвертый каскад, выполненный на транзисторах VT8 и VT9, включенных по схеме с ОЭ, — выходной, работает по двухтактной схеме в режиме АВ. Дифференциальный усилитель, а также элементы термостабилизации (транзисторы VT3 и VT4) используются для стабилизации режимов транзисторов фазоинверсного и выходного каскадов. Нагрузкой выходного каскада служит головка динамическая громкоговорителя ВА1 с сопротивлением 8 Ом. Коррекция частотной характеристики УЗЧ в области ВЧ осуществляется с помощью конденсатора С4. Весь тракт УЗЧ охвачен ООС, глубина которой определяется сопротивлением резистора R7 и делителя (R6, С3). Подбором сопротивления резистора R1 добиваются симметричного ограничения выходного сигнала УЗЧ. Схему перелапатил на SMD. Уверенно раскачивает динамик 0,5 ГДШ. фотки остались только усилка. Ток покоя около 10мА . Работать начинает без особой отладки. Хорошо повтаряется. Файлики прилагаю.
Файлы: Все вопросы в Форум.
|
|
|||||||||||||||
![]() |
![]() |


![]() |
||||
|
|
||||





