Например TDA7294

Форум РадиоКот • Просмотр темы - Дисторшн, нужно ли предусиление?
Форум РадиоКот
Здесь можно немножко помяукать :)

Текущее время: Ср фев 18, 2026 04:22:07

Часовой пояс: UTC + 3 часа


ПРЯМО СЕЙЧАС:



Начать новую тему Ответить на тему  [ Сообщений: 16 ] 
Автор Сообщение
Не в сети
 Заголовок сообщения: Дисторшн, нужно ли предусиление?
СообщениеДобавлено: Пн июн 19, 2023 12:52:28 
Первый раз сказал Мяу!

Зарегистрирован: Ср май 03, 2023 16:39:41
Сообщений: 21
Рейтинг сообщения: 0
Всем мяу! Возможно конечно я задаю этот вопрос не на тот сайт, но всё же. Спаял в общем дисторшн, по заявлениям mxr distortion (коих в интернете полно) всё работает и результат вроде похож на тот что показали в видео (если бы не было жуткого фона, то мог бы сравнить по достоинству, потом займусь и фоном) Но звук по началу не очень устроил, он какой-то звонко-жужжащий, песочный может, надеюсь вы поймёте. Подключен как обычно, дисторшн>усилитель, других примочек ещё нет. Так вот из видео одного блогера, который в общем никоим образом не связан с пайкой, делал обзор на metal zone и там сказал что плохая репутация что эту педаль включают перед усилителем (а как можно сделать иначе, после усилителя ставить что-ли?) но результат когда он первый раз её подключил был просто бомбезный. Я вообще после этого и надумал спаять предусилитель в виде простого класса А и поставить перед дисторшном, но так перегруз пропал от слова совсем, просто очень громкий чистый звук. И если вначале я и хотел спросить почему именно так всё происходит и как всё это исправить, то сейчас любые возможные варианты решения. А именно задача заставить звучать перегруз на так размазано, как это звучит сейчас. Схема внизу, а обведённый конденсатор заменил на 0.47 uF Так же спрошу и про транзисторы, у многих производителей разнится цоколёвка на один и тот же транзистор. Более того, вчера ещё обнаружил что у одного производителя два даташита с разными цоколёвками. Знаю можно выявлять цоколёвку с помощью мультиметра, но может есть какие аналогичные варианты, у меня его попросту нет, буду покупать в дальнейшем. Потому вчера в обеих вариантах цоколя к фону прибавлялся свист, я и подумал что можно исходя из этого сделать какие-то выводы. Спасибо.


Вложения:
dist.png [35.2 KiB]
Скачиваний: 102
Вернуться наверх
 
Не в сети
 Заголовок сообщения: Re: Дисторшн, нужно ли предусиление?
СообщениеДобавлено: Пн июн 19, 2023 13:22:54 
Это не хвост, это антенна

Карма: -9
Рейтинг сообщений: 80
Зарегистрирован: Сб апр 15, 2023 13:56:13
Сообщений: 1306
Рейтинг сообщения: 0
на твоей схеме не нарисовано, куда R21...


Вернуться наверх
 
Не в сети
 Заголовок сообщения: Re: Дисторшн, нужно ли предусиление?
СообщениеДобавлено: Пн июн 19, 2023 13:45:47 
Первый раз сказал Мяу!

Зарегистрирован: Ср май 03, 2023 16:39:41
Сообщений: 21
Рейтинг сообщения: 0
на твоей схеме не нарисовано, куда R21...

На среднюю точку резистивного делителя. Резисторы использовал на 1 мОм и между землёй и средней точкой стоит конденсатор на 2.2 uF.
P.s. Мой косяк, совсем забыл об этой детали.


Вернуться наверх
 
Не в сети
 Заголовок сообщения: Re: Дисторшн, нужно ли предусиление?
СообщениеДобавлено: Пн июн 19, 2023 14:08:05 
Друг Кота
Аватар пользователя

Карма: 197
Рейтинг сообщений: 8632
Зарегистрирован: Пн ноя 30, 2009 03:00:01
Сообщений: 43490
Откуда: Нерезиновая
Рейтинг сообщения: 0
https://ru.wikipedia.org/wiki/%D0%94%D0 ... 1%88%D0%BD
Цитата:
Дисто́ршн (также «дистошн», «дисторция»; англ. distortion — искажение) — звуковой эффект, достигаемый искажением сигнала путём его «жёсткого» ограничения по амплитуде, или устройство, обеспечивающее такой эффект.

Вы пишите про
makisimu13 писал(а):
задача заставить звучать перегруз на так размазано, как это звучит сейчас.

(имхо) диодный ограничитель вам не сделает "жесткого" ограничения,
Изображение
https://upload.wikimedia.org/wikipedia/ ... on.svg.png
диодный ограничитель, да, ограничивает амплитуду сигнала, но (я пытался использовать диоды в качестве ограничителя, но не в музыке) как бы "скругляет" и "уплощает" вершину синусоиды (сигнала)..

Возможно, у вас не хватает усиления ОУ :dont_know:
От какого напряжения питается ваша схема?


Вернуться наверх
 
Эиком - электронные компоненты и радиодетали
Не в сети
 Заголовок сообщения: Re: Дисторшн, нужно ли предусиление?
СообщениеДобавлено: Пн июн 19, 2023 14:24:43 
Друг Кота

Карма: 6
Рейтинг сообщений: 303
Зарегистрирован: Вт авг 26, 2008 14:36:02
Сообщений: 5248
Откуда: москва
Рейтинг сообщения: 0
Схему приблуды в студию,


Вернуться наверх
 
Не в сети
 Заголовок сообщения: Re: Дисторшн, нужно ли предусиление?
СообщениеДобавлено: Пн июн 19, 2023 15:09:33 
Первый раз сказал Мяу!

Зарегистрирован: Ср май 03, 2023 16:39:41
Сообщений: 21
Рейтинг сообщения: 0
АлександрЛ, питается от 9в, ОУ стоит 4558D. На данном этапе, если не приписывать к "педали" слово металл, то вполне играет норм, рок какой нибудь. соло звучит не очень кстати, звук просто как писк без всяких приукрасов. Просто вот думаю в дальнейшем спаять Krank Distortus Maximus, там если честно мне не понять как работает перегруз (наверное из-за жёсткого усиления), ибо диодов в схеме нет вообще. Но как раз перед ОУ стоит транзистор в классе A.


Вернуться наверх
 
Не в сети
 Заголовок сообщения: Re: Дисторшн, нужно ли предусиление?
СообщениеДобавлено: Пн июн 19, 2023 17:24:37 
Друг Кота

Карма: 20
Рейтинг сообщений: 825
Зарегистрирован: Пт ноя 02, 2018 16:14:36
Сообщений: 3161
Рейтинг сообщения: 0
Ограничение иногда может быть вообще не заметно. Звук саксофона, например:
https://youtu.be/kwtTqQvXRlI?t=123 :)

_________________
Нет ничего практичнее хорошей теории


Вернуться наверх
 
Не в сети
 Заголовок сообщения: Re: Дисторшн, нужно ли предусиление?
СообщениеДобавлено: Пн июн 19, 2023 18:22:38 
Друг Кота
Аватар пользователя

Карма: 197
Рейтинг сообщений: 8632
Зарегистрирован: Пн ноя 30, 2009 03:00:01
Сообщений: 43490
Откуда: Нерезиновая
Рейтинг сообщения: 0
makisimu13 писал(а):
Просто вот думаю в дальнейшем спаять Krank Distortus Maximus, там если честно мне не понять как работает перегруз (наверное из-за жёсткого усиления), ибо диодов в схеме нет вообще. Но как раз перед ОУ стоит транзистор в классе A.

Вот этот, что ли?
СпойлерИзображение

Транзистор там просто "предварительный усилитель", а само ограничение только за счёт того, что усилитель LM386 (это не ОУ, а "LM386 — Низковольтный усилитель мощности",
https://rudatasheet.ru/op_amplifiers/lm386/ )
загоняется в режим "клиппинга"..
А эмулятор рисует более жесткое ограничение, чем для диодного ограничителя..


Вложения:
Krank Distortus Maximus.jpg [33.12 KiB]
Скачиваний: 280
Вернуться наверх
 
Не в сети
 Заголовок сообщения: Re: Дисторшн, нужно ли предусиление?
СообщениеДобавлено: Вт июн 20, 2023 13:50:04 
Родился

Зарегистрирован: Вт мар 13, 2018 18:05:30
Сообщений: 5
Рейтинг сообщения: 0
Схемы такого рода обладают большим усилением и, соответственно, от внешних наводок появляется фон. Обязательно экранированный корпус. Требование к блокам питания, плохо работают импульсные, так же фонят. Приведенная схема требовательна как к входному сигналу (качественные датчики, желательно помехозащищенные) так и последующему усилителю. Простые схемы, не имеющие темброблока в составе, расчитаны на гитарные комбики или "головы" с кабинетами, оснащенными гитарными динамиками.Тогда получается звучание. Либо применение после педали спикерсимуляторов или директбоксов. В бытовую технику звучать не будет.
Схема Krank имеет на выходе темроблок по класической схеме Fender или Marshall c регулировкой по низам, середине и верхам, причем с зависимым друг от друга положением потенциометров. Эта схема позволит в какой то степени отрегулировать звучание.


Вернуться наверх
 
Не в сети
 Заголовок сообщения: Re: Дисторшн, нужно ли предусиление?
СообщениеДобавлено: Ср июн 21, 2023 23:17:27 
Первый раз сказал Мяу!

Зарегистрирован: Ср май 03, 2023 16:39:41
Сообщений: 21
Рейтинг сообщения: 0
АлександрЛ, Ох, про lm386 даже и не знал такой информации, спасибо за знания. Но я таки добился похожего звучания что было у меня на комбике и этим я уже доволен. Проблема оказалась очень смешная. Я не учёл что динамики для гитары имеют свой диапазон частот (срезаны до 5кГц), из-за этого перегруз и был чересчур звонким. Проблему разрешил пассивным фнч.

Добавлено after 12 minutes 29 seconds:
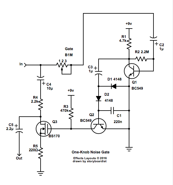
BiBons, Экраном если и займусь, то гораздо позже. На данный момент пока планирую поставить только нойз гейт. Кстати если раз уж зашла речь про фон. Нашёл схему которая будет ниже. Выглядит слишком просто, от того и берут сомнения, стоит ли вообще тратить своё время на схему или взять любую дргугю схему на оу, mxr noise gate тот же? И спасибо что рассказал про звучание, очень успокоил)


Вложения:
ng.png [29.46 KiB]
Скачиваний: 62
Вернуться наверх
 
Не в сети
 Заголовок сообщения: Re: Дисторшн, нужно ли предусиление?
СообщениеДобавлено: Чт июн 22, 2023 08:38:59 
Родился

Зарегистрирован: Вт мар 13, 2018 18:05:30
Сообщений: 5
Рейтинг сообщения: 0
one knob noise gate собирал, приемлимой работы не добился. Хорошо работала схема с опто парой в составе. Постараюсь найти и прикрепить. И еще. Шумовые ворота (noise gate) работают про принципу "глушения" сигнала в паузах, что может "рубить" концы сольных партий. Обычно применяют при большом перегрузе и достаточно быстрой игре. (Ингви Малмстин, как пример). Так что, если не тот стиль, то экран, датчики, хорошие кабели Вам в помощь.


Вернуться наверх
 
Не в сети
 Заголовок сообщения: Re: Дисторшн, нужно ли предусиление?
СообщениеДобавлено: Чт июн 22, 2023 17:58:26 
Первый раз сказал Мяу!

Зарегистрирован: Ср май 03, 2023 16:39:41
Сообщений: 21
Рейтинг сообщения: 0
BiBons, Вот реально спасибо) За схему буду бескрайне благодарен.


Вернуться наверх
 
Не в сети
 Заголовок сообщения: Re: Дисторшн, нужно ли предусиление?
СообщениеДобавлено: Чт июн 22, 2023 20:06:01 
Родился

Зарегистрирован: Вт мар 13, 2018 18:05:30
Сообщений: 5
Рейтинг сообщения: 0
нашел схему, это DOD230. Реально работает, делал несколько, вот еще без корпуса одна плата осталась. Ищу схему. :)

Добавлено after 2 minutes 52 seconds:
В архиве схема и плата.


Вложения:
DOD230.zip [365.8 KiB]
Скачиваний: 89
DOD230.jpg [172.07 KiB]
Скачиваний: 69
Вернуться наверх
 
Не в сети
 Заголовок сообщения: Re: Дисторшн, нужно ли предусиление?
СообщениеДобавлено: Пн июн 26, 2023 12:05:36 
Первый раз сказал Мяу!

Зарегистрирован: Ср май 03, 2023 16:39:41
Сообщений: 21
Рейтинг сообщения: 0
BiBons, Cпасибо ещё раз) Побегу заказывать детали. А про дисторшн, могу сказать что вышел очень даже неплохой, некоторые риффы очень даже звучат. Так что тему можно считать закрытой. И вопрос по схеме, clm50 это и есть оптопара? именно такую не могу найти просто.


Вернуться наверх
 
Не в сети
 Заголовок сообщения: Re: Дисторшн, нужно ли предусиление?
СообщениеДобавлено: Вт июн 27, 2023 10:26:10 
Родился

Зарегистрирован: Вт мар 13, 2018 18:05:30
Сообщений: 5
Рейтинг сообщения: 0
Да, clm50 оптопара. Можно заменить фоторезистор+светодиод в черной термоусадке. В зависимости от кривой чуствительности фоторезистора подобрать цвет светодиода. Сульфид кадмия - самый распространенный тип фоторезистора - цвет светодиода зеленый. Для шумодава выбирать экземпляры с наиболее высоким темновым сопротивлением, тем более на алиэкспрессе продают кучками и за смешные деньги.


Вложения:
DOC016680845.pdf [277.97 KiB]
Скачиваний: 57
Вернуться наверх
 
Не в сети
 Заголовок сообщения: Re: Дисторшн, нужно ли предусиление?
СообщениеДобавлено: Вт июн 27, 2023 12:15:54 
Друг Кота
Аватар пользователя

Карма: 197
Рейтинг сообщений: 8632
Зарегистрирован: Пн ноя 30, 2009 03:00:01
Сообщений: 43490
Откуда: Нерезиновая
Рейтинг сообщения: 4
BiBons писал(а):
Да, clm50 оптопара. Можно заменить фоторезистор+светодиод в черной термоусадке.

Я такую оптопару как-то делал:
Изображение Изображение Изображение Изображение
Получился практически аналог АОР-124, даже совпадающий по выводам..
https://trd.nov.ru/index.php?route=prod ... _id=283356
СпойлерИзображение

https://trd.nov.ru/image/cache/283356-650x489.jpg


Вернуться наверх
 
Показать сообщения за:  Сортировать по:  Вернуться наверх
Начать новую тему Ответить на тему  [ Сообщений: 16 ] 

Часовой пояс: UTC + 3 часа


Кто сейчас на форуме

Сейчас этот форум просматривают: нет зарегистрированных пользователей и гости: 19


Вы не можете начинать темы
Вы не можете отвечать на сообщения
Вы не можете редактировать свои сообщения
Вы не можете удалять свои сообщения
Вы не можете добавлять вложения

Найти:
Перейти:  


Powered by phpBB © 2000, 2002, 2005, 2007 phpBB Group
Русская поддержка phpBB
Extended by Karma MOD © 2007—2012 m157y
Extended by Topic Tags MOD © 2012 m157y