Например TDA7294

Форум РадиоКот • Просмотр темы - Помогите разобраться в схеме симисторного термоконтроля
Форум РадиоКот
Здесь можно немножко помяукать :)

Текущее время: Вт фев 03, 2026 03:41:00

Часовой пояс: UTC + 3 часа


ПРЯМО СЕЙЧАС:



Начать новую тему Ответить на тему  [ Сообщений: 13 ] 
Автор Сообщение
Не в сети
 Заголовок сообщения: Помогите разобраться в схеме симисторного термоконтроля
СообщениеДобавлено: Пт дек 01, 2023 01:36:19 
Родился

Зарегистрирован: Пн янв 11, 2016 02:56:10
Сообщений: 17
Рейтинг сообщения: 0
Собственно купил термоклеевой пистолет, а он не радует. Греет как-то крайне лениво и неспешно(при заявленных 500Вт мощности). Решил заглянуть ему в душу, подстроечники там подкрутить или токозадающий резистор перепаять.
Вскрыв, во-первых, быстро понял, что никакими 500ми ваттами там и не пахнет, два ТЭНа на 700 и 500 Ом соответственно могут дать только 180Вт, в прыжке, с кепкой, при идеальных условиях и исключительно на старте. По факту, с учётом просадки электросети больше 600мА на амперметре я так и не увидел. А во-вторых, по факту никаких подстроечников, термопар и микроконтроллеров внутри не оказалось, всё суровое, аналоговое, на одном симисторе. И вообще, у него внутре неонка(я не шучу, сто лет их не видел)
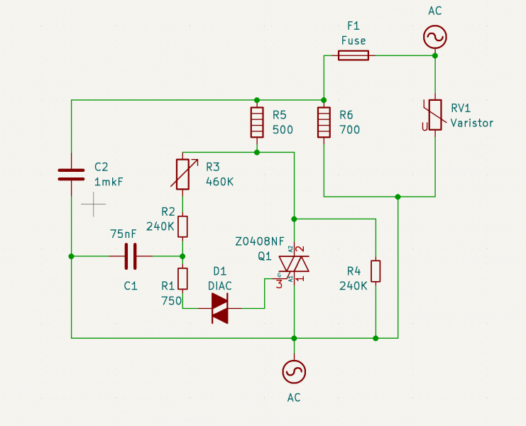
Если я правильно вызвонил схему, выглядит оно как-то так. И вот тут дальше я ничего в этой аналоговой магии не понимаю.
Изображение
Подскажите пожалуйста, как немного задрать верхнюю точку отсечки по температуре? Сейчас при проверке термопарой он греется только до 150 градусов(при выкрученном на максимум переменнике, задающим температуту, 460КОм который, в максимальном положении там 11Ом)


Вернуться наверх
 
Не в сети
 Заголовок сообщения: Re: Помогите разобраться в схеме симисторного термоконтроля
СообщениеДобавлено: Пт дек 01, 2023 01:48:30 
Друг Кота

Карма: 3
Рейтинг сообщений: 724
Зарегистрирован: Чт окт 20, 2016 13:51:03
Сообщений: 3702
Рейтинг сообщения: 0
Там не ТЭНы, а резистор с сильным положительным ТКС, он сам ограничивает свою максимальную температуру независимо от напряжения питания,
никакие регулировки не помогут.
Покупай хороший пистолет, на котором указана регулировка до 190 или 200 градусов, потому что для большинства клеев нужно 190.
или без регулировки, но на нормальную температуру: https://www.germ.ru/obj/0/0/1553/


Вернуться наверх
 
Не в сети
 Заголовок сообщения: Re: Помогите разобраться в схеме симисторного термоконтроля
СообщениеДобавлено: Пт дек 01, 2023 02:00:44 
Родился

Зарегистрирован: Пн янв 11, 2016 02:56:10
Сообщений: 17
Рейтинг сообщения: 0
Там не ТЭНы, а резистор с сильным положительным ТКС

Если так, зачем вообще нужен симистор в схеме? Достаточно было бы просто напрямую включить в 220, максимум предохранитель оставить.
Сейчас для меня выглядит так, что 700Ом-ный ТЭН включен всегда и служит неким пассивным подогревом на 50-75Вт(в зависимости от просадок сети, собственного сопротивления после нагрева и погоды на марсе), а второй(который 500Ом) периодически включается-отключается симистором, который управляется через динистор, у которого за счёт этой мистической конструкции из резисторов есть экий-некий гистерезис. И вот этот гистерезис очень хочется подвигать повыше. Чуть-чуть, градусов буквально на 30.
По поводу хорошести пистолетов - долгие годы я пользовался таким вот китайцем, которого в своё время урвал за пятихатку. Но он постоянно писялся клеем, был очень неустойчивым, неудобным, клей в нём кипел. Короче надоел ужасно, но сгореть так и не сгорел. Этот же очень удобен во всём, не считая проблем с нагревом. Ну и да, производителем тоже заявлена регулировка 150-200 градусов.


Вернуться наверх
 
Не в сети
 Заголовок сообщения: Re: Помогите разобраться в схеме симисторного термоконтроля
СообщениеДобавлено: Пт дек 01, 2023 03:00:43 
Друг Кота

Карма: 3
Рейтинг сообщений: 724
Зарегистрирован: Чт окт 20, 2016 13:51:03
Сообщений: 3702
Рейтинг сообщения: 0
Включи оба нагревателя напрямую в сеть, измерь температуру, а там видно будет.


Вернуться наверх
 
Эиком - электронные компоненты и радиодетали
Не в сети
 Заголовок сообщения: Re: Помогите разобраться в схеме симисторного термоконтроля
СообщениеДобавлено: Пт дек 01, 2023 03:23:01 
Друг Кота
Аватар пользователя

Карма: 197
Рейтинг сообщений: 8618
Зарегистрирован: Пн ноя 30, 2009 03:00:01
Сообщений: 43371
Откуда: Нерезиновая
Рейтинг сообщения: 0
12943 писал(а):
Включи оба нагревателя напрямую в сеть, ..... а там видно будет.
А, если будет "плохо видно", то может помочь вот такая "добавка форсажа"-
Изображение
Электролит- ёмкостью "чем больше, тем лучше" :)) на 400~450 вольт или больше..
Если без диодного моста и конденсатора два этих резистора, при напряжении сети 230 вольт, выдадут ~180 ватт, то с такой "вольтодобавкой" эти резисторы выдадут что-то в районе 300~350 ватт.
Чем больше ёмкость, тем выше будет "эффективное напряжение", в пределе, при напряжении сети 230 вольт- 320 вольт..

зы.. Правда, может так получиться, что, электролит окажется дороже самого пистолета, но это "детали".. :))) :))) :)))

И да- ваша схема- это самый обычный диммер, в различии "по минималке"- вот, например-
СпойлерИзображение

https://avatars.dzeninfra.ru/get-zen_do ... scale_1200
Разлчаются номиналы и отсутствует один конденсатор, но это не принципиально..


Вложения:
Форсаж.PNG [19.04 KiB]
Скачиваний: 315


Последний раз редактировалось АлександрЛ Пт дек 01, 2023 06:46:26, всего редактировалось 1 раз.
Вернуться наверх
 
Не в сети
 Заголовок сообщения: Re: Помогите разобраться в схеме симисторного термоконтроля
СообщениеДобавлено: Пт дек 01, 2023 03:51:43 
Родился

Зарегистрирован: Пн янв 11, 2016 02:56:10
Сообщений: 17
Рейтинг сообщения: 0
[quote="12943"]добавка форсажа

Выглядит конечно любопытно, но места под форсаж явно недостаточно. Свободное место есть только в эпсилон окрестности нагревательного элемента, а там электролиты будут жить недолго и несчастливо. А ещё что-то мне подсказывает что диодный мост надо тоже куда-то охлаждать.
Разве что отращивать ему спереди магазин на манер ППШ)))
Включи оба нагревателя напрямую

Я пока играюсь с резисторами. Опытным путём было установлено что если впаять параллельно R2 1М - температура подрастёт ~до 160 градусов. Сейчас впаял 680К - стабилизировалась на 175. Мне кажется я движусь в правильном направлении, судя по показаниям апмерметра, симистор открывается чаще и остаётся открытым дольше.


Вернуться наверх
 
Не в сети
 Заголовок сообщения: Re: Помогите разобраться в схеме симисторного термоконтроля
СообщениеДобавлено: Пт дек 01, 2023 04:12:54 
Друг Кота

Карма: 3
Рейтинг сообщений: 724
Зарегистрирован: Чт окт 20, 2016 13:51:03
Сообщений: 3702
Рейтинг сообщения: 0
[А, если будет "плохо видно", то может помочь вот такая "добавка форсажа"-

Не поможет. Нагреватели саморегулирующие. На холодную мощность большая, на горячую - совсем фигня.


Вернуться наверх
 
Не в сети
 Заголовок сообщения: Re: Помогите разобраться в схеме симисторного термоконтроля
СообщениеДобавлено: Пт дек 01, 2023 05:20:04 
Родился

Зарегистрирован: Пн янв 11, 2016 02:56:10
Сообщений: 17
Рейтинг сообщения: 0
[А, если будет "плохо видно", то может помочь вот такая "добавка форсажа"-

Не поможет. Нагреватели саморегулирующие. На холодную мощность большая, на горячую - совсем фигня.

Судя по всему вы неправы. В горячем виде сопротивление ТЭНов ниже чем на холодную. Аккуратно вскрыл пистолет пока он не успел остыть. Там где было 500Ом - стало 180. Где было 700 - стало 300.
Однако и я тоже не угадал. Дальнейшее снижение сопротивление R2 привело к снижению динамики нагрева и уменьшению максимальной температуры. Ни-че-го не понимаю. Либо в первый раз была какая-то флуктуация, либо тут совсем чёрная аналоговая магия
З.Ы. Очень прикольно. У ТЭНа на 700Ом(второй не мерял) сразу после отключения от питания ~380Ом сопротивления. При остывании оно быстро снижается до 272Ом а потом снова начинает возрастать. Очень прикольно. Может и правы в таком случае. В целом примерно такую картинку я на термопаре и наблюдаю, при подключении питания температура довольно быстро возрастает до 120 а потом еле ползёт вверх. У меня огромное количество вопросов к китайцам, которые это произвели на свет.


Вернуться наверх
 
Не в сети
 Заголовок сообщения: Re: Помогите разобраться в схеме симисторного термоконтроля
СообщениеДобавлено: Пт дек 01, 2023 07:23:09 
Друг Кота

Карма: 6
Рейтинг сообщений: 303
Зарегистрирован: Вт авг 26, 2008 14:36:02
Сообщений: 5248
Откуда: москва
Рейтинг сообщения: 0
Может просто подключение 500 и 700 поменять местами, что наверняка даст плюс к температуре. Кондер 75 заменить на 30- 50


Последний раз редактировалось сэм Пт дек 01, 2023 08:21:23, всего редактировалось 1 раз.

Вернуться наверх
 
Не в сети
 Заголовок сообщения: Re: Помогите разобраться в схеме симисторного термоконтроля
СообщениеДобавлено: Пт дек 01, 2023 07:52:06 
Друг Кота

Карма: 3
Рейтинг сообщений: 724
Зарегистрирован: Чт окт 20, 2016 13:51:03
Сообщений: 3702
Рейтинг сообщения: 0
либо тут совсем чёрная аналоговая магия

Достаточно продвинутая технология неотличима от магии. https://www.chipdip.ru/product/b59102r0180a010
https://www.tdk-electronics.tdk.com/en/ ... g-elements


Вернуться наверх
 
Не в сети
 Заголовок сообщения: Re: Помогите разобраться в схеме симисторного термоконтроля
СообщениеДобавлено: Пт дек 01, 2023 12:40:45 
Родился

Зарегистрирован: Пн янв 11, 2016 02:56:10
Сообщений: 17
Рейтинг сообщения: 0
либо тут совсем чёрная аналоговая магия

Достаточно продвинутая технология неотличима от магии. https://www.chipdip.ru/product/b59102r0180a010
https://www.tdk-electronics.tdk.com/en/ ... g-elements

Да не, как эта технология работает я так то понимаю. Не совсем понимаю почему в моём случае есть настолько выраженная нелинейность, но это мелочи в конце концов.
И да, сегодня с утреца попортил таки немного проводку и замкнул обе нагрузки напрямую на 220. Температура стабилизировалась на 180 и на этом всё, причём последние 15 градусов пистолет мучительно набирал минут 10. Пожалуй самая разочаровывающая покупка за последнее время, внешне сие чудо инженерии выглядело как неплохая попытка клонирования Steinel Gluematic 5000, по факту же китаец за пятихатку, при всей своей убогости, на голову лучше. На случай если кто-то решит "купить и себе" - оставляю в тексте название прибора - Elitech ПКЛ 5015К. Чтоб ни в коем случае не брал.
Всем большое спасибо за помощь, видимо успех был в данном случае действительно невозможен.


Вернуться наверх
 
Не в сети
 Заголовок сообщения: Re: Помогите разобраться в схеме симисторного термоконтроля
СообщениеДобавлено: Пт дек 01, 2023 13:34:02 
Друг Кота

Карма: 3
Рейтинг сообщений: 724
Зарегистрирован: Чт окт 20, 2016 13:51:03
Сообщений: 3702
Рейтинг сообщения: 0
Можно со старого на новый переставить нагреватель.


Вернуться наверх
 
Не в сети
 Заголовок сообщения: Re: Помогите разобраться в схеме симисторного термоконтроля
СообщениеДобавлено: Пт дек 01, 2023 13:50:57 
Родился

Зарегистрирован: Пн янв 11, 2016 02:56:10
Сообщений: 17
Рейтинг сообщения: 0
Можно со старого на новый переставить нагреватель.

Они там очень слабо совместимы. В старом пистолете один ТЭН на 100 китайских ватт, с обратной связью через термопару и управлением с МК. Сам по себе сильно больше по размеру чем любой из двух на новом.
Если же перебрасывать целиком нагревательный блок, то он тоже немного больше и короче, посадка в районе носика не дотягивается, а тело в паре мест встаёт вплотную с пластиком корпуса, плюс он интерферирует с переменником, его придётся выкидывать и что-то делать с дыркой в корпусе. Да и плата у старого не встанет туда, где она у нового. Возможно удастся как-то адаптировать подставку, но это максимум.
З.Ы. А не встречалось ли уважаемым коллегам легкоразъёмного разъёма, пригодного для употребления в сетях 220В и током в 1А? Типа magsafe у макинтошей.


Вернуться наверх
 
Показать сообщения за:  Сортировать по:  Вернуться наверх
Начать новую тему Ответить на тему  [ Сообщений: 13 ] 

Часовой пояс: UTC + 3 часа


Кто сейчас на форуме

Сейчас этот форум просматривают: нет зарегистрированных пользователей и гости: 9


Вы не можете начинать темы
Вы не можете отвечать на сообщения
Вы не можете редактировать свои сообщения
Вы не можете удалять свои сообщения
Вы не можете добавлять вложения

Найти:
Перейти:  


Powered by phpBB © 2000, 2002, 2005, 2007 phpBB Group
Русская поддержка phpBB
Extended by Karma MOD © 2007—2012 m157y
Extended by Topic Tags MOD © 2012 m157y