Например TDA7294

Форум РадиоКот • Просмотр темы - плавное изменение шим на 555, как реализовать?
Форум РадиоКот
Здесь можно немножко помяукать :)

Текущее время: Вт фев 03, 2026 00:41:31

Часовой пояс: UTC + 3 часа


ПРЯМО СЕЙЧАС:



Начать новую тему Ответить на тему  [ Сообщений: 64 ]    , , , 4
Автор Сообщение
Не в сети
 Заголовок сообщения: Re: плавное изменение шим на 555, как реализовать?
СообщениеДобавлено: Чт апр 22, 2021 15:24:38 
Мучитель микросхем
Аватар пользователя

Зарегистрирован: Вс янв 04, 2009 15:44:49
Сообщений: 497
Рейтинг сообщения: 0
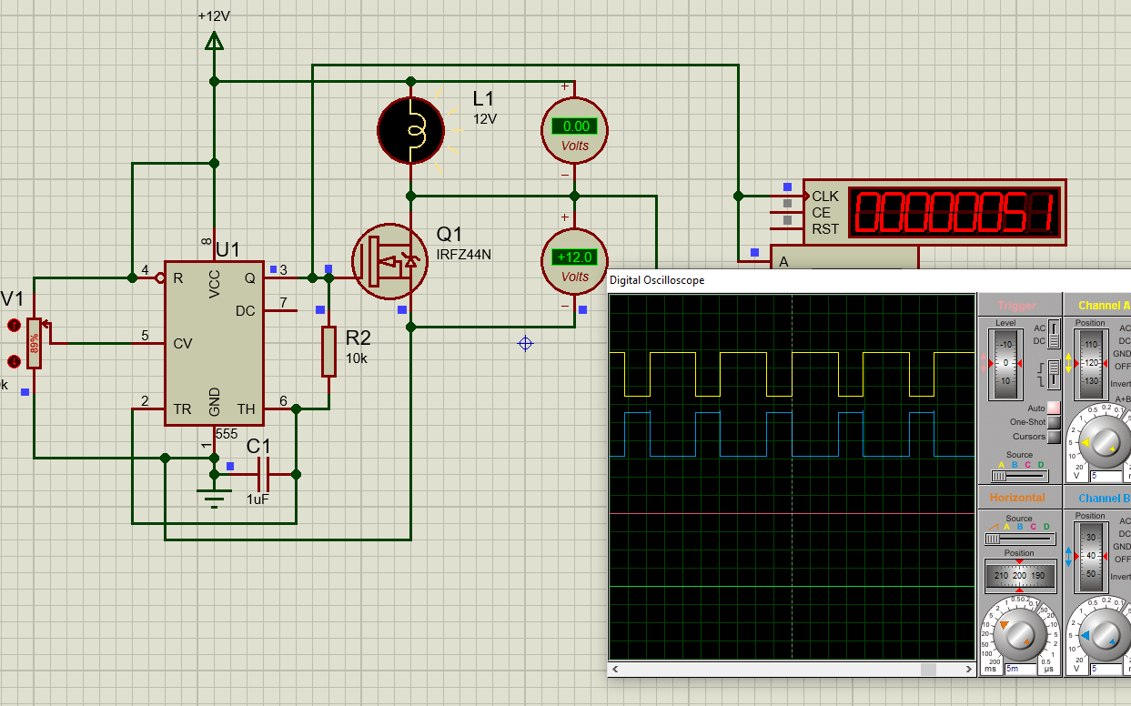
Промоделировал схему из 3-го поста этой темы от модератора Borodach.
Мало того, что скважность при вращении потенциометра меняется только в диапазоне 2...77%, так еще и частота меняется в 4,5 раза! (от 128 до 30 Гц).
Но больше меня интересует почему на полевике падает 8 Вольт? Должно быть не больше 0,05 Вольт, ибо лампочка на 0,5А при максимальном накале.
Вложение:
2.jpg [254.15 KiB]
Скачиваний: 288


Вернуться наверх
 
В сети
 Заголовок сообщения: Re: плавное изменение шим на 555, как реализовать?
СообщениеДобавлено: Чт апр 22, 2021 15:59:00 
Друг Кота
Аватар пользователя

Карма: 197
Рейтинг сообщений: 8618
Зарегистрирован: Пн ноя 30, 2009 03:00:01
Сообщений: 43369
Откуда: Нерезиновая
Рейтинг сообщения: 0
Но больше меня интересует почему на полевике падает 8 Вольт? Должно быть не больше 0,05 Вольт, ибо лампочка на 0,5А при максимальном накале.

По той же причине, почему на лампочке падает 9,02.. Если сложить 7,90+9,02 то получится 16,92, а у вас на схему подаётся всего 12 вольт.. :))) :))) :)))
Это связано с тем, что у вас вольтметр измеряет ИМПУЛЬСЫ, а как в протеусе сделана обработка импульсного напряжения известно только автору библиотеки элемента..
А потом - как вы измеряете напряжение вольтметром для переменного тока?
У меня DC вольтметры показывают, либо "0", либо "12V"..
Вложение:
ШИМ555.png [122.86 KiB]
Скачиваний: 283

Вложение:
ШИМ555-1.png [111.96 KiB]
Скачиваний: 337


зы.. (имхо) резистор в 10 ом в цепи затвора- "анахронизм", перебравшийся из эпохи биполярных транзисторов- привычка ставить в цепь базы "токоограничительный резистор"..

зызы.. Вот схема, при которой скважность меняется от ~99% до ~1%, а частота почти не изменяется:
Вложение:
ШИМ-555-1А.png [122.9 KiB]
Скачиваний: 456

Вложение:
ШИМ-555-1Б.png [120.18 KiB]
Скачиваний: 380


Вернуться наверх
 
Не в сети
 Заголовок сообщения: Re: плавное изменение шим на 555, как реализовать?
СообщениеДобавлено: Пт ноя 25, 2022 14:31:36 
Родился

Зарегистрирован: Вс фев 14, 2021 09:30:20
Сообщений: 3
Рейтинг сообщения: 0
не каждый простой радилюбитель самопальщик может позволить себе осцил за 30-40 штук по крайней мере он у нас так стоит самый дешевый

в нете много программ превращяющих комп в относительный осциллограф . набираешь - осциллограф из компьютера - и куча программ на выбор


Вернуться наверх
 
Не в сети
 Заголовок сообщения: Re: плавное изменение шим на 555, как реализовать?
СообщениеДобавлено: Сб дек 03, 2022 06:57:45 
Друг Кота

Карма: -8
Рейтинг сообщений: 15
Зарегистрирован: Вс июл 24, 2011 11:38:09
Сообщений: 7633
Рейтинг сообщения: 0
импортные 555 и наши ви1 работают по разному.
симулировать их полностью не получится.
вообще для них достаточно анализатора за 10 баксов


Вернуться наверх
 
Эиком - электронные компоненты и радиодетали
Показать сообщения за:  Сортировать по:  Вернуться наверх
Начать новую тему Ответить на тему  [ Сообщений: 64 ]    , , , 4

Часовой пояс: UTC + 3 часа


Кто сейчас на форуме

Сейчас этот форум просматривают: нет зарегистрированных пользователей и гости: 16


Вы не можете начинать темы
Вы не можете отвечать на сообщения
Вы не можете редактировать свои сообщения
Вы не можете удалять свои сообщения
Вы не можете добавлять вложения

Найти:
Перейти:  


Powered by phpBB © 2000, 2002, 2005, 2007 phpBB Group
Русская поддержка phpBB
Extended by Karma MOD © 2007—2012 m157y
Extended by Topic Tags MOD © 2012 m157y