tgs1703 писал(а):
кабель - тоже не экономично, ведь все из своего кармана…
… Поэтому захотелось сделать это табло по двум проводам, причем при нажатии например первой кнопки генерировалась частота, скажем, 10 кГц, второй - 15 и т.д.
А с чего Вы решили, что так будет дешевле?
Но ладно.
Т.к. тема создана в разделе "Аналоговая техника" тогда на ОУ.
Это схема рассчитана на 8 каналов.
Если делать на 4 канала, то она упростится.
ОУ можно любые.

Спойлер

Подробное описание ВРЛ номер 99
Стр. 68
http://publ.lib.ru/ARCHIVES/V/''V_pomos ... .099.(1987).[djv-fax].zip
(адрес нужно скопировать полностью!!!)
Или сквчать в другом месте.
Например здесь.
http://radio-hobby.org/uploads/journal/ ... _90-99.rar_____
_____
Вместо ОУ можно сразу взять LM3914 или LM3915
Там уже внутри микросхемы все готово.
В них уже есть 10 каналов. Подавать на линию разное напряжение и в зависимости от величины напряжения в линии получать сигнал на каком либо выходе микросхемы.
http://qrx.narod.ru/spravka/lm3914.htm
Микросхемы LM3914, LM3915 и LM3916 фирмы National Semiconductors позволяют строить светодиодные индикаторы с различными характеристиками — линейной, растянутой линейной, логарифмической, специальной для контроля аудиосигнала.Можно еще проще.
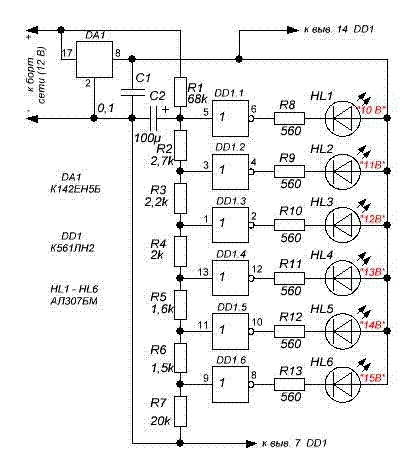
Взять схему светодиодного вольтметра для контроля автомобильных аккумуляторов и по проводам подавать на него разное напряжение.
http://radiolub.ru/page/bortovoj-svetodiodnyj-voltmetrПрибор представляет собой шестиуровневый линейный индикатор, в интервале от 10 до 15 вольт.
А здесь есть простейшее радиоуправление на 4 канала.
http://radiokot.ru/konkursCatDay2016/37/Радиоуправление делать необязательно. Просто шифратор и дешифратор соединить проводами.
Но это уже пошла цифра, а мы находимся в "аналоговой технике"

поэтому вот еще.
Резонансное реле.
http://zhurnalko.net/=sam/junyj-tehnik/1963-02--num71 

Резонансные реле раньше можно было купить.
Как сейчас, не знаю.

Можно еще пяток аналоговых нарисовать и десяток цифровых, но пора спать. Время у меня уже три часа ночи

, но ладно. Еще одна на последнем издыхании.
Передача данных через электросеть!
Тогда и провод вести не нужно, т.к. он уже есть.
viewtopic.php?f=3&t=4907