Например TDA7294

Форум РадиоКот • Просмотр темы - Генератор с мостом Вина на 2 ОУ
Форум РадиоКот
Здесь можно немножко помяукать :)

Текущее время: Пн апр 13, 2026 01:41:05

Часовой пояс: UTC + 3 часа


ПРЯМО СЕЙЧАС:



Начать новую тему Ответить на тему  [ Сообщений: 84 ]  1, , , ,  
Автор Сообщение
 Заголовок сообщения: Генератор с мостом Вина на 2 ОУ
СообщениеДобавлено: Вс окт 21, 2018 17:50:03 
Встал на лапы

Зарегистрирован: Чт авг 20, 2015 03:22:24
Сообщений: 99
Рейтинг сообщения: 0
Приветствую, коллеги!
На выходе генератора кривой синус во всех диапазонах. Ничего не помогает.
Амплитуда держится стабильно на всём диапазоне. Резисторы, ёмкости подобраны до 5%.
Ослик калибровку (1кГц от себя) прошёл, щупы настроены.

Пробовал:
- балансировать все ОУ (кривее становится)
- работает и от сети (8,4в после стабилизатора на КРЕН), и от батарейки 9в (без изменений)
- судя по ослику - ВЧ помех нет
Всё равно видно, что искажения более 10%. Не побороть никак.
ОУ TL071 (2 штуки).

Схема: Изображение
Монтаж: Изображение
Осциллограмма: Изображение
ещё: Изображение

Добавлено after 2 minutes 55 seconds:
Я правильно думаю, что ГЗЧ с мостом Вина должен показывать красивую синусоиду, а не как у меня?
Изображение


Вернуться наверх
 
 Заголовок сообщения: Re: Генератор с мостом Вина на 2 ОУ
СообщениеДобавлено: Вс окт 21, 2018 18:07:14 
Друг Кота
Аватар пользователя

Карма: 110
Рейтинг сообщений: 6673
Зарегистрирован: Пт авг 14, 2015 14:25:02
Сообщений: 11291
Откуда: Одесса - мама
Рейтинг сообщения: 0
А попробуйте максимально уменьшить длину проводов. Неудивительно, если окажется влияние помех на провода такой эффект даёт.

И с R7 можно поиграться в небольших пределах.

Добавлено after 3 minutes 11 seconds:
Хотя, для такой простой схемы этого достаточно ИМХО. :) Главное, чтоб амплитуда не менялась с изменением частоты.

_________________
90% времени уходит на отыскание неисправности,остальное - ждать когда нагреется паяльник! :)


Вернуться наверх
 
 Заголовок сообщения: Re: Генератор с мостом Вина на 2 ОУ
СообщениеДобавлено: Вс окт 21, 2018 18:18:32 
Друг Кота

Карма: 68
Рейтинг сообщений: 1409
Зарегистрирован: Сб янв 29, 2011 00:28:48
Сообщений: 7774
Рейтинг сообщения: 0
Попробуйте R5 подобрать усиление на 1 кГц....Вообще схема с диодной стабилизацией хорошо работает на одной частоте, у неё нет хорошего диапазона лин. регулировки...


Вернуться наверх
 
 Заголовок сообщения: Re: Генератор с мостом Вина на 2 ОУ
СообщениеДобавлено: Вс окт 21, 2018 18:25:51 
Встал на лапы

Зарегистрирован: Чт авг 20, 2015 03:22:24
Сообщений: 99
Рейтинг сообщения: 0
Так такая бяка не только на 100кГц, а даже на 30-100Гц.. Провода всё равно виноваты?
Мост Вина обеспечивает всё-таки чистую sin?
Спасибо за ответы.


Вернуться наверх
 
Эиком - электронные компоненты и радиодетали
 Заголовок сообщения: Re: Генератор с мостом Вина на 2 ОУ
СообщениеДобавлено: Вс окт 21, 2018 18:35:58 
Друг Кота
Аватар пользователя

Карма: 110
Рейтинг сообщений: 6673
Зарегистрирован: Пт авг 14, 2015 14:25:02
Сообщений: 11291
Откуда: Одесса - мама
Рейтинг сообщения: 0
В идале, на одной частоте - да. Но, не забываем про неидеальность деталей RC-цепи, неидеальность ОУ и диодного ограничителя... Про температурную стабильность тоже надо вспомнить...

_________________
90% времени уходит на отыскание неисправности,остальное - ждать когда нагреется паяльник! :)


Вернуться наверх
 
 Заголовок сообщения: Re: Генератор с мостом Вина на 2 ОУ
СообщениеДобавлено: Вс окт 21, 2018 18:42:05 
Друг Кота
Аватар пользователя

Карма: 197
Рейтинг сообщений: 8664
Зарегистрирован: Пн ноя 30, 2009 03:00:01
Сообщений: 43791
Откуда: Нерезиновая
Рейтинг сообщения: 0
А если попробовать снять осциллограмму со ВХОДА второго ОУ? на схеме у вас обозначена как "(С)"

А просто сделать НОРМАЛЬНОЕ двухполярное питание вы не пробовали?

Здесь как- то "криво" сделано- питание "типа двухполярное" с искусственной средней точкой- точка "(В)" на схеме, а сигнал снимается с минуса питания и выхода ОУ.

Так же проверьте сигнал, подключив "землю" осциллографа к точке "(В)" а щуп к точке "(С)" и потом- к выходу второго ОУ.

У меня с подобного генератора синус получился чистый-
Изображение
только схема сделана на TDA2030-
Изображение
Это "окончательная" схема после настройки, а изначально схема была взята в сети- называлась- что- то типа "возможности TDA2030" http://cxem.net/sound/amps/amp136.php
Изображение


Вернуться наверх
 
 Заголовок сообщения: Re: Генератор с мостом Вина на 2 ОУ
СообщениеДобавлено: Вс окт 21, 2018 21:01:53 
Друг Кота
Аватар пользователя

Карма: 23
Рейтинг сообщений: 406
Зарегистрирован: Вс окт 24, 2010 16:02:46
Сообщений: 3542
Откуда: Ижевск
Рейтинг сообщения: 0
В симуляторе такая же фигня. Частично решается увеличением R5 до 11к и увеличениием R7 до 47к , больше -лучше но выходное напряжение растёт и наступает ограничение уже.


Вернуться наверх
 
 Заголовок сообщения: Re: Генератор с мостом Вина на 2 ОУ
СообщениеДобавлено: Вс окт 21, 2018 21:58:13 
Встал на лапы

Зарегистрирован: Чт авг 20, 2015 03:22:24
Сообщений: 99
Рейтинг сообщения: 0
R7 ещё больше искажает форму.

Вроде сделал чистую синусоиду: R5 увеличил до 12,8к , а R6(27к) - увеличил до 30к.
Диапазоны:
12,35Гц .. 135Гц Umax= 0,4 .. 0,44В
161,4 .. 1,68кГц 0,53в
1,46кГц.. 14,8кГц 0,535в
13,35кГц .. 116кГц 0,43..0,48в
Выход: размах 1В
Если заменить диоды на светодиоды - лучше не будет?

Добавлено after 7 minutes 37 seconds:
Всё равно странно. КУ для моста должен быть 3 на всех частотах. А сейчас у меня R7/R5+1 = 2
По исходной схеме: 1+ 12к/6к8 = 2,7


Вернуться наверх
 
 Заголовок сообщения: Re: Генератор с мостом Вина на 2 ОУ
СообщениеДобавлено: Вс окт 21, 2018 22:01:36 
Друг Кота
Аватар пользователя

Карма: 110
Рейтинг сообщений: 6673
Зарегистрирован: Пт авг 14, 2015 14:25:02
Сообщений: 11291
Откуда: Одесса - мама
Рейтинг сообщения: 0
Не, у обычных диодоф 4148 прямое падение около 450-550мВ, а у красных диодов 1.6-1.7в. У зелёных 1.7-1.8, у синих и белых почти 3.0-3.2в.

Может наоборот поставить Шоттки? У них падение 0.1-0.2 вольта всего и быстродействие отличное...

_________________
90% времени уходит на отыскание неисправности,остальное - ждать когда нагреется паяльник! :)


Последний раз редактировалось alexradio1103 Вс окт 21, 2018 22:02:45, всего редактировалось 1 раз.

Вернуться наверх
 
 Заголовок сообщения: Re: Генератор с мостом Вина на 2 ОУ
СообщениеДобавлено: Вс окт 21, 2018 22:02:29 
Друг Кота
Аватар пользователя

Карма: 197
Рейтинг сообщений: 8664
Зарегистрирован: Пн ноя 30, 2009 03:00:01
Сообщений: 43791
Откуда: Нерезиновая
Рейтинг сообщения: 0
Прямое падение напряжения на диоде- 0,6~0,8 вольта, а на светодиоде- 1,8~3,3 вольта, в зависимости от цвета свечения.. - может увеличиться выходное напряжение, вплоть до ограничения..

зы.. А посмотреть осциллографом сигнал в тех точках, как я просил- сил не хватило?

А не может так быть, что именно TL071 просто тупо не хватает питания? Ведь для СА3240 минимальное напряжение питания- +5 вольт ОДНОПОЛЯРНОГО, а для TL071- + - 5 вольт. ДВУХПОЛЯРКИ.. :dont_know:


Последний раз редактировалось АлександрЛ Вс окт 21, 2018 22:17:09, всего редактировалось 1 раз.

Вернуться наверх
 
 Заголовок сообщения: Re: Генератор с мостом Вина на 2 ОУ
СообщениеДобавлено: Вс окт 21, 2018 22:04:27 
Друг Кота
Аватар пользователя

Карма: 110
Рейтинг сообщений: 6673
Зарегистрирован: Пт авг 14, 2015 14:25:02
Сообщений: 11291
Откуда: Одесса - мама
Рейтинг сообщения: 0
Если нет пары маломощных Шоттки, можно подобрать пару германия типа Д9 - у них падение около 0.2-0.3 вольта - в два раза меньше чем кремния.

_________________
90% времени уходит на отыскание неисправности,остальное - ждать когда нагреется паяльник! :)


Вернуться наверх
 
 Заголовок сообщения: Re: Генератор с мостом Вина на 2 ОУ
СообщениеДобавлено: Вс окт 21, 2018 22:06:47 
Друг Кота
Аватар пользователя

Карма: 175
Рейтинг сообщений: 7680
Зарегистрирован: Чт апр 04, 2013 12:46:59
Сообщений: 17234
Откуда: Тюмень
Рейтинг сообщения: 0
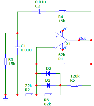
С диодами хорошей линейности всё-равно не будет.Но можно значительно упростить подбор номиналов, сделав так, как на картинке

Изображение

_________________
Общением на форуме подпитываю свою эгоистичную, склонную к самолюбованию сущность.


Вернуться наверх
 
 Заголовок сообщения: Re: Генератор с мостом Вина на 2 ОУ
СообщениеДобавлено: Вс окт 21, 2018 22:58:46 
Встал на лапы

Зарегистрирован: Чт авг 20, 2015 03:22:24
Сообщений: 99
Рейтинг сообщения: 0
А просто сделать НОРМАЛЬНОЕ двухполярное питание вы не пробовали?


Раздельное питание влияет на симметричность. Проявляется при высоких потреблениях, а здесь неоправданно (потребление порядка 10мА). Для ОУ в таких режимах думаю не стоит заморачиваться.

Спасибо, сейчас гляну.

На германиевые тоже попробую заменить - тогда можно поднять выходной сигнал (R5), не должно быть искажений.

Добавлено after 15 minutes 31 second:
А не может так быть, что именно TL071 просто тупо не хватает питания? Ведь для СА3240 минимальное напряжение питания- +5 вольт ОДНОПОЛЯРНОГО, а для TL071- + - 5 вольт. ДВУХПОЛЯРКИ.. :dont_know:


Напряжение питания (входное напряжение) (min) (Uпит (min)): 7 В
Напряжение питания (входное напряжение) (max) (Uпит (max)): 36 В
Ток потребления (на канал) (Iпот): 2.5 мА

Хватает. У меня 8,4в (+- 4,2в) под нагрузкой. Микра работает от +- 3,5в
Только если глючная микра досталась..

Добавлено after 33 minutes 10 seconds:
АлександрЛ писал(а):
А посмотреть осциллографом сигнал в тех точках, как я просил- сил не хватило?


На выходе ОУ-1
Изображение

На выходе ОУ-2
Изображение

Одинаковые. Снято относительно средней точки питания.


Вернуться наверх
 
 Заголовок сообщения: Re: Генератор с мостом Вина на 2 ОУ
СообщениеДобавлено: Вс окт 21, 2018 23:03:50 
Друг Кота
Аватар пользователя

Карма: 197
Рейтинг сообщений: 8664
Зарегистрирован: Пн ноя 30, 2009 03:00:01
Сообщений: 43791
Откуда: Нерезиновая
Рейтинг сообщения: 0
А напряжение питания, ну, хотя бы до 12-ти вольт поднять вы сможете?


Вернуться наверх
 
 Заголовок сообщения: Re: Генератор с мостом Вина на 2 ОУ
СообщениеДобавлено: Пн окт 22, 2018 00:06:51 
Встал на лапы

Зарегистрирован: Чт авг 20, 2015 03:22:24
Сообщений: 99
Рейтинг сообщения: 0
Поставлю 12в АКБ гелиевую от ИБП. Нужно на что обратить внимание?

Добавлено after 1 hour 7 seconds:
Такие же осциллограммы.


Вернуться наверх
 
 Заголовок сообщения: Re: Генератор с мостом Вина на 2 ОУ
СообщениеДобавлено: Пн окт 22, 2018 01:04:26 
Друг Кота
Аватар пользователя

Карма: 197
Рейтинг сообщений: 8664
Зарегистрирован: Пн ноя 30, 2009 03:00:01
Сообщений: 43791
Откуда: Нерезиновая
Рейтинг сообщения: 0
А вы диоды по прямому падению напряжения проверяли? Если один из диодов заменить- что получится?

(имхо) - видимо, самый лучший "нелинейный элемент" в ОС генератора на мосте Вина- ЛАМПОЧКА.. Она совершенно симметрична в обе стороны..
Что- то у вас непонятное- какая- то мелочь, а "поймать" её.. :dont_know:

А вы не обращали внимания- при минимальном сопротивлении переменного резистора- искажения меньше не становятся?


Вернуться наверх
 
 Заголовок сообщения: Re: Генератор с мостом Вина на 2 ОУ
СообщениеДобавлено: Пн окт 22, 2018 04:39:30 
Друг Кота

Карма: 68
Рейтинг сообщений: 1409
Зарегистрирован: Сб янв 29, 2011 00:28:48
Сообщений: 7774
Рейтинг сообщения: 0
Вот кто-то уже делал стабилизацию на самодельной оптопаре...


Вернуться наверх
 
 Заголовок сообщения: Re: Генератор с мостом Вина на 2 ОУ
СообщениеДобавлено: Ср окт 24, 2018 02:13:41 
Встал на лапы

Зарегистрирован: Чт авг 20, 2015 03:22:24
Сообщений: 99
Рейтинг сообщения: 0
Какие примерно номиналы должны быть у резисторов R5, R6, R7, если применить 2 германиевых диода? Падение 0,33в на каждом. На 1N4148 было 0,6в.

Добавлено after 55 seconds:
P.S Эти германиевые всё вокруг ловят...


Вернуться наверх
 
 Заголовок сообщения: Re: Генератор с мостом Вина на 2 ОУ
СообщениеДобавлено: Ср окт 24, 2018 02:49:11 
Друг Кота
Аватар пользователя

Карма: 197
Рейтинг сообщений: 8664
Зарегистрирован: Пн ноя 30, 2009 03:00:01
Сообщений: 43791
Откуда: Нерезиновая
Рейтинг сообщения: 0
Какие примерно номиналы должны быть у резисторов R5, R6, R7, если применить 2 германиевых диода? .

Это надо НАСТРАИВАТЬ, а не спрашивать..
У меня после настройки генератора - номиналы отличались в РАЗЫ от тех, которые были написаны в исходной схеме.
:facepalm:
Невнимательно прочитал..
СпойлерИзображение

R5=R6= 1/10 R6.1 (или R6.2) - то есть, в 10 раз меньше номинала сдвоенного переменного резистора- тогда перестройка по частоте в пределах одного диапазона будет "в 10 раз"

R7 должен быть таким же, как R1 - они образуют "искусственную среднюю точку"

Поставьте вместо R2, R3 и R4 переменные (подстроечные) резисторы, и смотрите, какой резистор на что влияет..

зы.. Вот в этой статье-http://audiogeek.ru/sinus-generator/
вскользь упомянули про "несимметричную синусоиду" - то, что у вас и получилось-
Цитата:
После реализации схемы, на макетной плате, выяснилось, что из-за разброса параметров светодиодов, фронты синусоиды на выходе не симметричны.
Правда, тут стабилизация на светодиодах.. :dont_know:

У вас диоды точно ОДИНАКОВЫЕ? Они новые, или паяные?

зы.. Вы, когда про что- то "по схеме" спрашиваете, то уточняйте, на какую схему ориентироваться.. :facepalm:
А то у вас в сообщении две одинаковые6 схемы, различаются только "позиционные обозначения" резисторов и конденсаторов..

зызы.. А вы каким флюсом плату паяли?
А тот тут недапвно один "радиокотёнок" мучился со схемой, а она всё "глюкавила", до тех пор, пока он её на другой плате не собрал- и всё заработало, а причина была, скорее всего- утечки по остаткам флюса.


Вернуться наверх
 
 Заголовок сообщения: Re: Генератор с мостом Вина на 2 ОУ
СообщениеДобавлено: Ср окт 24, 2018 22:45:36 
Друг Кота
Аватар пользователя

Карма: 126
Рейтинг сообщений: 6124
Зарегистрирован: Вс дек 25, 2011 18:43:00
Сообщений: 24380
Откуда: г.Москва
Рейтинг сообщения: 1
Изображение


Вложения:
Комментарий к файлу: ..откроется winrar не ниже 5.5
Генератор ЗЧ.rar [185.41 KiB]
Скачиваний: 517
Вернуться наверх
 
Показать сообщения за:  Сортировать по:  Вернуться наверх
Начать новую тему Ответить на тему  [ Сообщений: 84 ]  1, , , ,  

Часовой пояс: UTC + 3 часа


Вы не можете начинать темы
Вы не можете отвечать на сообщения
Вы не можете редактировать свои сообщения
Вы не можете удалять свои сообщения
Вы не можете добавлять вложения

Найти:
Перейти:  


Powered by phpBB © 2000, 2002, 2005, 2007 phpBB Group
Русская поддержка phpBB
Extended by Karma MOD © 2007—2012 m157y
Extended by Topic Tags MOD © 2012 m157y