Например TDA7294

Форум РадиоКот • Просмотр темы - Не получается с задержкой включения
Форум РадиоКот
Здесь можно немножко помяукать :)

Текущее время: Пт мар 06, 2026 00:47:17

Часовой пояс: UTC + 3 часа


ПРЯМО СЕЙЧАС:



Начать новую тему Ответить на тему  [ Сообщений: 15 ] 
Автор Сообщение
 Заголовок сообщения: Не получается с задержкой включения
СообщениеДобавлено: Вс сен 01, 2024 22:14:26 
Открыл глаза

Зарегистрирован: Чт май 18, 2017 16:12:09
Сообщений: 47
Рейтинг сообщения: 0
Здравствуйте. Пожалуйста помогите. Нужна наипростейшая схемка для задержки ВКЛЮЧЕНИЯ питания при его подаче (12-24В) для автомобиля. Хорошо искал и здесь и в Гугле. Нашёл две схемки, которые работают, но не так, как нужно.

Проблема с ними в том, что конденсатор СЛИШКОМ долго разряжается для того чтобы можно было перезапустить нагрузку (поставить меньшее сопротивление - задержка пропадает).

Например: есть прибор-нагрузка, для которого нужна задержка включения 10 секунд. При первом включении всё прекрасно - включаешь зажигание и через 10 секунд он включается. Но если ВЫКЛ и сразу или через несколько секунд ВКЛ зажигание, то нагрузка стартует сразу без задержки из-за того, что конденсатор не успел разрядиться и соответственно всё ещё способен коммутировать.

Пожалуйста подскажите/подрисуйте схемки, чтобы победить проблему..

Вложение:
1.JPG [22.24 KiB]
Скачиваний: 122

Вложение:
2.gif [12.92 KiB]
Скачиваний: 93


Вернуться наверх
 
 Заголовок сообщения: Re: Не получается с задержкой включения
СообщениеДобавлено: Вс сен 01, 2024 22:56:04 
Друг Кота
Аватар пользователя

Карма: 23
Рейтинг сообщений: 406
Зарегистрирован: Вс окт 24, 2010 16:02:46
Сообщений: 3520
Откуда: Ижевск
Рейтинг сообщения: 0
Добавить сопротивление на десяток-другой килоом и диод любой маломощный, как на схеме. Чем меньше сопротивление тем раньше можно будет перезапустить схему, возможно его даже ставить не придётся, там наверняка еще какая то нагрузка присутствует. Главное диод поставить.

Изображение


Вернуться наверх
 
 Заголовок сообщения: Re: Не получается с задержкой включения
СообщениеДобавлено: Вт сен 03, 2024 14:55:39 
Открыл глаза

Зарегистрирован: Чт май 18, 2017 16:12:09
Сообщений: 47
Рейтинг сообщения: 0
Добавить сопротивление на десяток-другой килоом и диод любой маломощный, как на схеме. Чем меньше сопротивление тем раньше можно будет перезапустить схему, возможно его даже ставить не придётся, там наверняка еще какая то нагрузка присутствует. Главное диод поставить.

Изображение


Спасибо за небезразличие))
Потестировал схемку по-всякому. Итак:

1. Добавочный резистор (10-80 кОм) вообще ни на что не влияет.
2. Добавленный диод ускорил разряд конденсатора но всё-равно ненамного((
3. Чем больше ёмкость конденсатора или сопротивление резистора, тем плавнее разгорается лампочка, делая очень больно полевику..


Произвёл замеры времени включения лампочки на разных конденсаторах и сопротивлениях (все замеры были при 13,7В):

1мОм и 100uF = 17 сек. Перевкл через 1 сек = 4 сек
1мОм и 220uF = 45 сек. Перевкл через 1 сек = 9 сек
1мОм и 470uF = 81 сек. Перевкл через 1 сек = 20 сек (*)
500кОм и 100uF = 9 сек. Перевкл через 1 сек = 3 сек
500кОм и 220uF = 20 сек. Перевкл через 1 сек = 5 сек
500кОм и 47uF = 4,5 сек. Перевкл через 1 сек = 1,5 сек

*Эта конфигурация спалила полевик на третьем включении). Во время долгого разгорания лампочки транзистор сильно греется.



Как видно из замеров - первое включение происходит вполне приемлемо по времени. Но нужно, чтобы при пропадании и восстановлении питания через секунду, время повторного включения было хотя бы близко к первоначальному.

И было бы замечательно иметь резкое включение, а не плавное.

Помогите пажаластааа


Вернуться наверх
 
 Заголовок сообщения: Re: Не получается с задержкой включения
СообщениеДобавлено: Вт сен 03, 2024 15:17:22 
Друг Кота
Аватар пользователя

Карма: 197
Рейтинг сообщений: 8640
Зарегистрирован: Пн ноя 30, 2009 03:00:01
Сообщений: 43563
Откуда: Нерезиновая
Рейтинг сообщения: 0
Битум писал(а):
Как видно из замеров - первое включение происходит вполне приемлемо по времени. Но нужно, чтобы при пропадании и восстановлении питания через секунду, время повторного включения было хотя бы близко к первоначальному.
.......
Помогите пажаластааа

То есть, "результаты замеров" вас ни на какие мысли не навели?
1 МОм и 100 мкФ - 17 секунд, вам нужно 10 секунд- это 47 мкФ и 1,2 МОм.
Чем меньше ёмкость конденсатора, тем быстрее он разряжается, добавочный резистор работает только в паре с добавочным диодом. Если ток, потребляемый разрядным резистором, не важен, то его можно ещё уменьшить.
Если вам нужна задержка с "резким" включением, то такой простой схемой не обойтись, нужен какой-то "пороговый" элемент, типа компаратора, например, или таймера.

Получить нормальную задержку включения, при коротком пропадании напряжения питания- ещё сложнее, так как задержка формируется за счёт заряда/разряда конденсатора, короткие отключения не могут разрядить конденсатор.

И, в любом случае, схема "из трёх деталей" (или "из пяти") нормально работать не будет.


Вернуться наверх
 
Эиком - электронные компоненты и радиодетали
 Заголовок сообщения: Re: Не получается с задержкой включения
СообщениеДобавлено: Вт сен 03, 2024 15:42:59 
Друг Кота
Аватар пользователя

Карма: 59
Рейтинг сообщений: 2252
Зарегистрирован: Чт янв 26, 2012 16:44:29
Сообщений: 20012
Откуда: Таксимо
Рейтинг сообщения: 0
Подать выход этой схемы на катушку реле

_________________
Мои поставщики запчастей с отличной репутацией
texnomag.ru
radioremont.com
pl-1.org
4ip.info
elitan.ru


Вернуться наверх
 
 Заголовок сообщения: Re: Не получается с задержкой включения
СообщениеДобавлено: Вт сен 03, 2024 16:21:12 
Друг Кота
Аватар пользователя

Карма: 197
Рейтинг сообщений: 8640
Зарегистрирован: Пн ноя 30, 2009 03:00:01
Сообщений: 43563
Откуда: Нерезиновая
Рейтинг сообщения: 0
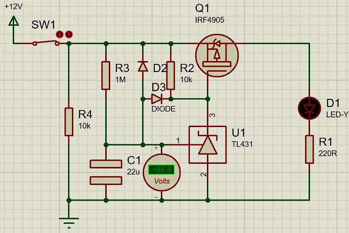
Ну, вот, например, схема, (на ВОСЬМИ деталях) где, в качестве "компаратора" используется TL431-
Изображение
D1 и R1 "условная нагрузка"
Стабилитрон на 3,3~3,9 вольта- для ограничения напряжения заряда конденсатора
МОСФЕТ- P- канальный, подходящий по току.


Вложения:
Задержка TL431 P-MOSFET.JPG [75.45 KiB]
Скачиваний: 523
Вернуться наверх
 
 Заголовок сообщения: Re: Не получается с задержкой включения
СообщениеДобавлено: Вт сен 03, 2024 16:25:17 
Друг Кота
Аватар пользователя

Карма: 59
Рейтинг сообщений: 2252
Зарегистрирован: Чт янв 26, 2012 16:44:29
Сообщений: 20012
Откуда: Таксимо
Рейтинг сообщения: 0
Вобще в голове крутится схема на одном реле с самоблоком, при самоблоке кондер моментально разряжается через низкоомный резистор. Пока не придумал

_________________
Мои поставщики запчастей с отличной репутацией
texnomag.ru
radioremont.com
pl-1.org
4ip.info
elitan.ru


Вернуться наверх
 
 Заголовок сообщения: Re: Не получается с задержкой включения
СообщениеДобавлено: Вт сен 03, 2024 16:33:15 
Друг Кота
Аватар пользователя

Карма: 197
Рейтинг сообщений: 8640
Зарегистрирован: Пн ноя 30, 2009 03:00:01
Сообщений: 43563
Откуда: Нерезиновая
Рейтинг сообщения: 0
(имхо) РЕЛЕ для ТС-а "не кошерно" :))) :))) :)))
Хотя, более надёжного и живучего устройства, чем реле, за 200 лет с момента его изобретения, никто не придумал.. :)))


Вернуться наверх
 
 Заголовок сообщения: Re: Не получается с задержкой включения
СообщениеДобавлено: Вт сен 03, 2024 18:18:31 
Друг Кота
Аватар пользователя

Карма: 59
Рейтинг сообщений: 2252
Зарегистрирован: Чт янв 26, 2012 16:44:29
Сообщений: 20012
Откуда: Таксимо
Рейтинг сообщения: 0
Ну раз с реле нельзя, тогда я пас. Дальше сами

_________________
Мои поставщики запчастей с отличной репутацией
texnomag.ru
radioremont.com
pl-1.org
4ip.info
elitan.ru


Вернуться наверх
 
 Заголовок сообщения: Re: Не получается с задержкой включения
СообщениеДобавлено: Вт сен 03, 2024 19:59:59 
Сверлит текстолит когтями
Аватар пользователя

Карма: 6
Рейтинг сообщений: 231
Зарегистрирован: Пн ноя 08, 2021 13:12:57
Сообщений: 1222
Откуда: 58С 58В
Рейтинг сообщения: 0
Стабилитрон на 3,3~3,9 вольта- для ограничения напряжения заряда конденсатора
Вместо стабилитрона диод анодом на 1, катодом на 3 ногу TL431. :wink:

_________________
Свежий взгляд из прошлого тысячелетия.


Вернуться наверх
 
 Заголовок сообщения: Re: Не получается с задержкой включения
СообщениеДобавлено: Вт сен 03, 2024 20:08:48 
Открыл глаза

Карма: -3
Рейтинг сообщений: -2
Зарегистрирован: Вт май 09, 2023 13:53:16
Сообщений: 45
Откуда: Сибирь
Рейтинг сообщения: 0
Собирал по первой схеме (давно, но работает до сих пор), параллельно верхнему резистору поставил диод, вместо лампочки реле. Номиналы резисторов и конденсатора уже не вспомню, задержка на 4-5 сек, при отключении разряжается практически мгновенно.


Вернуться наверх
 
 Заголовок сообщения: Re: Не получается с задержкой включения
СообщениеДобавлено: Вт сен 03, 2024 20:29:25 
Друг Кота
Аватар пользователя

Карма: 197
Рейтинг сообщений: 8640
Зарегистрирован: Пн ноя 30, 2009 03:00:01
Сообщений: 43563
Откуда: Нерезиновая
Рейтинг сообщения: 0
Динозавр писал(а):
Вместо стабилитрона диод анодом на 1,

Да, с диодом тоже нормально, наверное, даже лучше, чем со стабилитроном..


Вложения:
Задержка TL431 P-MOSFET-V-2.jpg [101.99 KiB]
Скачиваний: 68
Вернуться наверх
 
 Заголовок сообщения: Re: Не получается с задержкой включения
СообщениеДобавлено: Ср сен 04, 2024 18:24:36 
Открыл глаза

Зарегистрирован: Чт май 18, 2017 16:12:09
Сообщений: 47
Рейтинг сообщения: 0
Вобще в голове крутится схема на одном реле с самоблоком, при самоблоке кондер моментально разряжается через низкоомный резистор. Пока не придумал


А можно мне такую схемку? Думаю смогу впихнуть микрореле... Только хз, бывают-ли они на 12-24В в одном флаконе? ))) Прибор будет использоваться в разных автомобилях с разным вольтажом бортсети.


Раз буду делать через реле, то тогда нужно, чтобы при подаче питания реле включалось на 5 секунд и затем выглючалось. При переподаче питания через секунду, те же 5 секунд во включенном состоянии нужны..


Просто хочу сделать коммутацию на НЗ контакты. Чтобы оно прерывалось на 5 секунд при включении. Т.к. при работе прибора релюшка должна находиться в покое.


Вернуться наверх
 
 Заголовок сообщения: Re: Не получается с задержкой включения
СообщениеДобавлено: Ср сен 04, 2024 21:14:55 
Открыл глаза
Аватар пользователя

Карма: 4
Рейтинг сообщений: 8
Зарегистрирован: Пн окт 30, 2023 13:15:06
Сообщений: 78
Откуда: Владимирская область
Рейтинг сообщения: 0
Можно использовать промышленное реле времени (типа ВЛ-хх, РСВ-ххх), с питанием на 12,24 вольт, родом из СССР(у них повторная готовность не более секунды, по моему доли секунды, точно не помню, у всех разная, надо смотреть паспорта), тем более у них есть и ступенчатая регулировка паузы и импульса и плавная регулировка. Отклик у них очень быстрый, потому, что практически почти все они построены на КР512ПС10.
Посмотрел сейчас паспорта на ВЛ63-69, у них время готовности от 0,1 до 0,3 секунд.
Есть менее бюджетный вариант, это таймер на чипе С005, см. на Алиэкспрессе, но с ним нужна будет небольшая обвязка.


Вернуться наверх
 
 Заголовок сообщения: Re: Не получается с задержкой включения
СообщениеДобавлено: Ср сен 04, 2024 23:26:31 
Открыл глаза

Зарегистрирован: Чт май 18, 2017 16:12:09
Сообщений: 47
Рейтинг сообщения: 0
Да не, нужно что-то миниатюрное, чтобы в штекер вживить.
В общем купил мини триггер на таймере. Протестировал - работает, как мне нужно.
https://aliexpress.ru/item/100500625550 ... 6486852131

Но и здесь ложка дёгтя((
При запуске двигателя идёт просадка напряжения примерно до 9 Вольт. А устройство работает от 11,5 Вольт. И когда идёт просадка, то устройство некорректно засыпает не завершив работу. Нужно полное пропадание питания сразу при запуске двигателя. Не подскажете, что можно сделать? Ковырять автомобиль - нет, ковырять устройство- нет. Всё это должен делать мой триггер-таймер)) Через него идёт нагрузка, поэтому он может служить промежуточным звеном.

Получается нужен какой-то компонент, который при падении напряжения ниже ~11,5В отсечёт нагрузку


Вернуться наверх
 
Показать сообщения за:  Сортировать по:  Вернуться наверх
Начать новую тему Ответить на тему  [ Сообщений: 15 ] 

Часовой пояс: UTC + 3 часа


Вы не можете начинать темы
Вы не можете отвечать на сообщения
Вы не можете редактировать свои сообщения
Вы не можете удалять свои сообщения
Вы не можете добавлять вложения

Найти:
Перейти:  


Powered by phpBB © 2000, 2002, 2005, 2007 phpBB Group
Русская поддержка phpBB
Extended by Karma MOD © 2007—2012 m157y
Extended by Topic Tags MOD © 2012 m157y