Например TDA7294

Форум РадиоКот • Просмотр темы - Моделирование 3ф выпрямителя в ltspice
Форум РадиоКот
Здесь можно немножко помяукать :)

Текущее время: Вт мар 17, 2026 05:30:43

Часовой пояс: UTC + 3 часа


ПРЯМО СЕЙЧАС:



Начать новую тему Ответить на тему  [ Сообщений: 5 ] 
Автор Сообщение
 Заголовок сообщения: Моделирование 3ф выпрямителя в ltspice
СообщениеДобавлено: Чт ноя 20, 2025 15:42:23 
Родился

Зарегистрирован: Пн июн 19, 2023 17:25:13
Сообщений: 10
Рейтинг сообщения: 0
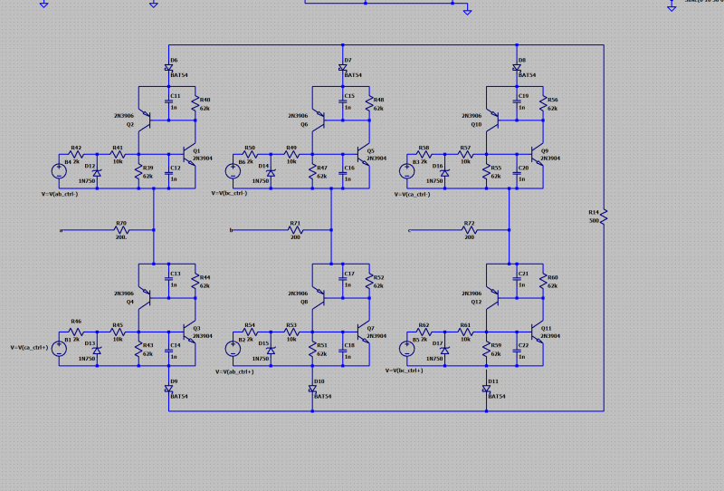
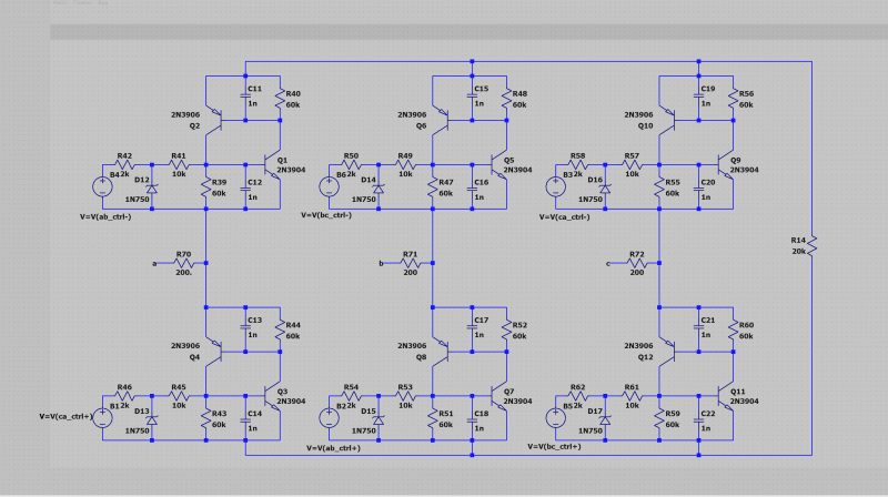
Здравствуйте, есть проблема (или это я туплю, тогда ткните носом) в моделировании 3ф управляемого выпрямителя, где в качестве тиристоров используется "тиристоросодержащий продукт" в виде известной схемы на двух транзисторах разной структуры. Суть в том, что если к каждому "тиристору" добавить последом диод как указано на скриншотах схемы, то она перестаёт работать, а по идее вроде как должна (или нет?), схема без диодов работает. Отсюда вопрос, будет такая схема выпрямителя с диодами работать в реале или нет. СИФУ выглядит криво, сильно не пинайте. Файлы проекта с диодами и без как и скрины прилагаю.
Да, на схемах резисторы в цепях обвязки и нагрузки разные но это не существенно, без диодов работает, с диодами нет.


https://disk.yandex.ru/d/YAyxyeopilImRg
https://disk.yandex.ru/d/ZWrnYeidGaM6bQ
Изображение Изображение


Вернуться наверх
 
 Заголовок сообщения: Re: Моделирование 3ф выпрямителя в ltspice
СообщениеДобавлено: Пт ноя 21, 2025 07:10:10 
Друг Кота
Аватар пользователя

Карма: 17
Рейтинг сообщений: 476
Зарегистрирован: Ср ноя 11, 2009 17:19:30
Сообщений: 5694
Откуда: Воронеж
Рейтинг сообщения: 0
Полярность не та.

_________________
"Привет!" - соврал он.


Вернуться наверх
 
 Заголовок сообщения: Re: Моделирование 3ф выпрямителя в ltspice
СообщениеДобавлено: Пт ноя 21, 2025 07:28:38 
Сверлит текстолит когтями

Зарегистрирован: Вт ноя 19, 2019 06:10:18
Сообщений: 1283
Рейтинг сообщения: 0
Albertos писал(а):
в моделировании 3ф управляемого выпрямителя

Делал такое в Multisim, использовал тиристоры. Пока не указал для цепей 0.4кВ омическое сопротивление и индуктивность, схема просто не работала.


Вернуться наверх
 
 Заголовок сообщения: Re: Моделирование 3ф выпрямителя в ltspice
СообщениеДобавлено: Пт ноя 21, 2025 14:09:58 
Родился

Зарегистрирован: Пн июн 19, 2023 17:25:13
Сообщений: 10
Рейтинг сообщения: 0
Полярность не та.

Полярность чего

Добавлено after 1 minute 21 second:
Albertos писал(а):
в моделировании 3ф управляемого выпрямителя

Делал такое в Multisim, использовал тиристоры. Пока не указал для цепей 0.4кВ омическое сопротивление и индуктивность, схема просто не работала.


Но тут проблема в диодах


Вернуться наверх
 
Эиком - электронные компоненты и радиодетали
 Заголовок сообщения: Re: Моделирование 3ф выпрямителя в ltspice
СообщениеДобавлено: Чт фев 05, 2026 20:41:56 
Друг Кота
Аватар пользователя

Карма: 11
Рейтинг сообщений: 51
Зарегистрирован: Чт июл 03, 2014 21:06:30
Сообщений: 3486
Рейтинг сообщения: 0
направление тока через "тиристоросодержащий продукт" не то

_________________
умная подпись такая с умным изречением, как у умных умников, на умном языке


Вернуться наверх
 
Показать сообщения за:  Сортировать по:  Вернуться наверх
Начать новую тему Ответить на тему  [ Сообщений: 5 ] 

Часовой пояс: UTC + 3 часа


Вы не можете начинать темы
Вы не можете отвечать на сообщения
Вы не можете редактировать свои сообщения
Вы не можете удалять свои сообщения
Вы не можете добавлять вложения

Найти:
Перейти:  


Powered by phpBB © 2000, 2002, 2005, 2007 phpBB Group
Русская поддержка phpBB
Extended by Karma MOD © 2007—2012 m157y
Extended by Topic Tags MOD © 2012 m157y