Например TDA7294

Форум РадиоКот • Просмотр темы - Прокачиваем измерительные раритеты! От 6-ти разрядов и выше.
Форум РадиоКот
Здесь можно немножко помяукать :)

Текущее время: Ср мар 04, 2026 12:50:09

Часовой пояс: UTC + 3 часа


ПРЯМО СЕЙЧАС:



Начать новую тему Ответить на тему  [ Сообщений: 197 ]     ... , , , 8, ,  
Автор Сообщение
 Заголовок сообщения: Re: Прокачиваем измерительные раритеты! От 6-ти разрядов и в
СообщениеДобавлено: Пн дек 08, 2025 19:05:36 
Поставщик валерьянки для Кота

Карма: 77
Рейтинг сообщений: 3496
Зарегистрирован: Чт сен 09, 2010 07:32:24
Сообщений: 2332
Откуда: г. Рыбинск
Рейтинг сообщения: 1
Танталы были слабым местом этого мультиметра.

Изображение


Вернуться наверх
 
 Заголовок сообщения: Re: Прокачиваем измерительные раритеты! От 6-ти разрядов и в
СообщениеДобавлено: Пн дек 08, 2025 19:32:47 
Встал на лапы

Зарегистрирован: Пт сен 26, 2025 17:42:49
Сообщений: 81
Откуда: Пушкино
Рейтинг сообщения: 0
Медали: 3
Получил миской по аватаре (3)
Танталы были слабым местом этого мультиметра.


Мерил в своём внутрисхемно на напряжении 0.1 В и 0.3 В. Параметры соответствуют datasheet. Всё равно имеет смысл заменить на большее напряжение?


Вернуться наверх
 
 Заголовок сообщения: Re: Прокачиваем измерительные раритеты! От 6-ти разрядов и в
СообщениеДобавлено: Пн дек 08, 2025 19:40:32 
Поставщик валерьянки для Кота

Карма: 77
Рейтинг сообщений: 3496
Зарегистрирован: Чт сен 09, 2010 07:32:24
Сообщений: 2332
Откуда: г. Рыбинск
Рейтинг сообщения: 1
Я не менял :)


Вернуться наверх
 
 Заголовок сообщения: Re: Прокачиваем измерительные раритеты! От 6-ти разрядов и в
СообщениеДобавлено: Пн дек 08, 2025 20:19:39 
Встал на лапы

Зарегистрирован: Пт сен 26, 2025 17:42:49
Сообщений: 81
Откуда: Пушкино
Рейтинг сообщения: 4
Медали: 3
Получил миской по аватаре (3)
Я не менял :)


Я вот тоже склоняюсь к тому, что не нужно. :)

На всякий случай при очередной разборке ещё раз параметры всех танталов перемерю всеми имеющими в наличии LCR-измерителями. :))


Вернуться наверх
 
Эиком - электронные компоненты и радиодетали
 Заголовок сообщения: Re: Прокачиваем измерительные раритеты! От 6-ти разрядов и в
СообщениеДобавлено: Вт дек 09, 2025 20:09:29 
Встал на лапы

Зарегистрирован: Пт сен 26, 2025 17:42:49
Сообщений: 81
Откуда: Пушкино
Рейтинг сообщения: 4
Медали: 3
Получил миской по аватаре (3)
Танталы были слабым местом этого мультиметра.


Нашёл, в чём проблема танталов в 34401A. У них снижается допустимое напряжение при повышении температуры. При температуре более 85 градусов 10В "превращаются" в 7В, 20В - в 13В, 35В - в 23В.
Т.е. в группе риска только 6 танталов на 20В, один из них сгоревший на фото. Т.е. при повышенной температуре даже меньше 85 градусов 20В могут "превратиться" в значение меньше 15В. Остальные укладываются в допустимое напряжение даже при нагреве.

Менять лучше на 35В, т.к. 25В "превращаются" в 17В, т.е. на грани. А 20В как-то совсем без запаса получается. Заказал. Также заказал конденсаторы с NP0, чтобы заменить с X7R.

Т.е. если не менять 20-тивольтовые, то как повезёт с температурой. В жару могут и взорваться. :)


Вернуться наверх
 
 Заголовок сообщения: Re: Прокачиваем измерительные раритеты! От 6-ти разрядов и в
СообщениеДобавлено: Ср дек 10, 2025 10:09:55 
Встал на лапы

Зарегистрирован: Пт сен 26, 2025 17:42:49
Сообщений: 81
Откуда: Пушкино
Рейтинг сообщения: 0
Медали: 3
Получил миской по аватаре (3)
Т.е. в группе риска только 6 танталов на 20В, один из них сгоревший на фото. Т.е. при повышенной температуре даже меньше 85 градусов 20В могут "превратиться" в значение меньше 15В. Остальные укладываются в допустимое напряжение даже при нагреве.


Самое интересное, что для цепи 18В поставили танталы на 35В, а для цепи 15В - 20В ... где логика, не понятно ... явно же танталы на 25В просятся. 20-тивольтовые, конечно. подходят, но практически без запаса, а производитель танталов очень хорошо должен выдерживать их характеристики.

Возможно, 30 лет назад была заметная экономия на таком решении.

В тракте переменного тока 34401A три ОУ LF357M и один LF356M, стоит там где на пределе проходит по амплитуде при высокой частоте, а 357-е стоят там, где 356-го немного не хватает. Поставили бы все 357-е, уменьшили бы номенклатуру радиодеталей. ... видимо, тоже "отжимали" копейки, точнее - центы. :)


Вернуться наверх
 
 Заголовок сообщения: Re: Прокачиваем измерительные раритеты! От 6-ти разрядов и в
СообщениеДобавлено: Ср дек 10, 2025 12:47:02 
Опытный кот
Аватар пользователя

Карма: 10
Рейтинг сообщений: 387
Зарегистрирован: Пт май 01, 2015 14:33:13
Сообщений: 855
Рейтинг сообщения: 4
Танталы были слабым местом этого мультиметра.

Нашёл, в чём проблема танталов в 34401A. У них снижается допустимое напряжение при повышении температуры. При температуре более 85 градусов 10В "превращаются" в 7В, 20В - в 13В, 35В - в 23В.

Извините, что вклиниваюсь в Ваш диалог. Но у танталовых конденсаторов явно завышается ESR при импульной нагрузке.
Покажу на примерах измерения на синусоидальном напряжении на NJ100S (AAI) и коротких импульсах (самоделка по старой схеме - Измеритель ESR для конденсаторов с Arduino).
СпойлерНа верхних снимках показания NJ100S ESR=Rs на 100 кГц 314 мОм.

Изображение
На нижних снимках показания резистора 360 мОм - для наглядности. И показания самоделки на том же конденсаторе - 415 мОм.
Разница существена...


Вернуться наверх
 
 Заголовок сообщения: Re: Прокачиваем измерительные раритеты! От 6-ти разрядов и в
СообщениеДобавлено: Ср дек 10, 2025 13:41:15 
Встал на лапы

Зарегистрирован: Пт сен 26, 2025 17:42:49
Сообщений: 81
Откуда: Пушкино
Рейтинг сообщения: 0
Медали: 3
Получил миской по аватаре (3)
Извините, что вклиниваюсь в Ваш диалог. Но у танталовых конденсаторов явно завышается ESR при импульной нагрузке.


Тут, вроде, открытое обсуждение, а не диалог. Так что очень хорошо, что присоединились. :)

К сожалению, не совсем понял Вашу мысль. Считаете, что основная причина выхода из строя танталов в Agilent 34401A - это занижение их ERS при импульсной нагрузке, а не танталы с недостаточным напряжением, как я писал выше? Или что-то другое?

Для информации:
ESR (ЭПС) даже на синусе на разных частотах LCR-метры показывают разное. В datasheet ЭПС указывается на конкретной частоте. Для танталов, установленных в моём 34401A, datasheet не нашёл, т.к. у них парт-номер Agilent, ориентировался на похожие от Vishay, полагаю, что примерно те же соотношения параметров. Например, в изучаемом datasheet ЭПС указано для частоты 100кГц, а на 120Гц указана добротность в процентах. Т.к. ёмкость танталов 22мкФ все три моих LCR-метра более корректно показывают на частоте 120Гц (в инструкциях расписано, как точнее измерять), то и проверял на ней, поэтому ЭПС даже не смотрел, а сравнивал добротность ... оказалась очень хорошей 2%, а в datasheet указано не более 6%.... если точнее, то добротность просто числом отображается в LCR-метрах, число 0,02 соответствует 2%, которые указаны в datasheet. В разных datasheet разных производителей частоты и регламентируемые параметры различаются. Чтобы сверить с datasheet измеряю при тех условиях, что указаны.

Проблемные танталы стоят в цепях питания трансформаторного блока питания, импульсных напряжений быть не должно, частота 100Гц или 120Гц ... на самом деле на них приходит напряжение практически без пульсаций.
В интернете видел только фото со сгоревшими 20-тивольтовыми танталами, а с 10В и 35В не видел, что косвенно подтверждает мои выводы. 10В установлены в цепях питания 5В, а 35В - в цепях 18В, у них запас по напряжению большой.


Вернуться наверх
 
 Заголовок сообщения: Re: Прокачиваем измерительные раритеты! От 6-ти разрядов и в
СообщениеДобавлено: Ср дек 10, 2025 15:28:49 
Опытный кот
Аватар пользователя

Карма: 10
Рейтинг сообщений: 387
Зарегистрирован: Пт май 01, 2015 14:33:13
Сообщений: 855
Рейтинг сообщения: 0
К сожалению, не совсем понял Вашу мысль. Считаете, что основная причина выхода из строя танталов в Agilent 34401A - это занижение их ERS при импульсной нагрузке?

Наоборот - завышение. И как следствие повышенный нагрев.


Вернуться наверх
 
 Заголовок сообщения: Re: Прокачиваем измерительные раритеты! От 6-ти разрядов и в
СообщениеДобавлено: Ср дек 10, 2025 16:13:07 
Встал на лапы

Зарегистрирован: Пт сен 26, 2025 17:42:49
Сообщений: 81
Откуда: Пушкино
Рейтинг сообщения: 0
Медали: 3
Получил миской по аватаре (3)
Наоборот - завышение.


Прошу прощения, опечатался. Да, завышение.

Версия интересная и возможная в общем случае.

Только применительно к 34401A не понятно, откуда на танталах заметные импульсные пульсации. После линейных стабилизаторов на 18В пульсаций обнаружить не удалось даже до замены умирающих электролитов, на которых пульсации доходили до 1.8В (если верно помню). На танталах могут быть пульсации от изменения потребления тока ОУ, в цепях питания которых они стоят, но не думаю, что ОУ могут создать значимые пульсации, которые разогреют танталы. Да и не греются они совсем, судя по тепловизору. Тогда бы в зоне риска были бы и танталы на другие напряжения. У электролитов же тоже ЭПС, измеряемое LCR-тестерами, зависит от частоты, причём сильно, в datasheet электролитов ЭПС на конкретной частоте указывается, а у тех, что купил на замену даже не ЭПС, а импеданс указан на 100кГц, его и сверял соответственно, чтобы проверить перед запайкой качество того, что мне пришло. Кстати, на электролитах пульсации после диодного моста большие, ЭПС у одного из них был 9 Ом, не особо они грелись от этого.

Ещё раз померил -> на 100кГц (как в datasheet) ЭПС у танталов на 20В 200-300мОм, а по datasheet аналогичных не более 300мОм, 500мОм или 600мОм в зависимости от серии и исполнения. Т.е. танталы за 30 лет и "не постарели" совсем. Предполагаю, что так не только у меня.

Задача же сводится к тому, чтобы проверить параметры радиодеталей в сравнении с datasheet, т.к. в моём случае это не разработка новой конструкции, а инженеры HP должны были всё просчитать, они точно на несколько порядков лучше меня в этом разбираются :) -> т.е. если параметры деталей укладываются в datasheet, то всё должно работать. ... по хорошему нужно бы проверить ток утечки и напряжение пробоя, но для этого нужно выпаивать, а раз выпаивать, то почему бы не заменить, тем более 20В всё-таки маловато на мой взгляд, а эксплуатировать планирую не в лаборатории, где чётко 25 градусов.... до меня скорее всего эксплуатировали в лаборатории.

В любом случае спасибо за версию и участие!


Вернуться наверх
 
 Заголовок сообщения: Re: Прокачиваем измерительные раритеты! От 6-ти разрядов и в
СообщениеДобавлено: Пн дек 22, 2025 12:52:03 
Встал на лапы

Зарегистрирован: Пт сен 26, 2025 17:42:49
Сообщений: 81
Откуда: Пушкино
Рейтинг сообщения: 4
Медали: 3
Получил миской по аватаре (3)
... Возможно, в плане эксперимента попробую испытать удачу с заменой ОУ U301 на OPA828 ...


Неудачная попытка заменить U301 в 34401A

Предыстория
После покупки 34401A было замечено, что когда он холодный, то значения при нулевом переменном токе или нулевом переменном напряжении показания равны нулю или несколько е.м.р. По мере прогрева они увеличивались, в т.ч. ступенчато. Через два часа прогрева они останавливались на отметке в районе 70 е.м.р. Также при прогреве возрастала нестабильность показаний в е.м.р. При точечном принудительном охлаждении только ОУ U301 показания заметно уменьшались примерно до 15-20 е.м.р. При точечном охлаждении U308 (RMS-преобразователя) значения показаний заметно не изменялись.
Для измерения нулевого напряжения требуется установить заглушку, которая используется для калибровки нуля на постоянном токе, иначе будут сильные наводки. Поэтому удобнее проводить такие замеры на переменном токе, т.к. на пределе 1А измеряемое действующее (эффективное) значение переменного напряжения на шунте равно 100мВ, поэтому на пределе 100мВ нулевые показания одинаковы. Исходя из этого исследование проблемы проводилось на переменном токе.
Изучая данную тему также наткнулся на описание некорректной работы ОУ U301 и описание его замены.
Т.е. казалось логичным предположение, что замена U301 на менее шумный ОУ приведёт к результату.
Забегая вперёд, скажу, что предположение было неверным, но обо всём по порядку, чтобы дать возможность другим «не наступать на мои грабли». :))

1. Результаты замены на OPA140AIDR:
Показания с примерно 70 е.м.р. возросли до 125 е.м.р. ! Форма кривой нулевых показаний (со ступеньками) не изменилась, но стала начинаться не с нуля, а с 20 е.м.р.
Откалибровал 0 переменного тока на 10мА. Показания при нулевом переменном токе вернулись к 70 е.м.р. По сервисному руководству норма до 400 е.м.р. (400мкА). Калибровка на 100мВ и 1В (больше мой генератор не может) проходила 1кГц и 50кГц. Но калибровка на 10мА нормально не проходила, пришлось увеличивать калибровочное значение на 0.7мА, т.е. вместо установленных на генераторе и отображаемых на DMM7510 10мА требовалось ввести минимум 10.7мА. Если ввести меньше 10.7мА, то калибровка завершалась с ошибкой 736. Больше ввести можно было, но смысла от этого нет. Также была замечена особенность, что при вводе 10.7мА после калибровки значения были 10.3мА, т.е. в процессе калибровки происходило занижение. При калибровке напряжения такого поведения замечено не было.

Точечно охладил U308 (RMS-преобразователь), и показания устремились с 70 е.м.р. к 10-20 е.м.р. Такого ранее не было.

Вернул заводскую LF356M, откалибровал с ней так, что показания при нулевом токе были около 50 е.м.р.

2. Результаты замены на OPA828IDR:
Показания с примерно 50 е.м.р. возросли до 60 е.м.р. Форма кривой нулевых показаний (со ступеньками) не изменилась.
Сразу стал калибровать на 10мА. Калибровка нормально не прошла, пришлось увеличить на 0.5мА.
Пытался откалибровать напряжение на 100мВ. На 1кГц калибровка прошла, но с особенностями, после калибровки значения становились примерно на 0.3мВ меньше, такого раньше не было. На 50кГ калибровка завершилась с ошибкой 732. Т.е. с данным ОУ не удалось подобрать ёмкость программируемого конденсатора для ОУ U301. Характеристики OPA828IDR не подходят к имеющейся «обвязке».

3. Результаты замены на новую LF356M (не та, что установлена с завода):
Показания возросли до 100 е.м.р.
Калибровки на 100мВ прошли нормально (без занижения) на 1кГ и 50кГц.
Для калибровки на 10мА пришлось добавить 0.2мА, т.е. по факту данный экземпляр LF356M не подходит, т.к. штатно проходят не все калибровки.

В итоге:
Вернул заводскую LF356M, откалибровал с ней так, что показания при нулевом токе были около 50 е.м.р. Заводская LF356M позволяет даже на 0.2мА установить меньше, т.е. имеется некоторый запас. При установке заниженных значений, разумеется, после калибровки на 10мА будет не 10мА, а меньше. Но на моём 34401A даже если ровно установить, то всё равно происходит небольшое занижение, с заводским ОУ оно самое маленькое. При занижении калибровочного значения снижаются и показания при нуле, т.е. с 70 е.м.р. снизились до 50 е.м.р.

В следующем посте попытаюсь сформулировать своё видение, почему так происходит.

Продолжение следует …. Но через пару дней скорее всего, нужно подумать и написать.


Вернуться наверх
 
 Заголовок сообщения: Re: Прокачиваем измерительные раритеты! От 6-ти разрядов и в
СообщениеДобавлено: Ср дек 24, 2025 13:30:15 
Встал на лапы

Зарегистрирован: Пт сен 26, 2025 17:42:49
Сообщений: 81
Откуда: Пушкино
Рейтинг сообщения: 4
Медали: 3
Получил миской по аватаре (3)
Неудачная попытка заменить U301 в 34401A

Продолжение.

Описанное поведение 34401A связываю с (тезисно):
1. Заводское ОУ LF356M имеет значительно лучшие параметры по шуму, чем у тех, которые реально купить сейчас в розницу. Возможно, спец.партии или отбор.
2. Значения при нулевом переменном токе или напряжении в большей степени связаны с программной коррекцией нелинейности RMS-преобразователя на AD637JR на низком входном напряжении. После соответствующей калибровки они возвращались к исходному значению с разными ОУ.
3. Шумы ОУ U301 также влияют на значения при нуле, при повышении температуры ОУ шумы возрастают. Также при значительных шумах алгоритм калибровки не может подобрать коэффициент для коррекции на низком входном напряжении AD637JR.
4. Изменение показаний при нуле ступеньками связано с постепенным применением программной коррекции, которая растянута по времени на 40 минут после включения.
5. При замене ОУ U301 на ОУ с другими частотными характеристиками (даже в лучшую сторону) не проходит калибровка на частоте 50кГц, не удаётся подобрать ёмкость программируемого конденсатора из 256 вариантов. Т.е. такая замена возможна с пересмотром элементов частотной коррекции, что является не самой простой задачей. Цитата из руководства по этому поводу: "Each voltage range has a unique 50 kHz frequency response correction produced by a programmable variable capacitor connected across R304".
6. С учётом п.1 по шумам оказалось близким к заводскому ОУ OPA828IDR, но у него сильно другие частотные характеристики. С купленной новой LF356M шумов почти в два раза больше, это слишком много. Т.е. улучшение заменой ОУ U301, если проходит калибровка на 10мА переменного тока, не перспективно. А замена сгоревшего будет нетривиальной задачей.
7. Другую форму графика и другие сами значения при нулевом переменном токе на других аппаратах связываю с тем, что они более новые и у них более новая прошивка, у меня 7-я, последняя - 11-я (про один 34401A точно знаю, что новее). Т.к. есть пример, где 34401A примерно тех же годов выпуска, что и у меня, там поведение аналогичное с моим. Возможно, в более поздних 34401A устанавливали AD637JR с более лучшими характеристиками и изменили алгоритм коррекции при низких значениях его входного напряжения.

Т.е. именно на улучшение тракта переменного тока в случае нормально работающего 34401A большее влияние оказывает RMS-преобразователь на AD637JR (U308), но его замена также малоперспективна, вряд ли удастся за вменяемые деньги найти улучшенную замену.

В моём случае лучше не обнулять кнопкой Null нулевые значения, они будут отняты от текущих, что ещё больше занизит и так заниженные значения в начале диапазона, а на большие значения, которые у меня наоборот завышены немного, влияние будет незначительное. У меня при калибровке на 10мА после неё устанавливается не 10мА, а чуть меньше, но если повышать ток, то на 20мА уже наблюдается небольшое завышение. Явно видна нелинейность AD637JR, которую алгоритм калибровки пытается компенсировать. Сравнение делал с поверенным DMM7510, но у него точность по переменному току тоже не на высоте, поэтому выводы про завышение и занижение имеют не 100%-ю достоверность.

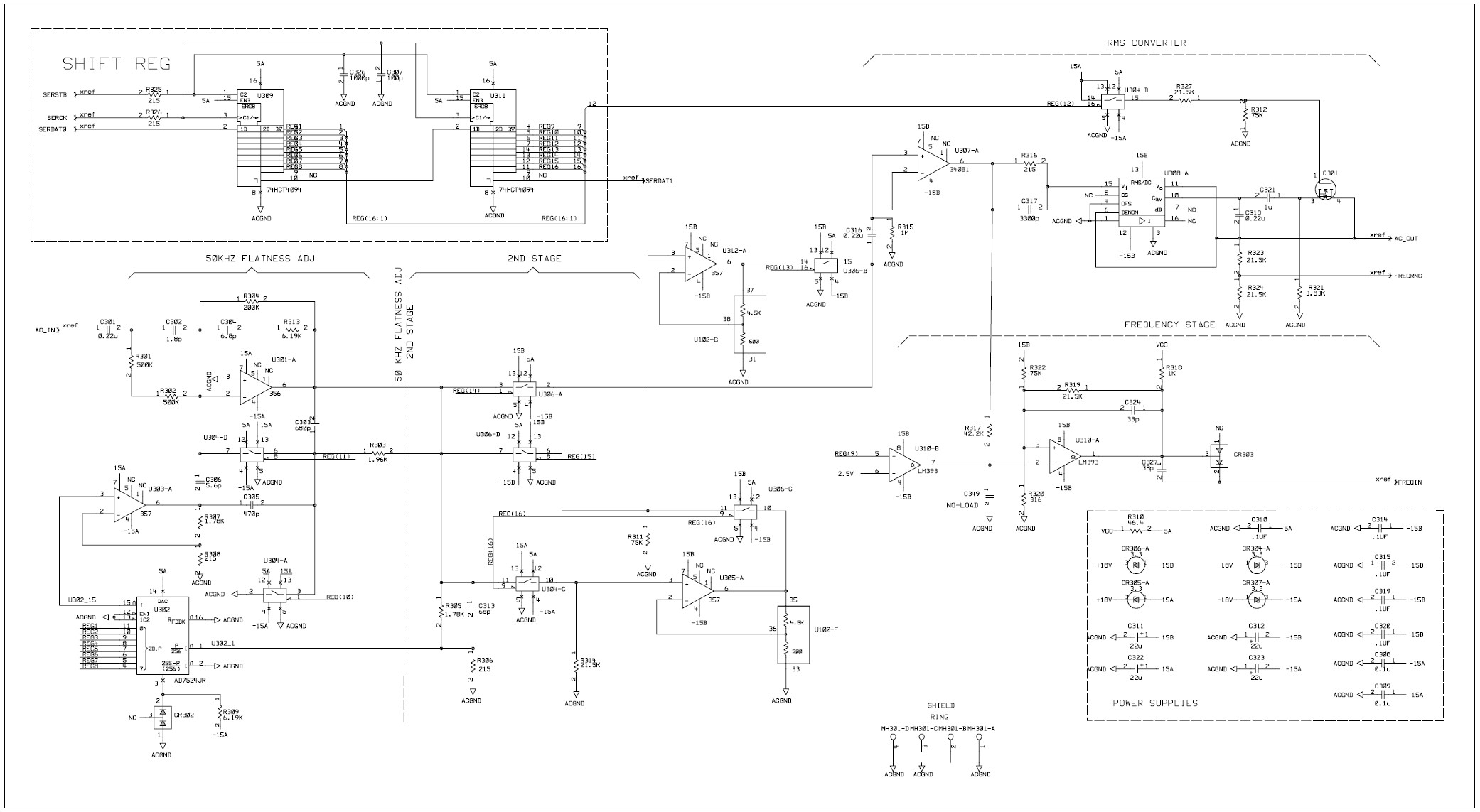
Схема тракта переменного тока 34401A:
СпойлерИзображение


Вернуться наверх
 
 Заголовок сообщения: Re: Прокачиваем измерительные раритеты! От 6-ти разрядов и в
СообщениеДобавлено: Ср дек 24, 2025 14:50:55 
Встал на лапы
Аватар пользователя

Карма: 3
Рейтинг сообщений: 179
Зарегистрирован: Ср фев 25, 2009 01:49:43
Сообщений: 130
Откуда: Тула
Рейтинг сообщения: 0
связываю с тем, что они более новые и у них более новая прошивка, у меня 7-я, последняя - 11-я (про один 34401A точно знаю, что новее).

Забыл указать, когда выкладывал график со своего прибора -- 1998 г, красные гнёзда, прошивка 10.


Вернуться наверх
 
 Заголовок сообщения: Re: Прокачиваем измерительные раритеты! От 6-ти разрядов и в
СообщениеДобавлено: Ср дек 24, 2025 15:02:39 
Встал на лапы

Зарегистрирован: Пт сен 26, 2025 17:42:49
Сообщений: 81
Откуда: Пушкино
Рейтинг сообщения: 0
Медали: 3
Получил миской по аватаре (3)
Забыл указать, когда выкладывал график со своего прибора -- 1998 г, красные гнёзда, прошивка 10.


Чужой график, который выкладывал, где тоже есть ступеньки вниз, 34401A новее моего, если верно помню, то 10-я прошивка там. Еще результатами пары 34401A делились, правда, без графиков. Тот, что более новый с круглыми кнопками (думаю, что 11-я прошивка там) имеет практически нулевые значения при нулевом переменном токе, а тот, что очень похож на мой, имеет те же около 60 е.м.р.


Вернуться наверх
 
 Заголовок сообщения: Re: Прокачиваем измерительные раритеты! От 6-ти разрядов и в
СообщениеДобавлено: Пн дек 29, 2025 13:40:33 
Встал на лапы

Зарегистрирован: Пт сен 26, 2025 17:42:49
Сообщений: 81
Откуда: Пушкино
Рейтинг сообщения: 4
Медали: 3
Получил миской по аватаре (3)
В теме "Методика калибровки мультиметров" https://www.radiokot.ru/forum/viewtopic ... 9#p4764779 мне предложили проверить в списке свой серийник в официальном списке проблемных приборов, но не было точного названия такого списка.

При поисках в интернете каким-то образом нашёл Service note для 34401A на официальном сайте (предположительно, не могу воспроизвести, где случайно нашёл :) ).

Одну из них прикрепил для примера. В документе имеется список серийных номеров и алгоритм поиска неисправности. Изучая найденные Service note, выявил, что они периодически расширяются выявленными проблемными партиями. Например, в "Service Note 34401A-07" моего номера нет, но средний номер прошивки у меня 04, т.е. ошибка должна быть, на данный момент ещё не проверил, чуть позже займусь.

Основные проблемы из-за некачественных партий радиодеталей, которые для приборов такого класса нужны без отклонения характеристик в процессе эксплуатации. Это опять к вопросу возможности покупки в розницу таких радиодеталей, если уж у HP такие проблемы встречались.

В принципе, могу весь архив найденных Service note для 34401A выложить, не могу определить нужен он тут или нет, и не противоречит ли это чему-нибудь. :)

Вложение:
34401A-16A.pdf [235.12 KiB]
Скачиваний: 33


Добавлено after 31 minute 47 seconds:
Re: Прокачиваем измерительные раритеты! От 6-ти разрядов и выше.
Наученный неудачной попыткой замены U301 в 34401A теперь стараюсь полностью вникнуть в предлагаемые на форумах доработки.

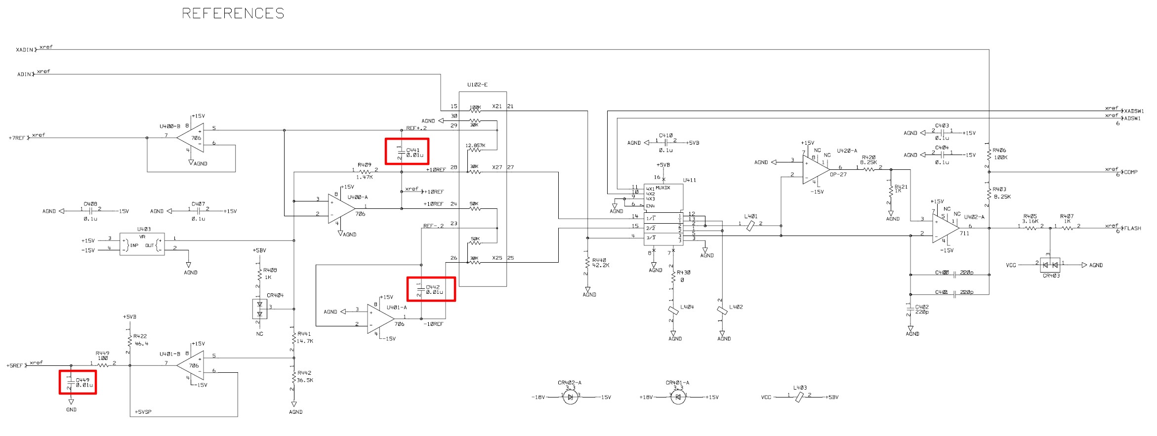
Тут https://www.eevblog.com/forum/metrology ... grades/50/ обсуждали замену 3-х конденсаторов с диэлектриком X7R на конденсаторы с диэлектриком C0G(NP0). Смотрю схему, не могу до конца понять, как может заметно влиять изменение ёмкости максимум на 15% указанных конденсаторов на точность и шумность измерений.

Кто-нибудь может объяснить принцип работы схемы в контексте небольшого изменения ёмкости?

Конденсаторы купил GRM31C5C1H104JA01L / Murata. Но есть сомнения, что с ним будет лучше, а просто так перепаивать уже не хочется.

Часть схемы (выделил обсуждаемые конденсаторы):
Изображение


Вернуться наверх
 
 Заголовок сообщения: Re: Прокачиваем измерительные раритеты! От 6-ти разрядов и в
СообщениеДобавлено: Вт дек 30, 2025 13:53:54 
Держит паяльник хвостом
Аватар пользователя

Карма: 16
Рейтинг сообщений: 211
Зарегистрирован: Вс дек 02, 2012 16:58:33
Сообщений: 945
Откуда: от туда
Рейтинг сообщения: 5
Цитата:
замену 3-х конденсаторов с диэлектриком X7R на конденсаторы с диэлектриком C0G(NP0).

У конденсаторов X7R очень сильно изменяется ёмкость при изменении постоянного напряжения, от нуля до номинального напряжения таза в три. NP0 этого дефекта не имеют.
Также X7R имеет очень сильный сегнетоэлектрический эффект.
Может быть поэтому.


Вернуться наверх
 
 Заголовок сообщения: Re: Прокачиваем измерительные раритеты! От 6-ти разрядов и в
СообщениеДобавлено: Вт дек 30, 2025 14:58:46 
Встал на лапы

Зарегистрирован: Пт сен 26, 2025 17:42:49
Сообщений: 81
Откуда: Пушкино
Рейтинг сообщения: 0
Медали: 3
Получил миской по аватаре (3)
У конденсаторов X7R очень сильно изменяется ёмкость при изменении постоянного напряжения, от нуля до номинального напряжения таза в три. Также X7R имеет очень сильный сегнетоэлектрический эффект.


Спасибо за ответ.

По ссылке на форум eevblog, что привёл выше, обсуждали то, что нагрев этих 3-х конденсаторов влияет на показания в худшую сторону. Но объяснения почему не было. Также там удивлялись, почему разработчики поставили X7R, а не COG. Где-то в сообщениях было то, что замена на C0G(NP0) именно этих 3-х конденсаторов даст более быстрый выход на рабочий режим, объяснения причин не было.

Что мне не понятно (тезисно):
Конденсатор X7R не должен изменять свою ёмкость более, чем на 15% при изменении температуры в рамках рабочего диапазона. Т.е. если речь идёт о нагреве, то речь об изменении ёмкости максимум на 15%, т.к. напряжение на конденсаторах практически не меняется при работе. А шумы 34401A увеличиваются именно при нагреве.
Снижение ёмкости максимум на 15% этих конденсаторов так влияет?
Два конденсатора стоят в цепи обратной связи ОУ масштабирующих усилителей, один - в RC-фильтре опорного напряжения 5В. Странно, что такое изменение ёмкости может заметно влиять в этих цепях. Но не большой специалист в нюансах подобных схем, поэтому и вопрос задал сообществу. :)

Единственное что могу предположить, что диэлектрик X7R подвержен старению значительно больше, чем C0G(NP0) - где-то читал про это. Возможно, с этим связана рекомендация по замене, за 30 лет могли и состариться. Пока ясности нет.

Как вариант, могу померить основные параметры новых конденсаторов C0G(NP0) при комнатной температуре и при 60 градусах, также выпаять один из трёх, предлагаемых к замене, и тоже самое сделать с ним. Сравнить, далее уже смотреть по результатам замеров.
... но всё-таки хотелось бы понять теорию вопроса, чтобы лишний раз не орудовать паяльником по плате.

С 20-ти вольтовыми танталами тоже есть сомнения. Уж больно хороший ESR у тех, что с завода (измерял без выпаивания, но скорее всего близко к реальности). Также нашёл сообщения, что они взрывались в основном тогда, когда горели линейные стабилизаторы на 3.3В, и на танталы шло более высокое напряжение. ... они же как-то отработали 30 лет.


Вернуться наверх
 
 Заголовок сообщения: Re: Прокачиваем измерительные раритеты! От 6-ти разрядов и в
СообщениеДобавлено: Вт дек 30, 2025 20:43:48 
Встал на лапы
Аватар пользователя

Карма: 2
Рейтинг сообщений: 49
Зарегистрирован: Ср июн 25, 2014 20:45:38
Сообщений: 82
Рейтинг сообщения: 5
Эдуард В.,

Цитата:
Конденсатор X7R не должен изменять свою ёмкость более, чем на 15% при изменении температуры в рамках рабочего диапазона. Т.е. если речь идёт о нагреве, то речь об изменении ёмкости максимум на 15%, т.к. напряжение на конденсаторах практически не меняется при работе.

напишу про свой опыт с керамикой в dc-dc
емкость 10 мкф 1206 X7R, неизвестный производитель
температура до 60грС практически не влияет на емкость , 1-2 % изменение емкости, чаще в плюс, но бывает и в минус
+300 грС уменьшает емкость до 6 мкф
постоянное напряжение влияет сильно - 10В постоянки уменьшает емкость до 3 мкф

GRM31C5C1H104JA01L - 0,1 мкф
0,1 мкф в размере 1206 - падение емкости от напряжения не столь существенно, как для 10 мкф

симулятор Murata
https://ds.murata.com/simsurfing/mlcc.html?lcid=en-us

GRM31C5C1H104JA01L
https://ds.murata.com/simsurfing/mlcc.h ... 50b4eccc77

Yageo-Kemet
симулятор наглядный
можно выбрать размер, тип диэлектрика, емкость, напряжение
и посмотреть графики изменения емкости
https://ksim3.kemet.com/capacitor-simulation

https://ksim3.kemet.com/share/6443d66bf ... f9f67013a3
сравнение
100 nF 25 C0G
100 nF 25 X7R

https://product.samsungsem.com/mlcc/basic-search.do
через кросс можно посмотреть аналог GRM31C5C1H104JA01L
http://weblib.samsungsem.com/mlcc/mlcc- ... C104JBHN4N
но у меня сегодня не грузится

из ремонта мониторов - нагрев паяльником восстанавливал емкость керамики, примерно на сутки, потом емкость снова падала
пол монитора перепаял, пока нашел :)


Вернуться наверх
 
 Заголовок сообщения: Re: Прокачиваем измерительные раритеты! От 6-ти разрядов и в
СообщениеДобавлено: Вт дек 30, 2025 21:13:07 
Встал на лапы

Зарегистрирован: Пт сен 26, 2025 17:42:49
Сообщений: 81
Откуда: Пушкино
Рейтинг сообщения: 0
Медали: 3
Получил миской по аватаре (3)
постоянное напряжение влияет сильно - 10В постоянки уменьшает емкость до 3 мкф


Спасибо! Очень познавательно. Про такие симуляторы читал ранее, но до поиска ссылок даже не доходило. :)

По поводу уменьшения ёмкости при постоянном напряжении - предлагают же в готовом отлаженном приборе поменять. Т.е. разработчики явно это учли, в т.ч. и закупкой конкретных конденсаторов на производство. Это меня и смущает. С точки зрения места конденсаторов в схеме тоже есть большие сомнения, что замена что-то изменит в лучшую сторону. ... но некоторые их меняли и были довольны, правда, сравнительных тестов до и после не нашёл.

В 34401A лишний раз лазить - это изменение калибровки. После последнего раза на 3ppm "убежала" на 10 В. До вмешательства показания совпадали по всем разрядам с DMM7510 в диапазоне 10В постоянки. Откалибровал по DMM7510, теперь опять совпадает, но у меня пока нет возможности в плане источников, чтобы все диапазоны калибровать.

Ещё подумаю, возможно, поэкспериментирую, как писал выше, а может, и не буду. ИОН только дополнительно утеплю, точнее переделаю свою вторую версию утеплителя, не нравится она мне.
С радиаторами на линейные стабилизаторы тоже ещё думаю, т.к. они греются также, как половина ОУ на плате ... не могу понять, почему только на кренки радиаторы ставят. Один диодный мост греется чуть больше, например, а про него нигде не пишут.

Да и с новыми танталами тоже не очень ситуация. У них ёмкость оказалась меньше, чем у тех, что на плате (21.8мкФ против 23.8мкФ при номинале 22мкФ), а ЭПС такое же, на плате, возможно, чуть лучше даже ... что-то не вижу смысла на такие менять. Либо нужно другие закупать.


Вернуться наверх
 
 Заголовок сообщения: Re: Прокачиваем измерительные раритеты! От 6-ти разрядов и в
СообщениеДобавлено: Ср дек 31, 2025 18:20:32 
Потрогал лапой паяльник
Аватар пользователя

Карма: 1
Рейтинг сообщений: 215
Зарегистрирован: Вт дек 27, 2011 05:26:56
Сообщений: 319
Рейтинг сообщения: 5
Мои пять копеек, по керамике.
В файлике тесты кондеров для теста в частотно-зависимом делителе переменного напряжения.
Так вот те кондеры, что проседали под напряжением смещения, не выходили на режим в делителе.
https://docs.google.com/spreadsheets/d/ ... ue&sd=true


Вернуться наверх
 
Показать сообщения за:  Сортировать по:  Вернуться наверх
Начать новую тему Ответить на тему  [ Сообщений: 197 ]     ... , , , 8, ,  

Часовой пояс: UTC + 3 часа


Вы не можете начинать темы
Вы не можете отвечать на сообщения
Вы не можете редактировать свои сообщения
Вы не можете удалять свои сообщения
Вы не можете добавлять вложения

Найти:
Перейти:  


Powered by phpBB © 2000, 2002, 2005, 2007 phpBB Group
Русская поддержка phpBB
Extended by Karma MOD © 2007—2012 m157y
Extended by Topic Tags MOD © 2012 m157y