Например TDA7294

Форум РадиоКот • Просмотр темы - Выбираем аналоговый осциллограф
Форум РадиоКот
Здесь можно немножко помяукать :)

Текущее время: Чт янв 08, 2026 11:06:42

Часовой пояс: UTC + 3 часа


ПРЯМО СЕЙЧАС:



Начать новую тему Ответить на тему  [ Сообщений: 1050 ]     ... , , , 7, , , ...  
Автор Сообщение
Не в сети
 Заголовок сообщения:
СообщениеДобавлено: Чт май 21, 2009 17:42:03 
Друг Кота
Аватар пользователя

Карма: 28
Рейтинг сообщений: 267
Зарегистрирован: Ср сен 27, 2006 16:18:57
Сообщений: 3459
Рейтинг сообщения: 0
Кстати, о широкополосных усилителях. Во времена, когда "перестройка" уже началась, а финансирование науки ещё не кончилось, я делал детектор вторичных электронов для сканирующего электронного микроскопа, который работал в телевизионном режиме... Короче, на операционнике КР544УД2 легко получается усилитель с каким хош входным сопротивлением, с коэффициентом усиления 40 и полосой пропускания от постоянного напряжения и кончая 5 МГц по уровню 3 дБ. А если операционник умощнён двумя комплементарными транзисторами, то это всё работает на нагрузку 50 Ом.
А сейчас есть буржуйские усилители с большой полосой пропускания. Некоторое время назад я копался в Интернете и видел, что есть какие-то повторители с полосой мегагерц 200 которые могут работать на 50 Ом. Но сейчас уже не помню, где именно видел...

Сэр Мурр писал(а):
...Но от эмиттерного повторителя нельзя получить диапазон входного сигнала более 5 вольт...

А там много вольт даже вредно. Можно входы пожечь! Там максимальное напряжение, кажется, около 1 вольта.


Вернуться наверх
 
Не в сети
 Заголовок сообщения:
СообщениеДобавлено: Чт май 21, 2009 21:41:20 
Опытный кот
Аватар пользователя

Карма: 3
Рейтинг сообщений: 3
Зарегистрирован: Вс апр 13, 2008 15:09:58
Сообщений: 871
Откуда: Приднестровье
Рейтинг сообщения: 0
Большое спасибо вам, но нельзя ли хоть примерную схемку глянуть?
Ребята, подскажите ещё вот по каким вопросам: У меня экране в конце линий иногда возникают яркие точки на обоих линиях, потом пропадают. Что это за фигня?
И ещё: Пробовал подавать сигнал с калибратора встроенного, но вот крутя ручку стабилизации только иногда удавалось остановить картинку и посмотреть форму сигнала - это значит что регулятор фиговый?

_________________
Ковчег сделал обычный человек, а "Титаник" - учёные...


Вернуться наверх
 
Не в сети
 Заголовок сообщения:
СообщениеДобавлено: Пт май 22, 2009 15:45:24 
Нашел транзистор. Понюхал.

Зарегистрирован: Сб май 10, 2008 17:55:26
Сообщений: 163
Откуда: хабаровск
Рейтинг сообщения: 0
синхронизация зависит от величины изображения на трубке / от амплитуды входного сигнала в общем/ при малой величине/ меньше 1 деления/ синхронизация неустойчива. если при большых величинах нет синхронизации-неисправна схема синхронизации


Вернуться наверх
 
Не в сети
 Заголовок сообщения:
СообщениеДобавлено: Пт май 22, 2009 22:36:11 
Друг Кота
Аватар пользователя

Карма: 28
Рейтинг сообщений: 267
Зарегистрирован: Ср сен 27, 2006 16:18:57
Сообщений: 3459
Рейтинг сообщения: 0
К сожалению, моя схема была утрачена в лихие 90-е... "Всё что нажито честным трудом, всё погибло... Три магнитофона... (с)" . Попрбую восстановить схему по памяти... (а память то дырявая - столько лет прошло...)
А что касается синхронизации, то во-первых, убедитесь, что включена внутренняя синхронизация, а не внешняя. И что она берётся именно от того канала, который Вы смОтрите... Только после этого можно пенять на неисправность...


Вернуться наверх
 
Эиком - электронные компоненты и радиодетали
Не в сети
 Заголовок сообщения:
СообщениеДобавлено: Пт май 22, 2009 23:27:23 
Опытный кот
Аватар пользователя

Карма: 3
Рейтинг сообщений: 3
Зарегистрирован: Вс апр 13, 2008 15:09:58
Сообщений: 871
Откуда: Приднестровье
Рейтинг сообщения: 0
Пожалуйста, помогите со схемкой. Буду очень благодарен.
Не подскажете ещё вот по какому вопросу: Когда включаю осцилл, он прогревается и начинает рисовать мне две чёткие линии (два луча), но вот бывает так, что в самом начале этих двух линий засвечиваются очень яркие точки. Точки на столько яркие, что я боюсь, что это ни к чему хорошему не приведёт. Я пробовал сдвигать линии в сторону, точки прятались за краем экрана, но от них идёт боковое подсвечивание. Они бывает пропадают, бывают появляются, и ни какими ручками это убрать не возможно, бывает сами пройдут бывает постукнешь по корпусу - они исчезают. Что это может быть?
И вот ещё что: есть на этом осцилле калибратор. Соединяю его со входом, устанавливаю все кнопочки и ручки в соответствии с инструкцией (она на 177 страниц!) и пытаюсь поймать изображение. Видно как бегут импульсы, но при попытке стабилизировать картинку, она вроде как на секунду замирает, а потом опять начинает бегать. Почему так?
Извините за вопросы, просто до этого работал с осциллом всего 2 раза.

_________________
Ковчег сделал обычный человек, а "Титаник" - учёные...


Вернуться наверх
 
Не в сети
 Заголовок сообщения:
СообщениеДобавлено: Сб май 23, 2009 03:17:44 
Нашел транзистор. Понюхал.

Зарегистрирован: Сб май 10, 2008 17:55:26
Сообщений: 163
Откуда: хабаровск
Рейтинг сообщения: 0
об точках-возможно гдето непропайка на платах, или грязные контакты в переключателях. или неполная длина развертки/ луч должен быть длинее, на всю трубу, но это регулируется по погрешности развертки, хотя бы с калибратора/. невозможность остановить картинку-это и есть отсутствие синхронизации. если не изменяет мне память, часто выходят из строя в схеме синхронизации полевые транзисторы, один из пары. их попарно надо подбирать. но начать лучше с промывки переключателей, контакты со временем окисляются. проще всего шприцом капнуть спирта и пощелкать ими


Вернуться наверх
 
Не в сети
 Заголовок сообщения:
СообщениеДобавлено: Сб май 23, 2009 09:49:12 
Опытный кот
Аватар пользователя

Карма: 3
Рейтинг сообщений: 3
Зарегистрирован: Вс апр 13, 2008 15:09:58
Сообщений: 871
Откуда: Приднестровье
Рейтинг сообщения: 0
Так у меня линия развёрнута на весь экран, просто в начале линий появляются засвеченые пятна, я здвигаю линию в право, а там на каждой из них 2 яркие точки. На счёт промывки - это возможно поможет, но там доступ есть только к переключателю скорости развёртки. Остальные в кожухе.

_________________
Ковчег сделал обычный человек, а "Титаник" - учёные...


Вернуться наверх
 
Не в сети
 Заголовок сообщения:
СообщениеДобавлено: Сб май 23, 2009 10:07:13 
Модератор
Аватар пользователя

Карма: 46
Рейтинг сообщений: 236
Зарегистрирован: Чт окт 27, 2005 18:50:07
Сообщений: 11169
Откуда: из мест не столь отдалённых
Рейтинг сообщения: 0
Медали: 2
Получил миской по аватаре (1) Мявтор 3-й степени (1)
Похоже, проблема с гашением луча.
Если регулировками можно растянуть луч по горизонтали так, чтоб эти точки оказались за пределами экрана- то игнорируйте это явление.


Вернуться наверх
 
Не в сети
 Заголовок сообщения:
СообщениеДобавлено: Сб май 23, 2009 11:18:30 
Опытный кот
Аватар пользователя

Карма: 3
Рейтинг сообщений: 3
Зарегистрирован: Вс апр 13, 2008 15:09:58
Сообщений: 871
Откуда: Приднестровье
Рейтинг сообщения: 0
Вы меня извините, но просто есть возможность пока вернуть обратно. Может есть смысл? Мне предложили за те же деньги С1-112А - как думаете, есть ли смысл? А то с этими входами 50-ти омными и прочими проблемами он мне все мозги съест.

_________________
Ковчег сделал обычный человек, а "Титаник" - учёные...


Вернуться наверх
 
Не в сети
 Заголовок сообщения:
СообщениеДобавлено: Сб май 23, 2009 12:05:06 
Друг Кота
Аватар пользователя

Карма: 28
Рейтинг сообщений: 267
Зарегистрирован: Ср сен 27, 2006 16:18:57
Сообщений: 3459
Рейтинг сообщения: 1
Если есть возможность дать задний ход, то откажитесь от С1-75. Он хорош для исследования быстродействующих цифровых устройств. Тем более, возможно он не совсем исправен и надо будет его ещё и ремонтировать. А оно Вам надо?
А у Вас, как я понял, несколько другие задачи. Вам подойдёт более универсальный осциллограф. (Я сам, грешник, использую С1-101).
А что касается С1-112А, то пока что с ним не спешите. Кажется, это жуткое уёбище я видел вблизи. Сейчас точно не вспомню, но кажется, это тот самый осциллограф, с которым мой приятель имел жуткий трах. Во-первых, режим мультиметра в осциллографе никому нафиг не нужен (поверьте моему опыту). А во-вторых, он сделан отвратительно. Рассыпался прямо находу... Ремонтировать его вообще невозможно. Мой приятель (достаточно опытный специалист по электронному железу) пытался его победить, но безрезультатно. Пришлось его просто выкинуть (не приятеля, а осциллограф). Попробую в понедельник уточнить у него, тот самый ли это осциллограф или другой...


Вернуться наверх
 
Не в сети
 Заголовок сообщения:
СообщениеДобавлено: Сб май 23, 2009 16:19:36 
Нашел транзистор. Понюхал.

Зарегистрирован: Сб май 10, 2008 17:55:26
Сообщений: 163
Откуда: хабаровск
Рейтинг сообщения: 0
112 не распространненный, наверное из за своих качеств. самый ходовой-С1-65А.хоть и гробина, но надежный относительно и прост в ремонте


Вернуться наверх
 
Не в сети
 Заголовок сообщения:
СообщениеДобавлено: Сб май 23, 2009 16:27:36 
Опытный кот
Аватар пользователя

Карма: 3
Рейтинг сообщений: 3
Зарегистрирован: Вс апр 13, 2008 15:09:58
Сообщений: 871
Откуда: Приднестровье
Рейтинг сообщения: 0
Спасибо большое, наверное отнесу его обратно.
Ну если 112-й не очень, то как вам 67-й (40$) и 96-й (120$)?

_________________
Ковчег сделал обычный человек, а "Титаник" - учёные...


Вернуться наверх
 
Не в сети
 Заголовок сообщения:
СообщениеДобавлено: Сб май 23, 2009 17:07:12 
Нашел транзистор. Понюхал.

Зарегистрирован: Сб май 10, 2008 17:55:26
Сообщений: 163
Откуда: хабаровск
Рейтинг сообщения: 0
я бы взял 67. полоса у обеих одинаковая, 96 двухканальный в домашних условиях врядли пригодится и гробина здоровая. у 67 один недостаток- при переключении галетник надо вдавливать. несколько неудобно, но можно привыкнуть


Вернуться наверх
 
Не в сети
 Заголовок сообщения:
СообщениеДобавлено: Вс май 24, 2009 22:02:47 
Опытный кот
Аватар пользователя

Карма: 3
Рейтинг сообщений: 3
Зарегистрирован: Вс апр 13, 2008 15:09:58
Сообщений: 871
Откуда: Приднестровье
Рейтинг сообщения: 0
Нет, отнести обратно не удалось. Осцилл в исправном состоянии. Я с генератором и калибратором разобрался, просто здесь куча кнопок для настройки. Проблемы с яркой точкой остались, но это пустяки, тем более, что проблема периодическая. А так бы пришлось возвращать неустойку, и т.д. и т.п, да и не удобно перед человеком.
В общем, как говорится, что есть - то есть. А вот как теперь бороться с 50-ти Омами, ума не приложу. Народ, ну помогите пожалуйста кто чем может.

_________________
Ковчег сделал обычный человек, а "Титаник" - учёные...


Вернуться наверх
 
Не в сети
 Заголовок сообщения:
СообщениеДобавлено: Пн май 25, 2009 00:53:40 
Друг Кота
Аватар пользователя

Карма: 50
Рейтинг сообщений: 759
Зарегистрирован: Чт дек 29, 2005 00:18:30
Сообщений: 6581
Откуда: Москва
Рейтинг сообщения: 0
http://monitor.net.ru/forum/1-97-download-16663.html схема родного пробника. Ещё обсуждения http://www.pro-radio.ru/measure/108/ . Там есть и ссылка на статью из Радио. Есть и ссылки на схемы активного щупа к осциллографу http://www.qrz.ru/schemes/detail/14561.html .

_________________
Ничто так не укрепляет взаимное доверие, как 100% предоплата! Дмитрий, ex-RK3AOR.


Вернуться наверх
 
Не в сети
 Заголовок сообщения:
СообщениеДобавлено: Пн май 25, 2009 14:45:48 
Друг Кота
Аватар пользователя

Карма: 28
Рейтинг сообщений: 267
Зарегистрирован: Ср сен 27, 2006 16:18:57
Сообщений: 3459
Рейтинг сообщения: 0
Димон писал(а):
...А вот как теперь бороться с 50-ти Омами, ума не приложу...

Схема есть. Уже рисую. Она 1:1, входное сопротивление 1 МОм, не сильно широкополосная, от постоянки до всего 1 - 3 МГц, но на 50 Ом работает хорошо. Ей надо двухполярное питание +12 и -12 вольт. На осциллографе есть разъёмы для питания активных щупов. Какое там напряжение?


Вернуться наверх
 
Не в сети
 Заголовок сообщения:
СообщениеДобавлено: Пн май 25, 2009 15:08:25 
Опытный кот
Аватар пользователя

Карма: 3
Рейтинг сообщений: 3
Зарегистрирован: Вс апр 13, 2008 15:09:58
Сообщений: 871
Откуда: Приднестровье
Рейтинг сообщения: 0
На разъёме +12 и -15вольт. Скажите, я нашёл схемку щупа в журнале радио 99г №6. Щуп сделан на AD812, но что-то я у нас в магазине такого операционника не нашёл, может есть что на замену? И ещё: почему этот щуп не Пользуется особой популярностью? Вроде простая схемка, чё её не хотят использовать?

Народ, не подскажете какой из советских осциллов самый нормальный для домашнего использования, в плане габаритов, функциональности и частоты 30-50МГц? Желательно не больших размеров.

_________________
Ковчег сделал обычный человек, а "Титаник" - учёные...


Вернуться наверх
 
Не в сети
 Заголовок сообщения:
СообщениеДобавлено: Пн май 25, 2009 22:26:30 
Друг Кота
Аватар пользователя

Карма: 28
Рейтинг сообщений: 267
Зарегистрирован: Ср сен 27, 2006 16:18:57
Сообщений: 3459
Рейтинг сообщения: 1
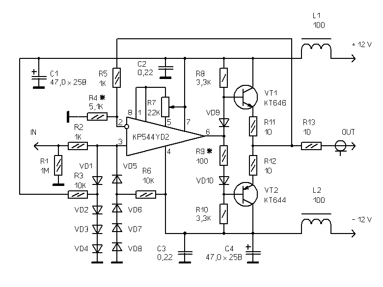
Ну, типа, нарисовал. См. прикошаченный файл. Схему макетировал. Вчера. Работает. Правда, не нашёл дома транзистора КТ646. Использовал вместо него КТ604. Если вдруг захочется повторить, то задавайте вопросы (там есть нюансы) и помните, что такое решение было нормальным лет 15 назад. А теперь, наверняка есть более шустрые операционники и более шустрые транзисторы. Надо поискать. Хотя бы у тех же Аналоговых Девиц. Но я искать не буду. Некогда... У меня теперь другие увлечения. Все диоды - КД522.
Что же касается схемы в "Радио", то она не пользуется популярностью, скорее всего, потому, что владельцам нормальных осциллографов активный щуп 1:1 обычно нафиг не нужен. Сойдёт и обычный кабель, хотя бы у кабеля и значительная собственная ёмкость. А счастливых обладателей осциллографов с 50 омным входом, похоже, не так уж много. К тому же, если внимательно прочитать статью, то там написано, что при использовании 50 Ом входа, что-то там уменьшается с увеличением частоты... И мне кажется, что автор немножечко садист. Насколько я понял из даташита на AD812, то минимальное сопротивление нагрузки для этого ОУ - 150 Ом. И то, для питания +/- 5 вольт... Похоже, этому ОУ тяжело работать на 50 Ом...


Вложения:
active_probe.gif [10.6 KiB]
Скачиваний: 849
Вернуться наверх
 
Не в сети
 Заголовок сообщения:
СообщениеДобавлено: Пн май 25, 2009 23:13:47 
Опытный кот
Аватар пользователя

Карма: 3
Рейтинг сообщений: 3
Зарегистрирован: Вс апр 13, 2008 15:09:58
Сообщений: 871
Откуда: Приднестровье
Рейтинг сообщения: 0
Огромное вам спасибо за схемку. Вопросы: можно ли использовать вместо советских транзюков какие-то импортные SMD? Какие например?;
Что подбирается постоянными резисторами (со звёздочками) и что настраивается переменным?; Дроссели обязательны?; Какие характеристики у схемки?

_________________
Ковчег сделал обычный человек, а "Титаник" - учёные...


Вернуться наверх
 
Не в сети
 Заголовок сообщения:
СообщениеДобавлено: Вт май 26, 2009 15:16:27 
Друг Кота
Аватар пользователя

Карма: 28
Рейтинг сообщений: 267
Зарегистрирован: Ср сен 27, 2006 16:18:57
Сообщений: 3459
Рейтинг сообщения: 0
Транзисторы должны быть средней мощности. Всё-таки на 70 ом работают при питании 12 вольт. Допустимая мощность, рассеиваемая на коллекторе не меньше 1 вт. Граничная частота не меньше 100 МГц. Напряжение коллектор-эмиттер не меньше 30 вольт. Ну, и коэффициент передачи тока не меньше 50. Смотрите даташиты. Какие подойдут по параметрам, те и ставьте.

Если будете искать замену операционному усилителю, то учтите, что он должен быть скоростным и с полевыми транзисторами на входе. А то из-за тока смещения будет меняться постоянное напряжение на выходе.

Резистором R4 подбирается коэффициент усиления. Он должен быть несколько больше 1, т.к. выходное напряжение делится на резисторе R13 и входном сопротивлении осциллографа (50 Ом).
Резистором R9 подбирается ток покоя транзисторов. Он должен быть где-то миллиампер 5-10. Ток покоя контролируется по падению напряжения на резисторах R11, R12.
Резистором R7 устанавливается нулевое напряжение на выходе при отсутствии входного сигнала. Этот резистор можно не ставить, если несколько десятков милливольт не имеют значения.
Дроссели ДМ 01 можно заменить резисторами 10 Ом.

Характеристики у схемы так себе. Полоса пропускания по уровню 0,7 1-3 МГц. Точно сказать не могу, нечем измерить. Ограничение сигнала где-то на уровне 2,5 вольта. Найдёте более шустрый операционник - полоса будет шире.

Диоды VD1 и VD5 лучше взять другие импульсные, с меньшей ёмкостью p-n перехода и минимальным током утечки.


Вернуться наверх
 
Показать сообщения за:  Сортировать по:  Вернуться наверх
Начать новую тему Ответить на тему  [ Сообщений: 1050 ]     ... , , , 7, , , ...  

Часовой пояс: UTC + 3 часа


Кто сейчас на форуме

Сейчас этот форум просматривают: нет зарегистрированных пользователей и гости: 17


Вы не можете начинать темы
Вы не можете отвечать на сообщения
Вы не можете редактировать свои сообщения
Вы не можете удалять свои сообщения
Вы не можете добавлять вложения

Найти:
Перейти:  


Powered by phpBB © 2000, 2002, 2005, 2007 phpBB Group
Русская поддержка phpBB
Extended by Karma MOD © 2007—2012 m157y
Extended by Topic Tags MOD © 2012 m157y