Например TDA7294

Форум РадиоКот • Просмотр темы - Входной узел частотомера
Форум РадиоКот
Здесь можно немножко помяукать :)

Текущее время: Пн ноя 17, 2025 17:44:29

Часовой пояс: UTC + 3 часа


ПРЯМО СЕЙЧАС:



Начать новую тему Ответить на тему  [ Сообщений: 339 ]     ... , , , 15, ,  
Автор Сообщение
Не в сети
 Заголовок сообщения: Re: Входной узел частотомера
СообщениеДобавлено: Сб мар 11, 2023 10:31:55 
Открыл глаза

Карма: 2
Рейтинг сообщений: 22
Зарегистрирован: Пт окт 13, 2017 20:01:31
Сообщений: 60
Рейтинг сообщения: 0
Исправил схему по заводскому варианту


Вложения:
Комментарий к файлу: Это заводская плата
Фото платы формирователя.jpg [200.35 KiB]
Скачиваний: 441
Схема формирователя на ЭСЛ.GIF [56.39 KiB]
Скачиваний: 469
Вернуться наверх
 
Не в сети
 Заголовок сообщения: Re: Входной узел частотомера
СообщениеДобавлено: Вс мар 12, 2023 18:49:59 
Открыл глаза

Карма: 2
Рейтинг сообщений: 22
Зарегистрирован: Пт окт 13, 2017 20:01:31
Сообщений: 60
Рейтинг сообщения: 0
Только придется подтягивающие резисторы у ЭСЛ подключить не к общему, а к -5.2 в


Вложения:
Комментарий к файлу: подключение подтягиваюших резисторов изменено
Схема формирователя на ЭСЛ.GIF [64.16 KiB]
Скачиваний: 306
Вернуться наверх
 
Не в сети
 Заголовок сообщения: Re: Входной узел частотомера
СообщениеДобавлено: Пн мар 13, 2023 00:50:57 
Опытный кот
Аватар пользователя

Карма: 31
Рейтинг сообщений: 1278
Зарегистрирован: Сб фев 24, 2018 10:11:28
Сообщений: 889
Откуда: Москва
Рейтинг сообщения: 0
Прошу прощения за задержку с ответами. И надеюсь, что все еще актуально. Итак, прежде всего насчет регулятора уровня. Пришлось снять крышку с прибора и посмотреть в реальности, так как в моей документации эта инфа отсутствует. У меня резистор регулировки уровня стоит 47 Ком. Концы подключены к +12 и -12В. Соотвественно примчерно среднее положение обесчпечивает уровнеь срабатывания ТШ примерно у потенциала земли.

Насчет инверсси питания. Основная проблема тут в том, что при таком включении сильно изменятся логичнские уровни (относительно земли). Если в текущем варианте пороги срабатывания 500ЛП216 находятся около +4В относительно земли, и соотвествующие напряжения имеют место быть на коллекторых выходных трназисторов (только что померял - там при верчении ручки уровень напряжение у меня менеятся от 3.3 до 4.6 В. В инверсном включении они будут в районе -1В. Что потреюует как минимум серьезного изменения режима по постоянному току ВСЕХ каскадов. И не факт, что при этом в итоге удастся сохранить полосу и ДД тракта. Подумайте об этом.

Еще раз по поводу ПУ125.

Добавлено after 27 minutes 34 seconds:
Я так толком и не нашел данных по максимальной частоте работы этой микросхемы. Везде приводится только макимум время задержки. И в ряде источников длительность фронтов на выходе. Причем в одном месте это 5 нс, а в другом - 2.5 нс (в принципе, это сильно зависит от нагрузки). Но даже если это 5 нс, то никаких 200 Мгц там быть не может. Хотя бы потому, что в периоде сигнала у нас есть два фронта. Которые в сумме дадут 10 нс минимального периода, или 100 Мгц. Да и то это при условии довольно сильного падения размаха сигнала, так как он банально не будет успевать за такое время достичить штатных логических уровней. Поэтому, наверное, имеет смысл провести натурный эксперимент. Взять ЛП216, собрать на ней ТШ. Подключить к выходу ПУ125, на вход ТШ - генератор и посмотреть, до какой частоту эта связка будет работать. Далее делать вывод и решать, стоит ли овчинка выделки. Если все удастся, есьт смысл прикинуть, какие счетчики ставить за формирователем и есть ли необходимые для частотомера двоично-десятичные счетчики в нужных по быстродействию сериях (насколько я понимаю, аналог 155ИЕ6 или типа того есть далеко не во всех быстрых ТТЛШ-сериях).

Теперь по поводу странных резисторов... Увы, дело было давно и такие детали слегка забылись. Однако вспомнилось, что изначально, верхний конец R50 (100 k) должен был быть подключен на +12В... Просто при рисовании схемы я изначально R60 забыл, так что базы транзисторов оказались ближайшей точкой цепи +12В. Собственно, на +12В его и надо подсоединить - не исключено, что у меня так и сделано, а в схему вкралась ошибка. Назначение R50 это подача запирающего положительного напряжения на диоды, коммутирующие ФНЧ в режиме отключенного фнч. А вот зачем R51 - честно говоря, сам того не понимаю. То ли что-то я перемудрил, то ли еще что-то. Было 7 лет назад.


Транзисторы на КТ368 менял в основном из-за меньшей склонности к СВЧ-возбуду.. Который немало крови попил. Видимо, плата и все остальное были не сильно оптимаьный для такой широкополосной схемы.

_________________
"Простые" конструкции - обычно лишь источник разочарований. (c) RU3AEP


Вернуться наверх
 
Не в сети
 Заголовок сообщения: Re: Входной узел частотомера
СообщениеДобавлено: Пн мар 13, 2023 20:23:09 
Открыл глаза

Карма: 2
Рейтинг сообщений: 22
Зарегистрирован: Пт окт 13, 2017 20:01:31
Сообщений: 60
Рейтинг сообщения: 0
Valentin Gvozdev. Спасибо. Я все учту при моделировании

Добавлено after 7 hours 47 minutes 22 seconds:
собрал схемку 500пу124 + 500лп216 + 500пу125. Подал на вход пу124 сигнал от генератора 50 мгц ТТЛ (выше у меня нет возможности). Осциллограф увидел на выходе пу 125 устойчивый сигнал частотой 50 МГЦ размахом 2,4 вольта.

Добавлено after 43 minutes 19 seconds:
Когда то собирал частотомеры по схемам Тайфун и Фрегат. Достал Фрегат с хранения. У обоих частотомеров вход требуется ТТЛ. Подал сигнал с пу125. Он Однозначно показал 50 мгц с погрешностью 13 гц. Грешу на генератор (китайский)

Добавлено after 1 hour 56 minutes 56 seconds:
Вот фотки


Вложения:
photo_2023-03-13_20-20-35 (2).jpg [201.19 KiB]
Скачиваний: 315
photo_2023-03-13_20-20-35.jpg [112.89 KiB]
Скачиваний: 226
photo_2023-03-13_20-20-36.jpg [218.16 KiB]
Скачиваний: 260
Вернуться наверх
 
Эиком - электронные компоненты и радиодетали
Не в сети
 Заголовок сообщения: Re: Входной узел частотомера
СообщениеДобавлено: Пт мар 17, 2023 20:36:56 
Открыл глаза

Карма: 2
Рейтинг сообщений: 22
Зарегистрирован: Пт окт 13, 2017 20:01:31
Сообщений: 60
Рейтинг сообщения: 0
Valentin Gvozdev.
Здравствуйте. Вы не могли бы снять осцилограммы сигналов на частоте 10 кгц (прямоугольный) с ног 9, 10 и 6,7 микросхемы 500лп216 (обозначение по Вашей схеме). либо указать напряжение нижнего и верхнего уровня. Относительно общего проводника. Примерно вот как у меня на фотке.

Добавлено after 33 minutes 26 seconds:
Серия KP1533
Маломощные быстродействующие цифровые интегральные микросхемы серии КР1533 предназначены для организации высокоскоростного обмена и обработки цифровой информации, временного и электрического согласования сигналов в вычислительных системах. Микросхемы серии КР1533 по сравнению с известными сериями логических ТТЛ микросхем обладают минимальным значением произведения быстродействия на рассеиваемую мощность. Зарубежный аналог — серия SN74ALSxxxx фирмы Texas Instruments (США). Микросхемы изготавливаются по усовершенствованной эпитаксиально-планарной технологии с диодами Шотки и окисной изоляцией, одно- и двухуровневой металлизированной разводкой на основе PtSi-TiW-AlSL. Конструктивно микросхемы серии KP1533 выполнены в 14-, 16-, 20- и 24-выводных стандартных пластмассовых корпусах типа 201.14-1, 238.16-1, 2140.20-8, 2142.24-2.

Технические характеристики:
-Стандартные ТТЛ входные и выходные уровни сигналов;
-Напряжение питания 5,0 В ±10 % Задержка на вентиль 4 нС;
-Мощность потребления на вентиль 1 мВт;
-Тактовая частота до 70 МГц Выходной ток нагрузки низкого уровня до 24 мА;
-Выходной ток нагрузки высокого уровня до -15 мА;
-Гарантированные статические и динамические характеристики при емкости нагрузки 50 пФ в диапазоне температур от -10"С до +70°С и напряжений питания 5 В±10%;
-Устойчивость к статическому электричеству до 200 В;
-Широкий набор типономиналов микросхем.
============
реально микросхемы серии кр1533 работают на частоте за 100Мгц. У меня в одном из частотомеров установлена на входе микросхема кр1533кп12 (кп2) как коммутатор входов (селектор-мультиплексор). Через него проходят измеряемые импульсы частотой за 100 Мгц. Это факт. В одной из моих конструкций частотомеров (электронно счетный) вся схема сделана на 155-й серии. Её всю можно заменить на серию кр1533 (хотя нужно поменять только проходной тракт измерямой частоты и счетчики индикаторов, я использую 155ие2 - их можно заменить на кр1533ие2 - скорость их работы увеличится минимум в 2-3 раза). Сейчас частотомер измеряет сигналы до 27 Мгц. Через делитель на кр193ие3 на 10, измеряет уже до 270 мгц. Можно было бы использовать делитель на 10 на кр193ие2 - она работает до 500 мгц. Меня бы устроило такое сочетание, если бы формирователь пропускал частоту до 90Мгц хотя бы. Главное чувствительность. Сейчас я пользуюсь формирователем Н.Хлюпина. У него пропускная способность до 80 Мгц, но относительно низкая чувствительность. Начинается с 0.1 вольта. На высоких частотах 0.2 вольта и выше.
============
сегодня измерил пропускную способность 500пу124 и 500пу125 уже до частоты 60 Мгц. Все идет на ура. Если преобразователь уровня на 500пу125 будет работать хотя бы до 90 мгц, имеет смысл применить его в схеме. Для меня лично.


Вложения:
Комментарий к файлу: Синий верхний сигнал это ТТЛ на входе на 500пу124, а нижний это ЭСЛ сигнал с микросхемы к500лп216 включенной после 500пу124, но до 500пу125
photo_2023-03-17_20-02-51.jpg [163.84 KiB]
Скачиваний: 223
Вернуться наверх
 
Не в сети
 Заголовок сообщения: Re: Входной узел частотомера
СообщениеДобавлено: Сб мар 18, 2023 00:44:01 
Опытный кот
Аватар пользователя

Карма: 31
Рейтинг сообщений: 1278
Зарегистрирован: Сб фев 24, 2018 10:11:28
Сообщений: 889
Откуда: Москва
Рейтинг сообщения: 0
Итак, вот осцилограммы. Как просили - меандр 10 Кгц. Масштаб - 1 Вольт на клетку.
Нулевой уровень:
Изображение

Вывод 6:
Изображение

Вывод 7:
Изображение
Вывод 9 или 10 - там все одинаково, только в противофазе:
Изображение

Добавлено after 31 minute 47 seconds:
Кстати, немного поизучал этот усилитель-формирователь. И нашел много чего неожиданного и порой неприятного. Первое - входная емкость с гнезда на передней панели у меня получилась около 53 пФ. Это много, соотвественно штатный щуп-делитель 10:1 уже не компенсируется и АЧХ входной цепи имеет приличный завал начиная с единиц килогерц. Пробовал отключать входнойкабель, менять его на тот, что с более тонкой жилой - не помогло. Емкость немного уменьшилась, но основную долю (более 40 пФ) дает имено сам усилитель. Судя по всему, это результат не совсем честной схемотехники, когда входной дифкаскад зашунтирован конденсатором, через который идет сигнал на ВЧ.

При включении делителя 10:0 входная емкость падает почти в 2 раза (!). Соотвественно щуп становится перекомпенсированным и общая АЧХ имеет подъем.. Собственно, это понятно - никаких цепей для выравнивания входноq емкости, как это всегда бывает в осициллографах, там нет. Так что вход там хотя и мегаомный, но не совсем "правильный". Впрочем, от частотомера, наверное, не стоит требовать того, что нужно осциллографу. Ранвомерную АЧХ, гауссов спад итд. И раз уж разработчики такого нелюбительского прибора сделали это так, то, наверное, не стоит стнремиться во что бы то ни стало к идеалу.

Померял чутье. В общем, при подключенной внутренней нагрузке 50 Ом и запитке входа синусом с калиброванного генератора выходит, что 30 мВ пик-ту-пик на частотах до 40-50 Мгц прибор четко считает.. Опять же - это РАЗМАХ сигнала. Действующеенапряжение будет в 2.8 раз ниже. Выше чутье падает (не исключено, что в основном из-за входной емкости, и там уже мой генератор имее завал, так что точно оценить е получится. Но 80 Мгц около 100 мВ пик-ту пик читает четко. Немного поддав амлитуду на вхде и тщательно покрутив ручку уровень, удалось заставить его показывать и 100 Мгц. Но это уже на пределе, причем узким место однозначно является переход с ЭСЛ на КМОП - хорошо видно, что после ЭСЛ-триггера сигнал вполне стабильный, а вот дальше все дергается и мельтешит в такт циклам счета.

_________________
"Простые" конструкции - обычно лишь источник разочарований. (c) RU3AEP


Вернуться наверх
 
Не в сети
 Заголовок сообщения: Re: Входной узел частотомера
СообщениеДобавлено: Сб мар 18, 2023 12:34:55 
Опытный кот
Аватар пользователя

Карма: 31
Рейтинг сообщений: 1278
Зарегистрирован: Сб фев 24, 2018 10:11:28
Сообщений: 889
Откуда: Москва
Рейтинг сообщения: 0
Заинтересовало, почему у меня на выводе 7 амплитуда в 2 раза ниже. Провел небольшую лабработу, менял нагрузочные резисторы, смотрел сигнал на ВЧ (15-20 Мгц). Вердикт такой - видимо, 500ЛП116 поггоревшая или чуть дефектная, что порождает асимметрию. Новой, к сожалению, нет, надо будет заказать и попробовать поменять. Вполне вероятно, что работа формирователя улучшится.

_________________
"Простые" конструкции - обычно лишь источник разочарований. (c) RU3AEP


Вернуться наверх
 
Не в сети
 Заголовок сообщения: Re: Входной узел частотомера
СообщениеДобавлено: Вс мар 19, 2023 19:05:11 
Открыл глаза

Карма: 2
Рейтинг сообщений: 22
Зарегистрирован: Пт окт 13, 2017 20:01:31
Сообщений: 60
Рейтинг сообщения: 0
Valentin Gvozdev. Спасибо. А можно еще на выводах 4 и 5 посмотреть осциллограмму.

Добавлено after 5 hours 11 minutes 24 seconds:
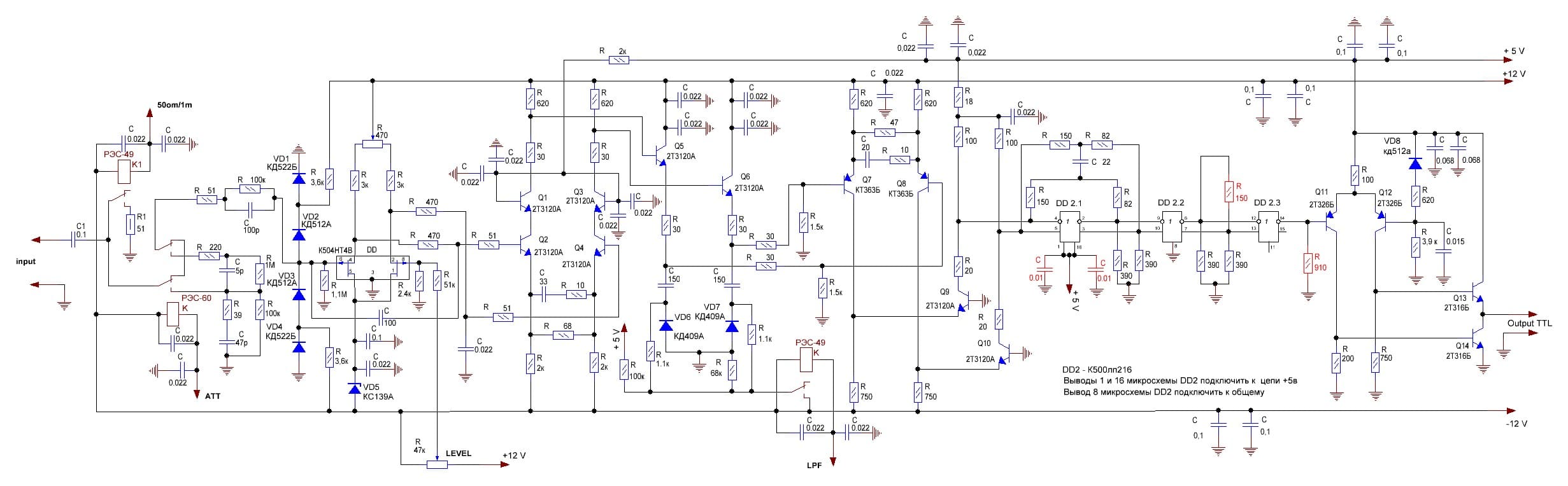
Если следовать логике применения положительной ЭСЛ и заводской схеме формирователя, то итоговый вариант схемы формирователя, по моему мнению, должен быть таким. Красным выделены элементы, которые нужно подобрать эмпирически.


Вложения:
Схема формирователя на ЭСЛ (1).jpg [142.16 KiB]
Скачиваний: 289
Вернуться наверх
 
Не в сети
 Заголовок сообщения: Re: Входной узел частотомера
СообщениеДобавлено: Пн мар 20, 2023 11:29:49 
Опытный кот
Аватар пользователя

Карма: 31
Рейтинг сообщений: 1278
Зарегистрирован: Сб фев 24, 2018 10:11:28
Сообщений: 889
Откуда: Москва
Рейтинг сообщения: 0
Цитата:
Если следовать логике применения положительной ЭСЛ и заводской схеме формирователя, то итоговый вариант схемы формирователя, по моему мнению, должен быть таким. Красным выделены элементы, которые нужно подобрать эмпирически.


Первое - зачем нам нужен резистор между выходами второго лог. элемента? И без того небольшой сигнал дополнительно просаживать?

Второе - идея применить дифкаскад, наверное, очень и очень верная. Но - в таком случае и сам бог велел подать сигнал со второго выхода лог. элемента на второй вход дифкаскада. Чтобы использовать его дифференциальность, и заодно повысить амплитуду на выходе. Кстати, диод vd8 на схеме явно нправильно включен..

Третье - вызывает кучу вопросов двухтактник на выходе. В таком включении у вас нижний трназистор по схеме ОЭ, верхний - ОК. Что гарантирует отсутствие симметрии как минимум..



По поводу своего усилителя-формирователя. Провел с ним большую лабработу, которая была инициирована явно неправильной работой ЛП216 с разными по амлитуде и по уровням сигналам на выводах 6 и 7. С трудом нашел еще одну такую микросхему в загашниках, с не меньшим трудом перпаял ее - и вуаля.. Мысль о том, что та микруха была подгоревшей, полностью подтвердилась. Теперь на всех выходах сигналы одинаковы по амплитуде. И, что самое приятное, исчез подвозбуд в одном из плеч, который был хорошо заметен на мендрах в несколько мгц, где фронты имеет некую размытую ступеньку. Поскольку режимы по постоянному току несколько поменялись, то под это дело пришлось повозиться с каскадом на КТ3107.. Не буду подробно описывать, как и что, но результат таков.
1) Транзистор заменен на КТ363БМ - он более подходит для такой задачи.
2) Резистор в базе заменен на 33 Ом
3) Резистор в эмиттере поставлен подстроечником на 100 Ом
4) с эмиттера на массу введен конденсатор 1000 пФ.
5) Резисторы нагрузки второго ЭСЛ-элемента сделаны по 390 Ом. Так получается менше потребление, нагрев, а амлитуда на выходе - несколько выше.
Настройка этотого каскада довольно проста. Установкой режима посредством регулировки эмиттерного резистора надо добиться, что положения "уровня", обеспечивающее максимум симметрии меандра на ЭСЛ-выходах, совпадало с максимумом амлитуды на коллекторе транзистора q12а, а сам сигнал лежал в интервале 0.5-3.5 Вольт.

Далее - отсутствие при подвозбуда побудило снять ферритовые трубочки с выводов резисторов R28 и R32. АЧХ на ВЧ заметно улучшилась.. Пробовал снимать трубочки и со входных трназисторов - на АЧХ почти не влияет, но стабильность счета выше 80 Мгц резко падает, а на осцилограмме на коллекторе Q12 при этом видна какая-то модуляция. Поэтому оставил..
Общий итог - все работает на частотах до 50 Мгц от 30 мв сигнала пик-ту-пик.
80 Мгц четко считает при 40 мВ.

100 Мгц тоже стабильно считает, но точно определить пороговую амплитуду я не могу.


Самое приятное - что больше нет нестабильности на НЧ. Синус в 50 мВ 1 KГц отрабатывается без завышения показаний.

Добавлено after 40 minutes 53 seconds:
Вот осцилограммы. Ноль - это крайнее нижнее деление шкалы.
На входе - синус 10 Кгц, 100 мВ.

Вот что мы видим на входе триггера Шмитта (коллектор Q10 или Q11):

Изображение

Хорошо заметны моменты переключения и даже небольшой гистерезис.

Если подкрутить уровень, то все становится несимметричным:
Изображение
На другом входе сигнал противофазен:
Изображение

А вот что на выВодах 6 и 7:
Изображение Изображение

Как хорошо заметна, амлитуды равны, уровни тоже. Вот что значит исправная микросхема.



Теперь то же самое, но на 10 Мгц.
Коллекторы выходных трназисторов:

Изображение Изображение

И выводы 6, 7:

Изображение Изображение


А вот что на коллекторе Q12:
Изображение Амплитуда 4 Вольта.

И, наконец, на выходе 74ас00:
Изображение


Вложения:
FC2016-former.pdf [61.02 KiB]
Скачиваний: 217

_________________
"Простые" конструкции - обычно лишь источник разочарований. (c) RU3AEP
Вернуться наверх
 
Не в сети
 Заголовок сообщения: Re: Входной узел частотомера
СообщениеДобавлено: Пн мар 20, 2023 17:58:22 
Открыл глаза

Карма: 2
Рейтинг сообщений: 22
Зарегистрирован: Пт окт 13, 2017 20:01:31
Сообщений: 60
Рейтинг сообщения: 0
Valentin Gvozdev. Да, интересная схема у вас вышла. Но меня интересует осциллограмма на выводах 4 и 5 микросхемы лп216 ( а не на коллекторах транзисторов Q11 и Q12), как меняется максимально амплитуда меандра на этих выводах при вращении регулятора "уровень" или меняется только его форма?. И если есть возможность, то измерить напряжение на этих же выводах при разных частотах на входе усилителя, например при 10 кгц, 1 мгц и 80 мгц.
На счет диода Д8 вы правы, ошибочно переполюсован.
Схему окочательного формирователя ТТЛ сигнала я подсмотрел в описании Ч3-63. Прилагаю оригинал. Это продолжение использованной Вами схемы усилителя, то есть его продолжение, а именно ФОРМИРОВАТЕЛЬ сигнала в ТТЛ. Там четко видно, что между входами "прямым" и "инверсным" микросхемы лп216 включен резистор 150 ом. На выходе используется только один вывод этой микросхемы...для формирования сигнала. Вы применили тот же метод, только на одном транзисторе кт363 и микросхеме 1554 ла3. И на выводе 7 этой микросхемы зря установили подтягивающий резистор 390 ом. Он не нужен


Вложения:
CH3_63.gif [76.18 KiB]
Скачиваний: 263
Вернуться наверх
 
Не в сети
 Заголовок сообщения: Re: Входной узел частотомера
СообщениеДобавлено: Пн мар 20, 2023 19:02:17 
Опытный кот
Аватар пользователя

Карма: 31
Рейтинг сообщений: 1278
Зарегистрирован: Сб фев 24, 2018 10:11:28
Сообщений: 889
Откуда: Москва
Рейтинг сообщения: 0
Ну что же. Так, значит так. Только не забывайте, что на выходе той декады максимум 20 МГц. И это далеко не 100 и даже не 80. И требования по быстро действию там намного ниже. Соответственно вполне можно применять явно не оптимальные решения.

_________________
"Простые" конструкции - обычно лишь источник разочарований. (c) RU3AEP


Вернуться наверх
 
Не в сети
 Заголовок сообщения: Re: Входной узел частотомера
СообщениеДобавлено: Вт мар 21, 2023 22:34:22 
Открыл глаза

Карма: 2
Рейтинг сообщений: 22
Зарегистрирован: Пт окт 13, 2017 20:01:31
Сообщений: 60
Рейтинг сообщения: 0
Valentin Gvozdev. Век живи, век учись...На выходе микросхемы 1554 явно КМОП сигнал. Такой сигнал не применим к подавляющему числу классических частотомеров. Это настораживает. К тому же четыре раза инвертировать сигнал тоже не лучший вариант. Не проще ли использовать 1554ЛА1?
Скоро пришлют мне К504НТ4В и я продолжу реально исследование усилителя в натуре. Попробую и ваш вариант и вариант с использованием 500пу125. Если вместо транзисторов 2Т3120А (Q11и Q12) использовать КТ3109А или те же КТ363...т.е. перевернуть уровень выходного сигнала с плюса на минус, вернуть сигнал в его изначально принятый минусовой ЭСЛ. Практически даже схему не нужно переделывать в части номиналов элементов. Тогда все упроститься и на выходе будет настоящий ТТЛ сигнал. Ваше мнение?
===============
Я думаю, что разработчики усилителя умышленно ушли от использования ЭСЛ микросхемы с питанием -5,2в, так как ЭСЛ микросхемы капризны к этому питанию. Требования не больше+/- 5%. При этом при использовании большого числа таких микросхем увеличивается нагрузка на блок питания и следовательно существенно меняется нагрузочная способность БП. Плюс сильный нагрев ЭСЛ микросхем. Но если в разработке использовать одну, две микросхемы ЭСЛ, то с этим недостатком можно справиться.
Кстати, какая мощность потребления усилителя (по току) у усилителя, вы не измеряли? Свой БП вы делали на двух обмотках трансформатора или из одной обмотки делали два напряжения?

Добавлено after 5 hours 7 minutes 38 seconds:
Вот еще один возможный вариант усилителя-формирователя на микросхеме ТЛ2. Вариант по Н.Хлюпину.

Добавлено after 13 minutes 6 seconds:
Нашел информацию, что цифровые серии КМОП совместимые со стандартными сериями ТТЛ: 1564, КР1564
Время задержки 10 нс(типовое),
напряжение питания 2-6 В
Благодаря прекрасным характеристикам выходного напряжения КМОП схем серии 1564, проблем при подключения ТТЛ элемента к выходу КМОП схемы обычно не возникает. Единственной серьёзной проблемой может стать токовая нагрузка, поскольку КМОП-схема должна обеспечивать втекающий ток на каждый вход элемента ТТЛ в случае логического нуля.


Вложения:
Схема формирователя на ЭСЛ+.JPG [254.48 KiB]
Скачиваний: 227
Вернуться наверх
 
Не в сети
 Заголовок сообщения: Re: Входной узел частотомера
СообщениеДобавлено: Ср мар 22, 2023 15:26:38 
Открыл глаза

Карма: 2
Рейтинг сообщений: 22
Зарегистрирован: Пт окт 13, 2017 20:01:31
Сообщений: 60
Рейтинг сообщения: 0
Как известно, логические уровни ЭСЛ в стандартном включении находятся в области напряжения отрицательной полярности и поэтому они непосредственно не совместимы с логическими уровнями микросхем ТТЛ и КМОП. Для преобразования уровней ЭСЛ в уровни ТТЛ при питании микросхемы ЭСЛ от напряжения плюсовой полярности служит согласующий каскад на транзисторе VT1.


Вложения:
Согласующий каскад положительного ЭСЛ в ТТЛ.JPG [65.01 KiB]
Скачиваний: 237
Вернуться наверх
 
Не в сети
 Заголовок сообщения: Re: Входной узел частотомера
СообщениеДобавлено: Ср мар 22, 2023 22:10:37 
Опытный кот
Аватар пользователя

Карма: 31
Рейтинг сообщений: 1278
Зарегистрирован: Сб фев 24, 2018 10:11:28
Сообщений: 889
Откуда: Москва
Рейтинг сообщения: 0
Подробнее напишу позже, но то, что предлагаете вы, по сути есть эмиттерный повторитель. С коэффициентом передачи по напряжению немногим менее единицы. Для ттл, не говоря уже о кмоп, необходима для устойчивого срабатывания на частотах, близких к предельной, амплитуда в 2-3вольта. А на выходе эсл имеем лишь около 1в размах. Так что тут, помимо сдвига уровней, необходимо ещё и усиление. А с учётом того, что эсл уровни при положительном питании у нас в районе 4В относительно земли, нужно применять включение оэ и pnp транзистор.

Добавлено after 1 minute 49 seconds:
И ещё. 1564 серия не самая скоростная. И это не ттл, а кмоп, по функционалу и распиновке совпадающая со старыми ттл.. 1554, а она же 74AC шустрее

_________________
"Простые" конструкции - обычно лишь источник разочарований. (c) RU3AEP


Вернуться наверх
 
Не в сети
 Заголовок сообщения: Re: Входной узел частотомера
СообщениеДобавлено: Чт мар 23, 2023 00:15:29 
Открыл глаза

Карма: 2
Рейтинг сообщений: 22
Зарегистрирован: Пт окт 13, 2017 20:01:31
Сообщений: 60
Рейтинг сообщения: 0
Valentin Gvozdev, Использование транзистора эмиттерным повторителем в качестве согласования положительной ЭСЛ в ТТЛ, которую я привел выше подробно изложена и заимствована мной в журнале Радио № 6 за 2006 год, стр.21

Добавлено after 54 seconds:
Есть еще вариант входного узла частотомера Шестакова. Стоит присмотреться. По простоте ему нет равных. Подробней изложено в журнале Радиолюбитель за 1996 год №№ 8-12


Вложения:
U664b.gif [7.8 KiB]
Скачиваний: 302
Входной узел частотомера Шестакова.JPG [53.9 KiB]
Скачиваний: 418
Вернуться наверх
 
Не в сети
 Заголовок сообщения: Re: Входной узел частотомера
СообщениеДобавлено: Пт мар 31, 2023 13:59:12 
Опытный кот
Аватар пользователя

Карма: 31
Рейтинг сообщений: 1278
Зарегистрирован: Сб фев 24, 2018 10:11:28
Сообщений: 889
Откуда: Москва
Рейтинг сообщения: 0
Ну что тут сказать.. Во-первых, как мне довелось убеждаться много раз, не стоит воспринимать схемотехнические и прочие решения из радиолюбительских публикаций как что-то оптимальное. Это касается почти что всего-начиная от УНЧ и кончая сложными широкополосными схемами. Почему это так-тема отдельного и интересного разговора..

По существу - скорее всего, при выставлении должного уровня постоянной составляющей на входе, логический элемент 74AC серии скорее всего будет нормально работать от перепада 0.8-0.9В, который обеспечит ЭП на выходе ЭСЛ-логики. Но только на относительно низких частотах. При приближении к предельной частоте работа лог. элемента становится все более похоже на работу аналогового усилителя, Ку которого с частотой быстро падает. А когда сумма длительности двух фронтов начинает приближаться к периоду сигнала, то там и вовсе от "цифровости" ничего не остается. Поэтому чтобы обеспечить четкую работу до 100 Мгц или около того, на вход нужно подавать сигнал, приближенный к КМОП-уровням. Хотя бы 3-4-вольта размахом.

По поводу Шестакова. Лично не собирал, но схему видел и пробовал ее симулировать в Orcad Pspice. Подробности не помню (давно это было), но осело в памяти только то, что заявленной широкополосности там даже в симуляторе не наблюдалось, плюс были какие-то артефакты. Практика показывает, что симулятор в таких случаях обычно рисует лучше, чем есть на самом деле.. Может быть, конечно, я что-то тогда намудрил или недосмотрел, или это какой-то исключительный случай, но с большой вероятностью это все-таки не так, и чудес не бывает.

Ahfp

Добавлено after 6 minutes 4 seconds:
Цитата:
На выходе микросхемы 1554 явно КМОП сигнал. Такой сигнал не применим к подавляющему числу классических частотомеров. Это настораживает. К тому же четыре раза инвертировать сигнал тоже не лучший вариант. Не проще ли использовать 1554ЛА1?На выходе микросхемы 1554 явно КМОП сигнал. Такой сигнал не применим к подавляющему числу классических частотомеров. Это настораживает. К тому же четыре раза инвертировать сигнал тоже не лучший вариант. Не проще ли использовать 1554ЛА1?


1) Не очень понял, что такое "классические частотомеры". У себя я изначально закладывал использование 74АС192 как основных счетчиков, поэтому выбор КМОП-микросхемы на выходе формирователя естественен.

2) Сколько там раз инвертировать - по барабану. Но не стоит забывать, что в данном случае лог. элементы работают несколько не в штатном, отчасти линейном режиме. Особенно на предельных частотах. Поэтому 4 последовательных каскада - лучше, чем один или два... К тому же, в микросхеме 4 элемента, входы свободных оставлять в воздухе нельзя, поэтому лучше их использовать по прямому назначению.. Вероятно, можно было бы взять и ЛА1, но у меня их просто не было, а 74АС00 было и много, разных производителей. От Интеграла до FairChild.

Добавлено after 5 minutes 32 seconds:
Цитата:
Если вместо транзисторов 2Т3120А (Q11и Q12) использовать КТ3109А или те же КТ363...т.е. перевернуть уровень выходного сигнала с плюса на минус, вернуть сигнал в его изначально принятый минусовой ЭСЛ. Практически даже схему не нужно переделывать в части номиналов элементов. Тогда все упроститься и на выходе будет настоящий ТТЛ сигнал. Ваше мнение?

Вообще говоря, идея выглядит здраво.. Только не забываем, что тогда и входные полевики придеся поменять на n-канальные. И это хорошо - такие транзисторы гораздо более высокочастотны и вполне может быть, что, вероятно, взяв ту же сборку КПС104Г или даже пару подобранных КП307 и изменив режимы, можно будет избавиться от явного костыля в схеме в виде обходного конденсатора. Заодно и входная емкость упадет, и ПУ125 можно будет использовать штатно. Только я бы сначала просимулировал все это дело, чтобы не проколоться на примитивных вещах.

_________________
"Простые" конструкции - обычно лишь источник разочарований. (c) RU3AEP


Вернуться наверх
 
Не в сети
 Заголовок сообщения: Re: Входной узел частотомера
СообщениеДобавлено: Пт мар 31, 2023 20:57:01 
Открыл глаза

Карма: 2
Рейтинг сообщений: 22
Зарегистрирован: Пт окт 13, 2017 20:01:31
Сообщений: 60
Рейтинг сообщения: 0
Valentin Gvozdev. Здравствйте. Спасибо, за ответы. Не могли бы вы мне еще показать осцилограмму на эмиттере выходных транзисторов.


Вернуться наверх
 
Не в сети
 Заголовок сообщения: Re: Входной узел частотомера
СообщениеДобавлено: Пт мар 31, 2023 22:19:15 
Опытный кот
Аватар пользователя

Карма: 31
Рейтинг сообщений: 1278
Зарегистрирован: Сб фев 24, 2018 10:11:28
Сообщений: 889
Откуда: Москва
Рейтинг сообщения: 0
К сожалению, сейчас это затруднительно. Прибор я закрыл и постаивл на рабочую полку. Открывать его лишний раз не хочется - там есть проблемы с оклейкой передней панели, которая от таких манипуляций только портится. Насколько я пормню, на эмиттеррах там амплитуда сигнала много больше, чем на коллекторах. Через некотрое время (недели три, наверное) мне придет заказанный тороидальный трнасформатор для БП этого прибора взамен ныне стоящего транса ТПП, работающего с сильной перегрузкой и нагревом (особенно после форсировки тока через индикаторы для большей яркости). Вот буду его ставить, тогда будет и возможность все померять. Может быть, это будет еще акутально. Хотя за такое время вы и сами все соберете и измеряете.

_________________
"Простые" конструкции - обычно лишь источник разочарований. (c) RU3AEP


Вернуться наверх
 
Не в сети
 Заголовок сообщения: Re: Входной узел частотомера
СообщениеДобавлено: Ср апр 05, 2023 14:17:14 
Открыл глаза

Карма: 2
Рейтинг сообщений: 22
Зарегистрирован: Пт окт 13, 2017 20:01:31
Сообщений: 60
Рейтинг сообщения: 0
собрал схему фазоинвертора на 500лп216 (ЭСЛ) для опытов с формирователем импульсов. Если кому интересно. Резистор отмеченный красным цветом в данной схеме не устанавливается. Он нужен, если фазоинвертор использовать без входного узла на транзисторе. Уровень напряжения подачи входного сигнала на эмиттере 2т3120А (узел точная копия узла усилителя) начинает понимать устойчиво сигнал от 0.2 вольт... ПРи этом, если сигнал снимать относительно общего провода будет выход ЭСЛ положительный, а если относительно +5 вольт, то будет ЭСЛ отрицательный

Добавлено after 28 minutes 2 seconds:
вот так выглядят сигналы положительного ЭСЛ в противофазе на осциоллографе


Вложения:
photo_2023-04-05_14-16-44.jpg [182.24 KiB]
Скачиваний: 214
photo_2023-04-05_14-16-40.jpg [182.98 KiB]
Скачиваний: 175
Схема фазоинвертора на ЭСЛ.JPG [48.11 KiB]
Скачиваний: 233
Вернуться наверх
 
Не в сети
 Заголовок сообщения: Re: Входной узел частотомера
СообщениеДобавлено: Чт апр 06, 2023 18:39:34 
Открыл глаза

Карма: 2
Рейтинг сообщений: 22
Зарегистрирован: Пт окт 13, 2017 20:01:31
Сообщений: 60
Рейтинг сообщения: 0
В общем, использовал я для входного формирователя к частотомеру отрицательный выход ЭСЛ от фазоинвертора и сразу подал сигнал отрицательного ЭСЛ на 500пу125 (как положено по науке). При этом надо гальванически развязать питание усилителя импульса от питания формирователя. Результат очевиден. Сигнал ТТЛ. Пропускает 60мгц, выше у меня нет генератора. В частотомере заменил входной тракт с 155 серии на 1533 серию. У меня осталась макетка частотомера при моделировании. Я на ней экспериментирую. Фото прилагаю. Когда соберу усилитель, и если он покажет те параметры, какие заявлены, тогда я внесу изменения в основную модель своего частотомера. НЕточность показаний между генератором и частотомером кроется в опорном генераторе частотомера (не термстабилизирован и конструктивно имеет отклонения) и в неточности показаний самого генератора (китайская поделка). Основная конструкция частотомера у меня имеет погрешность 10 в минус 8 степени, точность абсолютная. Это отдельная история.

Добавлено after 12 minutes 5 seconds:
Да. и еще, только сейчас вычитал, что если применить микросхемы серии к531, то рабочая частота схемы может увеличиться. Серия кр1533 работает в пределах до 70 МГЦ (у меня в одном приборе микросхема кр1533КП12 пропускает свыше 100 мгц) Жаль, что среди номенклатуры микросхем серии 531 отсутвуют триггеры ТМ7 или ТМ5, а также счетчик ИЕ2.

Добавлено after 30 minutes 39 seconds:
В итоге схема получилась вот такая. Конечный вариант будет уже только после изготовления всего усилителя.


Вложения:
Схема формирователя на 500пу125.JPG [95.48 KiB]
Скачиваний: 336
photo_2023-04-06_17-52-55.jpg [150.4 KiB]
Скачиваний: 176
photo_2023-04-06_17-52-55 (2).jpg [211.19 KiB]
Скачиваний: 216
Вернуться наверх
 
Показать сообщения за:  Сортировать по:  Вернуться наверх
Начать новую тему Ответить на тему  [ Сообщений: 339 ]     ... , , , 15, ,  

Часовой пояс: UTC + 3 часа


Кто сейчас на форуме

Сейчас этот форум просматривают: Эдуард В. и гости: 29


Вы не можете начинать темы
Вы не можете отвечать на сообщения
Вы не можете редактировать свои сообщения
Вы не можете удалять свои сообщения
Вы не можете добавлять вложения

Найти:
Перейти:  


Powered by phpBB © 2000, 2002, 2005, 2007 phpBB Group
Русская поддержка phpBB
Extended by Karma MOD © 2007—2012 m157y
Extended by Topic Tags MOD © 2012 m157y