Например TDA7294

Форум РадиоКот • Просмотр темы - RVS-71 Миллиомметр-ИОН
Форум РадиоКот
Здесь можно немножко помяукать :)

Текущее время: Ср фев 11, 2026 11:04:46

Часовой пояс: UTC + 3 часа


ПРЯМО СЕЙЧАС:



Начать новую тему Ответить на тему  [ Сообщений: 150 ]    , , , , 5, , ,  
Автор Сообщение
Не в сети
 Заголовок сообщения: Re: RVS-71 Миллиомметр-ИОН
СообщениеДобавлено: Пт окт 24, 2025 11:53:23 
Поставщик валерьянки для Кота

Карма: 77
Рейтинг сообщений: 3492
Зарегистрирован: Чт сен 09, 2010 07:32:24
Сообщений: 2331
Откуда: г. Рыбинск
Рейтинг сообщения: 0
Всё верно. На этапе регулировки при техобслуживании прибора замыкаются входные клеммы и мультиметр измеряет смещение нуля на всех режимах и диапазонах. Измеренные значения сохраняются в EEPROM и в дальнейшем автоматически вычитаются из показаний.


Вернуться наверх
 
Не в сети
 Заголовок сообщения: Re: RVS-71 Миллиомметр-ИОН
СообщениеДобавлено: Вт окт 28, 2025 14:27:35 
Электрический кот
Аватар пользователя

Карма: 14
Рейтинг сообщений: 403
Зарегистрирован: Пт апр 09, 2010 16:06:38
Сообщений: 1079
Откуда: Тула
Рейтинг сообщения: 0
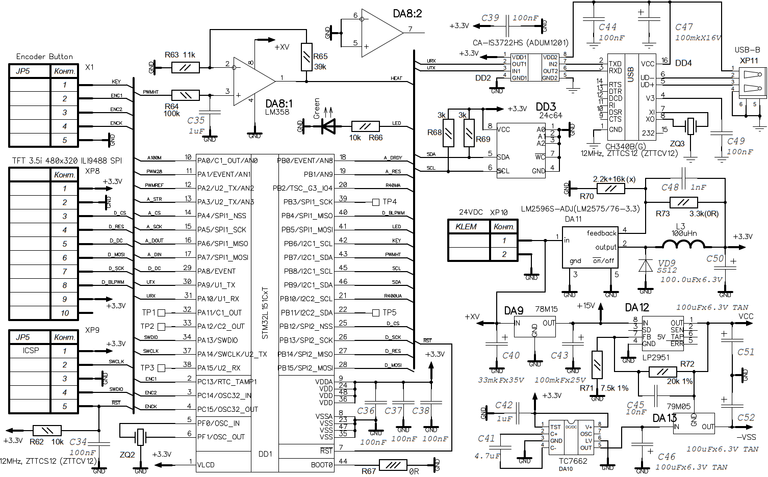
Пристрелочная схема в САПР готова.

Изображение Изображение

После прикидки ошибки решил таки добавить буфера по входам U+, U-. Благо в закромах обнаружились AD8552. Более высокоимпедансные входы дали возможность добавить высокоомный диапазон измерения сопротивления. Пришлось принимать меры, чтоб не засадить импеданс этих входов защитой. Это ещё пара ОУ, которые сводят потенциал на защитных диодах к нулю. Ещё раздумываю, оставить защитные диоды вне термостата, чтоб уменьшить возможную утечку, или поместить внутрь, чтоб она стала фиксированной.

Нагреватель термостата решил питать постоянным напряжением (не ШИМ). Термодатчик - набортный в АЦП.

Раздумываю над необходимостью дополнительной фильтрации напряжений питания аналоговой части.

Добавил гальванически развязанный UART-USB для вывода результатов текущих измерений в каком-нибудь распространённом формате, типа Arduino Advanced Plotter или .csv. Можно будет запоминать историю измерения, рисовать графики и т.д. пользуясь уже имеющимся сторонним софтом. После приёма прямо из командной строки чем-то вроде "type \\.\COM5 >> data.csv", можно будет сразу открыть файл в Exel.


Вернуться наверх
 
Не в сети
 Заголовок сообщения: Re: RVS-71 Миллиомметр-ИОН
СообщениеДобавлено: Вт окт 28, 2025 16:16:22 
Опытный кот

Карма: 3
Рейтинг сообщений: 144
Зарегистрирован: Пн июн 07, 2010 22:56:01
Сообщений: 889
Откуда: SU
Рейтинг сообщения: 0
Добавил гальванически развязанный UART-USB для вывода результатов текущих измерений в каком-нибудь распространённом формате


Я б добавил еще выводы под esp-12 , чтоб отсылать измерения на одноплатник, а он уже будет, хранить и отображать, вот тут я описывал, как я сделал с своим в7-73
viewtopic.php?p=4562562#p4562562
на Али есть платки с изолятором и сh340 ... изолятор на них не известен, маркировка затерта

еще как вариант поставиьт пзу spi (SS25VF016) и туда писать, а потом вызывать результаты, у китайского мультиметра joy6.5 сделано, у 25VFхх сделано по удобней в плане записи..

в плане аналогов и возможных замен
adum можно заменить на китайским 2pai semi
ad8552 на RS8552 TP5552- возможно подойдет


Вернуться наверх
 
Не в сети
 Заголовок сообщения: Re: RVS-71 Миллиомметр-ИОН
СообщениеДобавлено: Вт окт 28, 2025 16:37:49 
Сверлит текстолит когтями

Карма: 5
Рейтинг сообщений: 178
Зарегистрирован: Пн май 01, 2017 20:01:45
Сообщений: 1106
Рейтинг сообщения: 0
У меня очень негативный опыт с покупкой BAV199. Может стоит сразу поставить два транзистора вместо VT4? ... чтобы потом небыло больно. И из серии больно - R14 всяко стоит 1210+, да и DA1.1 жалко, стоит пнуть резистор к выводу №2.
Применение здесь 6022 с большим смещением не особо, да и диода в Vdd у него нет по входам.
По поводу последовательных резисторов на выходах ОУ - я думаю, вы проверяли на достаточную устойчивость. Но всё же стоит перепроверить.


Вернуться наверх
 
Эиком - электронные компоненты и радиодетали
Не в сети
 Заголовок сообщения: Re: RVS-71 Миллиомметр-ИОН
СообщениеДобавлено: Вт окт 28, 2025 22:51:09 
Встал на лапы
Аватар пользователя

Карма: 3
Рейтинг сообщений: 101
Зарегистрирован: Ср фев 09, 2022 08:10:34
Сообщений: 134
Рейтинг сообщения: 0
А что с BAV199 не так?
Может если все грустно ставить одиночные, BAS416?

_________________
uwu


Вернуться наверх
 
Не в сети
 Заголовок сообщения: Re: RVS-71 Миллиомметр-ИОН
СообщениеДобавлено: Вт окт 28, 2025 22:58:30 
Электрический кот
Аватар пользователя

Карма: 14
Рейтинг сообщений: 403
Зарегистрирован: Пт апр 09, 2010 16:06:38
Сообщений: 1079
Откуда: Тула
Рейтинг сообщения: 0
ass20, прибор стационарный, имеет такую специфику применения, что думаю беспроводным интерфейсам в нём не место. Нужно будет передать данные в одноплатник или какую другую ЭВМ - по кабелю, на ней точно будет USB. По стандартному протоколу управления вольтметрами, если дело дойдёт до такого взрослого применения, можно будет и допилить.

Накапливать замеры без ЭВМ наверно полезная функция, но точно не первостепенная, если и буду её прикручивать, то не сейчас.

За наводку на 2pai semi спасибо. Китайские RS8552 и TP5552 по некоторым параметрам явно до прообраза AD8552 не дотягивают, но учитывая их цену, вполне не плохо.

u37, вместо BAV199 хорошо подошли бы BAS62, но они не особо доставабельные. Можно и пару каких-нибудь MMBF4393 поставить в диодном включении, но склоняюсь к тому, что со схемой компенсации потенциала это уже особо ничего не даст. Надо пробовать.

Вы правы на счёт 6022, тут лучше подойдёт AD8542, который тоже нашёлся в закромах. Он вообще допускает напряжение на входе больше питания. Но обратную связь всё равно переделаю так:

Изображение


Вернуться наверх
 
Не в сети
 Заголовок сообщения: Re: RVS-71 Миллиомметр-ИОН
СообщениеДобавлено: Вт окт 28, 2025 23:50:47 
Сверлит текстолит когтями

Карма: 5
Рейтинг сообщений: 178
Зарегистрирован: Пн май 01, 2017 20:01:45
Сообщений: 1106
Рейтинг сообщения: 0
Чопер на высокомегомный вход .... как говорят лучшие собаководы, это плохая идея. Здесь нужно просто ОУ с малым шумом и всё.
К слову, на eevblog видел тему, как делали нанотоковый вход под ADS1262 и чоперы отсеили сразу. Впрочем, тему детально не изучал.


Вернуться наверх
 
Не в сети
 Заголовок сообщения: Re: RVS-71 Миллиомметр-ИОН
СообщениеДобавлено: Ср окт 29, 2025 12:18:02 
Электрический кот
Аватар пользователя

Карма: 14
Рейтинг сообщений: 403
Зарегистрирован: Пт апр 09, 2010 16:06:38
Сообщений: 1079
Откуда: Тула
Рейтинг сообщения: 0
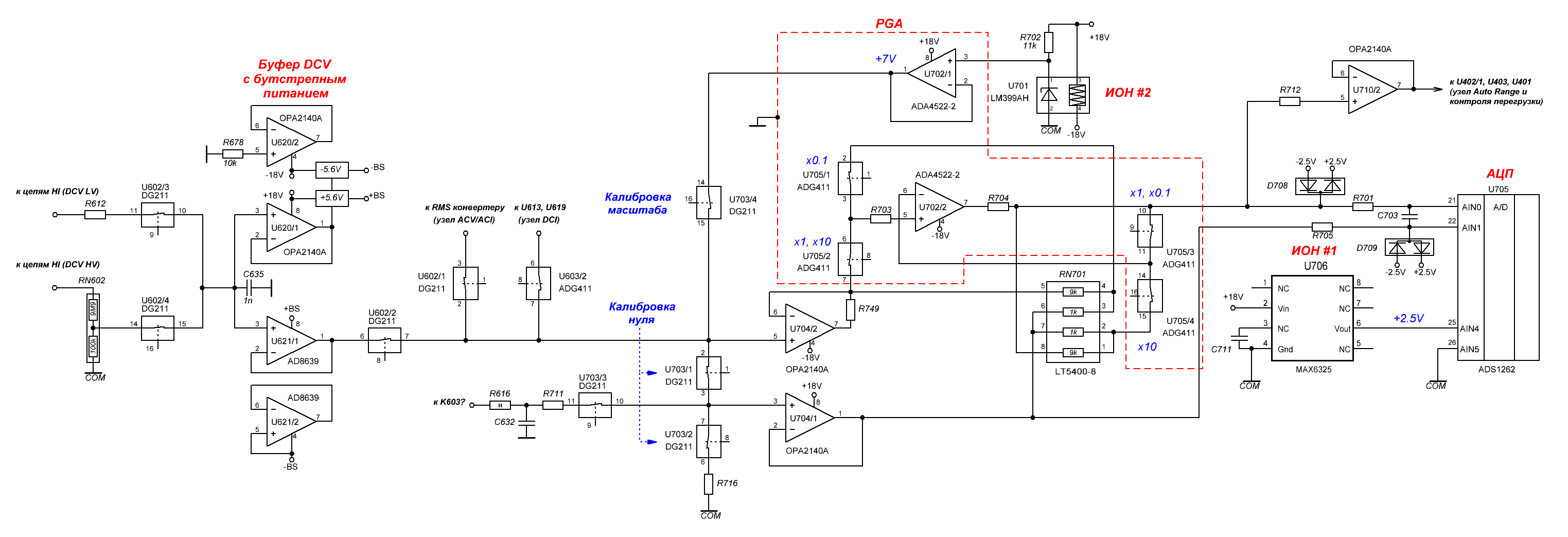
Не понятно, почему чоппер тут будет хуже, чем простой ОУ. Судя по даташиту, проблем быть не должно. В вышеприведённой Mickle схеме от GDM-9061, на входе AD8639, который тоже auto-zero, только имеет на порядок меньший входной ток, чем у AD8552. На той схеме кстати имеется 1нФ по входу ОУ, возможно для этого есть и особые причины.

Решил выкинуть ОУ смещения защитных диодов. Потенциальных косяков вроде не видно.
Изображение


Вернуться наверх
 
Не в сети
 Заголовок сообщения: Re: RVS-71 Миллиомметр-ИОН
СообщениеДобавлено: Ср окт 29, 2025 13:31:56 
Встал на лапы
Аватар пользователя

Карма: 3
Рейтинг сообщений: 101
Зарегистрирован: Ср фев 09, 2022 08:10:34
Сообщений: 134
Рейтинг сообщения: 0
У чопперов входной ток шумный в силу автонулевого механизма. Надо смотреть, не приведет ли это к повышению шумов по напряжению из-за высокого сопротивления по входу ОУ. Но для такого график плотности шумов нужен.
У AD8639 ток не просто низкий - он низкий во всем диапазоне температур.

К слову, на eevblog видел тему, как делали нанотоковый вход под ADS1262 и чоперы отсеили сразу. Впрочем, тему детально не изучал.

А можно ссылку на тему, или хотяб примерно название? Интересно почитать

_________________
uwu


Вернуться наверх
 
Не в сети
 Заголовок сообщения: Re: RVS-71 Миллиомметр-ИОН
СообщениеДобавлено: Ср окт 29, 2025 13:36:45 
Сверлит текстолит когтями

Карма: 5
Рейтинг сообщений: 178
Зарегистрирован: Пн май 01, 2017 20:01:45
Сообщений: 1106
Рейтинг сообщения: 0
... и это объясняет наличие конденсатора-костыля.

По поводу
Цитата:
Потенциальных косяков
- ну да, ну да. В идеальных условиях проблем не будет.
Диоды - это всегда опасно.

Dӧppelganger_857, я буду точно так-же, как и вы, запускать поиск по их форуму. Ссылки не сохранил.
А интерес оправдан - там действительно мелькали полезные мысли.


Вернуться наверх
 
Не в сети
 Заголовок сообщения: Re: RVS-71 Миллиомметр-ИОН
СообщениеДобавлено: Ср окт 29, 2025 17:03:24 
Встал на лапы
Аватар пользователя

Карма: 3
Рейтинг сообщений: 101
Зарегистрирован: Ср фев 09, 2022 08:10:34
Сообщений: 134
Рейтинг сообщения: 0
Пикад мне тяжело воспринимать, но приглядевшись мне кажется схема включения ОУ DA2, например, неверная с точки зрения устойчивости. Если вы развязываете емкость на выходе ОУ, вам нужно и ООС от нее развязать. Резистор для ОУ не играет роли если вы подключите ООС напрямую, даже хуже, т.к. он снизит частоту полюса.
Тут нужна схема, обозначенная в этой статье как Рисунок 3.

Иначе будет вот так вот:
Изображение Изображение
И придется делать как-то так:
Изображение

_________________
uwu


Вернуться наверх
 
Не в сети
 Заголовок сообщения: Re: RVS-71 Миллиомметр-ИОН
СообщениеДобавлено: Ср окт 29, 2025 18:05:25 
Электрический кот
Аватар пользователя

Карма: 14
Рейтинг сообщений: 403
Зарегистрирован: Пт апр 09, 2010 16:06:38
Сообщений: 1079
Откуда: Тула
Рейтинг сообщения: 0
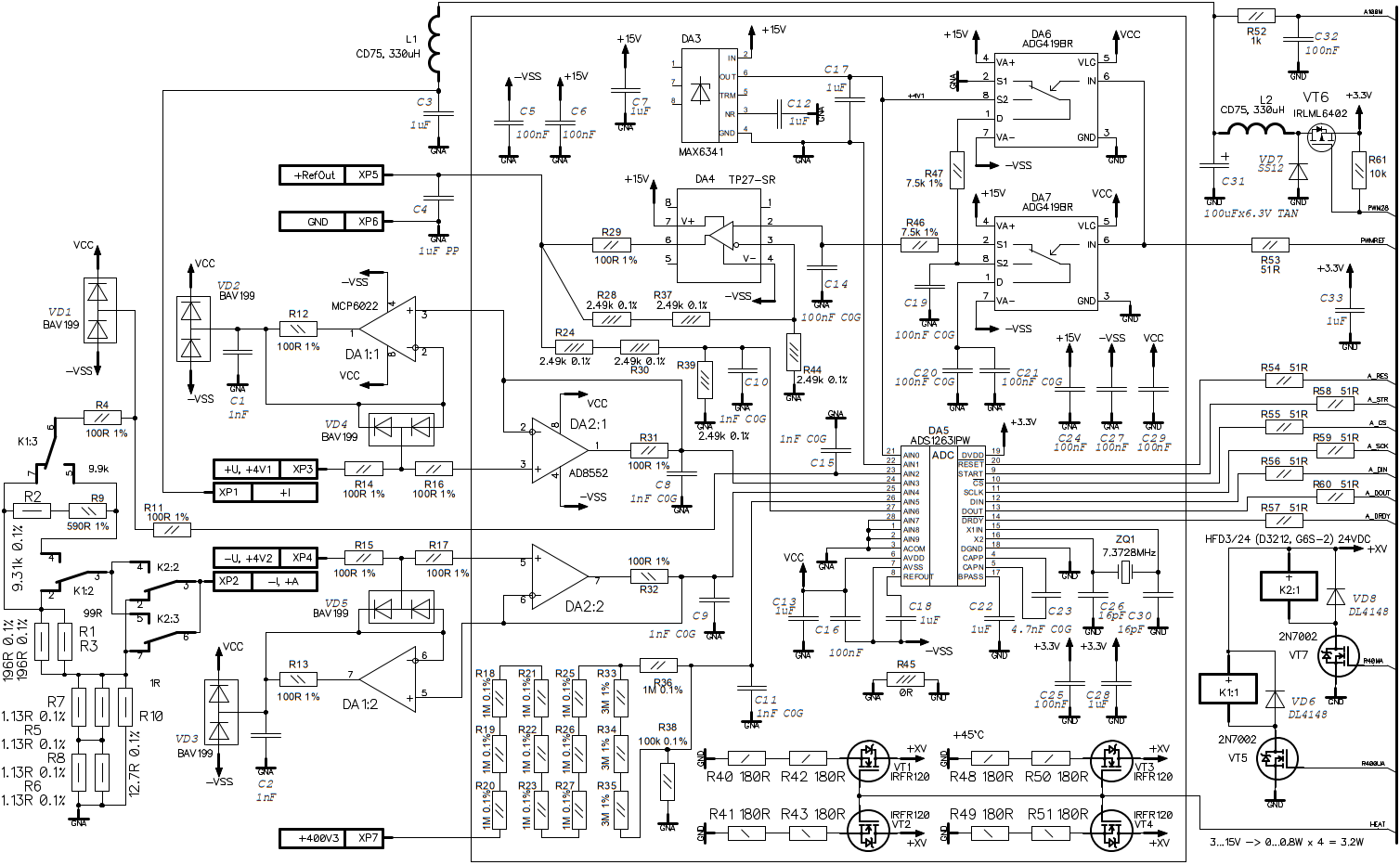
Dӧppelganger_857, всё верно, но конкретно AD8552 будет устойчив и в этой схеме. Такое включение ОС по идее должно компенсировать возможное изменение входного тока нагрузки, хотя тут это лишнее, вполне подойдёт и обычный вариант включения ОС. Более того, надо бы снизить частоту фильтра НЧ, для уменьшения шума от схемы переключения внутри ОУ, который, как тут пишут, не только на выходе присутствует, но и на входе ОУ. Т.е. надо принимать меры по уменьшению его возможного влияния на источник (вход прибора).

Решил вынести ОУ из термостата. Снижение входного тока представляется более важным, чем потенциальный долговременный дрейф от изменения внешней температуры, т.к. всегда можно произвести установку нуля прибора.

Изображение


Вернуться наверх
 
Не в сети
 Заголовок сообщения: Re: RVS-71 Миллиомметр-ИОН
СообщениеДобавлено: Чт окт 30, 2025 15:39:23 
Опытный кот

Карма: 3
Рейтинг сообщений: 144
Зарегистрирован: Пн июн 07, 2010 22:56:01
Сообщений: 889
Откуда: SU
Рейтинг сообщения: 0
вот тут
https://www.eevblog.com/forum/testgear/ ... meter/125/
можно глянуть начинку у нового сиглента sdm4065 , 6.5 разряда... в принципе аналоговая часть та же что и в предыдущей версии 3065
ОУ стоят AD8628 около АЦП ad7175-2,этот AD8628 стоит почти во всех современных вольтметрах на 6,5 разряда...


Andrey_B,
ну а на счет цифровой части, я б spi i2c вывел на разьем или хотябы на контактные площадки, для будуйщее ... напрмер чтоб снимать зависимость от окружающей температуры...
цифровые изляторы еще можно глянуть этой фирмы NOVOSENSE https://www.novosns.com/en/

мож в этой теме будет что то полезное..
viewtopic.php?f=10&t=126018


Вернуться наверх
 
Не в сети
 Заголовок сообщения: Re: RVS-71 Миллиомметр-ИОН
СообщениеДобавлено: Чт окт 30, 2025 17:41:46 
Встал на лапы
Аватар пользователя

Карма: 3
Рейтинг сообщений: 101
Зарегистрирован: Ср фев 09, 2022 08:10:34
Сообщений: 134
Рейтинг сообщения: 0
У 8628 пишут 100пА максимум на первой странице даташита, а потом открываешь четвертую и "король-то голый":)

_________________
uwu


Вернуться наверх
 
Не в сети
 Заголовок сообщения: Re: RVS-71 Миллиомметр-ИОН
СообщениеДобавлено: Чт окт 30, 2025 19:43:20 
Электрический кот
Аватар пользователя

Карма: 14
Рейтинг сообщений: 403
Зарегистрирован: Пт апр 09, 2010 16:06:38
Сообщений: 1079
Откуда: Тула
Рейтинг сообщения: 0
ass20, спасибо за ссылки. На картинках eevblog, на мой взгляд, самое интересное место - куда провода от входных гнёзд подключены. Что касается ОУ, то думаю основная магия там внутри AD706.


Вернуться наверх
 
Не в сети
 Заголовок сообщения: Re: RVS-71 Миллиомметр-ИОН
СообщениеДобавлено: Пт окт 31, 2025 14:06:53 
Опытный кот

Карма: 3
Рейтинг сообщений: 144
Зарегистрирован: Пн июн 07, 2010 22:56:01
Сообщений: 889
Откуда: SU
Рейтинг сообщения: 0
Andrey_B,
AD706 в паре с набором резисторов, используется для истоника тока, задействованного для измерения сопротивлений ...


Вернуться наверх
 
Не в сети
 Заголовок сообщения: Re: RVS-71 Миллиомметр-ИОН
СообщениеДобавлено: Сб ноя 08, 2025 17:24:06 
Электрический кот
Аватар пользователя

Карма: 14
Рейтинг сообщений: 403
Зарегистрирован: Пт апр 09, 2010 16:06:38
Сообщений: 1079
Откуда: Тула
Рейтинг сообщения: 0
"Вырубил" вариант платы. R03, положил тут. Для минимизации теплового контакта через текстолит от внешней зоны до зоны термостата, планирую плату делать толщиной 1мм.

Чтоб не мучиться с вырезом под дисплей, буду использовать корпус Gainta G223C:
Изображение

В таких корпусах есть неприятный наплыв остающийся после литья, прямо посередине прозрачной крышки. Для этого размера (171х121х80) дисплей 3.5 дюйма по идее должен вместиться между краем и этим наплывом. Лишняя прозрачность легко закрывается изнутри.

Гнёзда выбрал такие, чтоб влезали штыри с юбкой:
Изображение


Вернуться наверх
 
Не в сети
 Заголовок сообщения: Re: RVS-71 Миллиомметр-ИОН
СообщениеДобавлено: Вс ноя 16, 2025 13:00:36 
Электрический кот
Аватар пользователя

Карма: 14
Рейтинг сообщений: 403
Зарегистрирован: Пт апр 09, 2010 16:06:38
Сообщений: 1079
Откуда: Тула
Рейтинг сообщения: 0
Приехали AD8629ARZ (AD) и AD8629ARZ (UMW).
Попробую в финале их сравнить между собой и с AD8552ARZ (AD) в данном применении.

Изображение


Вернуться наверх
 
Не в сети
 Заголовок сообщения: Re: RVS-71 Миллиомметр-ИОН
СообщениеДобавлено: Вт ноя 25, 2025 11:40:12 
Прорезались зубы

Карма: 7
Рейтинг сообщений: 36
Зарегистрирован: Пн ноя 04, 2013 14:41:49
Сообщений: 226
Рейтинг сообщения: 0
Andrey_B - приветствую!
Очень интересная тема! Еще бы побюджетней :))
Хотя о чем тут говорить.. - насчет замены на китайские аналоги.. недавно коллега тестировал китайские LM399, так они плыли несколько дней..


Вернуться наверх
 
Не в сети
 Заголовок сообщения: Re: RVS-71 Миллиомметр-ИОН
СообщениеДобавлено: Вт ноя 25, 2025 14:13:46 
Электрический кот
Аватар пользователя

Карма: 14
Рейтинг сообщений: 403
Зарегистрирован: Пт апр 09, 2010 16:06:38
Сообщений: 1079
Откуда: Тула
Рейтинг сообщения: 0
Ocela, АЦП конечно не заменить, а опорник можно подыскать подешевле, хоть и с худшими характеристиками. Для функции измерения сопротивления это не особо критично. В софт заложу возможность выбора значения опорного напряжения. Можно даже предусмотреть использование встроенной в ADS1263 опоры. МК, дисплей, китайские ОУ и так недорогие. Корпус, источник питания - по вкусу.

Выложил версию R4, которую буду заказывать.


Вернуться наверх
 
Показать сообщения за:  Сортировать по:  Вернуться наверх
Начать новую тему Ответить на тему  [ Сообщений: 150 ]    , , , , 5, , ,  

Часовой пояс: UTC + 3 часа


Кто сейчас на форуме

Сейчас этот форум просматривают: нет зарегистрированных пользователей и гости: 21


Вы не можете начинать темы
Вы не можете отвечать на сообщения
Вы не можете редактировать свои сообщения
Вы не можете удалять свои сообщения
Вы не можете добавлять вложения

Найти:
Перейти:  


Powered by phpBB © 2000, 2002, 2005, 2007 phpBB Group
Русская поддержка phpBB
Extended by Karma MOD © 2007—2012 m157y
Extended by Topic Tags MOD © 2012 m157y