По этому калибратору есть проблемы и вопросы, которые не могу решить самостоятельно. Прошу совета.
Толчком к повторению схемы калибратора послужила необходимость не только наблюдать форму сигнала, но и проводить измерения с помощью осциллографа С1-94.
Встроенный калибратор осциллографа С1-94 имеет, на мой взгляд, неудовлетворительные характеристики. Поэтому пришлось задуматься над внешним калибратором. Исходя из определенных критериев, выбрал схему Чарльза Хансена, опубликованную в журнале "Popular Electronics". Оригинал статьи на английском и русскую версию в обработке Владимира Волкова из журнала "Схемотехника" можно скачать во вложении. (В русскую версию закрались досадные ошибки и неточности).
В данной схеме меня устраивает высокая стабильность, нетребовательность к питанию и очень простая сборка из доступных деталей, а также и достаточность моих небольших знаний для воспроизведения и изучения схемы в симуляторе. После простейшей первоначальной настройки она будет работать уже всегда. Посмотреть симуляцию и поковыряться в ней можно
здесь.
Калибратор выдает точный прямоугольный сигнал амплитудой 1В с частотой 1кГц. Образцовое напряжение обеспечивает прецизионный интегральный стабилизатор, имеется возможность контроля его работы. Готовое изделие имеет минимальные размеры, питается от батареи 9В и снесет понижение напряжения источника до 7.7 В.
Схема удобно поместилась на макетную плату размером 40х50 мм. Можно было ее ощутимо уменьшить, но мне удобнее работать с нормальными деталями, которые вижу и могу удержать в руках.

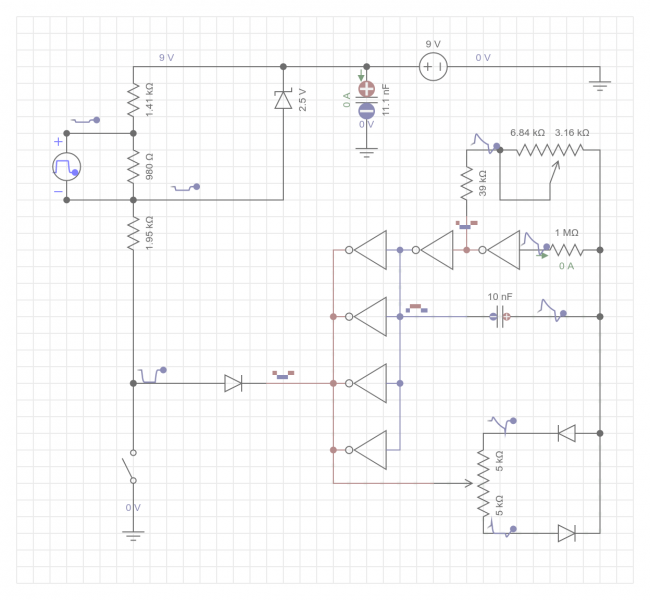
Если я правильно понял, то в схеме имеются функциональные блоки:

Осциллятор:
- два инвертора U2-a и U2-b микросхемы 4049
- RC-времязадающая цепь R2R3C2
- охранный резистор R4
Запирающий блок:
- 4 инвертора U2-c, U2-d, U2-e, U2-f
Прецизионный источник:
- стабилизатор LM336Z (по сути, это диод Зенера с обвеской)
Делитель:
- 5 резисторов в группе RN1
Насколько у меня получилось понять схему с моими небольшими знаниями, ее функциональные блоки взаимодействуют, вроде бы, следующим образом:
- осциллятор выдает на вывод 2 микросхемы 4049 прямоугольный сигнал
- его соответствующая инверсия ввиде, допустим, сигнала высокого уровня появляется на выходе запирающего блока (соединенные параллельно выводы 6, 10, 12, 15 микросх. 4049), что запирает прецизионный источник, поэтому через делитель не протекает ток и на выходе калибратора получается 0 В (точнее, почти ноль)
- во время следующего такта высокий сигнал на выходе запирающего блока меняется на низкий, что отпирает прецизионный источник и на делителе с него появляется точное напряжение 2.5 В, из которого на выход калибратора поступает 1 В
- поскольку время срабатывания микросхемы 4049 составляет 40 наносекунд, прецизионный источник запирается и отпирается относительно мгновенно и прямоугольный сигнал на выходе калибратора получает крутые фронты и спады
- таким образом, осциллятор служит источником точной частоты, а точная амплитуда снимается с прецизионного источника напряжения; это снижает требования к форме сигнала, вырабатываемого осциллятором
Все получилось отлично, однако коэффициент заполнения сигнала не равен 50% и составляет 57%.

Сигнал на выводах конденсатора C2 выгдялит вполне симметрично со скважностью 2.

Проблемы начинаются, как я понял, на микросхеме 4049. Следующие осциллограммы сняты с выводов 5, 4 и 2 относительно минуса батареи питания. Уже на входе осциллятора на выводе 5 формы (видимо, и площади) положительной и отрицательной фаз сигнала не равны, хотя коэф. заполнения равен приблизительно 49-50%.

На оставшемся выводе 4 и выводе 2 (выход осциллятора) коэф. заполнения равен уже 57%, что и передается далее по схеме на выход калибратора.

Пробовал решить проблему добавлением регулятора скважности (переменный резистор и два диода) с изменением номиналов деталей осциллятора, но это не заработало как надо.

Каков правильный путь получения коэф. заполнения 50% в данной схеме?
Даташиты ответственных деталей прилагаются.