Например TDA7294

Форум РадиоКот • Просмотр темы - Выключатель свинцовогелиевой АКБ при разряде
Форум РадиоКот
Здесь можно немножко помяукать :)

Текущее время: Чт янв 08, 2026 17:56:59

Часовой пояс: UTC + 3 часа


ПРЯМО СЕЙЧАС:



Начать новую тему Ответить на тему  [ Сообщений: 84 ]  1, , , ,  
Автор Сообщение
Не в сети
 Заголовок сообщения: Выключатель свинцовогелиевой АКБ при разряде
СообщениеДобавлено: Вс янв 24, 2010 13:03:39 
Встал на лапы

Зарегистрирован: Вс янв 24, 2010 12:55:41
Сообщений: 98
Рейтинг сообщения: 0
Нужна схемка выключателя свинцовогелиевой АКБ при разряде. Имеется АКБ 12 В, 2,3А. Спасибо. Желаетельно чтобы устройство было как можно меньше.


Вернуться наверх
 
Не в сети
 Заголовок сообщения:
СообщениеДобавлено: Вс янв 24, 2010 14:38:36 
Первый раз сказал Мяу!

Зарегистрирован: Пт янв 22, 2010 01:44:12
Сообщений: 39
Рейтинг сообщения: 0
TL431 + резисторный делитель напряжения схемы в его даташите http://ti.com

+ ключ силовой на P-MOSFET с 1 или 2 резисторами.

Наверно зарядник смодет его заряжать через диод встроеный в полевик.


Вернуться наверх
 
Не в сети
 Заголовок сообщения:
СообщениеДобавлено: Вс янв 24, 2010 15:23:25 
Мучитель микросхем

Зарегистрирован: Пт окт 23, 2009 17:08:38
Сообщений: 435
Рейтинг сообщения: 0
Держи. Резистором R3 может подстраивать напряжение, например при 43к будет около 11,4В. В принципе точность напряжения не критична, можешь стабилитрон на 10В поставить, вместо R2, R3 и VD1.

Изображение


Вложения:
ddd.GIF [9.82 KiB]
Скачиваний: 2059
Вернуться наверх
 
Не в сети
 Заголовок сообщения:
СообщениеДобавлено: Вс янв 24, 2010 15:41:22 
Друг Кота
Аватар пользователя

Карма: 28
Рейтинг сообщений: 267
Зарегистрирован: Ср сен 27, 2006 16:18:57
Сообщений: 3459
Рейтинг сообщения: 0
А теперь подумайте, что произойдёт, когда при достижении 10,7 вольт нагрузка отключится. Ток нагрузки резко уменьшится. На аккумуляторе напряжение начнёт возрастать. Напряжение даже на разряженном в жопу аккумуляторе, на холостом ходу может быть больше 12 вольт. Эта фигня опять включится. Потом выключится. И это безобразие будет продолжаться до тех пор, пока по-любому, напряжение на аккумуляторе не останется на уровне 10,7. А это для него смерть...


Вернуться наверх
 
Эиком - электронные компоненты и радиодетали
Не в сети
 Заголовок сообщения:
СообщениеДобавлено: Вс янв 24, 2010 15:49:02 
Мучитель микросхем

Зарегистрирован: Пт окт 23, 2009 17:08:38
Сообщений: 435
Рейтинг сообщения: 0
10.7 В это как раз напряжение до которого аккумулятор отдает всю емкость. А повышаться ничего не будет. Сами то хоть пробовали? Я да, и не только для свинца, в основном литий полимер и свинец 12/7.


Вернуться наверх
 
Не в сети
 Заголовок сообщения:
СообщениеДобавлено: Вс янв 24, 2010 16:04:30 
Первый раз сказал Мяу!

Зарегистрирован: Пт янв 22, 2010 01:44:12
Сообщений: 39
Рейтинг сообщения: 0
Барсик писал(а):
А теперь подумайте, что произойдёт, когда при достижении 10,7 вольт нагрузка отключится. Ток нагрузки резко уменьшится. На аккумуляторе напряжение начнёт возрастать...


Я потому и советовал посмотреть схемы в даташите - там есь и с С ГИСТЕРЕЗИСОМ на http://ti.com


Вернуться наверх
 
Не в сети
 Заголовок сообщения:
СообщениеДобавлено: Вс янв 24, 2010 16:30:15 
Мучитель микросхем

Зарегистрирован: Пт окт 23, 2009 17:08:38
Сообщений: 435
Рейтинг сообщения: 0
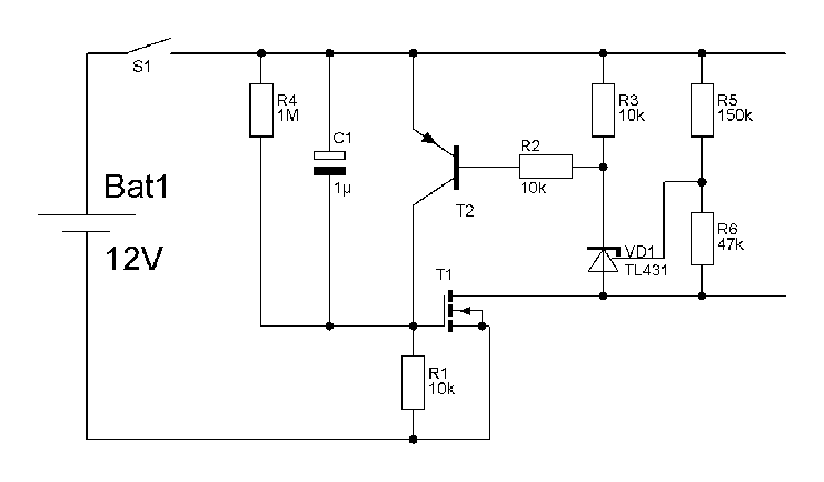
Вот что я вам скажу, умники. Вот вам гистерезис, который тут даром не нужен. Кто-то (Барсик) звиздит о том, что во флейме гажу, чего тут гадишь, сказать больше нечего? Или ешь торты.
Второй экземпляр - Arduino - гигант мысли о магнитах, который советует сначала на прямую к ТЛ431 подключать МОСФЕТ, который будет на границе диапазона работать в активном режиме, урезая выходное напряжение и нагреваясь, а теперь этот второй умник говорит о ГИСТЕРЕЗИСЕ ссылаясь на сайт техас инструментс? Я бы тебе дал ссылку, но забанят. Короче идите гуглите, далеко и долго. Уже впечатление от вас - дубы.

По схеме, R3 подстройка включения. R6 - гистерезис, который и определит напряжение выключения. Зачем? Да по тому что разброс у резисторов есть.

Изображение


Вложения:
New.GIF [11.27 KiB]
Скачиваний: 2096


Последний раз редактировалось Jonson Вс янв 24, 2010 16:33:18, всего редактировалось 1 раз.
Вернуться наверх
 
Не в сети
 Заголовок сообщения:
СообщениеДобавлено: Вс янв 24, 2010 16:32:19 
Первый раз сказал Мяу!

Зарегистрирован: Пт янв 22, 2010 01:44:12
Сообщений: 39
Рейтинг сообщения: 0
Jonson писал(а):
подключать МОСФЕТ, который будет на границе диапазона работать в активном режиме, урезая выходное напряжение и нагреваясь


Умник, а уцправляемые логич уровнем П-полевики еще неизобретены ? Ась ?


Вернуться наверх
 
Не в сети
 Заголовок сообщения:
СообщениеДобавлено: Вс янв 24, 2010 16:41:57 
Первый раз сказал Мяу!

Зарегистрирован: Пт янв 22, 2010 01:44:12
Сообщений: 39
Рейтинг сообщения: 0
Я думаю заряд затвора у них может быть и выше чем у обычных полевиков.


Вернуться наверх
 
Не в сети
 Заголовок сообщения:
СообщениеДобавлено: Вс янв 24, 2010 17:48:16 
Встал на лапы

Зарегистрирован: Вс янв 24, 2010 12:55:41
Сообщений: 98
Рейтинг сообщения: 0
Jonson
у вас работает эта схема? Если да, то я с удовольствием буду ее использовать.
А ссылки на неведомые даташиты и пожелания копать самому мне не нужны...


Вернуться наверх
 
Не в сети
 Заголовок сообщения:
СообщениеДобавлено: Вс янв 24, 2010 17:53:40 
Мучитель микросхем

Зарегистрирован: Пт окт 23, 2009 17:08:38
Сообщений: 435
Рейтинг сообщения: 0
Первая работает, вторая тоже будет, но особого смысла в ней не вижу.
Если не лень настроить, можно подстроичники поставить, то можно сделать что нельзя начать разряжать батарею, пока она не будет полностью заряжена. (14,4В установить надо будет) Ну и гистерезис на 10,8 построить.
В первой может понадобится подстроить под нужное напряжение отсечки. Короче какие нравятся берите. Разница в одной детали.


Вернуться наверх
 
Не в сети
 Заголовок сообщения:
СообщениеДобавлено: Вс янв 24, 2010 19:38:29 
Встал на лапы

Зарегистрирован: Вс янв 24, 2010 12:55:41
Сообщений: 98
Рейтинг сообщения: 0
Хорошо. Буду использовать первую схему. А нужный ток отсечки для моей батареи не подскажете? она 12 В, 2,3 А.


Вернуться наверх
 
Не в сети
 Заголовок сообщения:
СообщениеДобавлено: Вс янв 24, 2010 21:17:17 
Друг Кота
Аватар пользователя

Карма: 28
Рейтинг сообщений: 267
Зарегистрирован: Ср сен 27, 2006 16:18:57
Сообщений: 3459
Рейтинг сообщения: 0
nzerg, не сочтите за труд, посмотрите http://radiokot.ru/forum/viewtopic.php?p=38740#38740

Jonson писал(а):
...Сами то хоть пробовали?

Вы не поверите, но пробовал. Со свинцово-кислотными аккумуляторами. Не ослуживаемыми. И наблюдал интересную вещь. Как только под нагрузкой, напряжение на батарее упало до 10,5 вольт, то нагрузка отключается. После этого, на аккумуляторе, который вообще никуда не подключён, само по себе начинает увеличиваться напряжение. И, не смотря на то, что аккумулятор разряжен напрочь, это напряжение может достигнуть 12,5 вольт !
Если этот аккумулятор отавить в покое, то он может дожить до того светлого дня, когда его опять поставят на зарядку. А если мучить его неким устройством, которое ограничивает напряжение на нём до 10,5 - 10,7 вольт, то он умрёт...
Вот и всё...

Да, кстати.
Jonson писал(а):
...Кто-то (Барсик) звиздит о том, что во флейме гажу, чего тут гадишь, сказать больше нечего? Или ешь торты...

Поясните, пожалуйста, Вашу мысль. Дайте ссылку, где и кто гадит. Как говорят, в известных кругах, "за базар надо отвечать".


Вернуться наверх
 
Не в сети
 Заголовок сообщения:
СообщениеДобавлено: Вс янв 24, 2010 23:05:42 
Вымогатель припоя
Аватар пользователя

Зарегистрирован: Сб янв 23, 2010 22:03:35
Сообщений: 524
Откуда: Новгородская область
Рейтинг сообщения: 0
Схема красивая, только я бы перенёс всю рассыпуху с истока к стоку полевика. Чтоб аккумулятор не нагружала после отключения. А запуск схемы можно делать с помощью конденсатора 1 микрофарад, подключив с плюса на затвор. Только придётся резистор порядка 1 МОм параллельно этому конденсатору подключить, чтоб разряжался, для следующего запуска. И гистерезиса не надо. Такую схемку я применил в 6 вольтовом фонаре с галогенкой на 20Вт. Естесственно пересчитав делитель на TL431. Полевик поставил с комповой материнки. Всё работает.


Вложения:
Limiter.gif [5.1 KiB]
Скачиваний: 1473
Вернуться наверх
 
Не в сети
 Заголовок сообщения:
СообщениеДобавлено: Пн янв 25, 2010 07:02:30 
Вымогатель припоя
Аватар пользователя

Зарегистрирован: Сб янв 23, 2010 22:03:35
Сообщений: 524
Откуда: Новгородская область
Рейтинг сообщения: 0
Через делитель рекомендуют ток не менее 0,5мА. Да и сама 431ая слегка подтекает в закрытом состоянии. И игры с гистерезисом мне не были нужны. А, так вырубилась и всё, пока не отключишь и не включишь питание.


Вернуться наверх
 
Не в сети
 Заголовок сообщения:
СообщениеДобавлено: Пн янв 25, 2010 07:37:10 
Мучитель микросхем

Зарегистрирован: Пт окт 23, 2009 17:08:38
Сообщений: 435
Рейтинг сообщения: 0
А зачем выключатель? Батарея села, схема не запустится пока не поставишь батарею на зарядку. Так даже еще интереснее.
Мне тоже тот гистерезис как...
Вот развернутая последняя. Запуск только после зарядки

Изображение


Вложения:
Accumul.GIF [9.76 KiB]
Скачиваний: 1622
Вернуться наверх
 
Не в сети
 Заголовок сообщения:
СообщениеДобавлено: Пн янв 25, 2010 07:47:20 
Встал на лапы

Зарегистрирован: Вс янв 24, 2010 12:55:41
Сообщений: 98
Рейтинг сообщения: 0
tvorcheskiy писал(а):
Схема красивая

А что в вашей схеме Т1 и Т2 ?
пока мне ваша схема больше подходит, мне нужно гарантированное выключение аккумулятора, без возможного включения при возможном поднятии напряжения на аккумуляторе.


Последний раз редактировалось nzerg Пн янв 25, 2010 08:18:40, всего редактировалось 1 раз.

Вернуться наверх
 
Не в сети
 Заголовок сообщения:
СообщениеДобавлено: Пн янв 25, 2010 08:00:08 
Встал на лапы

Зарегистрирован: Вс янв 24, 2010 12:55:41
Сообщений: 98
Рейтинг сообщения: 0
Барсик писал(а):
nzerg, не сочтите за труд, посмотрите http://radiokot.ru/forum/viewtopic.php?p=38740#38740

посмотрел, а можете оторвать ее от от ненужных деталей, оставить только батарею и подсказать что скрывается под VD2 и VD3? Еще мне не понятно куда уходит минус на батарее...


Вернуться наверх
 
Не в сети
 Заголовок сообщения:
СообщениеДобавлено: Пн янв 25, 2010 08:05:48 
Вымогатель припоя
Аватар пользователя

Зарегистрирован: Сб янв 23, 2010 22:03:35
Сообщений: 524
Откуда: Новгородская область
Рейтинг сообщения: 0
Зарядка пойдёт через технологический диод IRFZ44? Оригинально.
Полевой с материнской платы. PNP практически любой хоть кт3107.


Вернуться наверх
 
Не в сети
 Заголовок сообщения:
СообщениеДобавлено: Пн янв 25, 2010 08:47:41 
Модератор
Аватар пользователя

Карма: 46
Рейтинг сообщений: 236
Зарегистрирован: Чт окт 27, 2005 18:50:07
Сообщений: 11169
Откуда: из мест не столь отдалённых
Рейтинг сообщения: 0
Медали: 2
Получил миской по аватаре (1) Мявтор 3-й степени (1)
Согласен с Барсиком- есть у аккумуляторов такое свойство- ЭДС в режиме ХХ может превышать рабочее напряжение. Уже "накалывался" на таком эффекте, когда хотел сделать ЗУ-автомат. Так что самый надёжный способ- отключать с помощью реле- желательно- поляризованного, которое потребляет ток только в момент переключения.


Вернуться наверх
 
Показать сообщения за:  Сортировать по:  Вернуться наверх
Начать новую тему Ответить на тему  [ Сообщений: 84 ]  1, , , ,  

Часовой пояс: UTC + 3 часа


Кто сейчас на форуме

Сейчас этот форум просматривают: FOLKSDOICH и гости: 59


Вы не можете начинать темы
Вы не можете отвечать на сообщения
Вы не можете редактировать свои сообщения
Вы не можете удалять свои сообщения
Вы не можете добавлять вложения

Найти:
Перейти:  


Powered by phpBB © 2000, 2002, 2005, 2007 phpBB Group
Русская поддержка phpBB
Extended by Karma MOD © 2007—2012 m157y
Extended by Topic Tags MOD © 2012 m157y