Например TDA7294

Форум РадиоКот • Просмотр темы - Автоматическое ЗУ-приставка для свинцовых батарей на МК.
Форум РадиоКот
Здесь можно немножко помяукать :)

Текущее время: Чт мар 19, 2026 14:00:02

Часовой пояс: UTC + 3 часа


ПРЯМО СЕЙЧАС:



Начать новую тему Ответить на тему  [ Сообщений: 1260 ]     ... , , , 7, , , ...  
Автор Сообщение
 Заголовок сообщения: Re: Автоматическое ЗУ-приставка для свинцовых батарей на МК.
СообщениеДобавлено: Вс фев 06, 2011 18:18:27 
Это не хвост, это антенна
Аватар пользователя

Зарегистрирован: Ср июн 09, 2010 16:44:54
Сообщений: 1335
Откуда: Пермь
Рейтинг сообщения: 0
Слон писал(а):
Я всё-таки не понял, какую схему ты испытываешь :? ?

я не ту схему в прошлом посту кинул ... :o поправил, см.
А так всё Пока по старому, ШИМ с МК управляет драйвером IR2104 (без контроллера ШИМ TL494)

_________________
Фото постройки прототипов


Последний раз редактировалось RomanT Ср фев 09, 2011 19:39:13, всего редактировалось 2 раз(а).

Вернуться наверх
 
 Заголовок сообщения: Re: Автоматическое ЗУ-приставка для свинцовых батарей на МК.
СообщениеДобавлено: Вс фев 06, 2011 19:06:19 
Мучитель микросхем

Карма: 8
Рейтинг сообщений: 21
Зарегистрирован: Ср янв 06, 2010 20:57:49
Сообщений: 451
Рейтинг сообщения: 0
Выбрось её на фиг :)) , делай на ШИМ-контроллере.

_________________
Опыт- сын ошибок трудных....


Вернуться наверх
 
 Заголовок сообщения: Re: Автоматическое ЗУ-приставка для свинцовых батарей на МК.
СообщениеДобавлено: Вс фев 06, 2011 21:11:03 
Это не хвост, это антенна
Аватар пользователя

Зарегистрирован: Ср июн 09, 2010 16:44:54
Сообщений: 1335
Откуда: Пермь
Рейтинг сообщения: 0
предварительный тест датчика тока ACS758 (на ШИМ-е с МК и пульсациями по выходу):
1. При Vcc +5 вольт, на выходе, при ноль ампера, 2.48 Вольта
2. Предварительная таблица (Ток - Vouit):
0 - 2.48-2.49
0.1 - 2.49
0.9 - 2.52
1.6 - 2.55
2.3 - 2.57-2.58
2.9 - 2.60
3.6 - 2.62
4.0 - 2.64
4.4 - 2.65
4.7 - 2.66-2.67
4.8 - 2.67-2.68
5.0 - 2.68-2.69
5.2 - 2.69
5.4 - 2.70
5.6 - 2.70-2.71
5.8 - 2.71
5.9 - 2.72
6.0 - 2.72-2.73

_________________
Фото постройки прототипов


Вернуться наверх
 
 Заголовок сообщения: Re: Автоматическое ЗУ-приставка для свинцовых батарей на МК.
СообщениеДобавлено: Вс фев 06, 2011 21:52:17 
Мучитель микросхем

Карма: 8
Рейтинг сообщений: 21
Зарегистрирован: Ср янв 06, 2010 20:57:49
Сообщений: 451
Рейтинг сообщения: 0
RomanT, не в обиду, но для меня эти данные практически бесполезны. Нужна схема измерения, тип вольтметра. Хотя бы примитивная его калибровка- сколько он показывает на источнике 5В ? Осциллограммы напряжений с выхода для оценки уровня шумов. При нулевом токе на выходе должно быть 2,5 В точно (не 2,48)!!! Ведь здесь 0,02В уже имеет большое значение. Это же измерительная цепь, она должна обладать повышенной точностью. Нам нужно получить с датчика тока разрешающую способность не ниже 1А, а иначе- он не годится.

_________________
Опыт- сын ошибок трудных....


Вернуться наверх
 
Эиком - электронные компоненты и радиодетали
 Заголовок сообщения: Re: Автоматическое ЗУ-приставка для свинцовых батарей на МК.
СообщениеДобавлено: Пн фев 07, 2011 06:13:29 
Модератор
Аватар пользователя

Карма: 153
Рейтинг сообщений: 2942
Зарегистрирован: Сб авг 14, 2010 15:05:51
Сообщений: 19007
Откуда: г. Озерск, Челябинская обл.
Рейтинг сообщения: 0
Медали: 1
Лучший человек Форума 2017 (1)
Цитата:
При нулевом токе на выходе должно быть 2,5 В точно (не 2,48)!!!

читай даташит. допускается отклонение. идеально точно не бывает.

_________________
Мудрость приходит вместе с импотенцией...
Когда на русском форуме переходят на Вы, в реальной жизни начинают бить морду.


Вернуться наверх
 
 Заголовок сообщения: Re: Автоматическое ЗУ-приставка для свинцовых батарей на МК.
СообщениеДобавлено: Пн фев 07, 2011 08:06:36 
Это не хвост, это антенна
Аватар пользователя

Зарегистрирован: Ср июн 09, 2010 16:44:54
Сообщений: 1335
Откуда: Пермь
Рейтинг сообщения: 0
Для того чтобы снять точно, нужно хотябы источник без пульсаций,
поэтому и сказал - "предварительный тест"
Это во первых, а во-вторых, в не нагруженном выходе, одно, а когда он нагрузится - другое ...
У осцилографа то 10 МОм - он вообще не нагружает, у мультиметра тоже в этом духе ...

Вот соберу на TL494, надеюсь, что пульсаций не будет ...
Потом надо придумать как нагрузить выход датчика, что бы приблизить к тому, как мы его в дальнейшем будем использовать ...

Слон писал(а):
RomanT, не в обиду, но для меня эти данные практически бесполезны. Нужна схема измерения, тип вольтметра. Хотя бы примитивная его калибровка- сколько он показывает на источнике 5В ? Осциллограммы напряжений с выхода для оценки уровня шумов. При нулевом токе на выходе должно быть 2,5 В точно (не 2,48)!!! Ведь здесь 0,02В уже имеет большое значение. Это же измерительная цепь, она должна обладать повышенной точностью. Нам нужно получить с датчика тока разрешающую способность не ниже 1А, а иначе- он не годится.

ну вот смотри, по даташиту 40 мВ на 1 ампер, теперь с мотрим, что я намерил:
4.0 Ампера - 2.64 Вольта
5.0 Ампер - 2.68 Вольта
6.0 Ампера - 2.72 Вольта
Всё чётко, 40 мВ на 1 ампер ...
И это с пульсациями под 2-3 вольта ...
Что касается осцилограммы, шумов так таковых нет, есть помеха в такт импульса верхнего полевика,
выглядит примерно так:
Изображение

Т.е. надо сначало собрать на TL494, если останется то настраивать выходной фильтр датчика.

А так-же нутром чую, что есть зависимость от Vcc датчика,
т.е. если, к примеру, питание 4.98 Вольт, то выходной уровень ноля 2.48 Вольт,
а если к примеру Vcc 5.02, то выходной уровень ноля 2.52 Вольта,
при абсолютных 5.00 Вольта, что практически не реально - 2.50 Вольта ...

Т.е. возможно нужно будет предусмотреть программой "обнуление" - калибровка ноля ампер.
К примеру, при включении, драйвер отлючен (опять-же в пользу драйвера IR2104), соответственно ток = нолю, программа берёт значение с датчика считая этот уровень нолём, дальнейшие отклонения расчитывать по 40 мВ на Ампер,
т.е. 4 мВ на 100 мА

Только умоляю, не надо не каких усилителей или делителей, сразу на порт МК и считать всё его АЦП,
с точностью до тысячной вольта, там диапозон то будет всего 1.2 Вольта, от ноля до 30 Ампер ...

_________________
Фото постройки прототипов


Вернуться наверх
 
 Заголовок сообщения: Re: Автоматическое ЗУ-приставка для свинцовых батарей на МК.
СообщениеДобавлено: Пн фев 07, 2011 10:34:10 
Мучитель микросхем

Карма: 8
Рейтинг сообщений: 21
Зарегистрирован: Ср янв 06, 2010 20:57:49
Сообщений: 451
Рейтинг сообщения: 0
Starichok51 писал(а):
читай даташит. допускается отклонение. идеально точно не бывает.

Почитал. Напряжение на выходе:
Vout=Vcc/2
При Vcc=5В и Т=25 град. напряжение смещения на выходе +-15мВ относительно 2.5В Оно еще зависит и от температуры
При Т=-25 град может достигать до 30мВ
Уровень шумов 10 мВ
Чувствительность 40мВ/ампер
Нелинейность 1%
RomanT писал(а):
Только умоляю, не надо не каких усилителей или делителей, сразу на порт МК и считать всё его АЦП,
с точностью до тысячной вольта, там диапозон то будет всего 1.2 Вольта, от ноля до 30 Ампер ...

Как мы видим, характеристики довольно скромные, так что измерять с точностью до тысячной не имеет смысла.

_________________
Опыт- сын ошибок трудных....


Вернуться наверх
 
 Заголовок сообщения: Re: Автоматическое ЗУ-приставка для свинцовых батарей на МК.
СообщениеДобавлено: Пн фев 07, 2011 10:42:54 
Это не хвост, это антенна
Аватар пользователя

Зарегистрирован: Ср июн 09, 2010 16:44:54
Сообщений: 1335
Откуда: Пермь
Рейтинг сообщения: 0
Слон писал(а):
Как мы видим, характеристики довольно скромные, так что измерять с точностью до тысячной не имеет смысла.

Имеет, это даст возможность округлять программно в нужную нам сторону, чтобы не было дребезга.
ну я имею ввиду 0.004 Вольта, что равно 100 мА, а чтоб не дребезжало, то до 0.002 Вольта.

Слон писал(а):
напряжение смещения на выходе +-15мВ относительно 2.5В Оно еще зависит и от температуры
При Т=-25 град может достигать до 30мВ
Уровень шумов 10 мВ
Чувствительность 40мВ/ампер
Нелинейность 1%
Как мы видим, характеристики довольно скромные, так что измерять с точностью до тысячной не имеет смысла.

там общие хар-ки, включая переменку ...
А у нас постоянка и если у нас не будет пульсаций, то я думаю вполне возмём такую точность ...
Если не получится с точностью 100 мА, то до 300 мА (12 мВ) точно возмём ...
Тобишь считать АЦП нужно всёравно с точностью до 0.002 Вольта.

Смещение ерунда, для чего я и говорю, "обнуление" - калибровка "ноля".
Шумы ниже выходного уровня - до первых 250 мА - пофиг на них ...
Да и при программной калибровке ноля, с точностью до 2 мВ, то глубоко пофиг ...
Про чувствительность ИМХО брешут, либо ты не правильно понял, что написали ...
Не линейность 1% :))) а у моего амперметра 0.5%, так-же от 50А, так, что откалибруемся :)

О, точно, нужно брать цену деления 250 мА (10 мВ) - по всем параметрам проходит и кратно 1000-че
Но АЦП всёравно считать до 0.002 Вольта - так мы точно будем знать куда округлять.

Короче говоря, подождите пару дней, соберу на TL494-ой, там и померю всё нормально ...

_________________
Фото постройки прототипов


Вернуться наверх
 
 Заголовок сообщения: Re: Автоматическое ЗУ-приставка для свинцовых батарей на МК.
СообщениеДобавлено: Пн фев 07, 2011 18:30:45 
Это не хвост, это антенна
Аватар пользователя

Зарегистрирован: Ср июн 09, 2010 16:44:54
Сообщений: 1335
Откуда: Пермь
Рейтинг сообщения: 0
Пишу от имени RomanVin, который провел тест датчика тока ACS758LCB-050B-PFF-T
c источником 18В 18А со стабилизацией тока
питание датчика 3,3В (чтобы измерить тысячные Вольта, на китайском мультиметре)
Результат:
RomanVin писал(а):
0 1,378
0,1 1,681
0,2 1,683
0,3 1,686
0,4 1,688
0,5 1,692
0,6 1,694
0,7 1,696
0,8 1,698
0,9 1,700
1,0 1,703
.......
9,0 1,908
9,1 1,912
9,2 1,914
9,3 1,916
9,4 1,919
9,5 1,922
9,6 1,923
9,7 1,926
9,8 1,929
9,9 1,932
10 1,93

в среднем получается 0,002в на 100мА. думаю что еще замеры несовсем точные.
При отрицательном измерении тока, отсчет обратный, от опорного

Спасибо RomanVin, за труды !!!

Вот, о чём я и говорил !!! дискретность 100 мА при точности измерения 0.002 Вольта !!!
Попал просто в "10-ку" :)))

Теперь только нужно реализовать микропрограмму измерения до тысячных вольта
и автоматическое "обнуление" - калибровка "ноля".

Для удобства, измерения пределов, с точностью до тысячных вольта,
Положительные токи можно из опорного вычесть, стабилитроном на 2.4 Вольта (предел 0,100...1,300 В), на один АЦП
Отрицательные токи другим портом АЦП вычесть стабилитроном на 1 вольт (предел 1,500...0,300 В)

Либо одним портом АЦП МК, с вычетом 1 вольта, стабильтроном (предел 0,300...1.500...2,700 В)

Либо питать датчик 3.3 Вольтами ...

Восемь, однополярных 10-ти битных АЦП atmega16 - более чем достаточно :)))

_________________
Фото постройки прототипов


Вернуться наверх
 
 Заголовок сообщения: Re: Автоматическое ЗУ-приставка для свинцовых батарей на МК.
СообщениеДобавлено: Пн фев 07, 2011 22:22:34 
Мучитель микросхем

Карма: 8
Рейтинг сообщений: 21
Зарегистрирован: Ср янв 06, 2010 20:57:49
Сообщений: 451
Рейтинг сообщения: 0
RomanT писал(а):
в среднем получается 0,002в на 100мА. думаю что еще замеры несовсем точные.
Вот, о чём я и говорил !!! дискретность 100 мА при точности измерения 0.002 Вольта !!!
Попал просто в "10-ку" :)))

Не получается!!!
Ток равен нулю, напряжение на выходе 1.378В? А должно быть 3.3/2=1.65. Сильно отличается.
Чувствительность по даташиту 40мв на 1А, то есть, на 100мА теоретически должно быть 0.004В= 4 мВ. А мы имеем то 2мВ, то3 мВ. Я не думаю, что у нас чувствительность уменьшилась :shock: . Это- стопудово влияние шумов, которые по тому же даташиту имеют уровень 10 мВ. Причём, наверняка это значение-среднеквадратичное, а в пиках там ещё больше будет. Просто мультиметр ( а , кстати, какой?) имеет интегрирующее свойство, ведь все мы знаем, как они медленно меряют, поэтому и такие показания. Еще раз прошу, дайте схему измерений и осциллограммы с выхода! Вот, например, откуда берётся 3,3В? Насколько оно точно и т. д.
RomanT писал(а):
Только умоляю, не надо не каких усилителей или делителей, сразу на порт МК и считать всё его АЦП,
с точностью до тысячной вольта, там диапозон то будет всего 1.2 Вольта, от ноля до 30 Ампер ...

Если попытаться так сделать ( с учетом вышесказанного), то у нас на дисплее будут показания тока, в которых десятые и сотые доли вольта хаотически скачут, не неся никакой информации. Уверен на 100%, уже сталкивался с этим :) . Ведь АЦП измеряет практически мгновенные значения. Можно, конечно, усреднять программно, но, чтобы это имело эффект, нужно производить большое количество измерений, а это занимает время, сказываясь на быстродействии.
Не получим мы с этого датчика тока бОльшую точность. 1А дай-то Бог точно измерить, а о 100 мА и говорить не приходится. И с этим придется смириться. Буду рад, если окажусь неправ.

_________________
Опыт- сын ошибок трудных....


Вернуться наверх
 
 Заголовок сообщения: Re: Автоматическое ЗУ-приставка для свинцовых батарей на МК.
СообщениеДобавлено: Пн фев 07, 2011 23:12:27 
Встал на лапы
Аватар пользователя

Зарегистрирован: Вс апр 05, 2009 14:30:07
Сообщений: 105
Рейтинг сообщения: 0
В моей Universal charger датчик тока ACS 752, показывает ток 200 милиампер и ничего не скачет в младших разрядах, замерял мультиметром, те же 200 мА .

_________________
Планы на будущее, несоответствующие вашим финансовым, умственным и физическим возможностям, называются мечтами!


Вернуться наверх
 
 Заголовок сообщения: Re: Автоматическое ЗУ-приставка для свинцовых батарей на МК.
СообщениеДобавлено: Пн фев 07, 2011 23:50:10 
Открыл глаза

Зарегистрирован: Чт дек 09, 2010 00:24:09
Сообщений: 64
Откуда: Украина Винница
Рейтинг сообщения: 0
Насчет замеров - я сразу сказал что не точные, какой тестер такие и замеры. :) Если уже совсем вопрос встал ребром - поищу человеческие амперметр и вольтметр. Осцилограф есть. Дать осцилограммы - пожалуйста. Я вообще не смотрел шумы честно говоря. Главное чтобы Слон правильно поставил задачу. Постараюсь до конца недели сделать лабораторную работу. :)))


Вернуться наверх
 
 Заголовок сообщения: Re: Автоматическое ЗУ-приставка для свинцовых батарей на МК.
СообщениеДобавлено: Вт фев 08, 2011 00:16:43 
Модератор
Аватар пользователя

Карма: 153
Рейтинг сообщений: 2942
Зарегистрирован: Сб авг 14, 2010 15:05:51
Сообщений: 19007
Откуда: г. Озерск, Челябинская обл.
Рейтинг сообщения: 0
Медали: 1
Лучший человек Форума 2017 (1)
первое значение при нулевом токе - наверняка опечатка. должно быть 1,678.
обращать надо внимание не на эти изменения на 2-3 мВ, а сразу на большое изменение.
видим, что при питании 3,3 Вольта фактически изменилась чувствительность.
при изменении на 10 Ампер напряжение изменилось практически на 250 мВ. то есть крутизна стала 25 мВ/А.
хочешь или не хочешь а усреднять измерения надо. ток в дросселе не является прямой линией, а все время то нарастает, то падает.
датчик тока имеет фильтрацию, но до прямой линии не сгладит.
если АЦП довольно быстрый, то он будет выхватывать разные участки этой пилы тока.
поэтому делать всего одно измерение, и потом выводить его на дисплей нельзя.
в цифровых приборах для удобства наблюдения обновление информации обычно делается 2-3 раза в секунду.
мультиметры обычно имеют цикл 0,4 секунды. и к тому все мультиметры применяют интегрирующий метод измерения. поэтому на мультиметре скачков не видать.
микропроцессорные приборы, которые используют АЦП, всегда выводят среднее из нескольких измерений.
поэтому вам следует в прерывании делать измерения, потом перед выводом суммировать результаты и выводить среднее.
для этого можно пойти двумя путями.
1. находить сумму нарастающим итогом прямо в прерывании, а перед выводом делить ее на число измерений.
2. сохранять каждое измерение в своей ячейки памяти, и перед выводом находить сумму и среднее.
но поскольку правильным считается, чтобы прерывание имело минимальное время обработки, следует применять второй путь.
еще дам такую информацию. для увеличения "разрядности" ШИМ используют такой прием: для поучения промежуточных значений скважности чередуют соседние дискреты ШИМ в нужной пропорции.
реально имеется дискретность ШИМ по 1/256 от 0 до 255/256. но в программе, допустим, принимается дискретность в 10 раз выше - от 1/2560 до 2559/2560. выделяется этот остаток от 0 до 9. потом на выход чередуются соседние скважности таким образом, что скважность с меньшим значением посылается число раз, равное этому остатку, а остальное число раз, дополняющее до 10, посылается следующая дискрета. 10 я привел для примера. гораздо удобнее иметь дополнительно ровно один байт - 256 промежуточных значений.
если частота ШИМ достаточно высока, то скачки от изменения дискретности не будут заметны.

_________________
Мудрость приходит вместе с импотенцией...
Когда на русском форуме переходят на Вы, в реальной жизни начинают бить морду.


Вернуться наверх
 
 Заголовок сообщения: Re: Автоматическое ЗУ-приставка для свинцовых батарей на МК.
СообщениеДобавлено: Вт фев 08, 2011 07:38:08 
Это не хвост, это антенна
Аватар пользователя

Зарегистрирован: Ср июн 09, 2010 16:44:54
Сообщений: 1335
Откуда: Пермь
Рейтинг сообщения: 0
Слон писал(а):
мы имеем то 2мВ, то3 мВ. Я не думаю, что у нас чувствительность уменьшилась :shock: . Это- стопудово влияние шумов, которые по тому же даташиту имеют уровень 10 мВ. Причём, наверняка это значение-среднеквадратичное, а в пиках там ещё больше будет.

да ерунда эти шумы, они один раз и с увеличением уровня не ростут.
Т.е. они вычтутся при первом-же "обнулении".

Вот смотри, допустим, уровень ноля 2.500 Вольта, уровень шумов максимальный 10 мВ, допустим при их измерении среднее-квадратичное 5 мВ,
т.е. АЦП, допустим измерил 2.552 В, при нулевом токе.
Всё, с этого момента - это ноль (вычитаем программно X=2.552), дальнейшие измерения (Y) будут достаточно точны (Z=Y-X), чтобы вести речь о дискретности 100 мА (I=Z/0,04),
где 0.04 - это чувствительность, в Вольт/Ампер (40 мВ на 1 Ампер)
К примеру, Y=2.556, I=(2.556-2.552)/0.04 = 0.1 А (округлять до 10-тичных), ну допустим
Y=2.557, I=(2.557-2.552)/0.04 = 0.125 А, округляем в нужную сторону 0.1 А,
а можно и так отображать, ничего в этом страшного нет - вот и все дела.
т.е. имея значения 0.002-0.004 вольта, взависимости от питания датчика, мы и будем иметь 100 мА ...
Просто измерять несколько раз, выводить среднее, след измерение с таймом секунды две-три ...
А имея множество часов/таймеров на внешней DS1307N можно замутить хитрое измерение ...

Ты лучше скажи какие пределы измерения U для порта МК, что бы разложить на тысячные вольта.
Просто если питать 5-ью вольтами, то макс. входное значение будет 3.7 Вольта, минимальное 1.3 В.
При питании 3.3 Вольта, макс 2.85, мин. 0.45 Вольта.
Но 5-ью вольтами точнее получится ...

Starichok51 писал(а):
в цифровых приборах для удобства наблюдения обновление информации обычно делается 2-3 раза в секунду.
мультиметры обычно имеют цикл 0,4 секунды. и к тому все мультиметры применяют интегрирующий метод измерения. поэтому на мультиметре скачков не видать.
микропроцессорные приборы, которые используют АЦП, всегда выводят среднее из нескольких измерений.
поэтому вам следует в прерывании делать измерения, потом перед выводом суммировать результаты и выводить среднее.
для этого можно пойти двумя путями.
1. находить сумму нарастающим итогом прямо в прерывании, а перед выводом делить ее на число измерений.
2. сохранять каждое измерение в своей ячейки памяти, и перед выводом находить сумму и среднее.
но поскольку правильным считается, чтобы прерывание имело минимальное время обработки, следует применять второй путь.

Согласен - ИМХО на МК можно сделать так-же,
т.к. МК щас особо будет занятся нечем, всё вывели на наружние устройства ...
а если ещё поднять такт МК до 16 МГц, то вообще замечательно будет ...

_________________
Фото постройки прототипов


Вернуться наверх
 
 Заголовок сообщения: Re: Автоматическое ЗУ-приставка для свинцовых батарей на МК.
СообщениеДобавлено: Вт фев 08, 2011 11:17:50 
Мучитель микросхем

Карма: 8
Рейтинг сообщений: 21
Зарегистрирован: Ср янв 06, 2010 20:57:49
Сообщений: 451
Рейтинг сообщения: 0
RomanT писал(а):
[Ты лучше скажи какие пределы измерения U для порта МК, что бы разложить на тысячные вольта.
Просто если питать 5-ью вольтами, то макс. входное значение будет 3.7 Вольта, минимальное 1.3 В.
При питании 3.3 Вольта, макс 2.85, мин. 0.45 Вольта.
Но 5-ью вольтами точнее получится ...

Входное напряжение АЦП не должно превышать опорное Vref, которое должно быть 2.56В или 5,12В (равным питающему). Так нужно для индикации. АЦП 10 бит. Разрешающая способность АЦП = Vref/1024=0,0025В в первом случае и 0,005В во втором.

_________________
Опыт- сын ошибок трудных....


Вернуться наверх
 
 Заголовок сообщения: Re: Автоматическое ЗУ-приставка для свинцовых батарей на МК.
СообщениеДобавлено: Вт фев 08, 2011 11:42:34 
Это не хвост, это антенна
Аватар пользователя

Зарегистрирован: Ср июн 09, 2010 16:44:54
Сообщений: 1335
Откуда: Пермь
Рейтинг сообщения: 0
Слон писал(а):
Входное напряжение АЦП не должно превышать опорное Vref, которое должно быть 2.56В или 5,12В (равным питающему). Так нужно для индикации. АЦП 10 бит. Разрешающая способность АЦП = Vref/1024=0,0025В в первом случае и 0,005В во втором.

Ну значит нада брать Vref=2.56, с датчика заряд/разряд раскидать на два порта МК
и вычитать лишние уровни диодами/стабилитронами
или на одном порту с вычетом 1.2 Вольта (получаемые пределы 0,100...1.300...2,500 В)
- не нада никаких ОУ ...

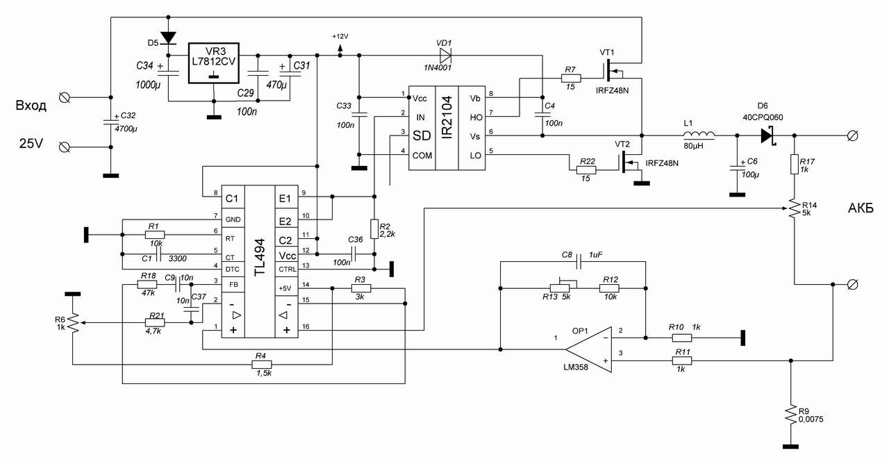
P.S.: Я собираю на драйвере IR2104, а не IR2111 ...
т.к. надо иметь отключение чоппера, управляя отключением c МК,
как для десульфирующих, тестовых, тренирующих режимов, так и для разряда и просто отключения ...
Вложение:
преобразователь2.JPG [66.88 KiB]
Скачиваний: 938


Изображение

_________________
Фото постройки прототипов


Вернуться наверх
 
 Заголовок сообщения: Re: Автоматическое ЗУ-приставка для свинцовых батарей на МК.
СообщениеДобавлено: Чт фев 10, 2011 01:27:22 
Мучитель микросхем

Карма: 8
Рейтинг сообщений: 21
Зарегистрирован: Ср янв 06, 2010 20:57:49
Сообщений: 451
Рейтинг сообщения: 0
RomanT писал(а):
P.S.: Я собираю на драйвере IR2104, а не IR2111 ...
т.к. надо иметь отключение чоппера, управляя отключением c МК,
как для десульфирующих, тестовых, тренирующих режимов, так и для разряда и просто отключения ...

2104 вроде похуже будет, да и ещё на схеме у тебя вход SD опять в воздухе, нехорошо это... Для защиты от переполюсовки всё равно транзистор надо ставить. А отключать наш блок питания можно просто. Снижаем напряжение до 5 В, выходной диод ( по твоей схеме D6) закроется- акк не заряжается и как бы отключается. Именно так у меня реализовано в ЗУ на основе блока питания.

_________________
Опыт- сын ошибок трудных....


Вернуться наверх
 
 Заголовок сообщения: Re: Автоматическое ЗУ-приставка для свинцовых батарей на МК.
СообщениеДобавлено: Чт фев 10, 2011 07:42:11 
Это не хвост, это антенна
Аватар пользователя

Зарегистрирован: Ср июн 09, 2010 16:44:54
Сообщений: 1335
Откуда: Пермь
Рейтинг сообщения: 0
Слон писал(а):
2104 вроде похуже будет,

чем же хуже то? наоборот, он быстрее, понималет по входу логику 3.3, 5, 15 Вольт,
единственный минус, по току выхода ниже, но я испытывал на 3705 и на 48-х полевиках - абсолютно одинакого !!!

Слон писал(а):
да и ещё на схеме у тебя вход SD опять в воздухе, нехорошо это...

Да я просто отпаял, от основной схемы, макетку, что бы 494-ю и ОУ припаять да обвязать.
На основной макетке SD я, пока, подаю на стабилизатор +5в
Что касается схемы, неужели ты думаешь, что он останется подвешанным?,
он уйдёт на порт МК и от МК будет вкл/выкл :)))
К тому, же в отличии от 2111, у 2104 по входу действительно стоят резисторы на землю -
при подвешивании = "ноль" = шутдаун, только если IN подвешан, то LO "1", а HО "0",
А SD мочит оба выхода (LO и HО = "0")
Кстате, SD он с основным входом логическим "и", им можно вычитать :kill:

Изображение


Слон писал(а):
Для защиты от переполюсовки всё равно транзистор надо ставить.

я точно не буду, есть более простые способы ...
Слон писал(а):
А отключать наш блок питания можно просто. Снижаем напряжение до 5 В, выходной диод ( по твоей схеме D6) закроется- акк не заряжается и как бы отключается. Именно так у меня реализовано в ЗУ на основе блока питания.

сомнительно это ... хотелось бы именно чоппер отключать - безопаснее ...

_________________
Фото постройки прототипов


Вернуться наверх
 
 Заголовок сообщения: Re: Автоматическое ЗУ-приставка для свинцовых батарей на МК.
СообщениеДобавлено: Чт фев 10, 2011 11:22:23 
Мучитель микросхем

Карма: 8
Рейтинг сообщений: 21
Зарегистрирован: Ср янв 06, 2010 20:57:49
Сообщений: 451
Рейтинг сообщения: 0
RomanT писал(а):
я точно не буду, есть более простые способы ...

Предлагай, обсудим.

_________________
Опыт- сын ошибок трудных....


Вернуться наверх
 
 Заголовок сообщения: Re: Автоматическое ЗУ-приставка для свинцовых батарей на МК.
СообщениеДобавлено: Чт фев 10, 2011 11:29:25 
Это не хвост, это антенна
Аватар пользователя

Зарегистрирован: Ср июн 09, 2010 16:44:54
Сообщений: 1335
Откуда: Пермь
Рейтинг сообщения: 0
Слон писал(а):
Предлагай, обсудим.

1. Вообще не делать, т.к. человек повторивший схему, врятли сможет перепутать.
2. Рэле

_________________
Фото постройки прототипов


Вернуться наверх
 
Показать сообщения за:  Сортировать по:  Вернуться наверх
Начать новую тему Ответить на тему  [ Сообщений: 1260 ]     ... , , , 7, , , ...  

Часовой пояс: UTC + 3 часа


Вы не можете начинать темы
Вы не можете отвечать на сообщения
Вы не можете редактировать свои сообщения
Вы не можете удалять свои сообщения
Вы не можете добавлять вложения

Найти:
Перейти:  


Powered by phpBB © 2000, 2002, 2005, 2007 phpBB Group
Русская поддержка phpBB
Extended by Karma MOD © 2007—2012 m157y
Extended by Topic Tags MOD © 2012 m157y