Например TDA7294

Форум РадиоКот • Просмотр темы - Проблемы с БП на UC3842
Форум РадиоКот
Здесь можно немножко помяукать :)

Текущее время: Вт фев 03, 2026 09:05:10

Часовой пояс: UTC + 3 часа


ПРЯМО СЕЙЧАС:



Начать новую тему Ответить на тему  [ Сообщений: 537 ]     ... , , , 7, , , ...  
Автор Сообщение
Не в сети
 Заголовок сообщения: Re: Проблемы с БП на UC3842
СообщениеДобавлено: Вс янв 27, 2013 12:27:28 
Друг Кота
Аватар пользователя

Карма: 20
Рейтинг сообщений: 488
Зарегистрирован: Сб ноя 20, 2010 21:54:31
Сообщений: 3954
Рейтинг сообщения: 0
А сколько надо было-то? Ставь обратную связь через оптопару - схема на 4й странице темы


Вернуться наверх
 
Не в сети
 Заголовок сообщения: Re: Проблемы с БП на UC3842
СообщениеДобавлено: Вс янв 27, 2013 14:23:09 
Вымогатель припоя

Карма: -3
Рейтинг сообщений: -90
Зарегистрирован: Пн ноя 26, 2012 10:00:20
Сообщений: 574
Рейтинг сообщения: 0
ankrish писал(а):
напряжение с 10 витков получилось 60 В !!!
попробую потенциометром поколдовать
Сколько у тебя вольт в обратке по питанию микры расчетным образом получается? Поставь резистор, что бы на токе в 30мА для питания микросхемы оно до 13.5 вольт падало. Если же не хватает (что скорее всего в твоем случае), добавь в этой обмотке виток другой, что бы 13.5 в перекрыло. Точно получить 13.5 не получится, потому и опять резистором. Потому как завышать выходную напругу она будет по этой причине.


Вернуться наверх
 
Не в сети
 Заголовок сообщения: Re: Проблемы с БП на UC3842
СообщениеДобавлено: Сб фев 02, 2013 20:34:07 
Родился

Зарегистрирован: Сб фев 02, 2013 20:08:59
Сообщений: 5
Рейтинг сообщения: 0
Доброго времени суток.
У меня случилась проблемма, не регулируется напряжение,стабилизация по оптопаре.
Точнее регулируется но в большую сторону,нижний предел регулировки 22в ,а выше можно. Ниже даже если смещать на ноге 1 ТЛ431 больше 2.5в то она не отрабатывает напряжение вниз. Схема обычная как на 4 странице с небольшими изменениями. Оптопару менял ТЛ431 менял. Есть осциллограф .
Подскажите пожалуйста в чем может быть проблема.


Вернуться наверх
 
Не в сети
 Заголовок сообщения: Re: Проблемы с БП на UC3842
СообщениеДобавлено: Сб фев 02, 2013 23:26:15 
Друг Кота
Аватар пользователя

Карма: 93
Рейтинг сообщений: 2157
Зарегистрирован: Сб май 05, 2012 20:19:55
Сообщений: 4957
Откуда: Минск
Рейтинг сообщения: 0
vdgl писал(а):
Схема обычная как на 4 странице с небольшими изменениями
Значит нарисуй схему со всеми своими номиналами и изменениями. А там и помощь подоспеет.

_________________
Прибор, защищённый предохранителем, сгорает первым, защитив предохранитель. Закон Мерфи.


Вернуться наверх
 
Эиком - электронные компоненты и радиодетали
Не в сети
 Заголовок сообщения: Re: Проблемы с БП на UC3842
СообщениеДобавлено: Вс фев 03, 2013 06:02:18 
Родился

Зарегистрирован: Сб фев 02, 2013 20:08:59
Сообщений: 5
Рейтинг сообщения: 0
Seriyvolk писал(а):
vdgl писал(а):
Схема обычная как на 4 странице с небольшими изменениями
Значит нарисуй схему со всеми своими номиналами и изменениями. А там и помощь подоспеет.


Схема http://vrtp.ru/index.php?act=Attach&type=post&id=403042
R16 10 Ом
R14 510 Om
Микросхема UC3844 (менял на 3842 ничего не поменялось)
Полевик K2611
Частота 50Kgz
Трансформатор от БП ноутбука перемотаны обмотки:
№1 оставил как было 22 витка
№2 было 7 витков уменьшил стало 4 витка
№3 было 7 витков уменьшил стало 4 витка
напряжение питания на микросхему стабильно около 24 вольт
БП ведет себя на нагрузке нормально напряжение падает до 19 вольт и ток при этом около 4 ампер и ничего не греется
Собственно все изменения


Вернуться наверх
 
Не в сети
 Заголовок сообщения: Re: Проблемы с БП на UC3842
СообщениеДобавлено: Вс фев 03, 2013 11:28:34 
Друг Кота
Аватар пользователя

Карма: 146
Рейтинг сообщений: 6067
Зарегистрирован: Чт июн 04, 2009 21:06:49
Сообщений: 36293
Откуда: г.Мариинск
Рейтинг сообщения: 0
Медали: 1
Лучший человек Форума 2017 (1)
Какое напряжение на 1 ноге микросхемы 3842?

_________________
Тем кого не устаревает наличия ошибок в моем тексте, оставляю права не пользоваться моими советами или просто не читать мои сообщения.


Вернуться наверх
 
Не в сети
 Заголовок сообщения: Re: Проблемы с БП на UC3842
СообщениеДобавлено: Вс фев 03, 2013 11:38:00 
Родился

Зарегистрирован: Сб фев 02, 2013 20:08:59
Сообщений: 5
Рейтинг сообщения: 0
Телекот писал(а):
Какое напряжение на 1 ноге микросхемы 3842?


При старте БП напряжение на 1 ноге было 2.2в, но через минуту опустилось постепенно до 1.85 при этом выходное напряжение БП опустилось на 1в


Вернуться наверх
 
Не в сети
 Заголовок сообщения: Re: Проблемы с БП на UC3842
СообщениеДобавлено: Вс фев 03, 2013 12:01:56 
Друг Кота
Аватар пользователя

Карма: 146
Рейтинг сообщений: 6067
Зарегистрирован: Чт июн 04, 2009 21:06:49
Сообщений: 36293
Откуда: г.Мариинск
Рейтинг сообщения: 0
Медали: 1
Лучший человек Форума 2017 (1)
Три варианта.
Увеличивать индуктивность трансформатора.
Уменьшить сопротивление резистора на выходе блока.
Или применить схему как здесь.
viewtopic.php?f=11&t=76545&start=68

_________________
Тем кого не устаревает наличия ошибок в моем тексте, оставляю права не пользоваться моими советами или просто не читать мои сообщения.


Вернуться наверх
 
Не в сети
 Заголовок сообщения: Re: Проблемы с БП на UC3842
СообщениеДобавлено: Пн фев 04, 2013 23:44:09 
Родился

Зарегистрирован: Сб фев 02, 2013 20:08:59
Сообщений: 5
Рейтинг сообщения: 0
применил схему улучшенной стабилизации без внутреннего компаратора ,стала мигать лампочка защитная ,блок не запускается. Со временем запускается но напряжжение около 36 вольт греется сопротивление R14 точнее сгорает поставил мощьнее греется ,не стабилизирует вообще напряжение не могу понять в чем дело . Когда запускается шим работает на полную но почему не стабилизирует не понимаю


Вернуться наверх
 
Не в сети
 Заголовок сообщения: Re: Проблемы с БП на UC3842
СообщениеДобавлено: Вт фев 05, 2013 09:26:12 
Модератор
Аватар пользователя

Карма: 153
Рейтинг сообщений: 2927
Зарегистрирован: Сб авг 14, 2010 15:05:51
Сообщений: 18935
Откуда: г. Озерск, Челябинская обл.
Рейтинг сообщения: 0
Медали: 1
Лучший человек Форума 2017 (1)
видимо, потому, что стабилизация - улучшенная, поэтому и не работает...

_________________
Мудрость приходит вместе с импотенцией...
Когда на русском форуме переходят на Вы, в реальной жизни начинают бить морду.


Вернуться наверх
 
Не в сети
 Заголовок сообщения: Re: Проблемы с БП на UC3842
СообщениеДобавлено: Вт фев 05, 2013 10:13:43 
Друг Кота
Аватар пользователя

Карма: 146
Рейтинг сообщений: 6067
Зарегистрирован: Чт июн 04, 2009 21:06:49
Сообщений: 36293
Откуда: г.Мариинск
Рейтинг сообщения: 0
Медали: 1
Лучший человек Форума 2017 (1)
Что то видать напутали, или в намотке трансформатора или в схеме.
Схема рабочая.
Какой сердечник, какой зазор.

_________________
Тем кого не устаревает наличия ошибок в моем тексте, оставляю права не пользоваться моими советами или просто не читать мои сообщения.


Вернуться наверх
 
Не в сети
 Заголовок сообщения: Re: Проблемы с БП на UC3842
СообщениеДобавлено: Вт фев 05, 2013 12:13:51 
Родился

Зарегистрирован: Сб фев 02, 2013 20:08:59
Сообщений: 5
Рейтинг сообщения: 0
Плата у меня макетная , я на ней смотрю какие процессы происходят ,хочу просто понять получше флайбэки. Трансформатор от блока питания ноутбука асер на 19в 3.75 ампер,феррит RM10 работал на частоте 50кгц у него зазор 0.3 феррит не известен но предполагаю, что не хуже N87 епкосовского. Обмотки: №1 оставил как было 22 витка , №2 было 7 витков уменьшил стало 4 витка, №3 было 7 витков уменьшил стало 4 витка . Но у меня есть ферриты RM10 новые Р4 материал :http://www.fuantronics.net/Russia/admin/file_download.asp?table_name=info&table_id=1987&table_order=3&id_field=id&flag_field=file1 Al 400 зазор есть 0.5 и Al250 0.25, могу мотать трансформаторы очень быстро и менять так же могу менять и сердечник. Спасибо.


Вернуться наверх
 
Не в сети
 Заголовок сообщения: Re: Проблемы с БП на UC3842
СообщениеДобавлено: Вт фев 05, 2013 21:03:38 
Сверлит текстолит когтями

Зарегистрирован: Сб май 14, 2011 18:24:14
Сообщений: 1165
Откуда: Пермь
Рейтинг сообщения: 0
Будет ли работать с трансом от ЭЛФ монитора где бп на шим 3842 был?
Вот собстна подписал детали и частоту.


Вложения:
00.jpg [144.97 KiB]
Скачиваний: 1120
Вернуться наверх
 
Не в сети
 Заголовок сообщения: Re: Проблемы с БП на UC3842
СообщениеДобавлено: Вт фев 05, 2013 21:34:16 
Друг Кота
Аватар пользователя

Карма: 146
Рейтинг сообщений: 6067
Зарегистрирован: Чт июн 04, 2009 21:06:49
Сообщений: 36293
Откуда: г.Мариинск
Рейтинг сообщения: 0
Медали: 1
Лучший человек Форума 2017 (1)
при таком резисторе у вас частота будет 5-7КГц. Не мало???

_________________
Тем кого не устаревает наличия ошибок в моем тексте, оставляю права не пользоваться моими советами или просто не читать мои сообщения.


Вернуться наверх
 
Не в сети
 Заголовок сообщения: Re: Проблемы с БП на UC3842
СообщениеДобавлено: Ср фев 06, 2013 16:41:57 
Сверлит текстолит когтями

Зарегистрирован: Сб май 14, 2011 18:24:14
Сообщений: 1165
Откуда: Пермь
Рейтинг сообщения: 0
А я не знаю, это у оригинальной схемы так было.
А может C6 10н на самом деле...
Вот кусок оригинала


Вложения:
38_1.JPG [116.04 KiB]
Скачиваний: 1201
Вернуться наверх
 
Не в сети
 Заголовок сообщения: Re: Проблемы с БП на UC3842
СообщениеДобавлено: Ср фев 06, 2013 18:03:48 
Друг Кота
Аватар пользователя

Карма: 146
Рейтинг сообщений: 6067
Зарегистрирован: Чт июн 04, 2009 21:06:49
Сообщений: 36293
Откуда: г.Мариинск
Рейтинг сообщения: 0
Медали: 1
Лучший человек Форума 2017 (1)
В мониторах используется принудительная синхронизация от строчной развёртки. Так что вез синхроимпульсов придётся пересчитывать номиналы.

_________________
Тем кого не устаревает наличия ошибок в моем тексте, оставляю права не пользоваться моими советами или просто не читать мои сообщения.


Вернуться наверх
 
Не в сети
 Заголовок сообщения: Re: Проблемы с БП на UC3842
СообщениеДобавлено: Ср фев 06, 2013 18:43:09 
Модератор
Аватар пользователя

Карма: 153
Рейтинг сообщений: 2927
Зарегистрирован: Сб авг 14, 2010 15:05:51
Сообщений: 18935
Откуда: г. Озерск, Челябинская обл.
Рейтинг сообщения: 0
Медали: 1
Лучший человек Форума 2017 (1)
в оригинале я вижу 1000 пик и 8,2 кОм.

_________________
Мудрость приходит вместе с импотенцией...
Когда на русском форуме переходят на Вы, в реальной жизни начинают бить морду.


Вернуться наверх
 
Не в сети
 Заголовок сообщения: Re: Проблемы с БП на UC3842
СообщениеДобавлено: Ср фев 06, 2013 21:45:53 
Сверлит текстолит когтями

Зарегистрирован: Сб май 14, 2011 18:24:14
Сообщений: 1165
Откуда: Пермь
Рейтинг сообщения: 0
Телекот писал(а):
Так что без синхроимпульсов придётся пересчитывать номиналы.

Помогите пересчитать?


Вернуться наверх
 
Не в сети
 Заголовок сообщения: Re: Проблемы с БП на UC3842
СообщениеДобавлено: Ср фев 06, 2013 22:19:59 
Друг Кота
Аватар пользователя

Карма: 146
Рейтинг сообщений: 6067
Зарегистрирован: Чт июн 04, 2009 21:06:49
Сообщений: 36293
Откуда: г.Мариинск
Рейтинг сообщения: 0
Медали: 1
Лучший человек Форума 2017 (1)
Какую частоту желаете?

_________________
Тем кого не устаревает наличия ошибок в моем тексте, оставляю права не пользоваться моими советами или просто не читать мои сообщения.


Вернуться наверх
 
Не в сети
 Заголовок сообщения: Re: Проблемы с БП на UC3842
СообщениеДобавлено: Чт фев 07, 2013 04:47:04 
Держит паяльник хвостом
Аватар пользователя

Карма: 6
Рейтинг сообщений: 110
Зарегистрирован: Вт сен 19, 2006 12:07:02
Сообщений: 984
Откуда: Казахстан, г.Костанай
Рейтинг сообщения: 0
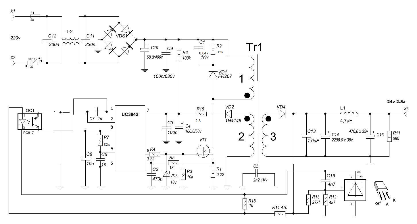
http://radiokot.ru/forum/download/file.php?id=123781

_________________
А как же хочется нормальный магазин радиодеталей в нашем захолустье


Вернуться наверх
 
Показать сообщения за:  Сортировать по:  Вернуться наверх
Начать новую тему Ответить на тему  [ Сообщений: 537 ]     ... , , , 7, , , ...  

Часовой пояс: UTC + 3 часа


Кто сейчас на форуме

Сейчас этот форум просматривают: Walknet и гости: 48


Вы не можете начинать темы
Вы не можете отвечать на сообщения
Вы не можете редактировать свои сообщения
Вы не можете удалять свои сообщения
Вы не можете добавлять вложения

Найти:
Перейти:  


Powered by phpBB © 2000, 2002, 2005, 2007 phpBB Group
Русская поддержка phpBB
Extended by Karma MOD © 2007—2012 m157y
Extended by Topic Tags MOD © 2012 m157y