Например TDA7294

Форум РадиоКот • Просмотр темы - Импульсный блок питания усилителя на IR2151-IR2153
Форум РадиоКот
Здесь можно немножко помяукать :)

Текущее время: Пн дек 01, 2025 05:32:17

Часовой пояс: UTC + 3 часа


ПРЯМО СЕЙЧАС:



Начать новую тему Ответить на тему  [ Сообщений: 3606 ]     ... , , , 70, , , ...  
Автор Сообщение
Не в сети
 Заголовок сообщения: Re: Импульсный блок питания усилителя на IR2151-IR2153
СообщениеДобавлено: Чт июн 27, 2013 17:56:17 
Открыл глаза
Аватар пользователя

Зарегистрирован: Пт июн 21, 2013 12:44:51
Сообщений: 43
Откуда: Смоленск
Рейтинг сообщения: 0
Нашел у себя Y2 на 1500 от Epcos. Правда для него придется сверлить отверстия в плате. Ну это уже завтра или позже, как доберусь на дачу...
Jorg63 Еще раз спасибо....


Вернуться наверх
 
Не в сети
 Заголовок сообщения: Re: Импульсный блок питания усилителя на IR2151-IR2153
СообщениеДобавлено: Чт июн 27, 2013 18:01:23 
Электрический кот

Карма: 5
Рейтинг сообщений: 58
Зарегистрирован: Пт фев 24, 2012 18:11:44
Сообщений: 1063
Рейтинг сообщения: 0
VicMal! приятного время провождения на даче и без проблемной работы вашего блока питания. :))


Вернуться наверх
 
Не в сети
 Заголовок сообщения: Re: Импульсный блок питания усилителя на IR2151-IR2153
СообщениеДобавлено: Чт июн 27, 2013 21:29:36 
Открыл глаза
Аватар пользователя

Зарегистрирован: Пт июл 23, 2010 20:37:11
Сообщений: 65
Откуда: Украина , Кировоград
Рейтинг сообщения: 0
Уважаемые Коты! Есть сердечник P4 EER35, в google нашел что начальная магнитная
проницаемость материала P4 - 2200±25%, а амплитудная маг. проницаемость (Amplitude permeability at 25kHz
sine wave,200mT) - 2800min. Размеры 35/22/11 . Что вводить в программу рассчета в графу эффективная проницаемось ? Есть ли у кого опыт работы транса с таким сердечником ?


Вернуться наверх
 
Не в сети
 Заголовок сообщения: Re: Импульсный блок питания усилителя на IR2151-IR2153
СообщениеДобавлено: Чт июн 27, 2013 21:50:31 
Модератор
Аватар пользователя

Карма: 153
Рейтинг сообщений: 2926
Зарегистрирован: Сб авг 14, 2010 15:05:51
Сообщений: 18881
Откуда: г. Озерск, Челябинская обл.
Рейтинг сообщения: 0
Медали: 1
Лучший человек Форума 2017 (1)
поставь 2200. это не принципиально, и ни на что особо не влияет.

_________________
Мудрость приходит вместе с импотенцией...
Когда на русском форуме переходят на Вы, в реальной жизни начинают бить морду.


Вернуться наверх
 
Эиком - электронные компоненты и радиодетали
Не в сети
 Заголовок сообщения: Re: Импульсный блок питания усилителя на IR2151-IR2153
СообщениеДобавлено: Чт июн 27, 2013 21:53:56 
Открыл глаза
Аватар пользователя

Зарегистрирован: Пт июл 23, 2010 20:37:11
Сообщений: 65
Откуда: Украина , Кировоград
Рейтинг сообщения: 0
Спасибо Starichok51, буду пробовать посчитать...


Вернуться наверх
 
Не в сети
 Заголовок сообщения: Re: Импульсный блок питания усилителя на IR2151-IR2153
СообщениеДобавлено: Пт июн 28, 2013 14:28:56 
Сверлит текстолит когтями

Зарегистрирован: Сб май 14, 2011 18:24:14
Сообщений: 1165
Откуда: Пермь
Рейтинг сообщения: 0
Плин, беда... Хрупка наша голова. О-да.
Мне подгонять все детали на новую пп очень долго, размеры все изменять, у кондеров и т.д.. Короче типа с нули самим рисовать придется.
А то бы был классный иип для ланзара или тда7294.
Если собирать 2 иип, в розетке они будут параллельно, не страшно? Хотя в розетке все параллельно, холодильник, микроволновка, телевизор, системний блок и монитор, колонки. Зарядки телефонов и т.д.


Вернуться наверх
 
Не в сети
 Заголовок сообщения: Re: Импульсный блок питания усилителя на IR2151-IR2153
СообщениеДобавлено: Пт июн 28, 2013 21:40:01 
Вымогатель припоя
Аватар пользователя

Карма: 15
Рейтинг сообщений: 122
Зарегистрирован: Сб июн 16, 2012 22:08:37
Сообщений: 506
Откуда: Москва
Рейтинг сообщения: 0
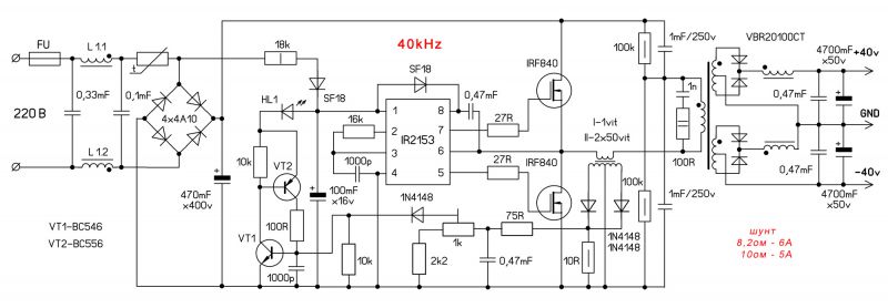
Всех приветствую! Обращаюсь к вам с очередной порцией (бреда) вопросов :))
Собрал импульсный блок по этой схеме:
Изображение
1) Какой максимальной емкости допустимо ставить конденсаторы фильтра на выходе, чтобы зарядным током не вышибло силовые транзисторы?
2) Насколько я понял, если увеличить номинал конденсатора в "узле защиты" (который 0.47 мкФ на схеме), можно оттянуть по времени срабатывание защиты. Существует ли такая максимальная емкость, при которой защита не успевает срабатывать до вышибания ключей?
Понимаю, что большая емкость фильтров здесь не нужна, но блок будет отдан другу, который расстроится, если я скажу ему, что из его усилителя следует вырвать все конденсаторы по питанию :)) Поэтому хочу найти компромисс между быстродействием защиты и емкостью фильтров.


Вернуться наверх
 
Не в сети
 Заголовок сообщения: Re: Импульсный блок питания усилителя на IR2151-IR2153
СообщениеДобавлено: Пт июн 28, 2013 21:56:14 
Друг Кота
Аватар пользователя

Карма: 93
Рейтинг сообщений: 2157
Зарегистрирован: Сб май 05, 2012 20:19:55
Сообщений: 4961
Откуда: Минск
Рейтинг сообщения: 0
mike000 писал(а):
Какой максимальной емкости допустимо ставить конденсаторы фильтра на выходе, чтобы зарядным током не вышибло силовые транзисторы?
Это зависит от выходного напряжения БП. Но более пары тыс. мкФ я бы не рекомендовал. Причём, гораздо более важный параметр у кондёра для этой цели является его ESR, а не ёмкость.
mike000 писал(а):
Насколько я понял, если увеличить номинал конденсатора в "узле защиты" (который 0.47 мкФ на схеме), можно оттянуть по времени срабатывание защиты. Существует ли такая максимальная емкость, при которой защита не успевает срабатывать до вышибания ключей?
Понял правильно. Такая ёмкость естественно существует и определяется экспериментально :))) Ибо скорость вышибания ключей будет зависеть как от типа самих ключиков, так и от всего того, что находится за ними. :wink:
mike000 писал(а):
блок будет отдан другу, который расстроится, если я скажу ему, что из его усилителя следует вырвать все конденсаторы по питанию
Все не нужно, только электролиты, которые нужно будет заменить плёнкой по несколько (десятков) мкФ.

_________________
Прибор, защищённый предохранителем, сгорает первым, защитив предохранитель. Закон Мерфи.


Вернуться наверх
 
Не в сети
 Заголовок сообщения: Re: Импульсный блок питания усилителя на IR2151-IR2153
СообщениеДобавлено: Пт июн 28, 2013 22:23:05 
Вымогатель припоя
Аватар пользователя

Карма: 15
Рейтинг сообщений: 122
Зарегистрирован: Сб июн 16, 2012 22:08:37
Сообщений: 506
Откуда: Москва
Рейтинг сообщения: 0
Seriyvolk спасибо Вам!
Seriyvolk писал(а):
Такая ёмкость естественно существует и определяется экспериментально :)))

Вот я чувствовал, что без этого не обойтись, когда покупал 8 транзисторов и 4 микросхемы, чтобы не ходить второй раз :)))


Вернуться наверх
 
Не в сети
 Заголовок сообщения: Re: Импульсный блок питания усилителя на IR2151-IR2153
СообщениеДобавлено: Пт июн 28, 2013 22:32:18 
Электрический кот

Карма: 5
Рейтинг сообщений: 58
Зарегистрирован: Пт фев 24, 2012 18:11:44
Сообщений: 1063
Рейтинг сообщения: 0
mike000! расточительны вы однако,готовы на алтарь положить столько элементов! :)) прочтите личку,там я вам оставил сообщение!


Вернуться наверх
 
Не в сети
 Заголовок сообщения: Re: Импульсный блок питания усилителя на IR2151-IR2153
СообщениеДобавлено: Пт июн 28, 2013 22:49:12 
Вымогатель припоя
Аватар пользователя

Карма: 15
Рейтинг сообщений: 122
Зарегистрирован: Сб июн 16, 2012 22:08:37
Сообщений: 506
Откуда: Москва
Рейтинг сообщения: 0
Jorg63 Да, я прочитал Ваше сообщение и учту его в дальнейшем! Спасибо!
Jorg63 писал(а):
mike000! расточительны вы однако,готовы на алтарь положить столько элементов! :))

Честно говоря, готов :oops: У меня тут любительский подход, мне интересно собрать и настроить блок самому, даже если он выйдет дороже промышленного :))


Вернуться наверх
 
Не в сети
 Заголовок сообщения: Re: Импульсный блок питания усилителя на IR2151-IR2153
СообщениеДобавлено: Пт июн 28, 2013 22:55:03 
Электрический кот

Карма: 5
Рейтинг сообщений: 58
Зарегистрирован: Пт фев 24, 2012 18:11:44
Сообщений: 1063
Рейтинг сообщения: 0
значит деньга жмет карман наверное у вас! :) Ну если цель поставлена -в путь!


Вернуться наверх
 
Не в сети
 Заголовок сообщения: Re: Импульсный блок питания усилителя на IR2151-IR2153
СообщениеДобавлено: Сб июн 29, 2013 00:55:46 
Друг Кота
Аватар пользователя

Карма: 93
Рейтинг сообщений: 2157
Зарегистрирован: Сб май 05, 2012 20:19:55
Сообщений: 4961
Откуда: Минск
Рейтинг сообщения: 2
Jorg63 писал(а):
значит деньга жмет карман наверное у вас!
Неверно рассуждаете, уважаемый. Человек хочет набраться опыта, и весьма правильным путём, смею заметить. А опыт, как известно, дороже любых денег, ибо его не купишь. Что до микросхем и транзилей - не так они и дорого стоят, чтоб заострять на этом внимание. Бездумно жечь конечно не нужно, но иногда приходится идти на такие жертвы. :)

_________________
Прибор, защищённый предохранителем, сгорает первым, защитив предохранитель. Закон Мерфи.


Вернуться наверх
 
Не в сети
 Заголовок сообщения: Re: Импульсный блок питания усилителя на IR2151-IR2153
СообщениеДобавлено: Сб июн 29, 2013 07:54:23 
Электрический кот

Карма: 5
Рейтинг сообщений: 58
Зарегистрирован: Пт фев 24, 2012 18:11:44
Сообщений: 1063
Рейтинг сообщения: 0
Я не против что опыт стоит денег,но не такой ценой же. Но и с данной защитой как в схеме, работы стабильной и без проблемной не будет точно. При старте, даже при подобранном конденсаторе в схеме защиты при работе на значительную емкостную нагрузку до момента сработки защиты,а здесь тригерная,стоит аналог тиристора,,ключики работают практически в режиме короткого замыкания,хоть даже и секунду,за которую не зарядишь вых емкости. Длительность импульса при старте ничем не ограничивается на затворах. При определенном количестве стартов блока ключики рано или поздно улетят на небеса вместе с иркой.


Вернуться наверх
 
Не в сети
 Заголовок сообщения: Re: Импульсный блок питания усилителя на IR2151-IR2153
СообщениеДобавлено: Сб июн 29, 2013 09:07:29 
Друг Кота
Аватар пользователя

Карма: 146
Рейтинг сообщений: 6062
Зарегистрирован: Чт июн 04, 2009 21:06:49
Сообщений: 36292
Откуда: г.Мариинск
Рейтинг сообщения: 0
Медали: 1
Лучший человек Форума 2017 (1)
Поставить в первичку терморезистор и все проблемы пропадут, и не надо конденсаторы подбирать.

_________________
Тем кого не устаревает наличия ошибок в моем тексте, оставляю права не пользоваться моими советами или просто не читать мои сообщения.


Вернуться наверх
 
Не в сети
 Заголовок сообщения: Re: Импульсный блок питания усилителя на IR2151-IR2153
СообщениеДобавлено: Сб июн 29, 2013 09:52:23 
Электрический кот

Карма: 5
Рейтинг сообщений: 58
Зарегистрирован: Пт фев 24, 2012 18:11:44
Сообщений: 1063
Рейтинг сообщения: 0
Как вариант-да,но это не панацея снятие вопроса.


Вернуться наверх
 
Не в сети
 Заголовок сообщения: Re: Импульсный блок питания усилителя на IR2151-IR2153
СообщениеДобавлено: Пн июл 01, 2013 19:52:35 
Открыл глаза
Аватар пользователя

Зарегистрирован: Пт июн 21, 2013 12:44:51
Сообщений: 43
Откуда: Смоленск
Рейтинг сообщения: 0
Всем доброго времени суток!
Сделал себе ещё один импульсник (клон того, что в моем сообщении на стр.69). Все заработало нормально, но заметил одну неприятную особенность. Питаю от него усилитель на TDA1557 и на выходах наблюдаю возбуд на частоте блока (66 кГц). При питании усилка от аккумулятора чисто, но стоит включить блок, нагруженный просто на лампочку (платы просто рядом лежат) - сразу же возбуд и TDAшка греется. :(
Как побороть?

Если не в эту тему - ткните носом....


Вернуться наверх
 
Не в сети
 Заголовок сообщения: Re: Импульсный блок питания усилителя на IR2151-IR2153
СообщениеДобавлено: Пн июл 01, 2013 20:47:30 
Электрический кот

Карма: 5
Рейтинг сообщений: 58
Зарегистрирован: Пт фев 24, 2012 18:11:44
Сообщений: 1063
Рейтинг сообщения: 0
как побороть? это вопрос сложный! скорее всего помеху гонит блок питания не хилую. а в усилке что то не так разведена земляная шина. есть ветка на форуме по усилках,туда свой взор обратите!


Последний раз редактировалось Jorg63 Пн июл 01, 2013 20:51:48, всего редактировалось 1 раз.

Вернуться наверх
 
Не в сети
 Заголовок сообщения: Re: Импульсный блок питания усилителя на IR2151-IR2153
СообщениеДобавлено: Пн июл 01, 2013 20:51:20 
Собутыльник Кота
Аватар пользователя

Карма: 113
Рейтинг сообщений: 1537
Зарегистрирован: Пт мар 18, 2011 14:30:20
Сообщений: 2993
Откуда: Lugansk ЛНР
Рейтинг сообщения: 0
VicMal писал(а):
Как побороть?
Попробуй на выходе вместо диодной сборки поставить диодный мост


Вернуться наверх
 
Не в сети
 Заголовок сообщения: Re: Импульсный блок питания усилителя на IR2151-IR2153
СообщениеДобавлено: Пн июл 01, 2013 21:00:05 
Открыл глаза
Аватар пользователя

Зарегистрирован: Пт июн 21, 2013 12:44:51
Сообщений: 43
Откуда: Смоленск
Рейтинг сообщения: 0
А смысл? Помоему лучит транс. Я в этот раз упростил себе задачу - мотал первичку всю сразу в 2 слоя.... Видимо придется перематывать. А как экранировать транс полоской фольги? И какая нужна фольга? От шоколадки пойдет? :)


Вернуться наверх
 
Показать сообщения за:  Сортировать по:  Вернуться наверх
Начать новую тему Ответить на тему  [ Сообщений: 3606 ]     ... , , , 70, , , ...  

Часовой пояс: UTC + 3 часа


Кто сейчас на форуме

Сейчас этот форум просматривают: нет зарегистрированных пользователей и гости: 31


Вы не можете начинать темы
Вы не можете отвечать на сообщения
Вы не можете редактировать свои сообщения
Вы не можете удалять свои сообщения
Вы не можете добавлять вложения

Найти:
Перейти:  


Powered by phpBB © 2000, 2002, 2005, 2007 phpBB Group
Русская поддержка phpBB
Extended by Karma MOD © 2007—2012 m157y
Extended by Topic Tags MOD © 2012 m157y