Например TDA7294

Форум РадиоКот • Просмотр темы - Помогите разработать БП на 3843 12В 7А
Форум РадиоКот
Здесь можно немножко помяукать :)

Текущее время: Пт фев 27, 2026 10:54:19

Часовой пояс: UTC + 3 часа


ПРЯМО СЕЙЧАС:



Начать новую тему Ответить на тему  [ Сообщений: 246 ]     ... , , , 8, , , ...  
Автор Сообщение
 Заголовок сообщения: Re: Помогите разработать БП на 3843 12В 7А
СообщениеДобавлено: Вс окт 30, 2011 21:31:24 
Собутыльник Кота

Карма: 8
Рейтинг сообщений: 52
Зарегистрирован: Ср окт 06, 2010 14:30:35
Сообщений: 2767
Откуда: 100км от Москвы
Рейтинг сообщения: 0
Телекот Если не трудно, все-таки дай ссылку, из какого даташита твоя картинка регулировочной характеристики?
У меня SТM, Unitrode, Fairchild - ни в одном такой нет. :(

_________________
Не ценят люди никогда того, что им легко досталось.


Вернуться наверх
 
 Заголовок сообщения: Re: Помогите разработать БП на 3843 12В 7А
СообщениеДобавлено: Вс окт 30, 2011 21:44:45 
Модератор
Аватар пользователя

Карма: 153
Рейтинг сообщений: 2940
Зарегистрирован: Сб авг 14, 2010 15:05:51
Сообщений: 18983
Откуда: г. Озерск, Челябинская обл.
Рейтинг сообщения: 0
Медали: 1
Лучший человек Форума 2017 (1)
Серега, да отстань ты. ты эту характеристику сам нарисуешь.
отними от напряжения на 1 ноге 1,2 Вольта, потом подели на 3, и получишь порог срабатывания компаратора.

_________________
Мудрость приходит вместе с импотенцией...
Когда на русском форуме переходят на Вы, в реальной жизни начинают бить морду.


Вернуться наверх
 
 Заголовок сообщения: Re: Помогите разработать БП на 3843 12В 7А
СообщениеДобавлено: Вс окт 30, 2011 22:02:45 
Собутыльник Кота

Карма: 8
Рейтинг сообщений: 52
Зарегистрирован: Ср окт 06, 2010 14:30:35
Сообщений: 2767
Откуда: 100км от Москвы
Рейтинг сообщения: 0
:))) А я как пьяный до радио.... Не, ну где то он ее взял, раз ссылается. :) Тоже хочу.

_________________
Не ценят люди никогда того, что им легко досталось.


Вернуться наверх
 
 Заголовок сообщения: Re: Помогите разработать БП на 3843 12В 7А
СообщениеДобавлено: Вс окт 30, 2011 23:35:08 
Поставщик валерьянки для Кота

Карма: 4
Рейтинг сообщений: 210
Зарегистрирован: Сб май 07, 2011 17:52:59
Сообщений: 2466
Рейтинг сообщения: 0
Slujba писал(а):
Вот, нашел интересную ссылку по расчету Flyback.
Slujba, спасибо за ссылку. Работает, вроде, правильно!

_________________
душа человеческая темна и с легкостью обращается ко злу


Вернуться наверх
 
Эиком - электронные компоненты и радиодетали
 Заголовок сообщения: Re: Помогите разработать БП на 3843 12В 7А
СообщениеДобавлено: Вс окт 30, 2011 23:49:00 
Поставщик валерьянки для Кота

Карма: 4
Рейтинг сообщений: 210
Зарегистрирован: Сб май 07, 2011 17:52:59
Сообщений: 2466
Рейтинг сообщения: 0
Предлагаю эксперимент. Убери датчик тока и запусти БП. Увидишь, что ширина импульса будет все равно ограничиваться на том же уровне. И ты сможешь убедиться, что в штатном режиме 3-я нога никакого влияния на работу схемы не оказывает и ни с чем не сравнивает, кроме как ограничивая максимальный ток, вопреки вот этому
Если замкнуть резистор датчика тока, то ширина импульса, открывающего ключ будет стремиться к 1-DT ~ 88%. При такой ширине первичка может (должна) войти в насыщение и потерять индуктивность. За несколько циклов ключ сгорит. Вот чем это закончится. За такие добрые советы надо :kill:

_________________
душа человеческая темна и с легкостью обращается ко злу


Вернуться наверх
 
 Заголовок сообщения: Re: Помогите разработать БП на 3843 12В 7А
СообщениеДобавлено: Пн окт 31, 2011 05:11:16 
Друг Кота
Аватар пользователя

Карма: 146
Рейтинг сообщений: 6067
Зарегистрирован: Чт июн 04, 2009 21:06:49
Сообщений: 36290
Откуда: г.Мариинск
Рейтинг сообщения: 0
Медали: 1
Лучший человек Форума 2017 (1)
Этой микросхемой я занимаюсь давно и везде по крупицам добывай инфу, этот график взял с какой то курсовой работы, давно сей час только картинка и осталась. Я лет 10 назад купил 200 штук 3842 по смешной цене, вот и штудировал про неё всё и везде.
Да и он просто повторяет формулу которую уже приводил, и с схемой из дотащита не конфликтует.

_________________
Тем кого не устаревает наличия ошибок в моем тексте, оставляю права не пользоваться моими советами или просто не читать мои сообщения.


Вернуться наверх
 
 Заголовок сообщения: Re: Помогите разработать БП на 3843 12В 7А
СообщениеДобавлено: Пн окт 31, 2011 18:50:55 
Собутыльник Кота

Карма: 8
Рейтинг сообщений: 52
Зарегистрирован: Ср окт 06, 2010 14:30:35
Сообщений: 2767
Откуда: 100км от Москвы
Рейтинг сообщения: 0
ОК! :)

_________________
Не ценят люди никогда того, что им легко досталось.


Вернуться наверх
 
 Заголовок сообщения: Re: Помогите разработать БП на 3843 12В 7А
СообщениеДобавлено: Пн окт 31, 2011 19:11:49 
Мучитель микросхем

Зарегистрирован: Вс янв 24, 2010 01:51:44
Сообщений: 402
Рейтинг сообщения: 0
charchyard писал(а):
Если замкнуть резистор датчика тока, то ширина импульса, открывающего ключ будет стремиться к 1-DT ~ 88%. При такой ширине первичка может (должна) войти в насыщение и потерять индуктивность. За несколько циклов ключ сгорит. Вот чем это закончится. За такие добрые советы надо :kill:

Только что проделал. Не сгорел. И напряжение не просело. Странно, правда? А посмотреть осциллом по первой ноге может любой.
Приношу извинения если кого обидел. Засим вас покидаю.


Вернуться наверх
 
 Заголовок сообщения: Re: Помогите разработать БП на 3843 12В 7А
СообщениеДобавлено: Вт ноя 01, 2011 04:18:25 
Друг Кота
Аватар пользователя

Карма: 146
Рейтинг сообщений: 6067
Зарегистрирован: Чт июн 04, 2009 21:06:49
Сообщений: 36290
Откуда: г.Мариинск
Рейтинг сообщения: 0
Медали: 1
Лучший человек Форума 2017 (1)
Остаётся только сказать для новичков : НЕ ПОВТОРЯТЬ ОПАСНО ПОЖАРОМ.
Профи и сам такое делать не будет.
На обман идти не надо.

_________________
Тем кого не устаревает наличия ошибок в моем тексте, оставляю права не пользоваться моими советами или просто не читать мои сообщения.


Вернуться наверх
 
 Заголовок сообщения: Re: Помогите разработать БП на 3843 12В 7А
СообщениеДобавлено: Вт ноя 01, 2011 08:04:09 
Родился

Зарегистрирован: Вт ноя 01, 2011 07:44:56
Сообщений: 1
Рейтинг сообщения: 0
Цитата:
Приношу извинения если кого обидел. Засим вас покидаю.

вот что заслуживает уважения, так это чистосердечное раскаяние, однако уходить от сюда, вы зря торопитесь - добрые старичёк и телекот, похоже готовы вас учить уму-разуму, притом бесплатно, не теряйте такой удачной возможности выбраться из "танка". Дорогие мои, поверьте, наилучшая тактика добиться чего-то в профессиональной карьере, это не "сабЕрание схемок", а критическое отношение к себе и уважение к правде. Ничего, кроме позора, не дадут неловкие попытки карканья на толковых людей (типа старичка, например), которые от щедрот душевных учат вас правде, и спасибо им за их терпение ещё раз. 8)


Вернуться наверх
 
 Заголовок сообщения: Re: Помогите разработать БП на 3843 12В 7А
СообщениеДобавлено: Вт ноя 01, 2011 20:25:48 
Нашел транзистор. Понюхал.
Аватар пользователя

Зарегистрирован: Пн ноя 09, 2009 22:46:18
Сообщений: 151
Откуда: Серпухов
Рейтинг сообщения: 0
charchyard писал(а):
Slujba писал(а):
Вот, нашел интересную ссылку по расчету Flyback.
Slujba, спасибо за ссылку. Работает, вроде, правильно!

На здоровье! Вы собрали БП из расчетов по этой ссылке?

_________________
Это правильно, от того и понятно, что чего касается, то того и относительно, а коснись чего - вот тебе и пожалуйста...


Вернуться наверх
 
 Заголовок сообщения: Re: Помогите разработать БП на 3843 12В 7А
СообщениеДобавлено: Вс ноя 27, 2011 20:52:41 
Поставщик валерьянки для Кота

Карма: 4
Рейтинг сообщений: 210
Зарегистрирован: Сб май 07, 2011 17:52:59
Сообщений: 2466
Рейтинг сообщения: 0
Slujba писал(а):
charchyard писал(а):
Slujba писал(а):
Вот, нашел интересную ссылку по расчету Flyback.
Slujba, спасибо за ссылку. Работает, вроде, правильно!

На здоровье! Вы собрали БП из расчетов по этой ссылке?

Нет пока! Это будет не ранее весны, по всей видимости. Но я эти расчёты сравнивал с другим источником. Более-менее совпадают. А точность вашего источника тоже нада проверить на практике. Жаль, пока это невозможно :?

_________________
душа человеческая темна и с легкостью обращается ко злу


Вернуться наверх
 
 Заголовок сообщения: Re: Помогите разработать БП на 3843 12В 7А
СообщениеДобавлено: Вс ноя 27, 2011 23:49:03 
Нашел транзистор. Понюхал.
Аватар пользователя

Зарегистрирован: Пн ноя 09, 2009 22:46:18
Сообщений: 151
Откуда: Серпухов
Рейтинг сообщения: 0
Надеюсь точность скоро можно будет проверить. Пока рисую печатку в перерывах между основной работай, времени совсем нет. но скоро думаю все реализуется.

_________________
Это правильно, от того и понятно, что чего касается, то того и относительно, а коснись чего - вот тебе и пожалуйста...


Вернуться наверх
 
 Заголовок сообщения: Re: Помогите разработать БП на 3843 12В 7А
СообщениеДобавлено: Пн ноя 28, 2011 00:03:44 
Первый раз сказал Мяу!

Зарегистрирован: Ср июл 27, 2011 14:34:00
Сообщений: 25
Откуда: Москва
Рейтинг сообщения: 0
а можете показать окончательную схемку?


Вернуться наверх
 
 Заголовок сообщения: Re: Помогите разработать БП на 3843 12В 7А
СообщениеДобавлено: Пн ноя 28, 2011 19:57:29 
Поставщик валерьянки для Кота

Карма: 4
Рейтинг сообщений: 210
Зарегистрирован: Сб май 07, 2011 17:52:59
Сообщений: 2466
Рейтинг сообщения: 0
Slujba писал(а):
Надеюсь точность скоро можно будет проверить. Пока рисую печатку в перерывах между основной работай, времени совсем нет. но скоро думаю все реализуется.

Das ist miracle! :)) Но схемку всё же надо заценить! Я тут давеча такого накуралесил вадинаре, что потом сам долго удивлялся, чего же это она всё flaming да flaming :))) . Надо бы и нам заценить и печатку проверить заодно. Вдруг баги какие!? :beer:

_________________
душа человеческая темна и с легкостью обращается ко злу


Вернуться наверх
 
 Заголовок сообщения: Помогите разработать БП на 3843 12В 7А
СообщениеДобавлено: Вт ноя 29, 2011 19:55:10 
Нашел транзистор. Понюхал.
Аватар пользователя

Зарегистрирован: Пн ноя 09, 2009 22:46:18
Сообщений: 151
Откуда: Серпухов
Рейтинг сообщения: 0
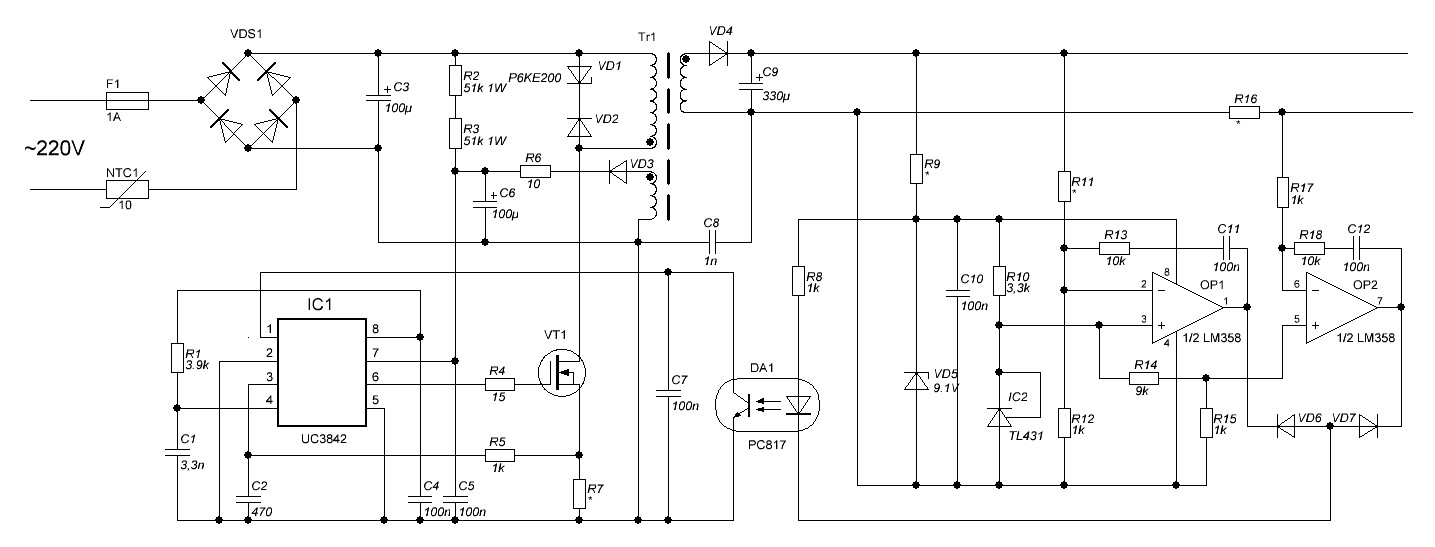
Вот схема которую выкладывал уважаемый Старичок на третьей странице


Вложения:
Обратноход со стабилизацией напряжения и тока.JPG [104.08 KiB]
Скачиваний: 1029

_________________
Это правильно, от того и понятно, что чего касается, то того и относительно, а коснись чего - вот тебе и пожалуйста...
Вернуться наверх
 
 Заголовок сообщения: Re: Помогите разработать БП на 3843 12В 7А
СообщениеДобавлено: Вт ноя 29, 2011 20:14:15 
Друг Кота
Аватар пользователя

Карма: 13
Рейтинг сообщений: 79
Зарегистрирован: Пн авг 10, 2009 01:18:55
Сообщений: 4103
Откуда: Электросталь
Рейтинг сообщения: 0
ойй как намутил с защитой по току :))) :)))

затвор наверно лучше подтянуть к земле


Вернуться наверх
 
 Заголовок сообщения: Re: Помогите разработать БП на 3843 12В 7А
СообщениеДобавлено: Сб дек 03, 2011 23:56:51 
Нашел транзистор. Понюхал.
Аватар пользователя

Зарегистрирован: Пн ноя 09, 2009 22:46:18
Сообщений: 151
Откуда: Серпухов
Рейтинг сообщения: 0
А как Вам этот блок питания, посмотрите своим опытным взглядом, может, после того, как доделаю на UC3843, попробовать собрать, что скажите?


Вложения:
NCS1002-D.gif [60.62 KiB]
Скачиваний: 1148

_________________
Это правильно, от того и понятно, что чего касается, то того и относительно, а коснись чего - вот тебе и пожалуйста...
Вернуться наверх
 
 Заголовок сообщения: Re: Помогите разработать БП на 3843 12В 7А
СообщениеДобавлено: Вс дек 04, 2011 00:01:35 
Друг Кота
Аватар пользователя

Карма: 13
Рейтинг сообщений: 79
Зарегистрирован: Пн авг 10, 2009 01:18:55
Сообщений: 4103
Откуда: Электросталь
Рейтинг сообщения: 0
Slujba писал(а):
А как Вам этот блок питания, посмотрите своим опытным взглядом, может, после того, как доделаю на UC3843, попробовать собрать, что скажите?

у меня не самый опытный взгляд в построении ИИП :oops:
схемка вроде похожа на правду


кстати на счет UC384Х и резюка 10-15к подтягивающего затвор к земле в некоторых схемах ставят в некоторых нет........я ради интересу пробовал его убирать у меня сразу фронты заваливаются и полевик начинает яростно греть атмосферу, а с ним все Ок

но в сети много схем и без него и народ говорит, что ни че не греется
что скажите по этому поводу??


Вернуться наверх
 
 Заголовок сообщения: Re: Помогите разработать БП на 3843 12В 7А
СообщениеДобавлено: Пн дек 05, 2011 09:19:58 
Нашел транзистор. Понюхал.
Аватар пользователя

Зарегистрирован: Пн ноя 09, 2009 22:46:18
Сообщений: 151
Откуда: Серпухов
Рейтинг сообщения: 0
Подскажите пожалуйста, почему в компьютерных БП используются два дросселя на входе, один 5 мкГн, следующий и 10 мкГн? Вот статейку нашел Основные виды сглаживающих фильтров и особенности их применения в выпрямителях. Что значит П-образный и Г-образный фильтр, в чем разница?

_________________
Это правильно, от того и понятно, что чего касается, то того и относительно, а коснись чего - вот тебе и пожалуйста...


Вернуться наверх
 
Показать сообщения за:  Сортировать по:  Вернуться наверх
Начать новую тему Ответить на тему  [ Сообщений: 246 ]     ... , , , 8, , , ...  

Часовой пояс: UTC + 3 часа


Вы не можете начинать темы
Вы не можете отвечать на сообщения
Вы не можете редактировать свои сообщения
Вы не можете удалять свои сообщения
Вы не можете добавлять вложения

Найти:
Перейти:  


Powered by phpBB © 2000, 2002, 2005, 2007 phpBB Group
Русская поддержка phpBB
Extended by Karma MOD © 2007—2012 m157y
Extended by Topic Tags MOD © 2012 m157y