Например TDA7294

Форум РадиоКот • Просмотр темы - Простой И Доступный Лабораторный БП 0...50В
Форум РадиоКот
Здесь можно немножко помяукать :)

Текущее время: Пт дек 12, 2025 17:22:39

Часовой пояс: UTC + 3 часа


ПРЯМО СЕЙЧАС:



Начать новую тему Ответить на тему  [ Сообщений: 1842 ]     ... , , , 78, , , ...  
Автор Сообщение
Не в сети
 Заголовок сообщения: Re: Простой И Доступный Лабораторный БП 0...50В
СообщениеДобавлено: Вс ноя 09, 2014 12:27:37 
Друг Кота
Аватар пользователя

Карма: 182
Рейтинг сообщений: 8322
Зарегистрирован: Пт фев 04, 2011 17:57:51
Сообщений: 20005
Откуда: Рыбинск
Рейтинг сообщения: 0
Медали: 1
Лучший человек Форума 2017 (1)
С изменением в плате можно заменять, это одно и то же с разным количеством ОУ и в разных корпусах.


Вернуться наверх
 
Не в сети
 Заголовок сообщения: Re: Простой И Доступный Лабораторный БП 0...50В
СообщениеДобавлено: Вт ноя 11, 2014 16:55:58 
Открыл глаза
Аватар пользователя

Карма: 1
Рейтинг сообщений: 17
Зарегистрирован: Пт янв 07, 2011 17:08:14
Сообщений: 61
Рейтинг сообщения: 0
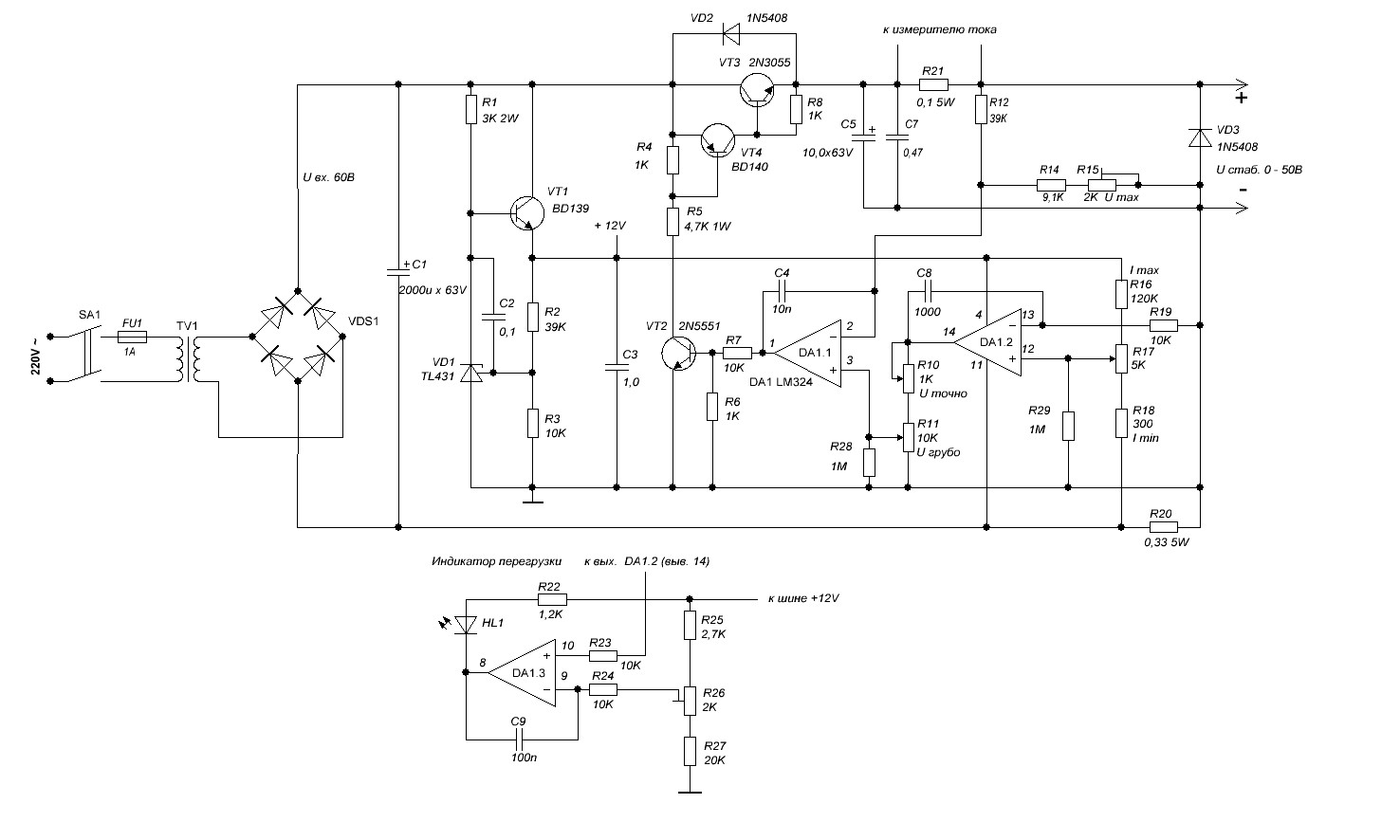
Мне нужно ток мерить именно по минусу, но при этом не замерять ток схемы управления.
Как повлияет на схему такой вариант измерения тока ?
Возможно нижнюю точку R11 нужно прикрепить к минусовому выходу блока питания?
вот схема
Вложение:
lm324v15_que12.jpg [148.27 KiB]
Скачиваний: 1844


Вернуться наверх
 
Не в сети
 Заголовок сообщения: Re: Простой И Доступный Лабораторный БП 0...50В
СообщениеДобавлено: Вт ноя 11, 2014 18:30:01 
Модератор
Аватар пользователя

Карма: 153
Рейтинг сообщений: 2926
Зарегистрирован: Сб авг 14, 2010 15:05:51
Сообщений: 18889
Откуда: г. Озерск, Челябинская обл.
Рейтинг сообщения: 0
Медали: 1
Лучший человек Форума 2017 (1)
да, так можно сделать.

_________________
Мудрость приходит вместе с импотенцией...
Когда на русском форуме переходят на Вы, в реальной жизни начинают бить морду.


Вернуться наверх
 
Не в сети
 Заголовок сообщения: Re: Простой И Доступный Лабораторный БП 0...50В
СообщениеДобавлено: Ср ноя 19, 2014 17:26:34 
Открыл глаза
Аватар пользователя

Карма: 1
Рейтинг сообщений: 17
Зарегистрирован: Пт янв 07, 2011 17:08:14
Сообщений: 61
Рейтинг сообщения: 0
При таком включении схема начинает возбуждаться под нагрузкой, причём в зависимости от выставленного выходного напряжения разная частота. На слух чем выше напряжение тем выше частота :shock: А если без нагрузки, ставим например 4 вольта и напряжение падает до 4х потом щёлчек и 7 вольт. Если этот измерительный резистор закоротить то схема работает как часы.


Вернуться наверх
 
Эиком - электронные компоненты и радиодетали
Не в сети
 Заголовок сообщения: Re: Простой И Доступный Лабораторный БП 0...50В
СообщениеДобавлено: Ср ноя 19, 2014 20:54:21 
Модератор
Аватар пользователя

Карма: 153
Рейтинг сообщений: 2926
Зарегистрирован: Сб авг 14, 2010 15:05:51
Сообщений: 18889
Откуда: г. Озерск, Челябинская обл.
Рейтинг сообщения: 0
Медали: 1
Лучший человек Форума 2017 (1)
значит, не судьба...

_________________
Мудрость приходит вместе с импотенцией...
Когда на русском форуме переходят на Вы, в реальной жизни начинают бить морду.


Вернуться наверх
 
Не в сети
 Заголовок сообщения: Re: Простой И Доступный Лабораторный БП 0...50В
СообщениеДобавлено: Ср ноя 19, 2014 21:17:26 
Открыл глаза
Аватар пользователя

Карма: 1
Рейтинг сообщений: 17
Зарегистрирован: Пт янв 07, 2011 17:08:14
Сообщений: 61
Рейтинг сообщения: 0
0.1 ома, а какой эффект!
Есть какие-нибудь конструктивные предложения?


Вернуться наверх
 
Не в сети
 Заголовок сообщения: Re: Простой И Доступный Лабораторный БП 0...50В
СообщениеДобавлено: Вс ноя 30, 2014 18:45:31 
Прорезались зубы

Карма: -5
Рейтинг сообщений: -18
Зарегистрирован: Ср янв 11, 2012 11:55:51
Сообщений: 217
Рейтинг сообщения: 0
День добрый, уважаемые. Есть пара вопросов. Не пинайте, плз, если уже поднимались, все страницы не осилил пока. Собственно первый вопрос, хватит ли входного конденсатора в 10 000 мкФ для восьмиамперного блока?


Вернуться наверх
 
Не в сети
 Заголовок сообщения: Re: Простой И Доступный Лабораторный БП 0...50В
СообщениеДобавлено: Пн дек 01, 2014 07:11:15 
Модератор
Аватар пользователя

Карма: 153
Рейтинг сообщений: 2926
Зарегистрирован: Сб авг 14, 2010 15:05:51
Сообщений: 18889
Откуда: г. Озерск, Челябинская обл.
Рейтинг сообщения: 0
Медали: 1
Лучший человек Форума 2017 (1)
не хватит. как минимум, надо 20 тысяч, но лучше - больше.

_________________
Мудрость приходит вместе с импотенцией...
Когда на русском форуме переходят на Вы, в реальной жизни начинают бить морду.


Вернуться наверх
 
Не в сети
 Заголовок сообщения: Re: Простой И Доступный Лабораторный БП 0...50В
СообщениеДобавлено: Пн дек 01, 2014 11:12:29 
Прорезались зубы

Карма: -5
Рейтинг сообщений: -18
Зарегистрирован: Ср янв 11, 2012 11:55:51
Сообщений: 217
Рейтинг сообщения: 0
Лучше -- больше. 30 000 достаточно? Как я понимаю, надо будет ток заряда ограничить?


Вернуться наверх
 
Не в сети
 Заголовок сообщения: Re: Простой И Доступный Лабораторный БП 0...50В
СообщениеДобавлено: Сб янв 24, 2015 20:31:19 
Родился

Зарегистрирован: Вт июн 08, 2010 20:44:50
Сообщений: 14
Откуда: Севастополь
Рейтинг сообщения: 0
Добрый вечер! Перечитал всю тему, вроде бы все понятно :)
Нашел подходящую упаковку для блока, но очень тесную, люблю все компактное.
Есть вопрос, пока один.
По конструкции у меня получается что выходные транзисторы, и что более важное - плата с операционным усилителем будут находится очень близко к трансформатору.
Плата буквально в 10-15 мм от трансформатора.
Можно ли на таком минимальном расстоянии расположить транзисторы и плату или нужно выносить подальше?


Вернуться наверх
 
Не в сети
 Заголовок сообщения: Re: Простой И Доступный Лабораторный БП 0...50В
СообщениеДобавлено: Сб фев 14, 2015 16:33:46 
Родился

Зарегистрирован: Вт июн 08, 2010 20:44:50
Сообщений: 14
Откуда: Севастополь
Рейтинг сообщения: 0
Собрал !
На столе работает прекрасно .
Размещаю в корпусе рядом с трансом :facepalm:
Ладно, не сдаемся!
Буду собирать импульсник, а железку с медью в гараж.


Вернуться наверх
 
Не в сети
 Заголовок сообщения: Re: Простой И Доступный Лабораторный БП 0...50В
СообщениеДобавлено: Сб мар 21, 2015 22:55:09 
Друг Кота
Аватар пользователя

Карма: 48
Рейтинг сообщений: 96
Зарегистрирован: Пн мар 22, 2010 11:01:14
Сообщений: 7460
Откуда: СССР, г. Москва.
Рейтинг сообщения: 0
Кто следит за темой, скажите, где находится самая последняя версия схемы этого БП, и описание к ней? А то тема на 78 страниц! :o

_________________
Я рожден при социализме, и я этим горжусь!


Вернуться наверх
 
Не в сети
 Заголовок сообщения: Re: Простой И Доступный Лабораторный БП 0...50В
СообщениеДобавлено: Ср июн 10, 2015 18:36:21 
Друг Кота
Аватар пользователя

Карма: 117
Рейтинг сообщений: 1531
Зарегистрирован: Ср сен 18, 2013 10:08:26
Сообщений: 4732
Откуда: Санкт-Петербург
Рейтинг сообщения: 0
Смотрю схему номер 15.
Зачем шунт в 2х местах R21 и R20?
Нельзя измерять на R20?
Какие функции выполняет R21?


Вернуться наверх
 
Не в сети
 Заголовок сообщения: Re: Простой И Доступный Лабораторный БП 0...50В
СообщениеДобавлено: Ср июн 10, 2015 22:06:00 
Открыл глаза
Аватар пользователя

Карма: 3
Рейтинг сообщений: 16
Зарегистрирован: Вс фев 06, 2011 15:23:47
Сообщений: 46
Откуда: Киев
Рейтинг сообщения: 2
При измерении тока на R20 будет подмешиваться к току в нагрузке ток потребления самой схемы, а величина подмешивания на R21 на много меньше, но тоже будет измерян не "чистый" ток в нагрузке

_________________
В споре побеждает сильнейший, а не истина - увы, такова реальность жизни.


Вернуться наверх
 
Не в сети
 Заголовок сообщения: Re: Простой И Доступный Лабораторный БП 0...50В
СообщениеДобавлено: Чт июн 11, 2015 20:07:32 
Друг Кота
Аватар пользователя

Карма: 117
Рейтинг сообщений: 1531
Зарегистрирован: Ср сен 18, 2013 10:08:26
Сообщений: 4732
Откуда: Санкт-Петербург
Рейтинг сообщения: 0
А какая сейчас самая последняя версия?
16ую кто нибудь пробовал, работает?


Вернуться наверх
 
Не в сети
 Заголовок сообщения: Re: Простой И Доступный Лабораторный БП 0...50В
СообщениеДобавлено: Пн фев 22, 2016 14:52:02 
Это не хвост, это антенна

Карма: 7
Рейтинг сообщений: 105
Зарегистрирован: Пн ноя 23, 2009 00:50:23
Сообщений: 1412
Откуда: Crimea, Simferopol
Рейтинг сообщения: 3
Gisteresis писал(а):
16ую кто нибудь пробовал, работает?


пробовали и работает с тех пор - http://www.radiokot.ru/forum/viewtopic. ... 4#p1850244.

на 16 вроде все остановилось даже на родительском форуме forum.cxem.net.


Вернуться наверх
 
Не в сети
 Заголовок сообщения: Re: Простой И Доступный Лабораторный БП 0...50В
СообщениеДобавлено: Пн апр 11, 2016 13:53:08 
Первый раз сказал Мяу!

Зарегистрирован: Вт янв 12, 2016 18:42:40
Сообщений: 24
Откуда: Первоуральск
Рейтинг сообщения: 0
В этой теме есть плата блока созданная в SprintLayout с указанием номиналов элементов (список) и схема, чтоб соответствовала плате? Читаю тему на 2-х форумах, и здесь и там, элементы постоянно заменяют какими-нибудь другими или совсем удаляют-добавляют новые. Нужно, чтоб взять, закупить детали какие требуются, распечатать плату, схему, изготовить плату и запаять элементы все по своим местам, не вдаваясь в подробности электроники. Вот например, как в теме про лабораторный блок питания 0-30в, 0-3А, который я уже изготовил, осталось в корпус впихнуть. Дело в том, что есть интерес изготовить и этот блок. Но нужен вариант, чтоб печатка подходила под элементы из списка(только где этот список?).


Вернуться наверх
 
Не в сети
 Заголовок сообщения: Re: Простой И Доступный Лабораторный БП 0...50В
СообщениеДобавлено: Пт апр 15, 2016 11:00:45 
Это не хвост, это антенна
Аватар пользователя

Карма: 5
Рейтинг сообщений: 135
Зарегистрирован: Ср май 26, 2010 18:53:57
Сообщений: 1363
Рейтинг сообщения: 0
Ну на схем.нет есть печатки с номиналами, если же вы хотите что бы кто то за вас это сделал, может быть стоит собратся и самому сделать это и выложить тут? Просить просите а сделать самому что тут трудного?

_________________
[AMS]


Вернуться наверх
 
Не в сети
 Заголовок сообщения: Re: Простой И Доступный Лабораторный БП 0...50В
СообщениеДобавлено: Пт апр 15, 2016 11:38:38 
Вымогатель припоя

Карма: 12
Рейтинг сообщений: 180
Зарегистрирован: Вс окт 06, 2013 06:33:40
Сообщений: 664
Рейтинг сообщения: 0
Какой интерес бездумно впаивать детали по списку, "не вдаваясь в подробности электроники"? Купите тогда уж китайский набор на алиэкспрессе, да собирайте.
Каждый сборщик вносит свои коррективы в зависимости от возможностей, наличия деталей и требований к параметрам БП. Например, кому-то нужна триггерная защита или контроль перегрева транзисторов, а кому-то нет. Базовая же часть остаётся без изменений.


Вернуться наверх
 
Не в сети
 Заголовок сообщения: Re: Простой И Доступный Лабораторный БП 0...50В
СообщениеДобавлено: Пн май 02, 2016 16:26:57 
Это не хвост, это антенна
Аватар пользователя

Карма: 5
Рейтинг сообщений: 135
Зарегистрирован: Ср май 26, 2010 18:53:57
Сообщений: 1363
Рейтинг сообщения: 0
Что то умаялся, эксперемнтировал с этим блоком, что то задел нетуда, пыхнули транзисторы BD140 и 2n5551, заменил, но после замены такая проблема, регулирую напряжение, оно либо 3 и меньше вольта, либо сразу 30 вольт. Цепляю его выход к Эл. нагрузке, напряжение либо 0.44 вольта либо 30 вольт (максмум от транса.) Поменял уже все что только можно было, ЛМки уже 3 штуки поменял, BD140 уже оригинальный влепил, 2N5551 выпаивал проверял- рабочий, ну на всякий и его еще раз поменял. Вобщем никак не могу победить, скорее всего ошибка глупая но провозился целый день и незнаю даже что делать. Напряжение с выхода операционника регулируется, на базе 2n5551 напряжение в пределах 0-0.6 вольта, смотрю в симуляторе почти тоже самое, так что ж он не хочет линейно регулировать напряжение? сил больше нет, кстати силовики тоже менял, ведут себя одинакого. Схема версии 15, выложу на всякий. Может будут у кого какие идеи...


Вложения:
ПИДБП V15.JPG [124.38 KiB]
Скачиваний: 1017

_________________
[AMS]
Вернуться наверх
 
Показать сообщения за:  Сортировать по:  Вернуться наверх
Начать новую тему Ответить на тему  [ Сообщений: 1842 ]     ... , , , 78, , , ...  

Часовой пояс: UTC + 3 часа


Кто сейчас на форуме

Сейчас этот форум просматривают: Majestic-12 [Bot] и гости: 79


Вы не можете начинать темы
Вы не можете отвечать на сообщения
Вы не можете редактировать свои сообщения
Вы не можете удалять свои сообщения
Вы не можете добавлять вложения

Найти:
Перейти:  


Powered by phpBB © 2000, 2002, 2005, 2007 phpBB Group
Русская поддержка phpBB
Extended by Karma MOD © 2007—2012 m157y
Extended by Topic Tags MOD © 2012 m157y