Например TDA7294

Форум РадиоКот • Просмотр темы - Мелкие вопросы по питанию.
Форум РадиоКот
Здесь можно немножко помяукать :)

Текущее время: Вт фев 24, 2026 18:21:56

Часовой пояс: UTC + 3 часа


ПРЯМО СЕЙЧАС:



Начать новую тему Ответить на тему  [ Сообщений: 48012 ]     ... , , , 964, , , ...  
Автор Сообщение
 Заголовок сообщения: Re: Мелкие вопросы по питанию.
СообщениеДобавлено: Сб фев 20, 2016 19:02:19 
Родился

Зарегистрирован: Сб фев 20, 2016 18:04:15
Сообщений: 12
Рейтинг сообщения: 0
Андрей Бедов писал(а):
dencher писал(а):
Производители 14.5 вольт желают какого тока?
Они желают, чтобы напряжение на клеммах аккумулятора не поднималось выше 14,5В.
Род зарядного тока (пульсирующий/постоянный) - здесь не имеет значения.

Вопрос номер два - зарядка пульсирующим или постоянным имеет значение для аккумулятора?

И будут ли работать вот такие преобразователи для фиксирования напряжения на уровне 14.4В? Да и регулировка силы тока подкупает


Вернуться наверх
 
 Заголовок сообщения: Re: Мелкие вопросы по питанию.
СообщениеДобавлено: Сб фев 20, 2016 19:08:55 
Собутыльник Кота
Аватар пользователя

Карма: 55
Рейтинг сообщений: 1883
Зарегистрирован: Ср ноя 20, 2013 22:57:36
Сообщений: 2999
Откуда: Краснодар
Рейтинг сообщения: 6
Медали: 1
Получил миской по аватаре (1)
mk_prospero писал(а):
и на счет трансформатора. он не просто гудит, а слегка вибрирует если взять его в руку

Гайки, стягивающие железо подтяните, только без фанатизма, и пусть себе гудит.
Можно, точнее нужно старые шайбы резиновые под болтами крепления поменять на свежие, чтоб на корпус не 'гундел'.

_________________
Прости нам, господи, благодеяния наши.
Пренебрежение правилами ТБ улучшает генофонд человечества.


Вернуться наверх
 
 Заголовок сообщения: Re: Мелкие вопросы по питанию.
СообщениеДобавлено: Сб фев 20, 2016 19:22:53 
Встал на лапы
Аватар пользователя

Зарегистрирован: Вт сен 11, 2012 01:25:55
Сообщений: 145
Откуда: Ростов-на-Дону
Рейтинг сообщения: 0
Насчет трансформатора. утром включаю- тишина и ничего не вибрирует. начитался, может ли это быть постояннка в переменном напряжении в долях миливольт? у меня тор. гайки не подкрутишь


Вернуться наверх
 
 Заголовок сообщения: Re: Мелкие вопросы по питанию.
СообщениеДобавлено: Сб фев 20, 2016 19:53:26 
Грызет канифоль

Зарегистрирован: Чт мар 22, 2007 13:50:33
Сообщений: 257
Откуда: казань
Рейтинг сообщения: 0
посдкажите пожалуйста схему простую какую-нибудь, НО РАБОЧУЮ протестированную например ВАМИ лично для защиты от КЗ данной схемы.
в нете их полно а проверенную рабочую трудно найти!


Вернуться наверх
 
Эиком - электронные компоненты и радиодетали
 Заголовок сообщения: Re: Мелкие вопросы по питанию.
СообщениеДобавлено: Сб фев 20, 2016 19:57:54 
Друг Кота
Аватар пользователя

Карма: 233
Рейтинг сообщений: 11338
Зарегистрирован: Чт авг 30, 2012 20:24:40
Сообщений: 37346
Откуда: Нижний Новгород
Рейтинг сообщения: 7
dencher писал(а):
Вопрос номер два - зарядка пульсирующим или постоянным имеет значение для аккумулятора?
Не имеет.
dencher писал(а):
И будут ли работать вот такие преобразователи для фиксирования напряжения на уровне 14.4В?
Будут.
В спецификации же есть:
Цитата:
Applications:
1. High-power LED driver,
2. Lithium battery (or lead accumulator) charge,
3. Vehicle-mounted power supply,
4. Low voltage system power supply,
5. 6V, 12V, 14V, 24V battery charge.
Вот примерно описано, как настроить для заряда:
Цитата:
Battery charge:

1. Make sure of the battery float voltage and charging current that you need, as well as the input voltage of the module.
2. Adjust the constant voltage potentiometer and adjust the output voltage to about 5V.
3. Use the multimeter with 10A current scale to measure output short-circuit current, and adjust the current potentiometer to make the output current to the expected charging current value.
4. Adjust the constant voltage potentiometer to make the output voltage reaches the float voltage.
5. Connect to the battery, try to charge.


Вернуться наверх
 
 Заголовок сообщения: Re: Мелкие вопросы по питанию.
СообщениеДобавлено: Сб фев 20, 2016 20:27:12 
Родился

Зарегистрирован: Сб фев 20, 2016 18:04:15
Сообщений: 12
Рейтинг сообщения: 0
Андрей Бедов благодарю за консультацию :beer:


Вернуться наверх
 
 Заголовок сообщения: Re: Мелкие вопросы по питанию.
СообщениеДобавлено: Сб фев 20, 2016 22:37:23 
Встал на лапы
Аватар пользователя

Зарегистрирован: Чт май 26, 2011 17:05:29
Сообщений: 80
Откуда: СССР
Рейтинг сообщения: 0
...12v 24v ,а 33 реально сделать?

_________________
Armin van Buuren,Dash Berlin,... We Love Trance


Вернуться наверх
 
 Заголовок сообщения: Re: Мелкие вопросы по питанию.
СообщениеДобавлено: Вс фев 21, 2016 08:26:03 
Друг Кота
Аватар пользователя

Карма: 123
Рейтинг сообщений: 7958
Зарегистрирован: Сб сен 13, 2014 16:27:32
Сообщений: 39197
Откуда: СпиртоГонск созвездия Омега
Рейтинг сообщения: 0
domrustika писал(а):
...пожалуйста схему простую какую-нибудь, НО РАБОЧУЮ протестированную например ВАМИ лично для защиты от КЗ данной схемы.
в нете их полно а проверенную рабочую трудно найти!

господа "те кто "на танках" прежде чем перерывать весь нет и просить по форумам милостину
не мещалоб заглянут в ДШ того что там стоит-глупые вопросы отпадут....наверно :oops:
http://www.ti.com/lit/ds/symlink/lm338.pdf проверять КАЖДУЮ схему созданую...идиотизм
но для меня достаточно беглого взгляда чтоб сказать
допустим эта 1-рабоая и все там в ажуре.. :music:
а эта 2- дерьмо собачье потому что деталь загнали в нештатный режим и век ее будет недолог :oops:
не стоит верить бреням писак-школоты из блогов (нгакопипастили кусков из всего инета не понимая даже очем там речь)-читайте даташит-там все ЕСТЬ... референс из ДШ в 10050 раз лучще растиражированого в сети кривого рещения...
и по поводу 138(338)
Цитата:
LM138/LM338
5-Amp Adjustable Regulators
Specified 7A Peak Output

Specified 5A Output Current
Adjustable Output Down to 1.2V
speeds start-up under full-load conditions

Specified Thermal Regulation sustained loading conditions,the current limit

Current Limit Constant with Temperature decreases to a safe value protecting the regulator.
Also included on the chip are thermal overload
Output is Short-Circuit Protected transistor.
no capacitors are needed unless the device

из чего следует что 138(338) самодостаточна ВО ВСЕХ ЗАЩИТАХ и в кривых костылях не нуждается при радиаторе не мене 6 дюймоф
по поводу этой схемы я уже писал тупые неучи не смогли поставить 1 грелку...заменив ее...хм 2мя...
даже забыв про то что...оно мещает друг другу...или или
или делай правилно по референсу
ПС на токе 5а терять на ШУНТЕ ДАТЧИКА 1,25в -дебилизм
ППС есть микры покруче с малым падением 1083-1085 http://pdf1.alldatasheet.com/datasheet-pdf/view/70293/LINER/LT1084.html они не хуже 338(138) схемы теже

_________________
ZМудрость(Опыт и выдержка) приходит с годами.
Все Ваши беды и проблемы, от недостатка знаний.
Умный и у дурака научится, а дураку и ..
Алберт Ейнштейн не поможет и ВВП не спасет.и МЧС опаздает


Вернуться наверх
 
 Заголовок сообщения: Re: Мелкие вопросы по питанию.
СообщениеДобавлено: Вс фев 21, 2016 13:38:05 
Прорезались зубы

Зарегистрирован: Вс янв 13, 2013 15:00:58
Сообщений: 217
Рейтинг сообщения: 0
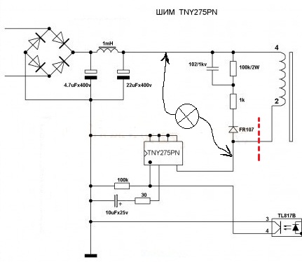
Здравствуйте!!!
вот это схема робочая???
и как можно проверить шим ???
Спасибо!!!


Вложения:
tny275pn_2_185.jpg [32.85 KiB]
Скачиваний: 394
Вернуться наверх
 
 Заголовок сообщения: Re: Мелкие вопросы по питанию.
СообщениеДобавлено: Вс фев 21, 2016 15:27:28 
Друг Кота
Аватар пользователя

Карма: 146
Рейтинг сообщений: 6067
Зарегистрирован: Чт июн 04, 2009 21:06:49
Сообщений: 36290
Откуда: г.Мариинск
Рейтинг сообщения: 3
Медали: 1
Лучший человек Форума 2017 (1)
1. Здравствуйте.
2. Да, но это часть схемы.
3. Замени и проверишь.
4. Пожалуйста.

_________________
Тем кого не устаревает наличия ошибок в моем тексте, оставляю права не пользоваться моими советами или просто не читать мои сообщения.


Вернуться наверх
 
 Заголовок сообщения: Re: Мелкие вопросы по питанию.
СообщениеДобавлено: Вс фев 21, 2016 15:32:04 
Друг Кота
Аватар пользователя

Карма: 123
Рейтинг сообщений: 7958
Зарегистрирован: Сб сен 13, 2014 16:27:32
Сообщений: 39197
Откуда: СпиртоГонск созвездия Омега
Рейтинг сообщения: 3
какая????
я вижу толку кусок выдраный невесть откуда с прикощаченой лампой
1 проверить ШИМ реално в правилной рабочей схеме...в даном фрагменте можно глянуть на стоке осликом форму импулсов...лампа там бестолку...скорее вредна... (если уж вещать лампу для наглядности ,то очень слабую например гирлянду на лампочках не более 5вт! ток пуска холодной лампы может сжечь ключ ШИМ!)
быстрая проверка на пробой ключа -замер СИ ключа без питания-нет кз-уже хорощо
если звонится как диод СИ и нет кз между ногами управления питания и выходом и землей-есть шансы что жива.. метод замера сопротивлений ног -НЕ ДАЕТ ГАРАНТИИ ЦЕЛОСТИ
надежная проверка толко в штатной ТИПОВОЙ схеме!
внимание с порваной(неисправной ) ООС НЕ ВКЛЮЧАТЬ неисправность оптрона ,431,цепей делителя 2чки может убить микру при 1 старте поэтому есть смысл перед 1пуском после ремонта
1 банки филтра питания310в уменшить до 1мкф400в
на мост подать не 220в а 24-48в AC-наблюдая за работой по выходному напряжению на неболшом резисторе на ток 50ма (нагрузку штатную) оторвать
если не превысило родное напряжение(начало работы оптрона) и не греются микра и транс- можно пихать в сеть...и после проверки на стабилность и нагрев впаять штатные банки

_________________
ZМудрость(Опыт и выдержка) приходит с годами.
Все Ваши беды и проблемы, от недостатка знаний.
Умный и у дурака научится, а дураку и ..
Алберт Ейнштейн не поможет и ВВП не спасет.и МЧС опаздает


Последний раз редактировалось musor Вс фев 21, 2016 15:46:25, всего редактировалось 1 раз.

Вернуться наверх
 
 Заголовок сообщения: Re: Мелкие вопросы по питанию.
СообщениеДобавлено: Вс фев 21, 2016 15:33:47 
Прорезались зубы

Зарегистрирован: Вс янв 13, 2013 15:00:58
Сообщений: 217
Рейтинг сообщения: 0
Телекот писал(а):
2. Да, но это часть схемы.

эта часть робочая???
я её струбил вместо 100 поставил 300 кОм по 1 ноге и может ли её из-за того что не стоит 22 микрофорад а вместо его 4.7 микрофорад


Последний раз редактировалось asus1011 Вс фев 21, 2016 15:47:19, всего редактировалось 1 раз.

Вернуться наверх
 
 Заголовок сообщения: Re: Мелкие вопросы по питанию.
СообщениеДобавлено: Вс фев 21, 2016 15:37:22 
Родился

Зарегистрирован: Пн фев 23, 2015 18:46:46
Сообщений: 10
Рейтинг сообщения: 0
Здравствуйте, собрал ИИП на ir2153. Трансформатор от компьютерного БП, без зазора: первичка: 2х0,6 вторичка: 7х0,6. Включил через лампу 70 Вт - вспыхнула и погасла на ХХ. Как только начинаю нагружать ИИП (нагрузка в 1 А), то лампа начинает гореть в пол накала. Это говорит о слабой первичке? На что еще нужно обратить внимание?


Вернуться наверх
 
 Заголовок сообщения: Re: Мелкие вопросы по питанию.
СообщениеДобавлено: Вс фев 21, 2016 15:50:41 
Друг Кота
Аватар пользователя

Карма: 123
Рейтинг сообщений: 7958
Зарегистрирован: Сб сен 13, 2014 16:27:32
Сообщений: 39197
Откуда: СпиртоГонск созвездия Омега
Рейтинг сообщения: 0
ну что за тупость так и будет через лампу ! грузить через лампу нелзя -на ней падает питание
или ставь туда лампу на 500вт или убирай совсем! перед прогрузом
Цитата:
эта часть робочая???
я её струбил вместо 100 поставил 300 кОм

ты чо совсем ТУПОЙ в ДШ загляни! там максимум можно 47ом впослед с банкой! и то херово держит -типично 3-15ом а в цепи оптопары ...обычно не ставят или подтяжка к+310в 3,8Мом!

_________________
ZМудрость(Опыт и выдержка) приходит с годами.
Все Ваши беды и проблемы, от недостатка знаний.
Умный и у дурака научится, а дураку и ..
Алберт Ейнштейн не поможет и ВВП не спасет.и МЧС опаздает


Вернуться наверх
 
 Заголовок сообщения: Re: Мелкие вопросы по питанию.
СообщениеДобавлено: Вс фев 21, 2016 17:50:24 
Прорезались зубы

Зарегистрирован: Вс янв 13, 2013 15:00:58
Сообщений: 217
Рейтинг сообщения: 0
musor писал(а):

Цитата:
эта часть робочая???
я её струбил вместо 100 поставил 300 кОм

там максимум можно 47ом впослед с банкой! и то херово держит -типично 3-15ом а в цепи оптопары ...обычно не ставят или подтяжка к+310в 3,8Мом!

R1 правильно в схеме стоит ???
У меня в схеме нет никакой лампы это схема была слампой уже...
лампочку я поставил 100Вт на входе пред диодным мостом...
конденсатор С2 стоит на 4.7Мкф (вместо 22Мкф) Это могло струбить МС??? Нехватка емкости???
по даташиту я смотрю что R1 нет а уменя есть Могло ли это струбить схему???
помогите розобратся что её струбило???
сейчас транс мотаю 35 витков красиво , а осталные 90 тяп ляп...
Спасибо!!!


Вложения:
tny275pn_2_185.jpg [19 KiB]
Скачиваний: 348
Вернуться наверх
 
 Заголовок сообщения: Re: Мелкие вопросы по питанию.
СообщениеДобавлено: Вс фев 21, 2016 19:22:17 
Друг Кота
Аватар пользователя

Карма: 123
Рейтинг сообщений: 7958
Зарегистрирован: Сб сен 13, 2014 16:27:32
Сообщений: 39197
Откуда: СпиртоГонск созвездия Омега
Рейтинг сообщения: 0
asus1011 писал(а):
конденсатор С2 стоит на 4.7Мкф (вместо 22Мкф) Это могло струбить МС??? Нехватка емкости???

по ДШ минимално там вообще о,1 может быть...
я так и не понял что за схема ? почему мне работает...может транс тог...

_________________
ZМудрость(Опыт и выдержка) приходит с годами.
Все Ваши беды и проблемы, от недостатка знаний.
Умный и у дурака научится, а дураку и ..
Алберт Ейнштейн не поможет и ВВП не спасет.и МЧС опаздает


Вернуться наверх
 
 Заголовок сообщения: Re: Мелкие вопросы по питанию.
СообщениеДобавлено: Вс фев 21, 2016 20:22:48 
Грызет канифоль

Зарегистрирован: Чт мар 22, 2007 13:50:33
Сообщений: 257
Откуда: казань
Рейтинг сообщения: 0
Цитата:
из чего следует что 138(338) самодостаточна ВО ВСЕХ ЗАЩИТАХ и в кривых костылях не нуждается при радиаторе не мене 6 дюймоф
по поводу этой схемы я уже писал тупые неучи не смогли поставить 1 грелку...заменив ее...хм 2мя...
даже забыв про то что...оно мещает друг другу...или или
или делай правилно по референсу

а вот получается что нет... после кз как я писал выше сгорела половина деталей БП. выходит что защита ее не всегда срабатывает, иначе все остальные детали были бы целы.

и Уважаемый. Вопрос стоит какую схему применить для уже ГОТОВОГО БП. Я не буду собирать новый БП. Мне бы реанимировать этот и поставить защиту на выход, чтоб если вдруг опять произойдет КЗ оно опять не спалило пол схемы.


Вернуться наверх
 
 Заголовок сообщения: Re: Мелкие вопросы по питанию.
СообщениеДобавлено: Вс фев 21, 2016 20:25:27 
Встал на лапы
Аватар пользователя

Зарегистрирован: Чт май 26, 2011 17:05:29
Сообщений: 80
Откуда: СССР
Рейтинг сообщения: 0
Добрый вечер.Вопрос такой.
Кто делал low power dc dc на 33v?

_________________
Armin van Buuren,Dash Berlin,... We Love Trance


Вернуться наверх
 
 Заголовок сообщения: Re: Мелкие вопросы по питанию.
СообщениеДобавлено: Вс фев 21, 2016 22:05:27 
Модератор
Аватар пользователя

Карма: 153
Рейтинг сообщений: 2939
Зарегистрирован: Сб авг 14, 2010 15:05:51
Сообщений: 18961
Откуда: г. Озерск, Челябинская обл.
Рейтинг сообщения: 0
Медали: 1
Лучший человек Форума 2017 (1)
а что такое low power dc dc?

_________________
Мудрость приходит вместе с импотенцией...
Когда на русском форуме переходят на Вы, в реальной жизни начинают бить морду.


Вернуться наверх
 
 Заголовок сообщения: Re: Мелкие вопросы по питанию.
СообщениеДобавлено: Вс фев 21, 2016 22:29:13 
Первый раз сказал Мяу!
Аватар пользователя

Зарегистрирован: Пт май 27, 2011 10:46:45
Сообщений: 21
Рейтинг сообщения: 0
Вопрос следующего плана: пытаюсь отремонтировать плату кондиционера samsung с маркировкой DB41-00378B. (здесь примерная схема: http://aircon.ru/pbc_download/files/f1215716868.pdf, схема не совсем совпадает, но очень похожа) Обнаружил неисправность диода d102 (по схеме) и микросхемы с маркировкой STCC05-B (http://www.st.com/web/en/resource/techn ... 044360.pdf). На этой микросхеме собран стабилизатор и еще кое что. (на схеме она отсутствует). Вопрос к знатокам, чем можно заменить это чудо? Подскажите пожалуйста.


Вернуться наверх
 
Показать сообщения за:  Сортировать по:  Вернуться наверх
Начать новую тему Ответить на тему  [ Сообщений: 48012 ]     ... , , , 964, , , ...  

Часовой пояс: UTC + 3 часа


Вы не можете начинать темы
Вы не можете отвечать на сообщения
Вы не можете редактировать свои сообщения
Вы не можете удалять свои сообщения
Вы не можете добавлять вложения

Найти:
Перейти:  


Powered by phpBB © 2000, 2002, 2005, 2007 phpBB Group
Русская поддержка phpBB
Extended by Karma MOD © 2007—2012 m157y
Extended by Topic Tags MOD © 2012 m157y