Например TDA7294

Форум РадиоКот • Просмотр темы - БП на TL081_0-30V / 0,002-3А
Форум РадиоКот
Здесь можно немножко помяукать :)

Текущее время: Пн фев 16, 2026 19:22:20

Часовой пояс: UTC + 3 часа


ПРЯМО СЕЙЧАС:



Начать новую тему Эта тема закрыта, Вы не можете редактировать и оставлять сообщения в ней.  [ Сообщений: 3722 ]     ... , , , 108, , , ...  
Автор Сообщение
Не в сети
 Заголовок сообщения: Re: БП на TL081_0-30V / 0,002-3А
СообщениеДобавлено: Вс июл 15, 2018 16:19:12 
Друг Кота
Аватар пользователя

Карма: 140
Рейтинг сообщений: 4277
Зарегистрирован: Чт сен 01, 2011 12:53:27
Сообщений: 20131
Откуда: ТьмуТаракания. Почетный житель подмостовья
Рейтинг сообщения: 0
107 страниц одному линейному источнику питания это круто :facepalm:

_________________
Шекспир сказал: Судить меня -дано лишь Богу, другим я укажу дорогу... https://natribu.org/
Я его полностью поддерживаю.
Программирую на Fuse AtmelAVR.


Вернуться наверх
 
Не в сети
 Заголовок сообщения: Re: БП на TL081_0-30V / 0,002-3А
СообщениеДобавлено: Вс июл 15, 2018 16:37:21 
Друг Кота
Аватар пользователя

Карма: 146
Рейтинг сообщений: 6067
Зарегистрирован: Чт июн 04, 2009 21:06:49
Сообщений: 36290
Откуда: г.Мариинск
Рейтинг сообщения: 0
Медали: 1
Лучший человек Форума 2017 (1)
Почему 107, благодаря вам 108.
Эта тема популярна потому как эти наборы конструкторы довольно часто продаются.

_________________
Тем кого не устаревает наличия ошибок в моем тексте, оставляю права не пользоваться моими советами или просто не читать мои сообщения.


Вернуться наверх
 
Не в сети
 Заголовок сообщения: Re: БП на TL081_0-30V / 0,002-3А
СообщениеДобавлено: Вс июл 15, 2018 16:46:40 
Друг Кота
Аватар пользователя

Карма: 140
Рейтинг сообщений: 4277
Зарегистрирован: Чт сен 01, 2011 12:53:27
Сообщений: 20131
Откуда: ТьмуТаракания. Почетный житель подмостовья
Рейтинг сообщения: 0
ну, разве что. хотя сомнения все-же терзают. даже чертвети темы, если, конечно почитать ее, уже хватило бы за глаза, чтобы собрать и отладить девайс. тем более, в виде конструктора. А еще не так давно Россия была самая читающая страна :facepalm:ю

_________________
Шекспир сказал: Судить меня -дано лишь Богу, другим я укажу дорогу... https://natribu.org/
Я его полностью поддерживаю.
Программирую на Fuse AtmelAVR.


Вернуться наверх
 
Не в сети
 Заголовок сообщения: Re: БП на TL081_0-30V / 0,002-3А
СообщениеДобавлено: Вс июл 15, 2018 16:49:15 
Друг Кота
Аватар пользователя

Карма: 146
Рейтинг сообщений: 6067
Зарегистрирован: Чт июн 04, 2009 21:06:49
Сообщений: 36290
Откуда: г.Мариинск
Рейтинг сообщения: 0
Медали: 1
Лучший человек Форума 2017 (1)
Благодаря интернету она превращается в самую пишущую.

_________________
Тем кого не устаревает наличия ошибок в моем тексте, оставляю права не пользоваться моими советами или просто не читать мои сообщения.


Вернуться наверх
 
Эиком - электронные компоненты и радиодетали
Не в сети
 Заголовок сообщения: Re: БП на TL081_0-30V / 0,002-3А
СообщениеДобавлено: Вс июл 15, 2018 17:33:34 
Прорезались зубы
Аватар пользователя

Карма: 2
Рейтинг сообщений: 27
Зарегистрирован: Вс апр 30, 2017 17:54:36
Сообщений: 215
Откуда: Юрмала
Рейтинг сообщения: 0
ну, разве что. хотя сомнения все-же терзают. даже чертвети темы, если, конечно почитать ее, уже хватило бы за глаза, чтобы собрать и отладить девайс. тем более, в виде конструктора. А еще не так давно Россия была самая читающая страна :facepalm:ю

Вот...вот...в виде конструктора! А осциллограф к нему все счастливые обладатели этого конструктора подключали? А в режиме ограничения тока всех пульсации 15...25 мВ устраивают? Я все 106 страниц, с которых попал в тему, не прочел, но если там есть про то, как получить 2...3 мВ при ограничении тока, а именно 3 мВ этот БП и выдает при 3А у меня без ограничения тока, то подскажите пожалуйста страничку в теме..... :)

Добавлено after 28 minutes 59 seconds:
Ты собираешься генератор тока на резистор нагружать и всё, я думал ты схему будешь собирать.

Ну вот, прилепил генератор в схему.
Получилось не совсем то, чего хотелось бы.

1. В режиме ограничения тока на выход лезет пила 15...30 мВ в зависимости от тока нагрузки (соответственно пульсации на С1 до 1,5 вольта)
2. Напряжение на выходе не опускается ниже 8 вольт. Правда я вместо 1к R15 я поставил 5К. Это была моя самодеятельность, потому что я подумал что иначе ток через VT3 (на рисунке) получится очень большой для выходов ОУ.
3. И еще я наблюдаю одну странную хрень, мне не понятную. Я прикреплю осциллограммы. У меня переключаются обмотки, и на С1 может быть или 18 вольт или 27 вольт (при нагрузке немного снижается). Транс стоит хороший. Так вот когда на генератор приходит 18 вольт, то на выходе БП без ограничения тока видны небольшие возбуждения на 100 Гц. А вот если я переключаю С1 на 27 вольт, то эти возбуждения становятся огромными. В режиме же ограничения тока эти возбуждения пропадают и вылазит просто пила 100 Гц 15...30 мВ.

Уважаемый, Телекот, я готов дальше поработать над темой усовершенствования этого БП, если конечно же поможешь мне. :)


Вложения:
Комментарий к файлу: Возбуждения 100 Гц при 27 вольт на С1
Помехи при 27 вольт на С1.jpg [82.93 KiB]
Скачиваний: 855
Комментарий к файлу: Возбуждения 100 Гц при 18 вольт на С1
Помехи при 18 вольт на С1.jpg [72.07 KiB]
Скачиваний: 796
Вернуться наверх
 
Не в сети
 Заголовок сообщения: Re: БП на TL081_0-30V / 0,002-3А
СообщениеДобавлено: Вс июл 15, 2018 18:03:17 
Друг Кота
Аватар пользователя

Карма: 146
Рейтинг сообщений: 6067
Зарегистрирован: Чт июн 04, 2009 21:06:49
Сообщений: 36290
Откуда: г.Мариинск
Рейтинг сообщения: 0
Медали: 1
Лучший человек Форума 2017 (1)
Если напряжение не опускается ниже 8 в надо увеличить резистор в генераторе тока, поставить 300 или 390 Ом.

_________________
Тем кого не устаревает наличия ошибок в моем тексте, оставляю права не пользоваться моими советами или просто не читать мои сообщения.


Вернуться наверх
 
Не в сети
 Заголовок сообщения: Re: БП на TL081_0-30V / 0,002-3А
СообщениеДобавлено: Вс июл 15, 2018 18:30:55 
Прорезались зубы
Аватар пользователя

Карма: 2
Рейтинг сообщений: 27
Зарегистрирован: Вс апр 30, 2017 17:54:36
Сообщений: 215
Откуда: Юрмала
Рейтинг сообщения: 0
Не много "модернизированный" вариант от китайцев.
http://my.coolala.net/upload0713/2013/2 ... 572868.gif

Я вот тут на стр 55 нашел ссылку такую. Там интересная мысль запитать U3 через 10В стабилитрон D13. А если попробовать включить стабилитрон не много по другому, то может это и будет выход?? В смысле победить, ну или почти победить пульсации при ограничении тока.... Ведь U3 работает в не совсем стандартном для ОУ режиме? Он как бы сначала компаратор, а потом ОУ с петлей ООС через всю схему.
Возможно китайцы поставили этот стабилитрон для того чтобы убрать почти предельное питание с ОУ, но ведь если поставить стабилитрон на 15 вольт последовательно с резистором (резистор к + шине, анод стаба на землю) и со стабилитрона снять 15 вольт для питания U3 и светодиода, то стаб и пульсации питания значительно срежет. 15 В для U3 хватает, поскольку у нас опорное на выходе U1 11,5 В. Еще наверно придется уменьшить номинал R22, чтобы светодиод горел. Может есть смысл попробовать такой стабилитрон воткнуть....?


Вернуться наверх
 
Не в сети
 Заголовок сообщения: Re: БП на TL081_0-30V / 0,002-3А
СообщениеДобавлено: Вс июл 15, 2018 19:07:01 
Друг Кота
Аватар пользователя

Карма: 146
Рейтинг сообщений: 6067
Зарегистрирован: Чт июн 04, 2009 21:06:49
Сообщений: 36290
Откуда: г.Мариинск
Рейтинг сообщения: 0
Медали: 1
Лучший человек Форума 2017 (1)
А смысл в такой переделке? Только уменьшение питания и всё, остальное не чего не меняется.

_________________
Тем кого не устаревает наличия ошибок в моем тексте, оставляю права не пользоваться моими советами или просто не читать мои сообщения.


Вернуться наверх
 
Не в сети
 Заголовок сообщения: Re: БП на TL081_0-30V / 0,002-3А
СообщениеДобавлено: Вс июл 15, 2018 19:55:41 
Прорезались зубы
Аватар пользователя

Карма: 2
Рейтинг сообщений: 27
Зарегистрирован: Вс апр 30, 2017 17:54:36
Сообщений: 215
Откуда: Юрмала
Рейтинг сообщения: 0
Только уменьшение питания и всё,

А стабилитрон не срежет амплитуду пульсаций на питании ОУ?
Может тогда и на выходе ОУ их амплитуда меньше будет?

Добавлено after 25 minutes 3 seconds:
Если напряжение не опускается ниже 8 в надо увеличить резистор в генераторе тока, поставить 300 или 390 Ом.

Попробую поставить подстроечник на 1К и покрутить.


Вернуться наверх
 
Не в сети
 Заголовок сообщения: Re: БП на TL081_0-30V / 0,002-3А
СообщениеДобавлено: Вс июл 15, 2018 20:35:35 
Друг Кота
Аватар пользователя

Карма: 146
Рейтинг сообщений: 6067
Зарегистрирован: Чт июн 04, 2009 21:06:49
Сообщений: 36290
Откуда: г.Мариинск
Рейтинг сообщения: 0
Медали: 1
Лучший человек Форума 2017 (1)
dima1967 писал(а):
А стабилитрон не срежет амплитуду пульсаций на питании ОУ?

Стабилитрон в таком включении не уменьшит пульсации по питанию. Да и пульсации по питанию не делают погоды. Коэффициент подавления пульсаций по питанию у современных ОУ очень большой. Там по моему около 80дБ.

Добавлено after 7 minutes 47 seconds:
Устранить возбуждение можно поставив конденсатор с выхода на инвертирующий вход U3. Так же как у U2.

_________________
Тем кого не устаревает наличия ошибок в моем тексте, оставляю права не пользоваться моими советами или просто не читать мои сообщения.


Вернуться наверх
 
Не в сети
 Заголовок сообщения: Re: БП на TL081_0-30V / 0,002-3А
СообщениеДобавлено: Вс июл 15, 2018 21:39:55 
Прорезались зубы
Аватар пользователя

Карма: 2
Рейтинг сообщений: 27
Зарегистрирован: Вс апр 30, 2017 17:54:36
Сообщений: 215
Откуда: Юрмала
Рейтинг сообщения: 0
dima1967 писал(а):
Устранить возбуждение можно поставив конденсатор с выхода на инвертирующий вход U3. Так же как у U2.

Сорри...не понял куда ставить конденсатор? У U3 он ведь уже есть С8=330пф, правда у меня сейчас он 100нф. Это частично помогло.
А куда еще то поставить С=??

Добавлено after 16 minutes 48 seconds:
Имеется в виду так же как у U2 стоит С6? То есть с выхода БП на вход 2 U3 поставить 100пф?


Вернуться наверх
 
Не в сети
 Заголовок сообщения: Re: БП на TL081_0-30V / 0,002-3А
СообщениеДобавлено: Пн июл 16, 2018 05:20:40 
Друг Кота
Аватар пользователя

Карма: 146
Рейтинг сообщений: 6067
Зарегистрирован: Чт июн 04, 2009 21:06:49
Сообщений: 36290
Откуда: г.Мариинск
Рейтинг сообщения: 0
Медали: 1
Лучший человек Форума 2017 (1)
dima1967 писал(а):
3 он ведь уже есть С8=330пф, правда у меня сейчас он 100нф. Это частично помогло.

При новом включении его надо подбирать заново.
dima1967 писал(а):
так же как у U2 стоит С6?
да

_________________
Тем кого не устаревает наличия ошибок в моем тексте, оставляю права не пользоваться моими советами или просто не читать мои сообщения.


Вернуться наверх
 
Не в сети
 Заголовок сообщения: Re: БП на TL081_0-30V / 0,002-3А
СообщениеДобавлено: Ср авг 01, 2018 11:42:52 
Друг Кота
Аватар пользователя

Карма: 140
Рейтинг сообщений: 4277
Зарегистрирован: Чт сен 01, 2011 12:53:27
Сообщений: 20131
Откуда: ТьмуТаракания. Почетный житель подмостовья
Рейтинг сообщения: 0
ходил тут "по просторам интернетов", на глаза попалась самоделка, уж больно она чего-то напоминает. это не реклама и не руководство к действию. просто солюшен. может кто какую идею почерпнет для себя.
http://vip-cxema.org/index.php/home/blo ... 0-30v-0-8a

_________________
Шекспир сказал: Судить меня -дано лишь Богу, другим я укажу дорогу... https://natribu.org/
Я его полностью поддерживаю.
Программирую на Fuse AtmelAVR.


Вернуться наверх
 
Не в сети
 Заголовок сообщения: Re: БП на TL081_0-30V / 0,002-3А
СообщениеДобавлено: Ср авг 01, 2018 12:47:56 
Друг Кота
Аватар пользователя

Карма: 175
Рейтинг сообщений: 7680
Зарегистрирован: Чт апр 04, 2013 12:46:59
Сообщений: 17234
Откуда: Тюмень
Рейтинг сообщения: 2
Честно говоря, как была долпоэпическая схема - таковой и осталась. Не, оно для начинающих самое то - работает сразу. Переходный процесс ужасен. ОУ легко спалить перенапряжением. Настолько очевидное неправильное включение C8 настолько же никем не замечаемое. Источник опоры на U1 плывёт. Добавленный предохранитель, которые имеет совсем не нулевое сопротивление, в цепь ОС не попал. Добавленный шунт цифрового амперметра также все охвата ОС. Чисто конструктивно даже пара SD-шек через резиновые прокладки имеет отвратительную теплоотдачу - в итоге транзисторы на два-три десятка градусов будут горячее радиаторов.

_________________
Общением на форуме подпитываю свою эгоистичную, склонную к самолюбованию сущность.


Вернуться наверх
 
Не в сети
 Заголовок сообщения: Re: БП на TL081_0-30V / 0,002-3А
СообщениеДобавлено: Ср авг 01, 2018 13:24:02 
Прорезались зубы
Аватар пользователя

Карма: 2
Рейтинг сообщений: 27
Зарегистрирован: Вс апр 30, 2017 17:54:36
Сообщений: 215
Откуда: Юрмала
Рейтинг сообщения: 0
Цитата:
Переходный процесс ужасен. ОУ легко спалить перенапряжением. Настолько очевидное неправильное включение C8 настолько же никем не замечаемое. Источник опоры на U1 плывёт.

Тоже собрал эту схему по оригиналу. Хотел уточнить :
1. Что не так с С8 ? У меня в режиме ограничения тока, когда как раз включается в работу U3, лезут пульсации 100 Гц до 40 мВ на выход БП, и лезут они именно с выхода U3, потому что в режиме CV на выходе U2 и выходе БП все ровно на осциллографе. Я подозревал, что что то не так с С8, но не понимал что именно....я увеличил его номинал и пульсации стали меньше, но при этом выброс тока при КЗ увеличился по амплитуде и по времени.
Подскажите пожалуйста что делать с этим С8?

2.Что означает: переходный процесс ужасен??


Вернуться наверх
 
Не в сети
 Заголовок сообщения: Re: БП на TL081_0-30V / 0,002-3А
СообщениеДобавлено: Ср авг 01, 2018 15:20:18 
Друг Кота
Аватар пользователя

Карма: 175
Рейтинг сообщений: 7680
Зарегистрирован: Чт апр 04, 2013 12:46:59
Сообщений: 17234
Откуда: Тюмень
Рейтинг сообщения: 2
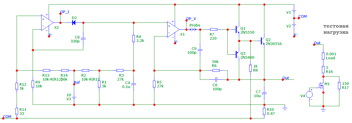
Например, из-за неправильного включения C8 переходный процесс CV-CC тянется очень долго.
Для исправления просто переключите левый конец C8 от выхода ОУ на точку D9R9

Переходный процесс при скачкообразном изменении нагрузки при сочетании нагрузок и ёмкостей имеет колебательный характер. Ладно, что затухающий. Для исправления нужно C9R12C6 заменять на более сложную цепочку.

Переходный процесс CC-CV чрезмерно затянут - за это благодарить узел регулировки опорного напряжения с C4 в его составе.

Для устранения влияния на выходное напряжение сопротивления предохранителя на выходе необходимо R12 менять на более сложную цепь (два резистора + диод).
Для устранения влияния на выходное напряжение сопротивления токоизмерительного шунта цифрового измерителя, необходимо переделывать сам цифровой измеритель - его нужно приспособить а) к уже имеющемуся шунту б) не допустить протекания его тока питания через это шунт (тут есть два способа реализации).

p.s. Вообще, я пытался довести до ума данный блок, но переделки, кроме изменения включения C8, некоторой коррекции цепи ОС и замены опорника, приводят в итоге к совершенно другой схеме
СпойлерИзображение
А схемы, где деталей больше трёх, автоматически объявляются сложными...

_________________
Общением на форуме подпитываю свою эгоистичную, склонную к самолюбованию сущность.


Вернуться наверх
 
Не в сети
 Заголовок сообщения: Re: БП на TL081_0-30V / 0,002-3А
СообщениеДобавлено: Ср авг 01, 2018 19:23:04 
Прорезались зубы
Аватар пользователя

Карма: 2
Рейтинг сообщений: 27
Зарегистрирован: Вс апр 30, 2017 17:54:36
Сообщений: 215
Откуда: Юрмала
Рейтинг сообщения: 0
Slabovik писал(а):
Для исправления просто переключите левый конец C8 от выхода ОУ на точку D9R9

Понял. Конденсатор переключаем с катода Д9 на его анод. Попробую перекинуть. Это не сложно в железе. Вот только не приведет ли это к увеличению пульсаций еще и в режиме CV?? Ладно...видно будет.

Slabovik писал(а):
Для устранения влияния на выходное напряжение сопротивления предохранителя на выходе необходимо R12 менять на более сложную цепь (два резистора + диод).

У меня в железе оригинальная китайская схема, в которой нет предохранителя на выходе БП и стоит обычный китайский цифровой вольт-амперметр на выходе.

Опорник я хочу переделать на ТЛ431 и транзистор. Работает такое в симуляторе и железе хорошо. И никакой генерации на ОУ

Slabovik писал(а):
Для исправления нужно C9R12C6 заменять на более сложную цепочку.
.
Если детально опишите или нарисуете, то попробую в железе.
Спасибо.


Вернуться наверх
 
Не в сети
 Заголовок сообщения: Re: БП на TL081_0-30V / 0,002-3А
СообщениеДобавлено: Чт авг 02, 2018 06:44:36 
Друг Кота
Аватар пользователя

Карма: 175
Рейтинг сообщений: 7680
Зарегистрирован: Чт апр 04, 2013 12:46:59
Сообщений: 17234
Откуда: Тюмень
Рейтинг сообщения: 0
Результаты моделирования влияния включения C8 на переходный процесс CV-CC

С8 включен в исходной позиции

Изображение

рекомендуемое включение С8

Изображение

Разница существенная :wink:

Также можно видеть хреновое поведение выхода U1 (зелёная линия OP_V) при обратном процессе CC-CV...

_________________
Общением на форуме подпитываю свою эгоистичную, склонную к самолюбованию сущность.


Вернуться наверх
 
Не в сети
 Заголовок сообщения: Re: БП на TL081_0-30V / 0,002-3А
СообщениеДобавлено: Чт авг 02, 2018 10:14:09 
Прорезались зубы
Аватар пользователя

Карма: 2
Рейтинг сообщений: 27
Зарегистрирован: Вс апр 30, 2017 17:54:36
Сообщений: 215
Откуда: Юрмала
Рейтинг сообщения: 0
Slabovik писал(а):
Разница существенная


Интересно.
Хотел уточнить..
красный - выход U3
зеленый - выход U1
Синий - выход БП ??


Вернуться наверх
 
Не в сети
 Заголовок сообщения: Re: БП на TL081_0-30V / 0,002-3А
СообщениеДобавлено: Чт авг 02, 2018 10:33:06 
Друг Кота
Аватар пользователя

Карма: 175
Рейтинг сообщений: 7680
Зарегистрирован: Чт апр 04, 2013 12:46:59
Сообщений: 17234
Откуда: Тюмень
Рейтинг сообщения: 2
Да, верно.

Поехали дальше. Вот тот "прогиб" выхода U1 на переходе CC-CV. Его родословная лежит от медленно запирающегося Q4, что ОУ пытается компенсировать, но... не может в силу причин от него не зависящих. Добавление одного транзистора решает и эту проблему

Изображение

вот как это начинает выглядеть по результатам моделирования

Изображение

Магия? :roll:

Кстати, C8 после внесения изменений скорее всего безболезненно можно будет порезать раза в три - до 100 пФ, а, может быть, а даже более, что тоже скажется на быстродействии.

_________________
Общением на форуме подпитываю свою эгоистичную, склонную к самолюбованию сущность.


Вернуться наверх
 
Показать сообщения за:  Сортировать по:  Вернуться наверх
Начать новую тему Эта тема закрыта, Вы не можете редактировать и оставлять сообщения в ней.  [ Сообщений: 3722 ]     ... , , , 108, , , ...  

Часовой пояс: UTC + 3 часа


Кто сейчас на форуме

Сейчас этот форум просматривают: нет зарегистрированных пользователей и гости: 53


Вы не можете начинать темы
Вы не можете отвечать на сообщения
Вы не можете редактировать свои сообщения
Вы не можете удалять свои сообщения
Вы не можете добавлять вложения

Найти:
Перейти:  


Powered by phpBB © 2000, 2002, 2005, 2007 phpBB Group
Русская поддержка phpBB
Extended by Karma MOD © 2007—2012 m157y
Extended by Topic Tags MOD © 2012 m157y