Например TDA7294

Форум РадиоКот • Просмотр темы - Лабораторный БП из AT/ATX или серьёзная схема.
Форум РадиоКот
Здесь можно немножко помяукать :)

Текущее время: Пн ноя 17, 2025 13:32:32

Часовой пояс: UTC + 3 часа


ПРЯМО СЕЙЧАС:



Начать новую тему Ответить на тему  [ Сообщений: 4760 ]     ... , , , 152, , , ...  
Автор Сообщение
Не в сети
 Заголовок сообщения: Re: Лабораторный БП из AT/ATX или серьёзная схема.
СообщениеДобавлено: Ср янв 06, 2021 16:51:46 
Друг Кота
Аватар пользователя

Карма: 146
Рейтинг сообщений: 6062
Зарегистрирован: Чт июн 04, 2009 21:06:49
Сообщений: 36292
Откуда: г.Мариинск
Рейтинг сообщения: 1
Медали: 1
Лучший человек Форума 2017 (1)
Скорее всего при таком выходном напряжении скважность стала меньше 2 , что для такой топологии опасно.

_________________
Тем кого не устаревает наличия ошибок в моем тексте, оставляю права не пользоваться моими советами или просто не читать мои сообщения.


Вернуться наверх
 
Не в сети
 Заголовок сообщения: Re: Лабораторный БП из AT/ATX или серьёзная схема.
СообщениеДобавлено: Ср янв 06, 2021 16:57:58 
Грызет канифоль

Карма: -1
Рейтинг сообщений: 12
Зарегистрирован: Вс окт 04, 2020 09:48:35
Сообщений: 272
Рейтинг сообщения: 0
Телекот, а как с этим бороться?)


Вернуться наверх
 
Не в сети
 Заголовок сообщения: Re: Лабораторный БП из AT/ATX или серьёзная схема.
СообщениеДобавлено: Ср янв 06, 2021 17:17:31 
Друг Кота
Аватар пользователя

Карма: 146
Рейтинг сообщений: 6062
Зарегистрирован: Чт июн 04, 2009 21:06:49
Сообщений: 36292
Откуда: г.Мариинск
Рейтинг сообщения: 0
Медали: 1
Лучший человек Форума 2017 (1)
1. Не повышать выходное напряжение.
2. Перемотать трансформатор.
3. Если есть возможность то можно параллельное соединение обмоток 5в переделать в последовательное.

_________________
Тем кого не устаревает наличия ошибок в моем тексте, оставляю права не пользоваться моими советами или просто не читать мои сообщения.


Вернуться наверх
 
Не в сети
 Заголовок сообщения: Re: Лабораторный БП из AT/ATX или серьёзная схема.
СообщениеДобавлено: Ср янв 06, 2021 17:41:34 
Грызет канифоль

Карма: -1
Рейтинг сообщений: 12
Зарегистрирован: Вс окт 04, 2020 09:48:35
Сообщений: 272
Рейтинг сообщения: 0
Телекот, не могли бы вы кратко обьяснить, что происходит в блоке при уменьшении скважности?


Вернуться наверх
 
Эиком - электронные компоненты и радиодетали
Не в сети
 Заголовок сообщения: Re: Лабораторный БП из AT/ATX или серьёзная схема.
СообщениеДобавлено: Ср янв 06, 2021 17:54:23 
Друг Кота
Аватар пользователя

Карма: 146
Рейтинг сообщений: 6062
Зарегистрирован: Чт июн 04, 2009 21:06:49
Сообщений: 36292
Откуда: г.Мариинск
Рейтинг сообщения: 1
Медали: 1
Лучший человек Форума 2017 (1)
Если кратко то сердечник не успевает полностью размагнитится за время обратного хода. и на прямом ходе входит в насыщение.

_________________
Тем кого не устаревает наличия ошибок в моем тексте, оставляю права не пользоваться моими советами или просто не читать мои сообщения.


Вернуться наверх
 
Не в сети
 Заголовок сообщения: Re: Лабораторный БП из AT/ATX или серьёзная схема.
СообщениеДобавлено: Ср янв 06, 2021 18:11:49 
Грызет канифоль

Карма: -1
Рейтинг сообщений: 12
Зарегистрирован: Вс окт 04, 2020 09:48:35
Сообщений: 272
Рейтинг сообщения: 0
Телекот, получается при насыщении у нас возрастает ток в первичке. Это одн из осциллограмм 10в/дел 5мкс при токе 7а и напряжении 20в
Изображение


Вернуться наверх
 
Не в сети
 Заголовок сообщения: Re: Лабораторный БП из AT/ATX или серьёзная схема.
СообщениеДобавлено: Ср янв 06, 2021 18:32:23 
Друг Кота
Аватар пользователя

Карма: 146
Рейтинг сообщений: 6062
Зарегистрирован: Чт июн 04, 2009 21:06:49
Сообщений: 36292
Откуда: г.Мариинск
Рейтинг сообщения: 0
Медали: 1
Лучший человек Форума 2017 (1)
При таком коэффициенте трансформации это практически максимальное напряжение которое можно снять.

_________________
Тем кого не устаревает наличия ошибок в моем тексте, оставляю права не пользоваться моими советами или просто не читать мои сообщения.


Вернуться наверх
 
Не в сети
 Заголовок сообщения: Re: Лабораторный БП из AT/ATX или серьёзная схема.
СообщениеДобавлено: Ср янв 06, 2021 18:41:47 
Грызет канифоль

Карма: -1
Рейтинг сообщений: 12
Зарегистрирован: Вс окт 04, 2020 09:48:35
Сообщений: 272
Рейтинг сообщения: 0
Телекот, спасибо большое! Да, тут скважность близко к 2. Неясно почему все таки вылетел диод D5, я думал он вылетел по напряжению, и можно все решить перерасчетом клампера.


Вернуться наверх
 
Не в сети
 Заголовок сообщения: Re: Лабораторный БП из AT/ATX или серьёзная схема.
СообщениеДобавлено: Ср янв 06, 2021 19:20:23 
Друг Кота
Аватар пользователя

Карма: 146
Рейтинг сообщений: 6062
Зарегистрирован: Чт июн 04, 2009 21:06:49
Сообщений: 36292
Откуда: г.Мариинск
Рейтинг сообщения: 1
Медали: 1
Лучший человек Форума 2017 (1)
Только изменением коэффициента трансформации. Для выходного напряжения 30в амплитуда импульсов на вторичной обмотке должна быть более 60в.

_________________
Тем кого не устаревает наличия ошибок в моем тексте, оставляю права не пользоваться моими советами или просто не читать мои сообщения.


Вернуться наверх
 
Не в сети
 Заголовок сообщения: Re: Лабораторный БП из AT/ATX или серьёзная схема.
СообщениеДобавлено: Пт янв 08, 2021 12:25:09 
Грызет канифоль

Карма: -1
Рейтинг сообщений: 12
Зарегистрирован: Вс окт 04, 2020 09:48:35
Сообщений: 272
Рейтинг сообщения: 0
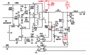
Телекот, как вы думаете, можно ли использовать такую схему для подключения кулера к дежурке (ниже схема), видел в нескольких статьях.
Изображение


Вернуться наверх
 
Не в сети
 Заголовок сообщения: Re: Лабораторный БП из AT/ATX или серьёзная схема.
СообщениеДобавлено: Пт янв 08, 2021 16:00:19 
Друг Кота
Аватар пользователя

Карма: 146
Рейтинг сообщений: 6062
Зарегистрирован: Чт июн 04, 2009 21:06:49
Сообщений: 36292
Откуда: г.Мариинск
Рейтинг сообщения: 0
Медали: 1
Лучший человек Форума 2017 (1)
Частота вращения будет зависеть от напряжения сети

_________________
Тем кого не устаревает наличия ошибок в моем тексте, оставляю права не пользоваться моими советами или просто не читать мои сообщения.


Вернуться наверх
 
Не в сети
 Заголовок сообщения: Re: Лабораторный БП из AT/ATX или серьёзная схема.
СообщениеДобавлено: Пт янв 08, 2021 17:58:15 
Грызет канифоль

Карма: -1
Рейтинг сообщений: 12
Зарегистрирован: Вс окт 04, 2020 09:48:35
Сообщений: 272
Рейтинг сообщения: 0
Телекот, не случалось вам ее собирать? Как, интересно, пульсации будут больше, чем если домотать к 5в витки?


Вернуться наверх
 
Не в сети
 Заголовок сообщения: Re: Лабораторный БП из AT/ATX или серьёзная схема.
СообщениеДобавлено: Сб янв 09, 2021 06:39:53 
Друг Кота
Аватар пользователя

Карма: 146
Рейтинг сообщений: 6062
Зарегистрирован: Чт июн 04, 2009 21:06:49
Сообщений: 36292
Откуда: г.Мариинск
Рейтинг сообщения: 0
Медали: 1
Лучший человек Форума 2017 (1)
Нет не случалось, всё время попадались полноценные дежурки.
Но по такой схеме можно подключать только маломощные нагрузки и не увлекаться емкостью конденсатора. Иначе схема может не запуститься, может даже потребоваться последовательно с диодом поставить низкоомный резистор для ограничения тока.

_________________
Тем кого не устаревает наличия ошибок в моем тексте, оставляю права не пользоваться моими советами или просто не читать мои сообщения.


Вернуться наверх
 
Не в сети
 Заголовок сообщения: Re: Лабораторный БП из AT/ATX или серьёзная схема.
СообщениеДобавлено: Сб янв 09, 2021 08:40:05 
Друг Кота
Аватар пользователя

Карма: 123
Рейтинг сообщений: 7959
Зарегистрирован: Сб сен 13, 2014 16:27:32
Сообщений: 39199
Откуда: СпиртоГонск созвездия Омега
Рейтинг сообщения: 0
и через минуту выбил вводной автомат. Силовой ключ осень сильно нагрелся, но выжил :) , сгорел диод D5, отмечен на прилагаемой схеме моего бп. Заменил диод, вернул регулировку до 20в. Все опять работает нормально. Почему так произошло? Буду благодарен за помощь.
Изображение
Peace2000, это не клампер а рекуператор!!!! в таких бп можно ставить х844 х845 а никак не 3842/43)!!!! нелзя там заполнени приближать к цифре боле 50!!! я всегда 2845 в соик-8 ставлю купил их мешок


Peace2000, при вылете д5 почти 150% выгоренла рекуперобмотка= тран в перемот или в мусорку и да ytr208 там плохой выбор туда надо минимум 5 а ултрафасьт

Добавлено after 11 minutes 21 second:
можно ли использовать такую схему для подключения кулера к дежурке (ниже схема), видел в нескольких статьях.
Изображение

я не он но делать так нельзя ох очень не любят болшкю нагрузку на ПХ тем боле без дроселя ло банки... но эсли ципу ШИМЫ не жалко стафь! (но сначала закупимсь мешком запсных)
в вашем 1т пх нагрузку на мотор берут с обмотки на 5в прямо с диодоф без(ДО) дроселя через обрывной резитстор 10ом дале ставите на 7812 PSU для мотора
или мотавет 2 обмотку на 12в на ДГС и снимаете с него на ОХ

Добавлено after 30 minutes 19 seconds:
наверное намотать обмотку мотора на ДГС самое умное решение оно ва первых разгрузит рекуператор и клампер во вторых будет неболшая зависимость оборотоф от нагрузки с + коэфициентом если не ставить между ними PSU а обойтись диодом и керамикой не боле 2.2мк

_________________
ZМудрость(Опыт и выдержка) приходит с годами.
Все Ваши беды и проблемы, от недостатка знаний.
Умный и у дурака научится, а дураку и ..
Алберт Ейнштейн не поможет и ВВП не спасет.и МЧС опаздает


Вернуться наверх
 
Не в сети
 Заголовок сообщения: Re: Лабораторный БП из AT/ATX или серьёзная схема.
СообщениеДобавлено: Сб янв 09, 2021 12:58:24 
Друг Кота
Аватар пользователя

Карма: 146
Рейтинг сообщений: 6062
Зарегистрирован: Чт июн 04, 2009 21:06:49
Сообщений: 36292
Откуда: г.Мариинск
Рейтинг сообщения: 0
Медали: 1
Лучший человек Форума 2017 (1)
musor писал(а):
а никак не 3842/43)!!!! нелзя там заполнени приближать к цифре боле 50!!!

В заводских блоках как раз такие и стоят. :))

_________________
Тем кого не устаревает наличия ошибок в моем тексте, оставляю права не пользоваться моими советами или просто не читать мои сообщения.


Вернуться наверх
 
Не в сети
 Заголовок сообщения: Re: Лабораторный БП из AT/ATX или серьёзная схема.
СообщениеДобавлено: Вс янв 10, 2021 00:17:45 
Грызет канифоль

Карма: -1
Рейтинг сообщений: 12
Зарегистрирован: Вс окт 04, 2020 09:48:35
Сообщений: 272
Рейтинг сообщения: 0
Да, блок заводской, стоит 3843. Пробовал сегодня такое подключение кулера. Помехи идут довольно серьезные на 5в линию. Когда подключаю домотанную обмотку на 12в помех уже нет (на самой LM358). У меня уже домотана обмотка к 5в линии, но когда на нее вешаю кулер, минимальный ток хх становится 450ма. И не знаю, как победить это) Когда подключил к отрицательной ветке кулер, ток стал регулироваться от полного нуля (тестер даже минус показывал), но помех на лм очень много.

Добавлено after 19 minutes 23 seconds:
musor, кроме диода ничего не выгорело. Все работает и мощность хорошую качает. Просто вольтаж понизил до 20в. ДГС уже нет :) Есть просто дроссель. Блок у меня регулируемый, смысл мотать на дроссель обмотку?

Добавлено after 2 hours 1 minute 2 seconds:
Телекот, замена на UC3845 позволит поднять напряжение на выходе бп?


Вернуться наверх
 
Не в сети
 Заголовок сообщения: Re: Лабораторный БП из AT/ATX или серьёзная схема.
СообщениеДобавлено: Вс янв 10, 2021 07:35:33 
Друг Кота
Аватар пользователя

Карма: 146
Рейтинг сообщений: 6062
Зарегистрирован: Чт июн 04, 2009 21:06:49
Сообщений: 36292
Откуда: г.Мариинск
Рейтинг сообщения: 1
Медали: 1
Лучший человек Форума 2017 (1)
Peace2000 писал(а):
замена на UC3845 позволит поднять напряжение на выходе бп

Нет, просто такая замена защитит блок питания от запредельных режимов работы, но не всегда.
Гораздо проще просто не вгонять его в такой режим работы.
Для увеличения напряжения нужно менять коэффициент трансформации. если там как как на схеме две 5в обмотки включенные параллельно то можно включить их последовательно.

_________________
Тем кого не устаревает наличия ошибок в моем тексте, оставляю права не пользоваться моими советами или просто не читать мои сообщения.


Вернуться наверх
 
Не в сети
 Заголовок сообщения: Re: Лабораторный БП из AT/ATX или серьёзная схема.
СообщениеДобавлено: Вс янв 10, 2021 10:48:18 
Грызет канифоль

Карма: -1
Рейтинг сообщений: 12
Зарегистрирован: Вс окт 04, 2020 09:48:35
Сообщений: 272
Рейтинг сообщения: 0
Телекот, спасибо! Схема 100% моего блока, там две 5в обмотки. Но чтобы их включить последовательно заморочка еще та. По даташиту 43 и 45 похожи, т.е. можно заменить ничего не изменяя в штатной схеме? В данном блоке менять не буду, но на будущее.


Вернуться наверх
 
Не в сети
 Заголовок сообщения: Re: Лабораторный БП из AT/ATX или серьёзная схема.
СообщениеДобавлено: Вс янв 10, 2021 12:01:24 
Модератор
Аватар пользователя

Карма: 153
Рейтинг сообщений: 2926
Зарегистрирован: Сб авг 14, 2010 15:05:51
Сообщений: 18870
Откуда: г. Озерск, Челябинская обл.
Рейтинг сообщения: 0
Медали: 1
Лучший человек Форума 2017 (1)
нельзя заменить 43 на 45, ничего не изменяя в штатной схеме.
у 45 частота на выходе в 2 раза меньше, чем у 43.

_________________
Мудрость приходит вместе с импотенцией...
Когда на русском форуме переходят на Вы, в реальной жизни начинают бить морду.


Вернуться наверх
 
Не в сети
 Заголовок сообщения: Re: Лабораторный БП из AT/ATX или серьёзная схема.
СообщениеДобавлено: Вс янв 10, 2021 13:23:46 
Грызет канифоль

Карма: -1
Рейтинг сообщений: 12
Зарегистрирован: Вс окт 04, 2020 09:48:35
Сообщений: 272
Рейтинг сообщения: 0
Starichok51, спасибо! Т.е. только заменить частотозадающую цепочку? Если частота работы 60кГц, то настраиваем цепочку на 120кГц?


Вернуться наверх
 
Показать сообщения за:  Сортировать по:  Вернуться наверх
Начать новую тему Ответить на тему  [ Сообщений: 4760 ]     ... , , , 152, , , ...  

Часовой пояс: UTC + 3 часа


Кто сейчас на форуме

Сейчас этот форум просматривают: ST@S и гости: 65


Вы не можете начинать темы
Вы не можете отвечать на сообщения
Вы не можете редактировать свои сообщения
Вы не можете удалять свои сообщения
Вы не можете добавлять вложения

Найти:
Перейти:  


Powered by phpBB © 2000, 2002, 2005, 2007 phpBB Group
Русская поддержка phpBB
Extended by Karma MOD © 2007—2012 m157y
Extended by Topic Tags MOD © 2012 m157y