Например TDA7294

Форум РадиоКот • Просмотр темы - Зарядное устройство для аккумуляторов на 3843
Форум РадиоКот
Здесь можно немножко помяукать :)

Текущее время: Ср ноя 26, 2025 22:27:53

Часовой пояс: UTC + 3 часа


ПРЯМО СЕЙЧАС:



Начать новую тему Ответить на тему  [ Сообщений: 1836 ]     ... , , , 18, , , ...  
Автор Сообщение
Не в сети
 Заголовок сообщения: Re: Зарядное устройство для аккумуляторов на 3843
СообщениеДобавлено: Ср янв 30, 2013 14:59:56 
Родился
Аватар пользователя

Зарегистрирован: Ср янв 16, 2013 03:43:15
Сообщений: 10
Откуда: Челябинск
Рейтинг сообщения: 0
конечно

_________________
Вышиваю крестиком.


Вернуться наверх
 
Не в сети
 Заголовок сообщения: Re: Зарядное устройство для аккумуляторов на 3843
СообщениеДобавлено: Ср янв 30, 2013 16:33:11 
Родился

Зарегистрирован: Сб ноя 13, 2010 07:15:47
Сообщений: 5
Рейтинг сообщения: 0
подскажите может кто переделывал блоки от компов на 3842 и 3845. или может у кого информация по этому вопросу есть


Вернуться наверх
 
Не в сети
 Заголовок сообщения: Re: Зарядное устройство для аккумуляторов на 3843
СообщениеДобавлено: Ср янв 30, 2013 19:51:16 
Встал на лапы

Зарегистрирован: Пт июн 03, 2011 15:15:02
Сообщений: 112
Откуда: Чайковский
Рейтинг сообщения: 0
сергей2 писал(а):
подскажите может кто переделывал блоки от компов на 3842 и 3845. или может у кого информация по этому вопросу есть


Лично я не вижу смысла, там слишком много наворочено, дежурка, защиты, еще как их правильно, "супервайзеры напряжения", проще печатку вытравил, с донора пересадил все что надо + еще можно один маломощный ИБП сделать из дежурки (там или виперы, или топы). Да и при отладке "переделанного" блока бывает некоторые "детальки" выпускают магический дым, что приводит к разборке еще одного блока, в итоге на выходе - 1 готовый БП + 10 скажем без диодов шотки (полевик, низкоомные резисторы... выберете сами). Если никогда платы не травили, а начитались интернетов что мол 2 резистора откинуть и будет щастье, то увы интернеты лгут.


Вернуться наверх
 
Не в сети
 Заголовок сообщения: Re: Зарядное устройство для аккумуляторов на 3843
СообщениеДобавлено: Ср янв 30, 2013 23:13:46 
Встал на лапы

Зарегистрирован: Пт фев 06, 2009 09:21:22
Сообщений: 93
Откуда: 150RUS
Рейтинг сообщения: 0
Starichok51 писал(а):
вот, изобразил схему на операционниках.
номиналы цепей коррекции ОУ пока назначил с потолка. нужно делать и подбирать их.

http://radiokot.ru/forum/download/file.php?id=73512
Как они подбираются?


Вернуться наверх
 
Эиком - электронные компоненты и радиодетали
Не в сети
 Заголовок сообщения: Re: Зарядное устройство для аккумуляторов на 3843
СообщениеДобавлено: Чт янв 31, 2013 06:15:32 
Родился

Зарегистрирован: Сб ноя 13, 2010 07:15:47
Сообщений: 5
Рейтинг сообщения: 0
Цитата:
Лично я не вижу смысла, там слишком много наворочено, дежурка, защиты, еще как их правильно, "супервайзеры напряжения", проще печатку вытравил, с донора пересадил все что надо + еще можно один маломощный ИБП сделать из дежурки (там или виперы, или топы). Да и при отладке "переделанного" блока бывает некоторые "детальки" выпускают магический дым, что приводит к разборке еще одного блока, в итоге на выходе - 1 готовый БП + 10 скажем без диодов шотки (полевик, низкоомные резисторы... выберете сами). Если никогда платы не травили, а начитались интернетов что мол 2 резистора откинуть и будет щастье, то увы интернеты лгут.

и платы я травил и переделывал другие блоки,двухтактные и отлично понимаю что дело не в 2 детальках..просто собралось десяток блоков и выкидывать жалко...да и к тому же интересно .поэтому прошу не нотаций а по делу. есть наработки или инфа пишите буду благодарен. нету..умничайте про себя. я думаю это интересно не только мне.


Вернуться наверх
 
Не в сети
 Заголовок сообщения: Re: Зарядное устройство для аккумуляторов на 3843
СообщениеДобавлено: Чт янв 31, 2013 06:19:58 
Держит паяльник хвостом
Аватар пользователя

Карма: 6
Рейтинг сообщений: 110
Зарегистрирован: Вт сен 19, 2006 12:07:02
Сообщений: 982
Откуда: Казахстан, г.Костанай
Рейтинг сообщения: 0
По поводу 7N60 - не обязательно сильно так заморачиваться и искать точно такой. Просто у меня они были в наличии и по характеристикам подходили. Зачастую можно и более маломощные использовать. Если транс рассчитывать программой Старичка, то программа покажет амплитуду тока транзистора, от этого и отталкиваемся. Про напряжение тоже не забываем. (Смотрим, что есть на донорах и подбираем с небольшим запасом. Естественно истоковый резистор нужно высчитать, чтобы не превысить ток через ключ)

_________________
А как же хочется нормальный магазин радиодеталей в нашем захолустье


Вернуться наверх
 
Не в сети
 Заголовок сообщения: Re: Зарядное устройство для аккумуляторов на 3843
СообщениеДобавлено: Чт янв 31, 2013 12:45:01 
Родился
Аватар пользователя

Зарегистрирован: Ср янв 16, 2013 03:43:15
Сообщений: 10
Откуда: Челябинск
Рейтинг сообщения: 0
Скидал на коленке вот такую приблуду цикличный таймер для режима заряд-разряд.
Стабильность времени конечно оставляет желать лучшего, но думаю что это очень важно.
Изображение

Конструктивную критику

_________________
Вышиваю крестиком.


Последний раз редактировалось Gooddi Чт янв 31, 2013 13:08:57, всего редактировалось 1 раз.

Вернуться наверх
 
Не в сети
 Заголовок сообщения: Re: Зарядное устройство для аккумуляторов на 3843
СообщениеДобавлено: Чт янв 31, 2013 12:52:34 
Друг Кота
Аватар пользователя

Карма: 93
Рейтинг сообщений: 2154
Зарегистрирован: Сб май 05, 2012 20:19:55
Сообщений: 4961
Откуда: Минск
Рейтинг сообщения: 0
Реле зашунтировать диодом и кондёр по питанию.

_________________
Прибор, защищённый предохранителем, сгорает первым, защитив предохранитель. Закон Мерфи.


Вернуться наверх
 
Не в сети
 Заголовок сообщения: Re: Зарядное устройство для аккумуляторов на 3843
СообщениеДобавлено: Чт янв 31, 2013 13:00:26 
Родился
Аватар пользователя

Зарегистрирован: Ср янв 16, 2013 03:43:15
Сообщений: 10
Откуда: Челябинск
Рейтинг сообщения: 0
диод стоит у меня, забыл нарисовать, исправил, а кондеров там хватает, он же от зарядника питается

_________________
Вышиваю крестиком.


Вернуться наверх
 
Не в сети
 Заголовок сообщения: Re: Зарядное устройство для аккумуляторов на 3843
СообщениеДобавлено: Чт янв 31, 2013 13:47:36 
Встал на лапы

Зарегистрирован: Пт ноя 05, 2010 12:52:03
Сообщений: 80
Рейтинг сообщения: 0
dandiv2006 писал(а):
По поводу 7N60 - не обязательно сильно так заморачиваться и искать точно такой.

Уважаемый dandiv2006. Если вы внимательно просмотрели мое сообщение на ст. 17 от 30 января по ссылке 7N60B меня смутило обозначение элемента и цикалевка!!?


Вернуться наверх
 
Не в сети
 Заголовок сообщения: Re: Зарядное устройство для аккумуляторов на 3843
СообщениеДобавлено: Чт янв 31, 2013 14:09:31 
Модератор
Аватар пользователя

Карма: 153
Рейтинг сообщений: 2926
Зарегистрирован: Сб авг 14, 2010 15:05:51
Сообщений: 18875
Откуда: г. Озерск, Челябинская обл.
Рейтинг сообщения: 0
Медали: 1
Лучший человек Форума 2017 (1)
а цикалевка - это как-то связано с Александром Цикало?

_________________
Мудрость приходит вместе с импотенцией...
Когда на русском форуме переходят на Вы, в реальной жизни начинают бить морду.


Вернуться наверх
 
Не в сети
 Заголовок сообщения: Re: Зарядное устройство для аккумуляторов на 3843
СообщениеДобавлено: Чт янв 31, 2013 16:12:04 
Встал на лапы

Зарегистрирован: Пт июн 03, 2011 15:15:02
Сообщений: 112
Откуда: Чайковский
Рейтинг сообщения: 0
сергей2 писал(а):
поэтому прошу не нотаций а по делу. есть наработки или инфа пишите буду благодарен. нету..умничайте про себя. я думаю это интересно не только мне.


А никто нотаций и не читает, курил я такие блоки на сей предмет, выводы ранее уже высказал...

Да я то как раз не умничаю, а по-делу: схему БП, даташит на шимку в зубы, далее вы получается в курсе (ну там про дежурку, как обмануть супервайзер, как регулировку прикрутить), заодно и с нами глупыми поделитесь

И вообще если все знаете, зачем спрашивать :dont_know: ?

Starichok51 писал(а):
Цикало
Он разве не цекало?


Вернуться наверх
 
Не в сети
 Заголовок сообщения: Re: Зарядное устройство для аккумуляторов на 3843
СообщениеДобавлено: Чт янв 31, 2013 16:44:10 
Модератор
Аватар пользователя

Карма: 153
Рейтинг сообщений: 2926
Зарегистрирован: Сб авг 14, 2010 15:05:51
Сообщений: 18875
Откуда: г. Озерск, Челябинская обл.
Рейтинг сообщения: 0
Медали: 1
Лучший человек Форума 2017 (1)
через Е он, но это же была шутка...

_________________
Мудрость приходит вместе с импотенцией...
Когда на русском форуме переходят на Вы, в реальной жизни начинают бить морду.


Вернуться наверх
 
Не в сети
 Заголовок сообщения: Re: Зарядное устройство для аккумуляторов на 3843
СообщениеДобавлено: Чт янв 31, 2013 17:25:26 
Поставщик валерьянки для Кота
Аватар пользователя

Карма: 12
Рейтинг сообщений: 65
Зарегистрирован: Ср авг 13, 2008 17:25:00
Сообщений: 2324
Откуда: Санкт-Петербург
Рейтинг сообщения: 0
Медали: 1
Получил миской по аватаре (1)
Цитата:
Если вы внимательно просмотрели мое сообщение на ст. 17 от 30 января по ссылке 7N60B меня смутило обозначение элемента и цикалевка!!?


Что конкретно смутило? Всё тоже самое и цоколёвка и обозначение.

_________________
Если прибор, будет способен видеть сигналы с частотами в пару сотен мегагерц, не превратив их в синус, - я готов настраивать его через ключи в командной строке, или правя текстовый файл... (с) Microtech


Вернуться наверх
 
Не в сети
 Заголовок сообщения: Re: Зарядное устройство для аккумуляторов на 3843
СообщениеДобавлено: Чт янв 31, 2013 17:46:48 
Держит паяльник хвостом
Аватар пользователя

Карма: 6
Рейтинг сообщений: 110
Зарегистрирован: Вт сен 19, 2006 12:07:02
Сообщений: 982
Откуда: Казахстан, г.Костанай
Рейтинг сообщения: 0
бес писал(а):
Если вы внимательно просмотрели мое сообщение на ст. 17 от 30 января по ссылке 7N60B меня смутило обозначение элемента и цикалевка!!?

А, понял про что речь. Вы не тот даташит нашли. IGBT транзистор вас смутил... но то что купили скорей всего SSS7N60B как написал Gooddi, а это обычный полевик

_________________
А как же хочется нормальный магазин радиодеталей в нашем захолустье


Вернуться наверх
 
Не в сети
 Заголовок сообщения: Re: Зарядное устройство для аккумуляторов на 3843
СообщениеДобавлено: Пт фев 01, 2013 03:09:00 
Встал на лапы

Зарегистрирован: Пт ноя 05, 2010 12:52:03
Сообщений: 80
Рейтинг сообщения: 0
Благодарю за разъяснение!


Вернуться наверх
 
Не в сети
 Заголовок сообщения: Re: Зарядное устройство для аккумуляторов на 3843
СообщениеДобавлено: Вт фев 05, 2013 13:45:07 
Встал на лапы

Зарегистрирован: Пт ноя 05, 2010 12:52:03
Сообщений: 80
Рейтинг сообщения: 0
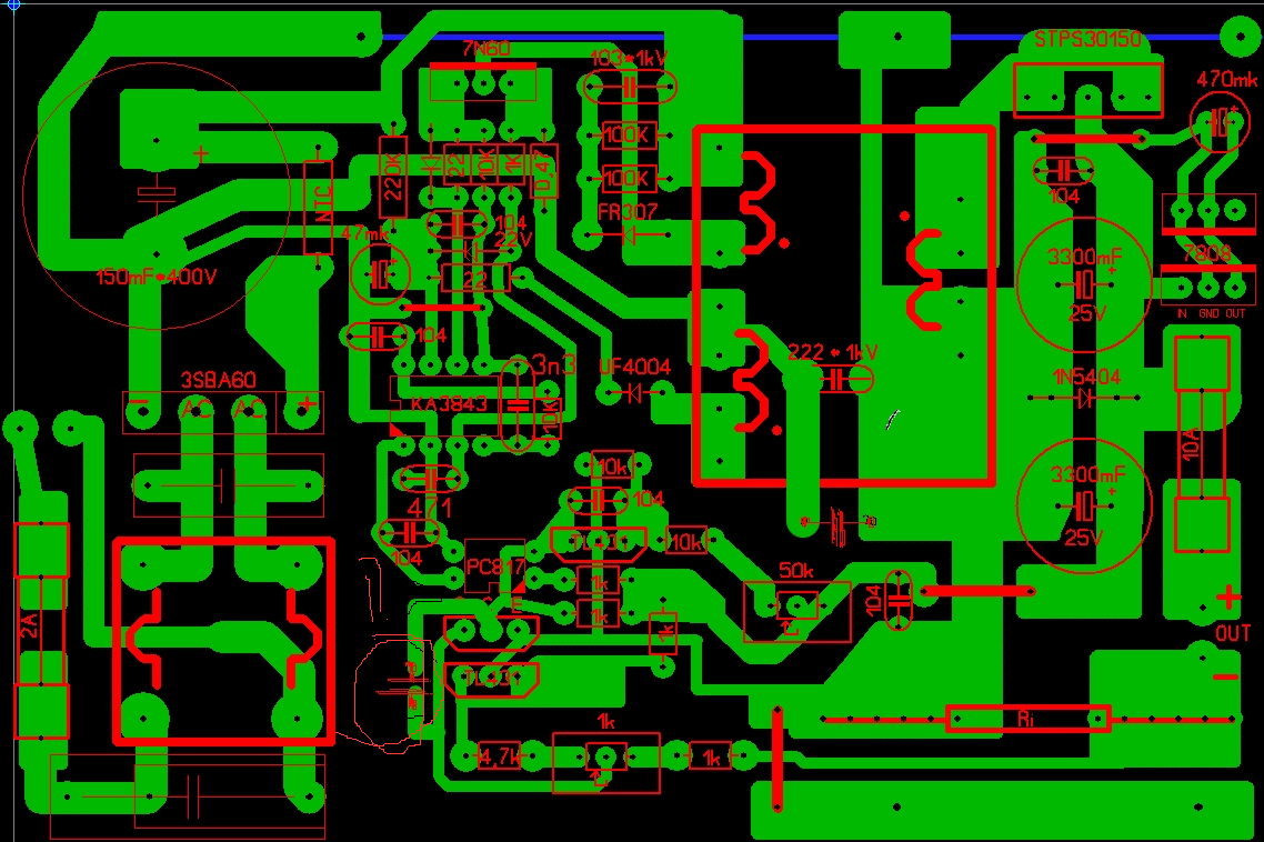
Уважаемые господа, КОТЫ есть, вопрос по печатки во вложении помечен участок что это?


Вложения:
14.gif [133.89 KiB]
Скачиваний: 1699
Вернуться наверх
 
Не в сети
 Заголовок сообщения: Re: Зарядное устройство для аккумуляторов на 3843
СообщениеДобавлено: Вт фев 05, 2013 18:26:03 
Держит паяльник хвостом
Аватар пользователя

Карма: 6
Рейтинг сообщений: 110
Зарегистрирован: Вт сен 19, 2006 12:07:02
Сообщений: 982
Откуда: Казахстан, г.Костанай
Рейтинг сообщения: 0
бес Ссылка на печатку? У меня их много версий, не пойму что отмечено...

p/s До этого выкладывал печатки блока питания на 3845 с применением SMD элементов (в другой теме), проводил сегодня эксперименты (на выходе поставил транзистор как в первоначальных схемах ЗУ, который по падению на токовом шунте открывает оптопару, стабилизируя ток) и нарисовал печатку (подредактировал маленько). Для заряда небольшого аккумулятора (как в UPS-ах) вполне подходит, по размерам небольшая плата, ошибок вроде не допустил (при редактировании) - буду собирать. Возможно кому пригодится

Вложение:
БП 7_4_зу.rar [15.36 KiB]
Скачиваний: 949


После сборки отпишусь и если эту печатку посчитаете достойной внимания, постараюсь оформить статью со схемой и фотками

_________________
А как же хочется нормальный магазин радиодеталей в нашем захолустье


Вернуться наверх
 
Не в сети
 Заголовок сообщения: Re: Зарядное устройство для аккумуляторов на 3843
СообщениеДобавлено: Вт фев 05, 2013 19:23:22 
Встал на лапы

Зарегистрирован: Пт июн 03, 2011 15:15:02
Сообщений: 112
Откуда: Чайковский
Рейтинг сообщения: 0
Узнаю почерк :))) Это я от руки дорисовывал, вам отправлял "последнюю" версию печатки, которую собирал из этой ветки, там конденсатор небольшой надо поставить чтобы блок не реагировал на прикосновение к переменному резистору "1К". Прошу строго не судить что в паинте нарисовал, дома только просмотрщик для спринта стоит.


Вернуться наверх
 
Не в сети
 Заголовок сообщения: Re: Зарядное устройство для аккумуляторов на 3843
СообщениеДобавлено: Вт фев 05, 2013 19:39:05 
Держит паяльник хвостом
Аватар пользователя

Карма: 6
Рейтинг сообщений: 110
Зарегистрирован: Вт сен 19, 2006 12:07:02
Сообщений: 982
Откуда: Казахстан, г.Костанай
Рейтинг сообщения: 0
BOLK, а так это про кондер между коллектором и базой транзистора
Одна из последних версий
Вложение:
ЗУ1.jpg [126.31 KiB]
Скачиваний: 2056

Просто вопрос то от пользователя бес, поэтому и не сообразил о чем речь идет :)

_________________
А как же хочется нормальный магазин радиодеталей в нашем захолустье


Вернуться наверх
 
Показать сообщения за:  Сортировать по:  Вернуться наверх
Начать новую тему Ответить на тему  [ Сообщений: 1836 ]     ... , , , 18, , , ...  

Часовой пояс: UTC + 3 часа


Кто сейчас на форуме

Сейчас этот форум просматривают: Google [Bot], ksv68, pptaa и гости: 86


Вы не можете начинать темы
Вы не можете отвечать на сообщения
Вы не можете редактировать свои сообщения
Вы не можете удалять свои сообщения
Вы не можете добавлять вложения

Найти:
Перейти:  


Powered by phpBB © 2000, 2002, 2005, 2007 phpBB Group
Русская поддержка phpBB
Extended by Karma MOD © 2007—2012 m157y
Extended by Topic Tags MOD © 2012 m157y