Например TDA7294

Форум РадиоКот • Просмотр темы - БП на TL081_0-30V / 0,002-3А
Форум РадиоКот
Здесь можно немножко помяукать :)

Текущее время: Пт фев 13, 2026 05:34:21

Часовой пояс: UTC + 3 часа


ПРЯМО СЕЙЧАС:



Начать новую тему Эта тема закрыта, Вы не можете редактировать и оставлять сообщения в ней.  [ Сообщений: 3722 ]     ... , , , 186,  
Автор Сообщение
Не в сети
 Заголовок сообщения: Re: БП на TL081_0-30V / 0,002-3А
СообщениеДобавлено: Вт ноя 29, 2022 14:57:56 
Потрогал лапой паяльник
Аватар пользователя

Зарегистрирован: Пн май 27, 2019 07:28:50
Сообщений: 350
Рейтинг сообщения: 0
Так при передаче на рации,по линии питания проходит ВЧ помеха,с которой в ИИП происходит сбой,резонанс или еще что.Короче все показания прыгать начинают,БП начинает трещать,гудеть и т.д., наверно может бахнуть,до этого не доводил.

_________________
Пока на свете есть идиоты,жить намного интересней


Вернуться наверх
 
Не в сети
 Заголовок сообщения: Re: БП на TL081_0-30V / 0,002-3А
СообщениеДобавлено: Вт ноя 29, 2022 16:24:30 
Друг Кота
Аватар пользователя

Карма: 146
Рейтинг сообщений: 6067
Зарегистрирован: Чт июн 04, 2009 21:06:49
Сообщений: 36290
Откуда: г.Мариинск
Рейтинг сообщения: 0
Медали: 1
Лучший человек Форума 2017 (1)
Нормальная реакция у не настроенного или неисправного блока питания, у линейных блоков тоже такое бывает, прада там трещать не чему. А возбуждение по цепи ОС тоже частое явление.

_________________
Тем кого не устаревает наличия ошибок в моем тексте, оставляю права не пользоваться моими советами или просто не читать мои сообщения.


Вернуться наверх
 
Не в сети
 Заголовок сообщения: Re: БП на TL081_0-30V / 0,002-3А
СообщениеДобавлено: Вт ноя 29, 2022 18:07:00 
Потрогал лапой паяльник
Аватар пользователя

Зарегистрирован: Пн май 27, 2019 07:28:50
Сообщений: 350
Рейтинг сообщения: 0
Бывает,если игнорировать неполярные кондеи :)).Но ведь комп то-ж не на маленькой частоте работает и мощность не хилая.Возможно просто надо что-то подкорректировать в БП,скорей всего фильтр нужен по выходу для среза ВЧ.

_________________
Пока на свете есть идиоты,жить намного интересней


Вернуться наверх
 
Не в сети
 Заголовок сообщения: Лабораторный блок питания diy kit
СообщениеДобавлено: Пн окт 27, 2025 15:52:16 
Родился

Зарегистрирован: Пн окт 27, 2025 15:30:56
Сообщений: 6
Рейтинг сообщения: 0
Купил блок питания diy kit с выходом 30 вольт 3 Ампера, собрал вроде заработал, поставил микросхемы мс34071 вместо tl081, на входе от трансформатора переменное напряжение 24 вольта ,когда решил проверить КЗ то напряжение на выходе пропало.При проверке сгорели dt882 ,D1047.Они сильно грелись.И ещё включал паралельно Шурик 0,47 ом вместо одного ставил таких два в паралельно,чтобы не сильно грелись.Подскажите где искать неисправность чтобы схема опять завелась и держала долго КЗ? При замере нет на выходе напряжения


Вложения:
file.php.jpg [82.77 KiB]
Скачиваний: 154
Вернуться наверх
 
Эиком - электронные компоненты и радиодетали
Не в сети
 Заголовок сообщения: Re: Лабораторный блок питания diy kit
СообщениеДобавлено: Пн окт 27, 2025 19:09:27 
Друг Кота
Аватар пользователя

Карма: 59
Рейтинг сообщений: 2240
Зарегистрирован: Чт янв 26, 2012 16:44:29
Сообщений: 19865
Откуда: Таксимо
Рейтинг сообщения: 0
Dt882 это кто на схеме? Куда шурик подключал 047 ома и зачем? По сути транзистор и должен был сгореть от перегрева

_________________
Мои поставщики запчастей с отличной репутацией
texnomag.ru
radioremont.com
pl-1.org
4ip.info
elitan.ru


Вернуться наверх
 
Не в сети
 Заголовок сообщения: Re: Лабораторный блок питания diy kit
СообщениеДобавлено: Пн окт 27, 2025 20:03:59 
Родился

Зарегистрирован: Пн окт 27, 2025 15:30:56
Сообщений: 6
Рейтинг сообщения: 0
Точно такого же номинала 0,47 ом параллельно два ставил так как сильно грелся транзистор D1047 d882 и сам шунт 0,47, хотел увеличить мощность шунта.Нельзя так?


Вложения:
78744a.jpg [94.66 KiB]
Скачиваний: 105
mc34071-d.pdf [484.1 KiB]
Скачиваний: 80
Вернуться наверх
 
Не в сети
 Заголовок сообщения: Re: Лабораторный блок питания diy kit
СообщениеДобавлено: Пн окт 27, 2025 20:45:19 
Друг Кота
Аватар пользователя

Карма: 17
Рейтинг сообщений: 472
Зарегистрирован: Ср ноя 11, 2009 17:19:30
Сообщений: 5652
Откуда: Воронеж
Рейтинг сообщения: 0
Если два, то ставить надо одноомные.

_________________
"Привет!" - соврал он.


Вернуться наверх
 
Не в сети
 Заголовок сообщения: Re: Лабораторный блок питания diy kit
СообщениеДобавлено: Пн окт 27, 2025 20:47:08 
Родился

Зарегистрирован: Пн окт 27, 2025 15:30:56
Сообщений: 6
Рейтинг сообщения: 0
На входах Ор1 2и 3 показывает 0 и на выходе 0 вольт, на двух других Ор2 и Ор3 на выходе 6 есть напряжения.


Вернуться наверх
 
Не в сети
 Заголовок сообщения: Re: Лабораторный блок питания diy kit
СообщениеДобавлено: Пн окт 27, 2025 21:05:17 
Держит паяльник хвостом

Карма: 2
Рейтинг сообщений: 122
Зарегистрирован: Пт ноя 22, 2024 14:08:43
Сообщений: 997
Рейтинг сообщения: 0
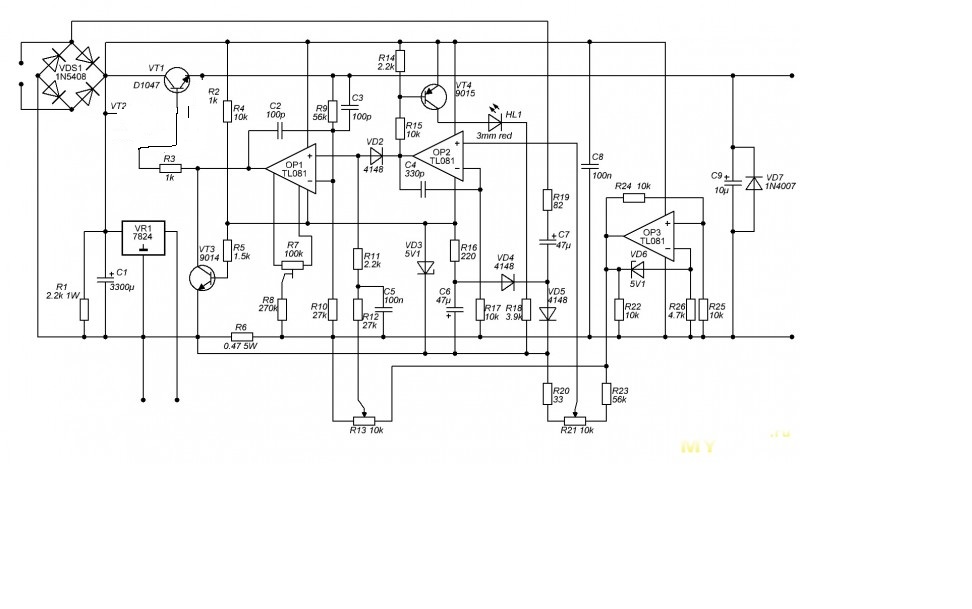
в исходном варианте схема на 3 А не будет работать в режиме кз....надо хоть 2-3-4 приличных транзистора и соответственные РАДИАТОРЫ (обдув)....на 1 А ещё можно как-то надеяться....
Изображение
----------
вот по этому бп тема
viewtopic.php?f=11&t=97550


Вернуться наверх
 
Не в сети
 Заголовок сообщения: Re: Лабораторный блок питания diy kit
СообщениеДобавлено: Пн окт 27, 2025 21:24:42 
Родился

Зарегистрирован: Пн окт 27, 2025 15:30:56
Сообщений: 6
Рейтинг сообщения: 0
Я нашел один на большую мощность 0,47 ом 10 ватт, .его можно поставить ?

Добавлено after 10 minutes 43 seconds:
Можно поставить вместо D1047 транзистор j13007?


Вернуться наверх
 
Не в сети
 Заголовок сообщения: Re: Лабораторный блок питания diy kit
СообщениеДобавлено: Пн окт 27, 2025 21:27:29 
Держит паяльник хвостом

Карма: 2
Рейтинг сообщений: 122
Зарегистрирован: Пт ноя 22, 2024 14:08:43
Сообщений: 997
Рейтинг сообщения: 0
ставить можешь что угодно, оно будет гореть....но замена твоя не адекватная....


Последний раз редактировалось Krismi70 Пн окт 27, 2025 21:31:24, всего редактировалось 1 раз.

Вернуться наверх
 
Не в сети
 Заголовок сообщения: Re: Лабораторный блок питания diy kit
СообщениеДобавлено: Пн окт 27, 2025 21:29:08 
Друг Кота
Аватар пользователя

Карма: 197
Рейтинг сообщений: 8630
Зарегистрирован: Пн ноя 30, 2009 03:00:01
Сообщений: 43467
Откуда: Нерезиновая
Рейтинг сообщения: 0
В данном случае- больше, это лучше, чем меньше.


Вернуться наверх
 
Не в сети
 Заголовок сообщения: Re: Лабораторный блок питания diy kit
СообщениеДобавлено: Пн окт 27, 2025 21:47:57 
Держит паяльник хвостом

Карма: 2
Рейтинг сообщений: 122
Зарегистрирован: Пт ноя 22, 2024 14:08:43
Сообщений: 997
Рейтинг сообщения: 0
вот когда-то форумчанин сделал 2 А на 4х КТ808....и оно не горело в любых режимах
Изображение
-----
и радиатор уже был 70С....


Вернуться наверх
 
Не в сети
 Заголовок сообщения: Re: Лабораторный блок питания diy kit
СообщениеДобавлено: Пн окт 27, 2025 23:46:26 
Родился

Зарегистрирован: Пн окт 27, 2025 15:30:56
Сообщений: 6
Рейтинг сообщения: 0
Это все с заменой платы , а на китайскую плату с наименьшими затратами можно на выходе получить хотя бы до 3 ампер и и не горело?


Вернуться наверх
 
Не в сети
 Заголовок сообщения: Re: Лабораторный блок питания diy kit
СообщениеДобавлено: Пн окт 27, 2025 23:50:56 
Держит паяльник хвостом

Карма: 2
Рейтинг сообщений: 122
Зарегистрирован: Пт ноя 22, 2024 14:08:43
Сообщений: 997
Рейтинг сообщения: 0
схема была выше.....((((...смысл, что выходных транзисторов должно быть много и мощных....и диоды моста должны быть на радиаторе, а не на плате...


Вернуться наверх
 
Не в сети
 Заголовок сообщения: Re: Лабораторный блок питания diy kit
СообщениеДобавлено: Чт окт 30, 2025 12:52:39 
Родился

Зарегистрирован: Пн окт 27, 2025 15:30:56
Сообщений: 6
Рейтинг сообщения: 0
Эта схема что выше держит большой ток при КЗ? Это я спрашиваю можно будет пользоваться блоком при поиске неисправности в платах, подключать спираль нагревательную.


Вернуться наверх
 
Не в сети
 Заголовок сообщения: Re: Лабораторный блок питания diy kit
СообщениеДобавлено: Чт окт 30, 2025 21:10:16 
Потрогал лапой паяльник

Зарегистрирован: Пт окт 28, 2011 16:01:18
Сообщений: 378
Рейтинг сообщения: 0
Вы может недопоняли, хотя на это намекали.
В режиме К.З. 30в на 3А, это 90 Вт тепла, которые почти все будут гасится на транзисторе!
Из этого уже и думайте, какие транзисторы ставить, и главное - какой нужен размер радиатора...
Может не с кастрюлю, но очень немаленький. Либо вентилятор добавлять, и желательно аварийный термостат еще.

Добавлено after 24 minutes 37 seconds:
Так, чисто бегло...

Резистор 0,47 Ом - при 3А там будет 4,5Вт, казалось бы приемлемо..., но при температуре воздуха +50, температура резистора будет около +270, и им можно будет даже паять. Стеклотекстолит нормально держит только до +140. Нужно поднимать резистор над платой, либо менять на 20Вт.

2SD1047 - до 100Вт, но это "Absolute maximum ratings", вы рискуете!
Можно попробовать что то в корпусе TO-3, например у КТ827 125Вт, это уже хоть какой то запас, одного даже должно хватить, но про радиатор я написал выше, и обязательно очень качественный тепловой контакт, ровная поверхность, паста.

Добавлено after 6 minutes 59 seconds:
Еще вспомнил.
Измеряйте сопротивление вторичной обмотки трансформатора.
Сопротивление длительной нагрузки, должно превышать сопротивление обмотки по крайней мере в 10 раз, иначе у вас вместо транзистора - трансформатор сгорит.


Вернуться наверх
 
Не в сети
 Заголовок сообщения: Re: Лабораторный блок питания diy kit
СообщениеДобавлено: Чт окт 30, 2025 21:12:33 
Держит паяльник хвостом

Карма: 2
Рейтинг сообщений: 122
Зарегистрирован: Пт ноя 22, 2024 14:08:43
Сообщений: 997
Рейтинг сообщения: 0
~Dimon~ писал(а):
КТ827 125Вт

уже давно выяснено, что при 30-40 В это очень слабый транзистор, на 1 А всего.....


Вернуться наверх
 
Не в сети
 Заголовок сообщения: Re: Лабораторный блок питания diy kit
СообщениеДобавлено: Чт окт 30, 2025 21:25:44 
Потрогал лапой паяльник

Зарегистрирован: Пт окт 28, 2011 16:01:18
Сообщений: 378
Рейтинг сообщения: 0
В каком смысле? По току или рассеиваемой мощности?

У меня он делает от транса 42в - 30в, нагрузка - движок от ПДМЛ.
При останове ротора там около 4А (измерял).
Долго конечно не насиловал, но ток держит.


Вернуться наверх
 
Не в сети
 Заголовок сообщения: Re: Лабораторный блок питания diy kit
СообщениеДобавлено: Чт окт 30, 2025 21:33:27 
Друг Кота
Аватар пользователя

Карма: 59
Рейтинг сообщений: 2240
Зарегистрирован: Чт янв 26, 2012 16:44:29
Сообщений: 19865
Откуда: Таксимо
Рейтинг сообщения: 0
Для поиска кз лучше сделай на дсдс платке

_________________
Мои поставщики запчастей с отличной репутацией
texnomag.ru
radioremont.com
pl-1.org
4ip.info
elitan.ru


Вернуться наверх
 
Показать сообщения за:  Сортировать по:  Вернуться наверх
Начать новую тему Эта тема закрыта, Вы не можете редактировать и оставлять сообщения в ней.  [ Сообщений: 3722 ]     ... , , , 186,  

Часовой пояс: UTC + 3 часа


Кто сейчас на форуме

Сейчас этот форум просматривают: нет зарегистрированных пользователей и гости: 45


Вы не можете начинать темы
Вы не можете отвечать на сообщения
Вы не можете редактировать свои сообщения
Вы не можете удалять свои сообщения
Вы не можете добавлять вложения

Найти:
Перейти:  


Powered by phpBB © 2000, 2002, 2005, 2007 phpBB Group
Русская поддержка phpBB
Extended by Karma MOD © 2007—2012 m157y
Extended by Topic Tags MOD © 2012 m157y