Например TDA7294

Форум РадиоКот • Просмотр темы - Зарядное устройстов из БП ATX на UC3845(43)
Форум РадиоКот
Здесь можно немножко помяукать :)

Текущее время: Вт дек 02, 2025 19:43:52

Часовой пояс: UTC + 3 часа


ПРЯМО СЕЙЧАС:



Начать новую тему Ответить на тему  [ Сообщений: 120 ]    , , 3, , ,  
Автор Сообщение
Не в сети
 Заголовок сообщения: Re: Зарядное устройстов из БП ATX на UC3845(43)
СообщениеДобавлено: Чт май 15, 2025 00:21:52 
Друг Кота
Аватар пользователя

Карма: 20
Рейтинг сообщений: 488
Зарегистрирован: Сб ноя 20, 2010 21:54:31
Сообщений: 3954
Рейтинг сообщения: 0
Примерчики не подойдут?


Вернуться наверх
 
Не в сети
 Заголовок сообщения: Re: Зарядное устройстов из БП ATX на UC3845(43)
СообщениеДобавлено: Чт май 15, 2025 17:42:23 
Открыл глаза

Зарегистрирован: Пн янв 13, 2014 16:01:21
Сообщений: 53
Рейтинг сообщения: 0
Это я не в ту тему влез. Не внимательно прочитал, показалось что автор использует БП не на 3845(43). Я только собрал зарядное, только из интереса добавил не этот интегратор( их уже ставил), а сделал управление и регулировку от Атм.16. Родную схему регулирования не менял, а просто подключил выход ШИМ на REF TL431. Так вот изначально не обратил внимание что с уменьшением тока оптопары, напряжение растет и не получалось его сильно снизить. А когда оптопару отвязал от регулируемого напряжения- все заработало.


Вернуться наверх
 
Не в сети
 Заголовок сообщения: Re: Зарядное устройстов из БП ATX на UC3845(43)
СообщениеДобавлено: Чт май 15, 2025 18:31:37 
Мучитель микросхем

Зарегистрирован: Пн фев 15, 2016 08:17:34
Сообщений: 494
Рейтинг сообщения: 0
lubitel5 в изначальной плате управления оптопара запитана от дежурки (7в). Пробовал даже от независимого источника 12в.
В собранной "простейшей схеме" изменение тока через оптопара как раз должно вызывать изменение ширины импульсов. Или я ошибаюсь?

_________________
Люди как свечи - одни на торт, другие в ... ( в медицинских целях).


Вернуться наверх
 
Не в сети
 Заголовок сообщения: Re: Зарядное устройстов из БП ATX на UC3845(43)
СообщениеДобавлено: Чт май 15, 2025 22:23:27 
Открыл глаза

Зарегистрирован: Пн янв 13, 2014 16:01:21
Сообщений: 53
Рейтинг сообщения: 0
Ну я думаю- не ошибаешься. У меня нет глубоких знаний в электронике, с "нуля" я, если и делал что, то не сложное, поэтому подход другой. По названию темы- это зарядное, а 5 В вроде оставил. Я всегда сначала проверяю БП в штатном режиме- работает- выпаиваю все лишние детали и связи- т.к. регулировка штатно идет и по 5 В, то резистор с 12 В на REF ставлю на 30% меньше( я ж зарядное делаю и все равно напряжение нужно не более 14,5 В, да и иногда и заменить кондер по питанию нечем ), иначе напряжение будет явно больше- работает, регулируется- иду дальше... А у Вас изначально напряжение выше штатного 12 В и возможно уже блок был неисправен. Ну если со стандартной схемой( простейшей) не получается получить даже 12 В, неисправность в др. месте, или так и осталась цепь 5 В? В "простой схеме" если "сверху" на ТЛ поставить 5К и подстроечник 5К то 6-7 В минимум точно должно быть.


Вернуться наверх
 
Эиком - электронные компоненты и радиодетали
Не в сети
 Заголовок сообщения: Re: Зарядное устройстов из БП ATX на UC3845(43)
СообщениеДобавлено: Пт май 16, 2025 05:25:59 
Мучитель микросхем

Зарегистрирован: Пн фев 15, 2016 08:17:34
Сообщений: 494
Рейтинг сообщения: 0
lubitel5, изначально БП был исправен. Оставлена основная линия только 12вольтовая, напряжение на которой умышленно поднято. ЗУ хотел сделать с функцией БП, поэтому от 0 до 25в. Дежурка искусственное поднята до 7в (выше не получается). Пробное питание от 12в - это независимый источник.

_________________
Люди как свечи - одни на торт, другие в ... ( в медицинских целях).


Вернуться наверх
 
Не в сети
 Заголовок сообщения: Re: Зарядное устройстов из БП ATX на UC3845(43)
СообщениеДобавлено: Пт май 16, 2025 14:36:05 
Открыл глаза

Зарегистрирован: Пн янв 13, 2014 16:01:21
Сообщений: 53
Рейтинг сообщения: 0
Мозг, наверное, устал и не видит какую-то мелочь. У меня,например, так часто. Ну начните сначала.То есть "родная" схема регулирования. В каких пределах изменяется напряжение? И зачем поднимать ДП? Должно и с 5 В работать. Ну пусть 6 В. Если 7 В это предел, значит дежурка не сможет в полной мере отреагировать ну увеличение нагрузки(ну это я так понимаю и это не факт).


Вложения:
БП 3843.png [89.59 KiB]
Скачиваний: 42
Вернуться наверх
 
Не в сети
 Заголовок сообщения: Re: Зарядное устройстов из БП ATX на UC3845(43)
СообщениеДобавлено: Пт май 16, 2025 18:42:51 
Мучитель микросхем

Зарегистрирован: Пн фев 15, 2016 08:17:34
Сообщений: 494
Рейтинг сообщения: 0
lubitel5, дежурку поднял уже в процессе "мытарств", изначально пробовал при 5в. Вернуть родную схему регулировки сложно, т к. низковольтную часть разобрал полностью. Снятая с этого блока самодельная плата управления прекрасно работает в другой переделке.

З.Ы. Дежурку нельзя поднять свыше 7в, т.к. "срывается" питание основной ШИМки, которое формируется трансформатором дежурки.

З.Ы З.Ы. А что за схема приаттачена? Откуда 5,1в?

_________________
Люди как свечи - одни на торт, другие в ... ( в медицинских целях).


Вернуться наверх
 
Не в сети
 Заголовок сообщения: Re: Зарядное устройстов из БП ATX на UC3845(43)
СообщениеДобавлено: Пт май 16, 2025 22:26:21 
Открыл глаза

Зарегистрирован: Пн янв 13, 2014 16:01:21
Сообщений: 53
Рейтинг сообщения: 0
Согласен, непонятно свою мысль излагаю. Раз срывается питание-то зачем и поднимать до предела, ну поставьте 6 В. Схема Ваша последняя, которая- "максимально похожа". Ну не 5,1 В(написал по инерции) а Ваши 7 В от дежурки. И не понял- что разобрали? Вы еще хотите на этой плате собрать зарядное-БП? Если да- то выход тот что будет 0-25 В нужен и ТЛ431 на место впаять с обвязкой- 5 деталек; если уже нет- то считаем тему закрытой?
Я схему исправил, выше я ошибся.


Вложения:
БП 3843.png [95.44 KiB]
Скачиваний: 37
Вернуться наверх
 
Не в сети
 Заголовок сообщения: Re: Зарядное устройстов из БП ATX на UC3845(43)
СообщениеДобавлено: Сб май 17, 2025 04:54:24 
Друг Кота
Аватар пользователя

Карма: 146
Рейтинг сообщений: 6062
Зарегистрирован: Чт июн 04, 2009 21:06:49
Сообщений: 36292
Откуда: г.Мариинск
Рейтинг сообщения: 0
Медали: 1
Лучший человек Форума 2017 (1)
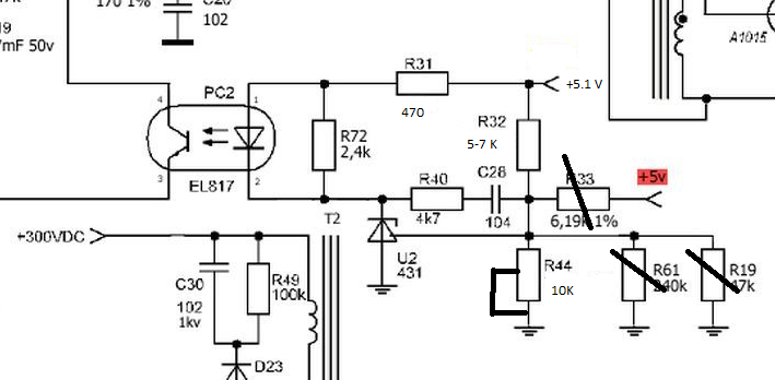
Схема не правильная.
1.При таком включении регулятора регулировка получится нелинейной.
2.Часть поворота потенциометра будет не задействованная (ниже 0,5к).
3.Не удаётся получить минимального напряжения 2.5в (если только оборвать потенциометр).
Потенциометр нужно ставить на место R32.
Изображение
В схемах с регулируемым напряжением в разрыв управляющего электрода ТЛки лучше поставить резистор 100-200 Ом.

_________________
Тем кого не устаревает наличия ошибок в моем тексте, оставляю права не пользоваться моими советами или просто не читать мои сообщения.


Вернуться наверх
 
Не в сети
 Заголовок сообщения: Re: Зарядное устройстов из БП ATX на UC3845(43)
СообщениеДобавлено: Сб май 17, 2025 14:33:45 
Мучитель микросхем

Зарегистрирован: Пн фев 15, 2016 08:17:34
Сообщений: 494
Рейтинг сообщения: 0
Изображение

Что за софтинка, Excel?

_________________
Люди как свечи - одни на торт, другие в ... ( в медицинских целях).


Вернуться наверх
 
Не в сети
 Заголовок сообщения: Re: Зарядное устройстов из БП ATX на UC3845(43)
СообщениеДобавлено: Сб май 17, 2025 14:58:18 
Друг Кота
Аватар пользователя

Карма: 146
Рейтинг сообщений: 6062
Зарегистрирован: Чт июн 04, 2009 21:06:49
Сообщений: 36292
Откуда: г.Мариинск
Рейтинг сообщения: 0
Медали: 1
Лучший человек Форума 2017 (1)
Да, обычный Excel, формула из даташита, только не много упрощённая.

_________________
Тем кого не устаревает наличия ошибок в моем тексте, оставляю права не пользоваться моими советами или просто не читать мои сообщения.


Вернуться наверх
 
Не в сети
 Заголовок сообщения: Re: Зарядное устройстов из БП ATX на UC3845(43)
СообщениеДобавлено: Сб май 17, 2025 15:21:07 
Мучитель микросхем

Зарегистрирован: Пн фев 15, 2016 08:17:34
Сообщений: 494
Рейтинг сообщения: 0
Упрощенная-это типа без учета RL?

_________________
Люди как свечи - одни на торт, другие в ... ( в медицинских целях).


Вернуться наверх
 
Не в сети
 Заголовок сообщения: Re: Зарядное устройстов из БП ATX на UC3845(43)
СообщениеДобавлено: Сб май 17, 2025 15:29:43 
Друг Кота
Аватар пользователя

Карма: 146
Рейтинг сообщений: 6062
Зарегистрирован: Чт июн 04, 2009 21:06:49
Сообщений: 36292
Откуда: г.Мариинск
Рейтинг сообщения: 0
Медали: 1
Лучший человек Форума 2017 (1)
Без учёта тока управляющего электрода, при таких номиналах делителя этот ток практически не влияет.
Изображение

_________________
Тем кого не устаревает наличия ошибок в моем тексте, оставляю права не пользоваться моими советами или просто не читать мои сообщения.


Вернуться наверх
 
Не в сети
 Заголовок сообщения: Re: Зарядное устройстов из БП ATX на UC3845(43)
СообщениеДобавлено: Сб май 17, 2025 16:07:26 
Открыл глаза

Зарегистрирован: Пн янв 13, 2014 16:01:21
Сообщений: 53
Рейтинг сообщения: 0
Ну хоть тема ожила. Если- "схема не правильная" - это ко мне, так я вроде и не писал что схема правильная. Просто автор не может сдвинуться с мертвой точки и у него вообще напряжение практически не регулируется. Если результат совпадет с расчетом и напряжение будет регулироваться в достаточно широком диапазоне( я вообще предполагал что может быть 6-18 В), значит блок исправен и можно идти дальше дальше с начала. Думается что где-то небольшая незамеченная или ошибка, или дорожки спаялись. С этим интегратором должно и от 5 В питания ОУ работать, только как сказано выше вместо светодиодов(ну нет здесь в них смысла) диоды.


Вернуться наверх
 
Не в сети
 Заголовок сообщения: Re: Зарядное устройстов из БП ATX на UC3845(43)
СообщениеДобавлено: Сб май 17, 2025 17:17:51 
Мучитель микросхем

Зарегистрирован: Пн фев 15, 2016 08:17:34
Сообщений: 494
Рейтинг сообщения: 0
Переделал свою "простую" схему. Оптопара питается от дежурки (7в) через 1к0. На управляющий TL431 с выхода через подстроечник 50К и в нижнем плече 2к4. Регулировка плавная от 41,6в до 18,4в. Состветственно в этом диапазоне на управляющем стабильно 2,5в. При дальнейшем вращении подстроечника - выход стопорится на 18,4в, а на управляющем начинает расти ( что очевидно).
Думаю проблема все таки в горячей части. Я склоняюсь к версии, что влияет трансформаторная развязка ШИМки и полевиков. Как влияет я не понимаю. Эту версию я выдвинул ранее и никто её еще не опроверг.

_________________
Люди как свечи - одни на торт, другие в ... ( в медицинских целях).


Вернуться наверх
 
Не в сети
 Заголовок сообщения: Re: Зарядное устройстов из БП ATX на UC3845(43)
СообщениеДобавлено: Сб май 17, 2025 21:23:40 
Друг Кота
Аватар пользователя

Карма: 20
Рейтинг сообщений: 488
Зарегистрирован: Сб ноя 20, 2010 21:54:31
Сообщений: 3954
Рейтинг сообщения: 0
Исходя из примеров, в моём предыдущем посте, - схемы и картинки вставлять не буду, - можно попробовать запитать оу с оптопарой от отдельного импульсного источника питания, имеющего общий провод с нагрузкой. ТС же строит зарядное для акка на 12в, или более универсальное, на весь диапазон, включая аккумулятор самокатов? При склонении ТС к какой-либо версии - вернись к истокам, добейся работы устройства по известной схеме.


Вернуться наверх
 
Не в сети
 Заголовок сообщения: Re: Зарядное устройстов из БП ATX на UC3845(43)
СообщениеДобавлено: Сб май 17, 2025 21:36:30 
Открыл глаза

Зарегистрирован: Пн янв 13, 2014 16:01:21
Сообщений: 53
Рейтинг сообщения: 0
Ну как она может влиять? С "завода" у блока было 12 В, а у Вас меньше 16 В нет. С каких соображений - целых 50 кОм- по схеме 15 кОм и то это с учетом подачи еще и 5 В. Откуда только 2к4, если родное 6 с чем-то. Поставьте 10 к и 10к подстроечник снизу- если и так не будет ниже 16 В, то нужно искать дефект. Склоняюсь к тому что что-то лишнее не заметили в схеме регулирования. Ну добавь к имеющейся схеме подстроечник 10к с катода ТЛ431 на корпус -но тут явно ток 817 будет нужный и если не снизится выход- смотреть уже 3845. Ну или сразу проведите измерения режимов 3845, 1.2.8 вывода относительно 5, ну об этом уже писали выше.


Вернуться наверх
 
Не в сети
 Заголовок сообщения: Re: Зарядное устройстов из БП ATX на UC3845(43)
СообщениеДобавлено: Вс май 18, 2025 02:12:29 
Друг Кота
Аватар пользователя

Карма: 20
Рейтинг сообщений: 488
Зарегистрирован: Сб ноя 20, 2010 21:54:31
Сообщений: 3954
Рейтинг сообщения: 0
lubitel5, схему приведите, телепатию только ещё развивать все собрались, и укажите, что у ТС не так. На пальцах без схемотехнического объекта трудно судить, скачиваете и корректируете скрин в пайнте, нетрудно же.
В версии по примерчику регулировалось почти до нуля, давно правда было сделано подобное, и позиционные отличаются.
Тема, возможно, немного не учитывает коэффициент заполнения, 43 и 45 отличаются им.
Ещё несколько примеров -
https://www.drive2.ru/b/460076897821305213/
https://www.drive2.ru/l/9260093/
https://9zip.ru/home/uc3842_uc3843_charger.htm - всё таки добавлю, некоторым за словами не видно активную ссылку


Вернуться наверх
 
Не в сети
 Заголовок сообщения: Re: Зарядное устройстов из БП ATX на UC3845(43)
СообщениеДобавлено: Вс май 18, 2025 11:13:19 
Открыл глаза

Зарегистрирован: Пн янв 13, 2014 16:01:21
Сообщений: 53
Рейтинг сообщения: 0
mikes357, причем здесь телепатия и схемы. У автора напряжение не опускается ниже 16 В и он "винит" заводскую схему которая предназначена и работала на 12 В. Схемку регулирования я приложил, и все ваши подходят. Ну тыкните меня пальцем, пожалуйста, в какой из них при номиналах делителя на выводе REF TL431 50К и 2К4, как выше указал автор, может получиться хотя бы 12 В ? По вашим примерам ставят вверху 1К5 снизу 10К и проверяют диапазон регулировки. Что и нужно сделать автору. Это же по сути говорите и Вы и другие участники. Но автор уперто собирает схему которая не даст в его случае и 12 В, начинает мерять напряжение на ТЛ, ток 817-й... Повторюсь-собрать схему проверки как в Ваших примерах и проверить диапазон, а уже потом думать дальше.


Вернуться наверх
 
Не в сети
 Заголовок сообщения: Re: Зарядное устройстов из БП ATX на UC3845(43)
СообщениеДобавлено: Вс май 18, 2025 11:59:45 
Мучитель микросхем

Зарегистрирован: Пн фев 15, 2016 08:17:34
Сообщений: 494
Рейтинг сообщения: 0
Ну тыкните меня пальцем, пожалуйста, в какой из них при номиналах делителя на выводе REF TL431 50К и 2К4, как выше указал автор, может получиться хотя бы 12 В?


9к1/2к4 = 12в/2,5в. 50к - это многооборотный подстроечник :oops:

Добавлено after 21 minute 1 second:
...можно попробовать запитать оу с оптопарой от отдельного импульсного источника питания, имеющего общий провод с нагрузкой.

Пробовал, подавал 12в от отдельного БП - результат тот же.
Возвращаясь к истокам, напомню, что уже писал - снятая с этого БП плата управления на ОУ работатет отлично в другой переделке.

З.Ы.mikes357, я правильно понимаю в Ваших сообщениях, ТС - это Топик Стартер или все же Трансформатор Силовой :facepalm:

_________________
Люди как свечи - одни на торт, другие в ... ( в медицинских целях).


Последний раз редактировалось LiSer Вс май 18, 2025 15:04:33, всего редактировалось 2 раз(а).

Вернуться наверх
 
Показать сообщения за:  Сортировать по:  Вернуться наверх
Начать новую тему Ответить на тему  [ Сообщений: 120 ]    , , 3, , ,  

Часовой пояс: UTC + 3 часа


Кто сейчас на форуме

Сейчас этот форум просматривают: vlasovzloy, Витек_28 и гости: 75


Вы не можете начинать темы
Вы не можете отвечать на сообщения
Вы не можете редактировать свои сообщения
Вы не можете удалять свои сообщения
Вы не можете добавлять вложения

Найти:
Перейти:  


Powered by phpBB © 2000, 2002, 2005, 2007 phpBB Group
Русская поддержка phpBB
Extended by Karma MOD © 2007—2012 m157y
Extended by Topic Tags MOD © 2012 m157y