Например TDA7294

Форум РадиоКот • Просмотр темы - Блок питания на UC3844
Форум РадиоКот
Здесь можно немножко помяукать :)

Текущее время: Пт дек 12, 2025 19:05:28

Часовой пояс: UTC + 3 часа


ПРЯМО СЕЙЧАС:



Начать новую тему Ответить на тему  [ Сообщений: 120 ]    , , 3, , ,  
Автор Сообщение
Не в сети
 Заголовок сообщения: Re: Блок питания на UC3844
СообщениеДобавлено: Пт апр 27, 2012 11:47:00 
Модератор
Аватар пользователя

Карма: 153
Рейтинг сообщений: 2926
Зарегистрирован: Сб авг 14, 2010 15:05:51
Сообщений: 18889
Откуда: г. Озерск, Челябинская обл.
Рейтинг сообщения: 0
Медали: 1
Лучший человек Форума 2017 (1)
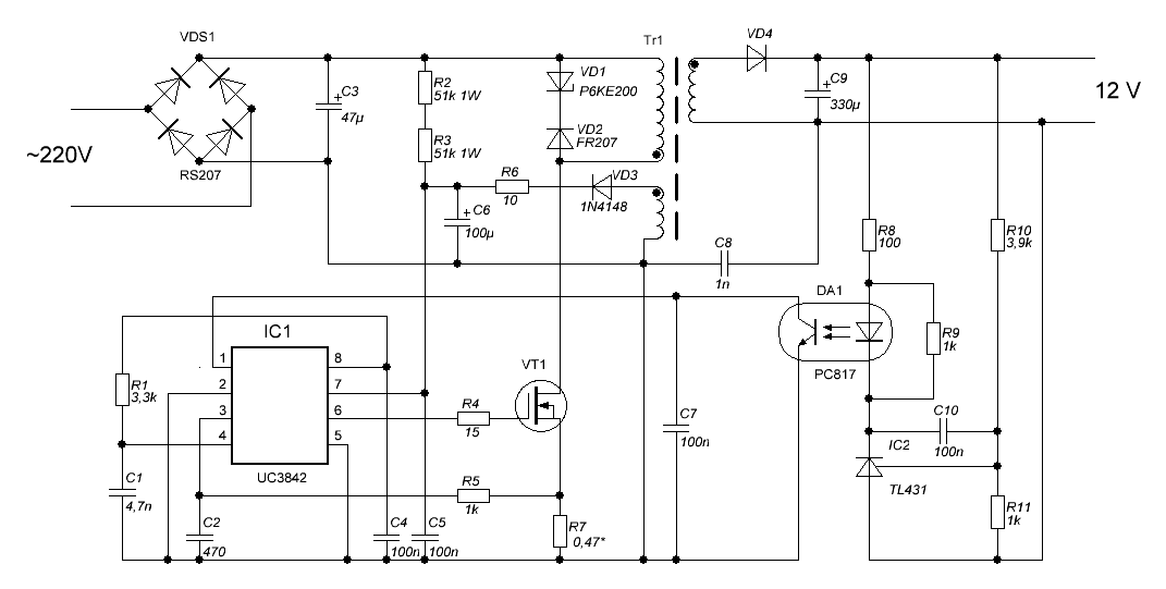
зачем обсуждать, как подключить, если я выше привел полную схему с оптроном и тл431.

_________________
Мудрость приходит вместе с импотенцией...
Когда на русском форуме переходят на Вы, в реальной жизни начинают бить морду.


Вернуться наверх
 
Не в сети
 Заголовок сообщения: Re: Блок питания на UC3844
СообщениеДобавлено: Пт апр 27, 2012 11:49:40 
Первый раз сказал Мяу!

Зарегистрирован: Пт апр 20, 2012 18:18:19
Сообщений: 23
Откуда: Санкт-Петербург
Рейтинг сообщения: 0
Да был случай у меня что то с тлкой работать не хотел вот и хотел ее исключить


Вернуться наверх
 
Не в сети
 Заголовок сообщения: Re: Блок питания на UC3844
СообщениеДобавлено: Пт апр 27, 2012 12:14:36 
Друг Кота
Аватар пользователя

Карма: 146
Рейтинг сообщений: 6065
Зарегистрирован: Чт июн 04, 2009 21:06:49
Сообщений: 36292
Откуда: г.Мариинск
Рейтинг сообщения: 0
Медали: 1
Лучший человек Форума 2017 (1)
На этой схеме конденсаторы С7 , С10 не великоваты?

_________________
Тем кого не устаревает наличия ошибок в моем тексте, оставляю права не пользоваться моими советами или просто не читать мои сообщения.


Вернуться наверх
 
Не в сети
 Заголовок сообщения: Re: Блок питания на UC3844
СообщениеДобавлено: Пт апр 27, 2012 12:21:13 
Модератор
Аватар пользователя

Карма: 153
Рейтинг сообщений: 2926
Зарегистрирован: Сб авг 14, 2010 15:05:51
Сообщений: 18889
Откуда: г. Озерск, Челябинская обл.
Рейтинг сообщения: 0
Медали: 1
Лучший человек Форума 2017 (1)
нет.
но желающие могут подобрать их поточнее...

_________________
Мудрость приходит вместе с импотенцией...
Когда на русском форуме переходят на Вы, в реальной жизни начинают бить морду.


Вернуться наверх
 
Эиком - электронные компоненты и радиодетали
Не в сети
 Заголовок сообщения: Re: Блок питания на UC3844
СообщениеДобавлено: Пт апр 27, 2012 14:11:14 
Друг Кота
Аватар пользователя

Карма: 146
Рейтинг сообщений: 6065
Зарегистрирован: Чт июн 04, 2009 21:06:49
Сообщений: 36292
Откуда: г.Мариинск
Рейтинг сообщения: 0
Медали: 1
Лучший человек Форума 2017 (1)
А то я посмотрел схемы мониторов с этими микросхемами, там везде на порядок меньше, да и из практики знаю что лучше ставить минимальную емкость при которой обеспеченна устойчивость.
У меня в блоках С7 1000-2200пф, и нормально работает.

_________________
Тем кого не устаревает наличия ошибок в моем тексте, оставляю права не пользоваться моими советами или просто не читать мои сообщения.


Вернуться наверх
 
Не в сети
 Заголовок сообщения: Re: Блок питания на UC3844
СообщениеДобавлено: Пт апр 27, 2012 16:18:15 
Первый раз сказал Мяу!

Зарегистрирован: Пт апр 20, 2012 18:18:19
Сообщений: 23
Откуда: Санкт-Петербург
Рейтинг сообщения: 0
Переподключил обратную связь на оптрон как посоветовали но без ТЛ ки все заработало и даже не пищит и не гудит на холостом ходу тоже держит стабильно напряжение под нагрузкой практически не проседает. теперь осталось оттестить и отпишусь как все прошли испытания.


Вернуться наверх
 
Не в сети
 Заголовок сообщения: Re: Блок питания на UC3844
СообщениеДобавлено: Вс апр 29, 2012 09:32:09 
Модератор
Аватар пользователя

Карма: 153
Рейтинг сообщений: 2926
Зарегистрирован: Сб авг 14, 2010 15:05:51
Сообщений: 18889
Откуда: г. Озерск, Челябинская обл.
Рейтинг сообщения: 0
Медали: 1
Лучший человек Форума 2017 (1)
Телекот, на твоей картинке нарисовано 0,022 мкФ. это 22000 пФ, а не 2200, как ты написал.

_________________
Мудрость приходит вместе с импотенцией...
Когда на русском форуме переходят на Вы, в реальной жизни начинают бить морду.


Вернуться наверх
 
Не в сети
 Заголовок сообщения: Re: Блок питания на UC3844
СообщениеДобавлено: Вс апр 29, 2012 15:53:54 
Друг Кота
Аватар пользователя

Карма: 146
Рейтинг сообщений: 6065
Зарегистрирован: Чт июн 04, 2009 21:06:49
Сообщений: 36292
Откуда: г.Мариинск
Рейтинг сообщения: 0
Медали: 1
Лучший человек Форума 2017 (1)
В некоторых схемах конденсатор вообще отсутствует, просто не попалась. Хотя пробовал, но потом на всякий случай ставил, от помех. Постоянную времени цепи ОС можно и в одном месте скорректировать, возле самой ТЛки.

_________________
Тем кого не устаревает наличия ошибок в моем тексте, оставляю права не пользоваться моими советами или просто не читать мои сообщения.


Вернуться наверх
 
Не в сети
 Заголовок сообщения: Re: Блок питания на UC3844
СообщениеДобавлено: Пт июн 01, 2012 13:57:24 
Первый раз сказал Мяу!

Зарегистрирован: Пт апр 20, 2012 18:18:19
Сообщений: 23
Откуда: Санкт-Петербург
Рейтинг сообщения: 0
Ну вот добрался снова до блока! запускаю все работает но вот только вместо положенных при 90 ваттах и выше начинается какое то шипение трансформатора может кто подскажет в чем дело ?


Вернуться наверх
 
Не в сети
 Заголовок сообщения: Re: Блок питания на UC3844
СообщениеДобавлено: Пт июн 01, 2012 14:22:39 
Модератор
Аватар пользователя

Карма: 153
Рейтинг сообщений: 2926
Зарегистрирован: Сб авг 14, 2010 15:05:51
Сообщений: 18889
Откуда: г. Озерск, Челябинская обл.
Рейтинг сообщения: 0
Медали: 1
Лучший человек Форума 2017 (1)
настройку частотной коррекции цепей обратной связи надо делать, чтобы была устойчивая работа во всем интервале нагрузок.

_________________
Мудрость приходит вместе с импотенцией...
Когда на русском форуме переходят на Вы, в реальной жизни начинают бить морду.


Вернуться наверх
 
Не в сети
 Заголовок сообщения: Re: Блок питания на UC3844
СообщениеДобавлено: Пт июн 01, 2012 15:10:57 
Первый раз сказал Мяу!

Зарегистрирован: Пт апр 20, 2012 18:18:19
Сообщений: 23
Откуда: Санкт-Петербург
Рейтинг сообщения: 0
а может быть такое что шумят сами чашки трансформатора из-за того что плохо закреплены или первичка провода вибрируют ? ,
А в каких пределах должен быть кондер для улучшения частотной характеристики ?


Вернуться наверх
 
Не в сети
 Заголовок сообщения: Re: Блок питания на UC3844
СообщениеДобавлено: Пт июн 01, 2012 18:24:49 
Модератор
Аватар пользователя

Карма: 153
Рейтинг сообщений: 2926
Зарегистрирован: Сб авг 14, 2010 15:05:51
Сообщений: 18889
Откуда: г. Озерск, Челябинская обл.
Рейтинг сообщения: 0
Медали: 1
Лучший человек Форума 2017 (1)
не гадать надо, а смотреть осциллографом форму напряжения.
сердечник перемагничивается далеко за слышимым звуковым диапазоном, и звук от его магнитострикции услышать невозможно.
это не транс на 50 Гц, который гудит.
происходит перерегулирование, и схема начинает работать пачками импульсов. а частота следования этих пачек лежит в слышимом звуковом диапазоне.

_________________
Мудрость приходит вместе с импотенцией...
Когда на русском форуме переходят на Вы, в реальной жизни начинают бить морду.


Вернуться наверх
 
Не в сети
 Заголовок сообщения: Re: Блок питания на UC3844
СообщениеДобавлено: Сб дек 19, 2015 20:26:50 
Грызет канифоль
Аватар пользователя

Карма: 2
Рейтинг сообщений: 6
Зарегистрирован: Вт мар 11, 2008 06:22:36
Сообщений: 256
Откуда: Волгоград
Рейтинг сообщения: 0
Starichok51 писал(а):
более-менее понятная осцилка на затворе. видно, что обратная связь не устойчивая. то широкий импульс, то минимальной длины.
получается, что номиналы частотной коррекции из даташита совершенно не подходят к этой схеме.
и вообще, такое включение, со стабилизацией по обмотке питания, не является правильным решением (хотя и помещено в даташит).
тебе нужно схему изменить согласно прилагаемой мною схеме.
http://radiokot.ru/forum/download/file.php?id=104954


Старичок, а схема точно правильная? Оптопара заводится на первую ногу и замыкает ее на землю. Т.е.
А) замыкает выход усилителя ошибки на землю да и еще без токоограничения
Б) куда тогда делать компенсацию?


Вернуться наверх
 
Не в сети
 Заголовок сообщения: Re: Блок питания на UC3844
СообщениеДобавлено: Сб дек 19, 2015 21:12:57 
Поставщик валерьянки для Кота

Карма: 4
Рейтинг сообщений: 210
Зарегистрирован: Сб май 07, 2011 17:52:59
Сообщений: 2466
Рейтинг сообщения: 0
Цитата:
А) замыкает выход усилителя ошибки на землю да и еще без токоограничения
да там нечего ограничивать: вытекающий ток усилителя ограничен значением 1ма около. частотной коррекцией охватывается ОУ 431.

_________________
душа человеческая темна и с легкостью обращается ко злу


Вернуться наверх
 
Не в сети
 Заголовок сообщения: Re: Блок питания на UC3844
СообщениеДобавлено: Сб дек 19, 2015 21:35:55 
Грызет канифоль
Аватар пользователя

Карма: 2
Рейтинг сообщений: 6
Зарегистрирован: Вт мар 11, 2008 06:22:36
Сообщений: 256
Откуда: Волгоград
Рейтинг сообщения: 0
Зачем делать только одну коррекцию и тем более на вторичной стороне. А что будет если ОС отвалится? Контроллер в обычном виде задерет напряжение на выходе. Но в отсутствии коррекцию он предпочтет просто взорваться вместе с транзистором.


Вернуться наверх
 
Не в сети
 Заголовок сообщения: Re: Блок питания на UC3844
СообщениеДобавлено: Сб дек 19, 2015 22:00:23 
Поставщик валерьянки для Кота

Карма: 4
Рейтинг сообщений: 210
Зарегистрирован: Сб май 07, 2011 17:52:59
Сообщений: 2466
Рейтинг сообщения: 0
Цитата:
Зачем делать только одну коррекцию и тем более на вторичной стороне
у вас есть лично вами собранный работоспособный преобразователь? А то разговор то ни о чем как бэ :dont_know:
Цитата:
А что будет если ОС отвалится?
да ничего особенно страшного не случится: сгорит копеечный шим с копеечным транзистором и обвязкою.
Цитата:
Но в отсутствии коррекцию он предпочтет просто взорваться вместе с транзистором
вы про какую коррекцию то толкуете? Про частотную усилителя ошибки или про коррекцию наклона "пилы"?

_________________
душа человеческая темна и с легкостью обращается ко злу


Вернуться наверх
 
Не в сети
 Заголовок сообщения: Re: Блок питания на UC3844
СообщениеДобавлено: Сб дек 19, 2015 22:11:09 
Грызет канифоль
Аватар пользователя

Карма: 2
Рейтинг сообщений: 6
Зарегистрирован: Вт мар 11, 2008 06:22:36
Сообщений: 256
Откуда: Волгоград
Рейтинг сообщения: 0
1. На данной микросхеме - нет. Но вот планирую сделать, так как нужен дешевый флай.
2. Ну да, ерунда. Особенно когда сделаешь их 10 000 штук (на 3 млн. рублей) и затем бесплатно поменяешь клиентам (на еще 3 млн. рублей). Логика, конечно, у Вас русского человека.
3. Я говорю про Slope Compensation, которую я не виду в данной схеме.

P.S. Естественно данную схему я не собираюсь повторять, просто хочу понять что это за решение. Был бы это студент, еще ладно. Но это схема Старичка...


Вернуться наверх
 
Не в сети
 Заголовок сообщения: Re: Блок питания на UC3844
СообщениеДобавлено: Сб дек 19, 2015 22:38:23 
Поставщик валерьянки для Кота

Карма: 4
Рейтинг сообщений: 210
Зарегистрирован: Сб май 07, 2011 17:52:59
Сообщений: 2466
Рейтинг сообщения: 0
Цитата:
Естественно данную схему я не собираюсь повторять, просто хочу понять что это за решение. Был бы это студент, еще ладно. Но это схема Старичка...
не понял :dont_know: брезгуете что ли? а как вы хотите понять тогда что за решение? ну если религия не позволяет небо паяльником коптить, тогда хотя б в LTSpise прогоните её. А потом, почему Вы решили, что sloop compensation это откуп от всех напастей? И с ним при обрыве ООС все прекрасно сгорает, ну акромя, может, только самого миттерного повторителя :))) он у мну всегда целешенек оставался, канда кругом одни трупы тлели
Цитата:
Но вот планирую сделать, так как нужен дешевый флай
это вам в сторону PI надо смотреть тогда, а там и компенсации никакой впамине нету

_________________
душа человеческая темна и с легкостью обращается ко злу


Вернуться наверх
 
Не в сети
 Заголовок сообщения: Re: Блок питания на UC3844
СообщениеДобавлено: Сб дек 19, 2015 22:52:52 
Грызет канифоль
Аватар пользователя

Карма: 2
Рейтинг сообщений: 6
Зарегистрирован: Вт мар 11, 2008 06:22:36
Сообщений: 256
Откуда: Волгоград
Рейтинг сообщения: 0
Связка UC3844 + ключ стоят в 3 - 5 раз дешевле PI.


Вернуться наверх
 
Не в сети
 Заголовок сообщения: Re: Блок питания на UC3844
СообщениеДобавлено: Сб дек 19, 2015 23:18:20 
Поставщик валерьянки для Кота

Карма: 4
Рейтинг сообщений: 210
Зарегистрирован: Сб май 07, 2011 17:52:59
Сообщений: 2466
Рейтинг сообщения: 0
Цитата:
Связка UC3844 + ключ стоят в 3 - 5 раз дешевле PI
да это как сказать. ТОР226У стоит 77р, а нормальный ключ, например 2sc3878 + uc3845 = 124р, что опять таки, с точностью до наоборот. вообщем, попробуйте :solder: все всегда что-нибудь дельное подскажутъ, если что-то пойдет не так

_________________
душа человеческая темна и с легкостью обращается ко злу


Вернуться наверх
 
Показать сообщения за:  Сортировать по:  Вернуться наверх
Начать новую тему Ответить на тему  [ Сообщений: 120 ]    , , 3, , ,  

Часовой пояс: UTC + 3 часа


Кто сейчас на форуме

Сейчас этот форум просматривают: tryod и гости: 88


Вы не можете начинать темы
Вы не можете отвечать на сообщения
Вы не можете редактировать свои сообщения
Вы не можете удалять свои сообщения
Вы не можете добавлять вложения

Найти:
Перейти:  


Powered by phpBB © 2000, 2002, 2005, 2007 phpBB Group
Русская поддержка phpBB
Extended by Karma MOD © 2007—2012 m157y
Extended by Topic Tags MOD © 2012 m157y