Например TDA7294

Форум РадиоКот • Просмотр темы - Схема инвертерной электростанции
Форум РадиоКот
Здесь можно немножко помяукать :)

Текущее время: Вс окт 26, 2025 06:57:49

Часовой пояс: UTC + 3 часа


ПРЯМО СЕЙЧАС:



Начать новую тему Ответить на тему  [ Сообщений: 2609 ]     ... , , , 22, , , ...  
Автор Сообщение
Не в сети
 Заголовок сообщения: Re: Схема инвертерной электростанции
СообщениеДобавлено: Вс дек 07, 2014 16:59:42 
Грызет канифоль

Зарегистрирован: Вс ноя 23, 2014 16:56:11
Сообщений: 254
Рейтинг сообщения: 0
' -по определению нужен лишь для повышения мощности и уменшения помех в линиях передач
и вв ващем случае НЕ ПОМОЩНИК никакого роста КПД он не даст '

Выпрямитель с ккм сосет больше току из обмоток генератора и сует высосаные кулоны в батарейки. При том же количестве спаленого луца на тарахтение, а это таки рост кпд. Это один из бонусов например и их есть ешо.


Вернуться наверх
 
Не в сети
 Заголовок сообщения: Re: Схема инвертерной электростанции
СообщениеДобавлено: Вс дек 07, 2014 19:19:17 
Держит паяльник хвостом

Карма: 4
Рейтинг сообщений: 178
Зарегистрирован: Вт дек 04, 2012 00:24:07
Сообщений: 905
Рейтинг сообщения: 0
N114 писал(а):
Выпрямитель с ккм сосет больше току из обмоток генератора
Чем "синусястее" ток через нелинейную нагрузку (выпрямитель), тем выше его среднее значение.

musor писал(а):
ККМ -по определению нужен лишь для повышения мощности и уменшения помех в линиях передач
и вв ващем случае НЕ ПОМОЩНИК никакого роста КПД он не даст
Ага, вышеупомянутые швейцарцы лохи, неправильно электромобили заряжают от "дохлых" сетей.

http://www.stgau.ru/company/personal/us ... ция_15.doc

"Суммарные потери реактивной мощности в сети составляют около 50 % от мощности, поступающей в сеть. Это гораздо больше, чем потери активной мощности. Для сравнения, среднестатистические потери активной мощности в ЛЭП составляют 3%, а в трансформаторах – 2%."

"Из баланса реактивной мощности в энергосистеме следует, что в случае, когда генерация реактивной мощности превышает ее потребление, напряжение в сети возрастает. При дефиците реактивной мощности – напряжение уменьшается."

Бензогенератор с выпрямителем и акком - это простейшая электросеть, которая зря греется от ненужного гоняния "реактивки" по проводам.

P.S. хорошему PFC нужна ещё функция MPPT.


Вернуться наверх
 
Не в сети
 Заголовок сообщения: Re: Схема инвертерной электростанции
СообщениеДобавлено: Вс дек 07, 2014 20:17:23 
Грызет канифоль

Зарегистрирован: Вс ноя 23, 2014 16:56:11
Сообщений: 254
Рейтинг сообщения: 0
'P.S. хорошему PFC нужна ещё функция MPPT. '

Это шоб двигатель чаще глох и чаще бегать в трусах и тапках по морозным сугробам в сарай его заводить ?

Щас то усе лучшее без вредных принудительных стабилизаторов тока заряду и тем более мппт - если вдруг у двс провал оборотов - то падает и эдс и генерируемая и отбираемая от маховика мощща и у двс больше шансов разогнать мощщу и застабилизить обороты.

А когда понаставят стабилизаторов току да еще с мппт - при провале мощи двс они ваще его тормознут до остановки. Бо когда мощща с генератора упадет из-за провала оборотов - они захотят взять по номиналу или аще максимум - а ее в системе и так еле хватает. Или нужен сложный контроллер с мерянием оборотов - если упали нижее критических - резко скидывать фсю нагрузку с генератора шоб помочь двс разогнатцо.


Вернуться наверх
 
Не в сети
 Заголовок сообщения: Re: Схема инвертерной электростанции
СообщениеДобавлено: Пн дек 08, 2014 08:08:01 
Грызет канифоль

Зарегистрирован: Вс ноя 23, 2014 16:56:11
Сообщений: 254
Рейтинг сообщения: 0
Про км у выпрямителей - наличие км существенно улучшает кпд системы т.к. зарядный выпрямитель с км позволяет снять с обмотки заданную зарядную мощщу при меньшем (или ваще минимально возможном) значении интеграла квадрата тока контура за период. Потери на сопротивлении обмотки пропорциональны значению этого интеграла.

Счет где-то такой -
Надо сунуть 1 кулон за 1 сек в батарейки с обмотки сопротивлением в 1 ом.
1. Можно сувать постоянным током 1а - при этом потери на сопротивлении обмотки постоянной мощщой 1 вт дадут потери 1 джоуля.
2. Можно сунуть импульсом тока 2а за 0.5с и потом пауза 0.5с - при этом потери на сопротивлении обмотки импульсом 4 вт за 0.5с дадут потери 2 джоуля. Хуже.

При пользовании глупого моста без км для поднятия зарядного тока при заданном возбуждении и оборотах остаетцо только поднимать количество витков в обмотке, а это увеличивает длину обмотки и в пазы заданного железа лезет обмотка только из более тонкого провода и еще индуктивность растет пропорционально квадрату числа витков. Вообщем жопа многогранна и иногда она ваще приводит к отсутствию роста зарядного тока при большем количестве витков и большей эдс хх.
При пользовании выпрямителя с км заданный ток можно получить с обмотки из меньшего количества витков - она и короче и ее можно сделать из более толстого провода. Т.к. грев у нее мал - можно и нужно выбросить нафиг вентилятор охлаждения генератора и потерь в системе происходит еще меньше. Ваще признак правильного генератора малоимущих с хорошим кпд это отсутствие вентилятора охлаждения - значит обмотки и железо правильные и там мало потерь. И выпрямитель тоже вмеру правильный. Вот у кипора по слухам есть и тиристорный выпрямитель глупый без км и тонкая обмотка с обдувом вентилятором и даже иногда горящая с перегрева - значит это система с плохим кпд для малоимущих.


Вернуться наверх
 
Эиком - электронные компоненты и радиодетали
Не в сети
 Заголовок сообщения: Re: Схема инвертерной электростанции
СообщениеДобавлено: Пн дек 08, 2014 11:23:36 
Грызет канифоль

Зарегистрирован: Вс ноя 23, 2014 16:56:11
Сообщений: 254
Рейтинг сообщения: 0
Из элкода порекомендовали К78-41 600 мкф на 630в. Про большое напряжение сказали нет надобности страха - просто пленка полипропилена 4 микрон это предел технологии и она уже держит 600+ в. На меньшее напряжение сложно сделать и мало смысла.

Сравнение пока такое - текущие электролит hitano esx 470 мкф на 63в - тангенс потерь 0.05, сопротивление 41 милиом на 100 кгц и допустимый импульсный ток на 60гц - 1.7*0.58 = около 1а, при температуре около 60 градусов - около 2а. В текущей системе греются без сильного обдува где-то до около 50 градусов - вообщем ощутимо.

Металопленка на полипропилене К78-41 600 мкф на 630в (кстати весят всего 1.15 кг штука и габариты ф105х90 мм - 6 шт в сумке без тележки тащить можн) - тангенс потерь меньше 0.005 (реально на 50гц сказали около 0.02% - это 0.0002 ?), сопротивление 0.3 милиома, допустимый длительный ток конструкции - от 25а исполнения b до 80а в исполнении d и e, импульсный до 3 ка. Ресурс при пульсирующем около 30в от гарантированых 10 лет до сколько будет полипропилен стабильным. От сырости лучше беречь - например залить лаком.
Стоит это щастье конечно бабла - 3.8 круб шт и то по старым ценам до повышения курса бо мотается из металопленки вражеского производства.

Более дешевое оказалось К73-хх например К73-50 мотаемые из 2 микрон лавсана производства внутри федерации, тангенс потерь побольше чем у вражеского полипропилена, но тоже даже при килогерце меньше 0.012 - в 5 раз меньше хитано электролит (у них 0.05 уже на 120 гц). Зато нету привязки к курсу вражеских денежных единиц. Мотать из 2 микрон лавсана большие емкости тяжко так что предлагают набирать из 3х К73-50 150 мкф 63в, весу у них всеравно по 0.2 кг шт, выводы по умолчанию из проволоки 1.5 мм диаметром - тоже толще хитановских и если очень хочется можно заказать и толще. Ценник за 450 мкф получается около 3х450 руб = около 1300 руб, около 8 круб на схему корректора на 3 фазы и по 2 на мост. По ресурсу при около 35в импульсах в принципе должны тоже тянуть от десятка лет, хотя срок сохраняемости 20 лет, а вот наработка 15 тыщ часов - но это мож при номинальном напряжении. Хотя для запасу по напряжению и увеличения наработки можно и 100 мкф на 100в набирать для более труевой конструкции.

По мощще и баблу пока получается где-то так - текущие хитано есх жрут на нагрев около 10 вт и добавляют выходной мощщи на около 150 вт. При этом на нагрев за средний ресурс тарахтелки около 2000 ч сожрут газу имхо около 12..15л. По текущим ценам на 300 руб. В металопленочных будет уходить на нагрев меньше 1 вт, но за ценник около 8 круб. Сколько комплектов высохших хитано надо будет сменить за хотя бы ресурс одного двс буду наблюдать, но типовой ресурс указан около 5000 часов. Стоит один комплект хитано есх около 200 руб по летнему курсу вроде.


Вернуться наверх
 
Не в сети
 Заголовок сообщения: Re: Схема инвертерной электростанции
СообщениеДобавлено: Пн дек 08, 2014 15:56:27 
Держит паяльник хвостом

Карма: 4
Рейтинг сообщений: 178
Зарегистрирован: Вт дек 04, 2012 00:24:07
Сообщений: 905
Рейтинг сообщения: 0
N114 писал(а):
текущие электролит hitano esx 470 мкф на 63в - тангенс потерь 0.05, сопротивление 41 милиом на 100 кгц и допустимый импульсный ток на 60гц - 1.7*0.58 = около 1а, при температуре около 60 градусов - около 2а. В текущей системе греются без сильного обдува где-то до около 50 градусов - вообщем ощутимо.
Если ток одного кондёра 1А, всего выпрямителя 20А, то таких электролитов нужно штук 16 (по-моему).
Это 4 последовательных в 4 параллельных группы.

Тогда они греться перестанут и прослужат номинальные >50к часов при +25°С.

Калькулятор корректирующих конденсаторов для синусоидальных цепей с реактивностями:
http://tel-spb.ru/rea_q.html
но кроме компенсации индуктивностей обмоток (линейных) нужно ещё "меандровость" потребления диодами учесть и изничтожить.
Функцию растяжения коротких импульсов до синуса лучше выполнят дроссели или многозвенные LCLC фильтры.


Вернуться наверх
 
Не в сети
 Заголовок сообщения: Re: Схема инвертерной электростанции
СообщениеДобавлено: Пн дек 08, 2014 16:19:52 
Грызет канифоль

Зарегистрирован: Вс ноя 23, 2014 16:56:11
Сообщений: 254
Рейтинг сообщения: 0
lalafau писал(а):
Если ток одного кондёра 1А, всего выпрямителя 20А, то таких электролитов нужно штук 16 (по-моему).
Это 4 последовательных в 4 параллельных группы.


Большая часть тока течет через диоды. Добавка конденсаторов км увеличивает выходной ток где-то с 25 до 30а.

Конденсаторов при самой выгодной по току схеме выпрямления трех фаз тремя параллельными мостами надо 6 шт минимум. См схему.

Изображение


Вложения:
sh03.png [10.22 KiB]
Скачиваний: 2070
Вернуться наверх
 
Не в сети
 Заголовок сообщения: Re: Схема инвертерной электростанции
СообщениеДобавлено: Пн дек 08, 2014 17:39:24 
Грызет канифоль

Зарегистрирован: Вс ноя 23, 2014 16:56:11
Сообщений: 254
Рейтинг сообщения: 0
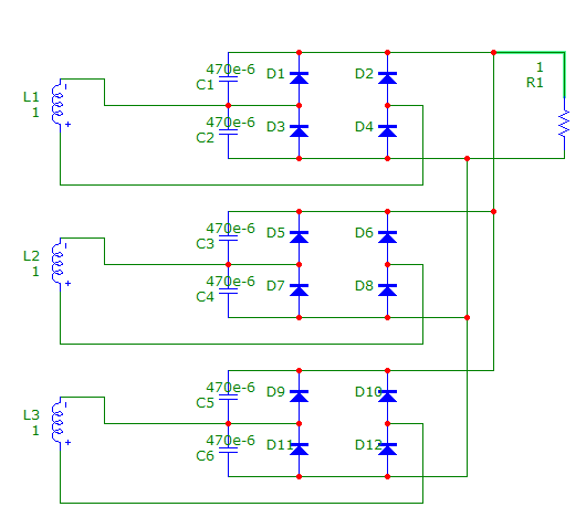
Текущая монтажная схема выглядит так

Изображение

бо конденсаторы припаяные прямо к ногам мостов было трудно крепить и они от вибрации отваливались. А щас 6 конденсаторов стянуты одним хомутом и притянуты к стенке. Хотя охлаждение от этого мож чуть ухудшилось.


Вложения:
sh03m.png [10.8 KiB]
Скачиваний: 1974
Вернуться наверх
 
Не в сети
 Заголовок сообщения: Re: Схема инвертерной электростанции
СообщениеДобавлено: Вт дек 09, 2014 09:46:18 
Грызет канифоль

Зарегистрирован: Вс ноя 23, 2014 16:56:11
Сообщений: 254
Рейтинг сообщения: 0
mika1 писал(а):
Интересно, энергосберегающим лампочкам постоянный ток не годится?


Годится. Когда-то выводил с дешевого китайского преобразователя около 300в до ключевателя выходного напряжения переменного и подавал на лампу. В теории это чуть повышало кпд. Но кпд добычи света из компактных и как бы сберегающих ламп достаточно плохой (около 50..70 лм с ватта) - поэтому лучше подавать то же постоянное на эпра для длинных и более эффективных трубок - порядка 36 вт мощности и около 1.2м длиной. Уже есть дешевые трубки с 90..110 лм с ватта.

jonpim писал(а):
WatchCat , 10 лет это не срок . И для рынка не нужны неубиваемые , кто же будет покупать остальные - если у всех будут неубиваемые ?
Главная фишка инверторного генератора - постоянные магниты на роторе и изменяемые обороты .
С обычного генератора сделать трудно , но можно .


Главная фишка это вч генератор намного более легкий относительно нч 50гц. И размеру заметно меньше. Под них часто делают специально легкие двигатели и продают как чемоданные электростанции сверхлегкие для многоимущих.

Конкретно про ремонт аццки дорогих по электроблоку кипоров-фубагов с горелыми электроблоками - щас уже вовсю возют электростанции с вч генераторами c постоянными магнитами на 15х двс и тоже примерно на киловат - и электроблок от них в сервисе стоит уже намного дешевле кипоровско-фубаговского - порядка 1800 руб при летнем курсе. Генератор там и привод заслонки там имхо очень похожи на кипоровско-фубаговские, только что напряжение на выходе более дешевое прямоугольное вместо более дорогого синусного. В сервисах можно поспрашивать например электроблок от dde dpg2051 - может его будет проще приспособить чем чинить залитый дорогой.

С ними кстати может быть еще великий бонус экономии в виде низких оборотов бо у более тяжелых и крупных 15х двс типовые обороты около 1..4 тыс в мин. Это если электроблок меряет обороты из частоты и держит по своим таблицам и генераторы примерно одинаковы по числу полюсов, или нет если ему нужно накрутить двигателем требуемое минимальное напряжение на выходе генератора чтобы ключевать около 250..280в амплитудного на выход без повышения унутрях.


Вернуться наверх
 
Не в сети
 Заголовок сообщения: Re: Схема инвертерной электростанции
СообщениеДобавлено: Ср дек 10, 2014 16:41:45 
Первый раз сказал Мяу!

Зарегистрирован: Ср окт 29, 2014 17:28:56
Сообщений: 36
Откуда: Коскосалма
Рейтинг сообщения: 0
А какой КПД выпрямителя - диодного моста можно на практике получить? Сколько реально процентов? Купив самые подходящие диоды. Скажем, для мощности 100-200 Вт, при 220Вольтах?

Что то напугали сложными схемами, а я дилетант и не понимаю, в чем проблема? Просто у диодов сопротивление великовато, и пороговое напряжение отпирания?

Или я не понимаю, как там во время запирания получается, не оказываются ли диоды на время в полуоткрытом-полузакрытом состоянии, с большим сопротивлением? Диоды, они вообще отпираются из-за тока в нужном направлении, или же из-за напряжения? (Я думал, что фактически из за зарядов нужной полярности на своих выводах). А то когда магнитная ЭДС в фазе генератора становтися меньше выпрямленного напряжения, току ведь еще надо продолжать течь в прямом направлении, пока накопленная в обмотке индуктивная энергия не потратится. Если бы диод заперся когда ЭДС проходит через выпрямленное значение напряжения, ток бы резко упал, индуктивное напряжение в катушке подскочило, снова бы открыло диод, и т.д., т.е. могло бы поддерживать диод в полу-открытом-закрытом состояниии.

Если можно, популярно в двух словах объясните, спасибо заранее.


Вернуться наверх
 
Не в сети
 Заголовок сообщения: Re: Схема инвертерной электростанции
СообщениеДобавлено: Ср дек 10, 2014 16:54:08 
Первый раз сказал Мяу!

Зарегистрирован: Ср окт 29, 2014 17:28:56
Сообщений: 36
Откуда: Коскосалма
Рейтинг сообщения: 0
WatchCat писал(а):
.надо научить китайский инвертор 12-220 переваривать входное напряжение до 18 вольт,а не 16.4 как сейчас есть

Это еще не сделали? Тут восстанавливаю аккумуляторы слабым током зарядки, так самое серьезное и распространенное у них, это одна-две плохие банки. Или совсем замкнуты, или садятся почему-то в несколько раз быстрее остальных, (судя по уменьшению плотности). Так нельзя ли заодно китайский инвертор приучить по напряжению еще к пяти, и четырехбаночному аккумулятору? Плохие банки совсем замкнуть, напихать между пластинами свинцовых обрезков, или еще как-то. И заряжать до соотвествующего напряжения.


Вернуться наверх
 
Не в сети
 Заголовок сообщения: Re: Схема инвертерной электростанции
СообщениеДобавлено: Ср дек 10, 2014 17:08:34 
Первый раз сказал Мяу!

Зарегистрирован: Ср окт 29, 2014 17:28:56
Сообщений: 36
Откуда: Коскосалма
Рейтинг сообщения: 0
Еще хотел спросить, никто не мерял КПД светодиодных лампочек? И что там за светодиоды?

Мы меряли у дешевого налобного фонарика, вернее, сравнивали его с 40 ваттной лампочкой накаливания. Отодвигали на разные расстояния, добивались одинаковой освещенности и интесивности теней от лампочки и от фонарика, телесный угол в который фонарик светит замеряли, и т.д. И оказалось, что у лампочки накаливания 220В 40Вт КПД раза в два выше, чем у этих светодиодов. (Конечно, у мелкой лампочки карманного фонарика, да еще вполнакала на подсевших батарейках, кпд гораздо ниже). И по даташитам на светодиоды, все подтвердилось. Лучше лампочек там только какие-то сильно дорогие "люксеоны" были.

И еще, у кого есть опыт с солнечными панелями -- правильно ли я понимаю, что зимой при облачности они практически совсем не работают? 20-30 ватт зимой в пасмурный день получить, это какая площадь нужна? (Мечтаем ретранслятор вайфая поставить вдали от всякого питания).


Вернуться наверх
 
Не в сети
 Заголовок сообщения: Re: Схема инвертерной электростанции
СообщениеДобавлено: Ср дек 10, 2014 19:27:30 
Грызет канифоль

Зарегистрирован: Вс ноя 23, 2014 16:56:11
Сообщений: 254
Рейтинг сообщения: 0
При 220в проблем с кпд диодного моста особых нету. Они есть при выпрямлении на системы класса 12 и 24в и еще заметны у 48в. Потери диодного моста на кремневых диодах около 2/напряжение выхода. На 12в системах возможно при стабилизаторе-ограничителе напряжения хх можно ставить шотки с потерями раза в 2..3 меньше.

Проблемы у вентильного генератора постоянного тока в виде комбинации синхронника с голым диодным мостом конечно определенные есть на всех напряжениях из-за того похожего на плохой коэффициент мощности фефекта. Вообщем когда ток отличается от напряжения более чем на постоянный коэффициент.

Сонцепанели в чорные зимние дни приполярья и заполярья генерят плохо. Чтобы начать решать вопрос о возможности получения 20вт зимой надо и широту знать и среднюю плотность облачности или среднюю освещенность в те дни.

Кпд светодиодных ламп обычно почти прямо указан на коробке - вот седня в кастораме видел 5вт по 99 руб но тама только 400 лм - это значит 80лм на ватт и хужее приличных длинных люминламп. Да и дороже. Типовая 36вт лампа т8 с 93 лм на вт стоит около 100 руб и дает 3350лм.


Вернуться наверх
 
Не в сети
 Заголовок сообщения: Re: Схема инвертерной электростанции
СообщениеДобавлено: Ср дек 10, 2014 23:31:01 
Держит паяльник хвостом

Карма: 4
Рейтинг сообщений: 178
Зарегистрирован: Вт дек 04, 2012 00:24:07
Сообщений: 905
Рейтинг сообщения: 0
mika1 писал(а):
Что то напугали сложными схемами, а я дилетант и не понимаю, в чем проблема?
Электромашина круглая (выдаёт синус - траекторию точки на катящемся колесе), а диоды "квадратные" (лучше всего жрут меандр).
При попытке впихнуть круг в квадрат возникают потери. :)
Обычный коэффициент мощности диодного моста 0,6.
И это означает не 40% потерь в тепло на диодах, а лишь 60% использования номинальной мощности электромашины.

"От значения коэффициента мощности приемников, подключенных к питающей сети, зависит степень использования устройств, вырабатывающих и передающих электроэнергию. Уменьшение коэффициента мощности должно сопровождаться ограничением активной мощности, потребляемой этим устройством, что ведет к ухудшению использования питающей сети, трансформаторов, распределительных аппаратов и генераторов электрической энергии."

http://drive.ispu.ru/elib/arkhang/11.html

http://www.rae.ru/snt/?section=content& ... le_id=1812


Вернуться наверх
 
Не в сети
 Заголовок сообщения: Re: Схема инвертерной электростанции
СообщениеДобавлено: Чт дек 11, 2014 12:47:10 
Грызет канифоль

Зарегистрирован: Вс ноя 23, 2014 16:56:11
Сообщений: 254
Рейтинг сообщения: 0
У мелких круглых генераторов тоже синус кривоватый. Пробовал его довести ближе к прямоугольнику, но че-то разницы особой нету. При мотке трехфазной обмотки на 30 пазовом кругложелезе пробовал одну фазу в 5 парах пазов соединять параллельными катушками, а вторую фазу диаметральными катушками, но на тестах после выпрямления ток почти одинаковый и форма эдс тоже почти одинаковая. Мож при двухфазной системе вместо трехфазной разница больше будет, но там че-нить другое мож поплохеет. Зато у мотальщика нету возможности сделать сущственную ошибку при мотке обмотки.

Ща вот по наличию времени надо бы таки потестить шо выгоднее мотать в 30пазовое круглое кетайское железо - три фазы как щас или таки две фазы. Исходно там ваще одна фаза с магазина.

Бонусы двух фаз - два моста вместо трех, 4 конденсатора км вместо 6, больше площади пазов на те же 40 витков и можно сунуть площади меди побольше.

Начать наверн надо опять с теста соединения катушек в обмотку - будет какая-нить заметная разница в форме эдс в сторону прямоугольника. Ато ведь типовые синусные 50гц 220в генераторы оптимизируют под синус вместо прямоугольника имхо.

Придумался и ешо один аццкий вариант соединения пазовых генерящих штырей в более короткую обмотку - можно ж вроде ставить перемычки снаружи статора вместо длинных перемычек на другую сторону диаметра статора и только одну перемычку между катушками на каждой стороне кидать или вообще 6 катушек вместо 3 на коммутацию выводить. Но тогда надо думать как крепить статор в крышках. Например вырезать в крышках сообразные окна и оставлять только опорные лапы вместо сплошного кольца. Тогда можно делать более короткие катушки и при однопарополюсности магазинной без сложной в землянке переделки ротора на две пары полюсов. Попробую затестить сначала с мелкими дырками в крышках.

Пока счет такой - выходит в 1.7 раз короче типового витка под однопарополюсность на киловатном железе высотой 53 мм. Придетцо в крышках резать окна в опорной части на статор и из-за 4 стяжных болтов мотать три фазы уже менее удобно, попробую две. С учетом опыта с конденсаторами км и 30 вит на фазу - можно попробовать две фазы по 35 вит - точнее уже по 70 генерящих пазовых штырей. По 7*2 пазов на фазу и может получитцо сунуть х5 из 1.32мм проводу - будет 0.03 ома на фазу. А щас в трехфазной обмотке с 40 вит на фазу где-то 0.09 ома. Если влезет только х4 из 1.32мм - то таки поменьше 0.04 ома еще должно быть.

И это при случившейся вполне плановой беде - из-за продолжения развала цывилизации и усиления планетарного писца/кризиса ранее мотавший достаточно дешево типовые трехфазные обмотки под заказ мотальщик сказал щас нету возможности сделать прошлый вариант и хз когда будет - их контору сильно сократили.


Вернуться наверх
 
Не в сети
 Заголовок сообщения: Re: Схема инвертерной электростанции
СообщениеДобавлено: Чт дек 11, 2014 20:14:40 
Это не хвост, это антенна
Аватар пользователя

Карма: 6
Рейтинг сообщений: 83
Зарегистрирован: Ср сен 03, 2008 21:42:17
Сообщений: 1351
Откуда: Ленинградская область,пос.Красный Остров
Рейтинг сообщения: 0
Солнечная панель паспортной мощностью 100 китайский ватт в серый пасмурный январский полдень выдает примерно 10 ватт. Так что для питания вайфая четырех панелей хватит. А для моего дома хватит двух десятков,только их еще купить надо:)

Цитата:
Электромашина круглая (выдаёт синус - траекторию точки на катящемся колесе),

Это только к большим военным генераторам относится. Вот у них более-менее синус на выходе. А у китайцев чем меньше размером генератор тем менее похоже выдаваемое им на синус. Вот и стоит задача потребить то что они выдают,причем так чтобы форма тока была максимально похожа на форму напряжения - как будто обычным резистором потребляем. Похожесть на синусоиду тут не критична,важна именно одинаковость формы напряжения и формы тока. Однако дело в том,что корректирующие конструкции из конденсаторов и дросселей в большинстве случаев расчитаны на компенсацию простого сдвига синусоиды тока относительно синусоиды напряжения,без учета возможной сильной несинусоидальности того и другого. А у нас генератор "хрен знает что" генерит,а диодные мосты от этого хрена верхушки откусывают. И похоже что простых способов борьбы с этим нет,только сложные (и малонадежные) электронные схемы. У "больших" энергетиков этот вопрос вообще не стоит потому что у них всё синусоидальное и может быть только сдвиг синусоид,который они легко компенсируют подключением конденсаторов.


Цитата:
мотальщик сказал щас нету возможности сделать

Мне когда-то один спец из Израиля предлагал принципиально другой вариант построения домашней энергосистемы. Набрать небольшими аккумуляторами пару сотен вольт. Тогда при том же запасаемом количестве энергии токи будут в многие разы меньше и потерь тоже будет меньше.
Так у электромобилей некоторых сделано. Но мешает тут другая проблема - слишком большое изменение напряжения в процессе заряда и разряда такой батарейки. Разница под сотню вольт будет. Хотя теоретически это преодолимо - вон, в телевизорах встречаются БП с универсальным входом
90-240 вольт. Умощнить такой блок до пары сотен ватт,сделать ему на выходе стабилизированные 310 вольт,а из них - ключами прямоугольное электричество как в китайских инверторах. Ну а заряжать всё также - от генератора чем диодные мосты,но из-за намного меньшего тока на потери можно будет наплевать. И солнечные панели к такой батарейке можно будет подключать соединяя последовательно,а не параллельно,что тоже избавляет от диких токов.
Вобщем,единственной сложной частью в энергосистеме становится вышеупомянутый преобразователь из того что на аккумуляторах в стабильные 311 вольт.


Вернуться наверх
 
Не в сети
 Заголовок сообщения: Re: Схема инвертерной электростанции
СообщениеДобавлено: Чт дек 11, 2014 21:41:11 
Грызет канифоль

Зарегистрирован: Вс ноя 23, 2014 16:56:11
Сообщений: 254
Рейтинг сообщения: 0
Так у модсинусных преобразователей меньше 300в амплитудного - там же чтобы было 220 действующего при рваных импульсах со скважностью порядка 2 надо амплитудное около 260..290в имхо. Они даже умеют регулировкой ширины импульса подстраивать действующее под 220в эквивалент иногда.

Про конденсаторы две штуки у мостов эт зря так псесимистично - это таки большой и простой рулез помогающий при гораздо большем количестве случаев чем при только идеальном синусе на входе. Реальное напряжение фазы кстати похоже на треугольник с подрезаным верхом - на трапецию типа.
См аттач.
Изображение

Там же смысл такой - чтобы вытащить полезную электромощщу из обмотки генератора из под напряжения заряжаемой батарейки надо ставить какой-нить повышатель напряжения. Обычно в больших и сложных схемах это повышатель с катушкой, ключем и диодом ну и схемой управления ключем. Но повышать можно и на других схемах - например полумостовой удвоитель или умножитель на конденсаторах и диодах тоже повышает. Так вот два довешеных конденсатора у моста со стороны входа вместе с диодами моста похоже и добавляют схему полумостового удвоителя подключеного параллельно обычному мосту. Без батареек на хх это дает удвоеное выпрямление напряжение на выходе, но при подключении батареек они сильно шунтируют удвоитель до своего напряжеия но с него течет добавка тока в добавок к выпрямленному мостом когда эдс фазы выше напряжеия батарейки и результирующий ток фазы становится ширее и ближе к эдс. А заряжаются конденсаторы и когда напряжение фазы ниже напряжения батарейки и тащщут полезную энергию оттуды.

Вложение:
Комментарий к файлу: Эдс фазы
DSC_7292sm.jpg [68.71 KiB]
Скачиваний: 1698


"Солнечная панель паспортной мощностью 100 китайский ватт в серый пасмурный январский полдень выдает примерно 10 ватт."

Это очень хороший январский полдень - у мя в один из чорных полднев ноября на около 100 км нижее по широте и ближее к экватору 240-фуфловатная санвеевская поликристальная сонцепанель давала около 3..4 ватта. Вообщем обьявил по хозяйству о начале чорных дней еще в конце ноября и отключил сонцепанель от батареек бо имхо интеграл тока утечки за сутки (около 5 ма вроде) больше чем интеграл тока заряда за день от нее щас. Можно конешн зашунтировать автовыключатель кремневым диодом чтобы довести ток утечки до микроампер и таки сделать общий суточный баланс энергии положительным, но лень.


Вернуться наверх
 
Не в сети
 Заголовок сообщения: Re: Схема инвертерной электростанции
СообщениеДобавлено: Чт дек 11, 2014 23:50:43 
Держит паяльник хвостом

Карма: 4
Рейтинг сообщений: 178
Зарегистрирован: Вт дек 04, 2012 00:24:07
Сообщений: 905
Рейтинг сообщения: 0
WatchCat писал(а):
Однако дело в том,что корректирующие конструкции из конденсаторов и дросселей в большинстве случаев расчитаны на компенсацию простого сдвига синусоиды тока относительно синусоиды напряжения,без учета возможной сильной несинусоидальности того и другого. А у нас генератор "хрен знает что" генерит,а диодные мосты от этого хрена верхушки откусывают.


Фильтр НЧ из многопудовых индуктивностей и толстых ёмкостей LC-LC-LC-LC пропустит и очистит 50 Гц любой входной формы.
8-й порядок фильтра даст крутизну среза 48 дБ/окт, насколько я понимаю.

http://www.avtozvuk.com/az/2001/07/p106-109-1.htm
второй и последний хороши.


Вернуться наверх
 
Не в сети
 Заголовок сообщения: Re: Схема инвертерной электростанции
СообщениеДобавлено: Пт дек 12, 2014 11:30:40 
Грызет канифоль

Зарегистрирован: Вс ноя 23, 2014 16:56:11
Сообщений: 254
Рейтинг сообщения: 0
Ну и чем этот дорого пофильтрованый синус поможет в деле получения постоянного тока в батарейки или ключеватель синуса или прямоугольника ? Вот если б какая схема делала из кривой полутрапеции прямоугольник - его было б просто разворачивать диодами или иными управляемыми ключами в постоянное.

"И это означает не 40% потерь в тепло на диодах, а лишь 60% использования номинальной мощности электромашины."

Для электромашины от чужого дяди это относительно пофиг - ну поставить или заказать у дяди электромашину помощнее. А вот для купленой электромашины в хозяйство да еще с мощщой раза в 2 нижее номинальной мощщи двс это жопа с кпд т.к. двс жрет топливо в слабой зависимости от нагрузки и 40 процентов плохо снятой энергии это просто потери и минус к кпд системы электроэнергодобычи.

Причем жопа исключительно стандартная в 2014 году - вот принесенный из магазина однофазник 2 квт висящий на 4 квт двс, при попытке вытащить из него все уплоченые киловаты диодным мостом в виде постоянного тока уже вместо 2 квт вылезает только 2*0.6 примерно - итого 1.2 киловата с 4 квт двс. При попытке грузить мост большим током - растет амплитуда импульсов тока в обмотке и потери в типовой алюминиевой обмотке генератора с относительно большим сопротивлением и растут потери пропорционально квадрату тока и ой. + вентилятор обдува обмоток генератора пытаетцо эти потери сдуть на ветер с также жором энергии двс.


Вернуться наверх
 
Не в сети
 Заголовок сообщения: Re: Схема инвертерной электростанции
СообщениеДобавлено: Пт дек 12, 2014 17:14:50 
Родился

Зарегистрирован: Сб ноя 08, 2014 15:53:56
Сообщений: 10
Откуда: Самара
Рейтинг сообщения: 0
Как думаете стоит ли заморачиваться?

Прочитал интересную статью http://83.142.8.22/lite/load_async.html На Skife было еще бурное обсуждение и потом кто-то даже снес большую половину темы.

Вот на основе этого можно поиметь следующие плюшки
- стартер для гены, обмотки статора будут работать как двигатель и как генератор.
- схема будет выполнять функции КМ. Нагрузкой для гены будут семистр(можно и полевик) и конденсатор.
- данный алгоритм можно применять и для ветрогенов.

Вот примерный кусок схемы для одной фазы:
Вложение:
Одна фаза.JPG [28.82 KiB]
Скачиваний: 442


Работать схема должна следующим образом:
Режим стартера:

Каждый цикл начинается с подзарядки рабочего конденсатора С2, для этого достаточно открыть тирристор Т1.
После открываем семистр Т2 и ждем окончания полупериода работы коллебательного контура образованного С2 и обмоткой двигателя L2. В момент окончания полупериода на конденсаторе С2 будет уже обратная полярность и семистр Т2 закроется. Величина напряжения на C2 будет меньше чем в начале , так как потратили часть на совершение работы по вращению ротора. Далее можно подзарядить кондесатор С2 обратной полярностью и ждать когда отработают остальные две фазы и т.д. пока не заведем двигатель.

Режим генератора:
Как только двигатель будет запущен, то напряжение на конденсаторе С2 после полупериода будет уже больше чем в начале полупериода, прирост за счет работы двигателя. Значит в момент, когда напряжение на С2 сравняется с напряжением на С1 подключать поочередно конденсаторы отбора мощности С4 и С5 которые образуют полумост с полевиками Т5 и Т6 и закрываем тирристр Т2. В момент когда подключен для зарядки С4 работает полевик Т6. Соответственно с С5 работает полевик Т5, таким образом работа моста не вмешивается в работу контура отбора мощности.

Вот примерно так должна функционировать схема. Этот алгоритм на мой взгляд идеален для ветрогенераторов, так как у них есть такой параметр: как скорость ветра для страгивания и он как правило выше минимальной скорости на котором ветроген будет давать электричество. Применение этого метода значительно расширит ветровой диапазон и снимаемую полезную мощность.

PS: А если все это настроить в резонанс .......... :))


Последний раз редактировалось fiowet Пт дек 12, 2014 20:25:26, всего редактировалось 1 раз.

Вернуться наверх
 
Показать сообщения за:  Сортировать по:  Вернуться наверх
Начать новую тему Ответить на тему  [ Сообщений: 2609 ]     ... , , , 22, , , ...  

Часовой пояс: UTC + 3 часа


Кто сейчас на форуме

Сейчас этот форум просматривают: нет зарегистрированных пользователей и гости: 37


Вы не можете начинать темы
Вы не можете отвечать на сообщения
Вы не можете редактировать свои сообщения
Вы не можете удалять свои сообщения
Вы не можете добавлять вложения

Найти:
Перейти:  


Powered by phpBB © 2000, 2002, 2005, 2007 phpBB Group
Русская поддержка phpBB
Extended by Karma MOD © 2007—2012 m157y
Extended by Topic Tags MOD © 2012 m157y