Например TDA7294

Форум РадиоКот • Просмотр темы - Преобразователь 0.5-1.5V в 5-9V
Форум РадиоКот
Здесь можно немножко помяукать :)

Текущее время: Ср фев 04, 2026 06:17:45

Часовой пояс: UTC + 3 часа


ПРЯМО СЕЙЧАС:



Начать новую тему Ответить на тему  [ Сообщений: 1072 ]     ... , , , 24, , , ...  
Автор Сообщение
Не в сети
 Заголовок сообщения: Re: посоветуйте DC-DC для светодиода. 1,5v -> 3v
СообщениеДобавлено: Сб дек 17, 2011 15:34:50 
Собутыльник Кота
Аватар пользователя

Карма: 21
Рейтинг сообщений: 41
Зарегистрирован: Пт июл 29, 2011 09:57:31
Сообщений: 2948
Откуда: Украина
Рейтинг сообщения: 0
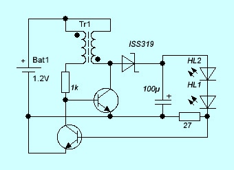
0,35В падения - это много. Вы возьмите диод, например, 1N5817 или 1N5819. У них падение около 180-190 мВ. Плюс кондер эдак на тыщу мкФ. КПД это сильно не повредит и, тем более, Вы говорите, что не сильно за ним гонитесь, а яркость свечения будет намного большей и более стабильной.
Просто попробуйте и сразу перехочется делать БЕЗ выпрямителя... :wink:

_________________
Изображение


Вернуться наверх
 
В сети
 Заголовок сообщения: Re: посоветуйте DC-DC для светодиода. 1,5v -> 3v
СообщениеДобавлено: Сб дек 17, 2011 15:46:37 
Модератор
Аватар пользователя

Карма: 153
Рейтинг сообщений: 2929
Зарегистрирован: Сб авг 14, 2010 15:05:51
Сообщений: 18938
Откуда: г. Озерск, Челябинская обл.
Рейтинг сообщения: 0
Медали: 1
Лучший человек Форума 2017 (1)
я бы взял такой диод, если бы было, где его взять...
а яркость и сейчас такая, что даже сбоку аккуратно заглянуть ослепляет. потом долго в глазах темные пятна...

_________________
Мудрость приходит вместе с импотенцией...
Когда на русском форуме переходят на Вы, в реальной жизни начинают бить морду.


Вернуться наверх
 
Не в сети
 Заголовок сообщения: Re: посоветуйте DC-DC для светодиода. 1,5v -> 3v
СообщениеДобавлено: Сб дек 17, 2011 15:57:39 
Собутыльник Кота
Аватар пользователя

Карма: 21
Рейтинг сообщений: 41
Зарегистрирован: Пт июл 29, 2011 09:57:31
Сообщений: 2948
Откуда: Украина
Рейтинг сообщения: 0
Ну, как говорится - наше дело предложить, ваше дело отказаться :))
Диодики эти стоят три копейки... Кстати, такие диоды можно достать из китайских импульсных зарядок для мобильников. Кроме того, выпрямитель желателен не только из за лучшего света, а из-за того, что он сглаживает пульсации, какие страшно не нравятся светодиодам... Был бы у меня такой крутой светик, как у Вас, то я бы кондер ставил такой большой, как только бы мог (только чтобы место в девайсе позволяло :) ), чтоб пульсации были как можно меньше, и, главное, чтобы светику было легко жить.
А на счёт яркости, то оно так. У меня мой карманный фонарик от одной батарейки с 4-хкристальным светиком светит так, что атас - я раз глунул на него под углом до кристалла градусов эдак на 70-80, то глаза аж заслезились, буквы в книге плавали... Глаза, короче, минут 10 отходили от этого :shock: То, что уже говорить о Вашем светодиоде на 0,7А :shock:

_________________
Изображение


Вернуться наверх
 
В сети
 Заголовок сообщения: Re: посоветуйте DC-DC для светодиода. 1,5v -> 3v
СообщениеДобавлено: Вс дек 18, 2011 23:44:10 
Модератор
Аватар пользователя

Карма: 153
Рейтинг сообщений: 2929
Зарегистрирован: Сб авг 14, 2010 15:05:51
Сообщений: 18938
Откуда: г. Озерск, Челябинская обл.
Рейтинг сообщения: 0
Медали: 1
Лучший человек Форума 2017 (1)
купил, уже вчера, диоды 1N5819, кстати, по даташиту при 1 Ампере падение 600 мВ.
и купил на пробу 2 штуки КТ837Ф. так вот, они оказались принципиально ни чем не лучше, чем с буквой А. даже один из них пошел хуже, чем 2Т837А. а второй, правда, чуток лучше пошел.
собрал схему с выпрямителем.
даже визуально стала меньше слепить глаза. явно яркость упала.
как ты умудрялся получать кпд чуть ли не 100? или ты не правильно мерил?
у меня с выпрямителем, что в маломощной схеме, что в этой мощной кпд, с разными транзисторами, колебалось от 52% до 57%.
результаты: напряжение на нагрузке (вместе с амперметром) 3,13 Вольта, ток 154 мА. мощность в нагрузке 482 мВт.
напряжение на схеме 1,187 Вольта, ток потребления 715 мА. мощность потребления 848,7 мВт.
кпд = 482 / 848,2 = 56,8%.
переключение на обратный ход (выход транзистора из насыщения) при 0,3 Вольта.

_________________
Мудрость приходит вместе с импотенцией...
Когда на русском форуме переходят на Вы, в реальной жизни начинают бить морду.


Вернуться наверх
 
Эиком - электронные компоненты и радиодетали
Не в сети
 Заголовок сообщения: Re: посоветуйте DC-DC для светодиода. 1,5v -> 3v
СообщениеДобавлено: Пн дек 19, 2011 10:46:03 
Собутыльник Кота
Аватар пользователя

Карма: 21
Рейтинг сообщений: 41
Зарегистрирован: Пт июл 29, 2011 09:57:31
Сообщений: 2948
Откуда: Украина
Рейтинг сообщения: 0
КПД у меня получaлся 94% при 27мА на выходе. Как Вы мотали транс? Я сейчас на паре, пишу с мобилы. Приеду домой, отпишу. :)))

_________________
Изображение


Вернуться наверх
 
В сети
 Заголовок сообщения: Re: посоветуйте DC-DC для светодиода. 1,5v -> 3v
СообщениеДобавлено: Пн дек 19, 2011 12:56:28 
Модератор
Аватар пользователя

Карма: 153
Рейтинг сообщений: 2929
Зарегистрирован: Сб авг 14, 2010 15:05:51
Сообщений: 18938
Откуда: г. Озерск, Челябинская обл.
Рейтинг сообщения: 0
Медали: 1
Лучший человек Форума 2017 (1)
ага, отпишись. что-то мне не верится в 94%.
на маломощном я поставил рекомендованный тобой КТ3117, с ним у меня получилось где-то 60%.

_________________
Мудрость приходит вместе с импотенцией...
Когда на русском форуме переходят на Вы, в реальной жизни начинают бить морду.


Вернуться наверх
 
Не в сети
 Заголовок сообщения: Re: посоветуйте DC-DC для светодиода. 1,5v -> 3v
СообщениеДобавлено: Пн дек 19, 2011 17:31:56 
Собутыльник Кота
Аватар пользователя

Карма: 21
Рейтинг сообщений: 41
Зарегистрирован: Пт июл 29, 2011 09:57:31
Сообщений: 2948
Откуда: Украина
Рейтинг сообщения: 0
Так я ж уже сто раз писал, что влияет на КПД. Самое немаловажное - транс. Мотать ТОЛЬКО в 2 параллельных провода. Количество витков подбирается по КПД. Есть порог, при котором увеличение витков снижает КПД. И снижение - тоже. Тут надо экспериментировать. Только при этом должно быть одно и то же сопротивление резистора в базе, а то можно сделать вечный двигатель :))
Параллельно резистору (страшно рекомендую) можно поставить конденсатор. Я так КПД на процентов 15 поднял :shock: Но кондер не увеличит выходного тока, он его чуть-чуть уменьшит, а ток потребления существенно снизится. Я думаю, что это связано с тем, что конденсатор работает, как ускоряющий. С его помощью закрывание транзистора не затягивается надолго и потребление тока не идёт слишком долго. Вот и плюс к КПД... :tea:
Но эти все ухищрения пригодны только после того, когда подобрали подходящий транзистор. Я такие блокинги не делал, тут не могу посоветовать, какой самый крутой транзистор...
Но на счёт КПД моего фонарика - это 100% правда, т.к. использую долго, батарейка подсела оооочень мало. Это подтверждение высокого КПД и экономичности. Правда я делал с ударением на экономичность, потому КПД вынужден был снизить до 78 или 80 процентов.

Пы.Сы.
КТ3117 страшно принципиально, что бы был с буквой "Б". И надо перебрать их хотя бы пару штук.

Да и думается мне, что для мощных блокингов тут всё немного по другому... Может, кое-что и прокатит, но не думаю, что всё. :roll:

_________________
Изображение


Вернуться наверх
 
Не в сети
 Заголовок сообщения: Re: посоветуйте DC-DC для светодиода. 1,5v -> 3v
СообщениеДобавлено: Пн дек 19, 2011 17:50:10 
Собутыльник Кота
Аватар пользователя

Карма: 21
Рейтинг сообщений: 41
Зарегистрирован: Пт июл 29, 2011 09:57:31
Сообщений: 2948
Откуда: Украина
Рейтинг сообщения: 0
Кстати, с выпрямителем тусклее свет быть НЕ МОЖЕТ! :idea:
У Вас что-то не так... этого принципиально быть не может! Это чудеса - диодом выпрямили, пульсации сгладили кондером, а яркость снизилась. НОНСЕНС, однако :shock:
А кондер на сколько мкФ?

_________________
Изображение


Вернуться наверх
 
В сети
 Заголовок сообщения: Re: посоветуйте DC-DC для светодиода. 1,5v -> 3v
СообщениеДобавлено: Пн дек 19, 2011 18:06:10 
Модератор
Аватар пользователя

Карма: 153
Рейтинг сообщений: 2929
Зарегистрирован: Сб авг 14, 2010 15:05:51
Сообщений: 18938
Откуда: г. Озерск, Челябинская обл.
Рейтинг сообщения: 0
Медали: 1
Лучший человек Форума 2017 (1)
ты не рассказал, как ты измерял кпд. расскажи подробно, это тоже принципиально.
у меня были включены два токометра одновременно.
я измерял напряжение на выходе вместе с токометром.
а на входе измерял напряжение после токометра, прямо на схеме.
я сделал 2 транса с разным числом витков.
коллекторную обмотку мотал более толстым проводом, чем базовую.
ты много раз писал про этот конденсатор, но ни разу не написал, какую емкость нужно взять.
Цитата:
я делал с ударением на экономичность, потому КПД вынужден был снизить до 78 или 80 процентов.

тут я ничего не понял. для экономичности же повышают кпд, а не снижают.
стоят два конденсатора. по 1000 мкФ, один на входе и один на выходе. низкоимпедансные.
без выпрямителя, возможно, глаз реагирует на максимальную яркость. ток же снижается через него, начиная с амплитуды набранной транзистором. получается в первый момент очень большая яркость. и это несмотря на то, что в протекании тока есть большая пауза на прямой ход.
амплитуда тока получается больше 1 Ампера, это уже превышение параметров.

_________________
Мудрость приходит вместе с импотенцией...
Когда на русском форуме переходят на Вы, в реальной жизни начинают бить морду.


Вернуться наверх
 
Не в сети
 Заголовок сообщения: Re: посоветуйте DC-DC для светодиода. 1,5v -> 3v
СообщениеДобавлено: Пн дек 19, 2011 18:17:22 
Собутыльник Кота
Аватар пользователя

Карма: 21
Рейтинг сообщений: 41
Зарегистрирован: Пт июл 29, 2011 09:57:31
Сообщений: 2948
Откуда: Украина
Рейтинг сообщения: 0
Как мерил КПД? Как обычно меряют. Выходную мощность разделить на входную.
Цитата:
а на входе измерял напряжение после токометра, прямо на схеме.

Амперметр имеет сопротивление. Вольтметр Вам приврал.
Цитата:
ты много раз писал про этот конденсатор, но ни разу не написал, какую емкость нужно взять.

Экспериментально. Слишком малая ёмкость ничего почти не поменяет, слишком большая - снизит КПД.
Например у меня для питания от 1,5В и резистором в базе 1,8кОм стоит кондер на 10нФ. Я заметил, что чем меньше сопротивление резистора, тем больше кондер должен быть. Вот от этого и отталкиваться нужно...
Цитата:
для экономичности же повышают кпд, а не снижают.

КПД и экономичность - взаимоисключающие вещи и это РАЗНЫЕ вещи!

Я тут ещё после перекура вспомнил о страшно важной вещи. Сердечник у Вас с зазором? При питании выше 3 (или 2,5В... забыл) ОБЯЗАТЕЛЬНО нужен зазор, иначе сердечник очень быстро будет насыщаться, неуспев набрать максимальное количество энергии, которую позволяет транзистор и коллекторные витки. На такой случай я бы взял Ш-образный феррит.
Провода разные не обязательно брать. Главное, чтобы количество базовых и коллекторных витков было ровное и, чтобы каждый базовый виток шёл параллельно коллекторному без перекрещиваний (перекрещивания сильно снижают КПД).

_________________
Изображение


Вернуться наверх
 
В сети
 Заголовок сообщения: Re: посоветуйте DC-DC для светодиода. 1,5v -> 3v
СообщениеДобавлено: Пн дек 19, 2011 18:32:06 
Модератор
Аватар пользователя

Карма: 153
Рейтинг сообщений: 2929
Зарегистрирован: Сб авг 14, 2010 15:05:51
Сообщений: 18938
Откуда: г. Озерск, Челябинская обл.
Рейтинг сообщения: 0
Медали: 1
Лучший человек Форума 2017 (1)
еще раз повторяю: измерял на входе после амперметра, чтобы он своим сопротивлением не вносил искажения.
про сердечник я уже говорил, ты прозевал, видимо. сердечник взял с распределенным зазором.
ты еще будешь учить дедушку, какой брать сердечник...
я и на малую мощность первым делом просчитал, будет ли насыщаться феррит на том токе. получилось, что даже есть запасец. и только потом взял ферритовое кольцо.
а здесь, при амплитуде тока более Ампера, о феррите не может быть и речи.
я просил рассказать подробно. а что на что делится, я и без тебя знаю.
я же тебе подробно написал про 2 амперметра, и как я измерял.
у меня сейчас стоит 39 Ом в базе.

_________________
Мудрость приходит вместе с импотенцией...
Когда на русском форуме переходят на Вы, в реальной жизни начинают бить морду.


Вернуться наверх
 
Не в сети
 Заголовок сообщения: Re: посоветуйте DC-DC для светодиода. 1,5v -> 3v
СообщениеДобавлено: Пн дек 19, 2011 19:07:34 
Собутыльник Кота
Аватар пользователя

Карма: 21
Рейтинг сообщений: 41
Зарегистрирован: Пт июл 29, 2011 09:57:31
Сообщений: 2948
Откуда: Украина
Рейтинг сообщения: 0
Ну, про сердечник, видимо провтыкал.
Но что-то у Вас с измерениями неладно... Как раз ПОСЛЕ амперметра вольтметр будет врать. Это то же, что влепить резистор перед схемой и ПОСЛЕ этого резистора измерять напряжение. А если измерить ПЕРЕД ним, то это будет верный показатель. Напряжение (просадка при подключении) измеряется непосредственно на клеммах батарей/аккумулятора.
Цитата:
я просил рассказать подробно. а что на что делится, я и без тебя знаю.

Ну, а как подробнее?.. :shock: Ну, подробнее, так подробнее:
Измерил напряжение питания, врубил схему, измерил напряжение на светике. Отрубил схему. Врубил в разрыв питания и плюса схемы миллиамперметр. Врубил. Записал показатели. Вырубил. Миллиамперметр в разрыв анода светика и плюса кондера с катодом диода. Врубил, записал показатели.
Соответственно перемножил токи на напряжения, разделил, умножил на 100%, получил КПД! :kill:
Ффффууухх... :write: Более подробно - некуда... :))
Если такой маленький резистор, то, естественно, большого КПД ждать и не стОит... К такому кондер параллельно где-то на 300-800 :shock: нФ... Тут короче экспериментировать надо.

_________________
Изображение


Вернуться наверх
 
В сети
 Заголовок сообщения: Re: посоветуйте DC-DC для светодиода. 1,5v -> 3v
СообщениеДобавлено: Пн дек 19, 2011 19:22:15 
Модератор
Аватар пользователя

Карма: 153
Рейтинг сообщений: 2929
Зарегистрирован: Сб авг 14, 2010 15:05:51
Сообщений: 18938
Откуда: г. Озерск, Челябинская обл.
Рейтинг сообщения: 0
Медали: 1
Лучший человек Форума 2017 (1)
вот и не правильно ты делал. нельзя выключать и по очереди токометр выключать в разные цепи.
потому и получил ты нереально всокий кпд.
нужно включать одновременно два токометра.
как только ты убрал токометр из входной цепи, так напряжение на схеме повысилось, и повысилась выходная мощность.
вольтметр может быть один, но токоматра два обязательно.
я измеряю кпд схемы, а не схема + токометр. поэтому включать вольтметр нужно к схеме, а не к батарее.
не умеешь ты измерять правильно. слушай, что тебе говорят, и не спорь.

_________________
Мудрость приходит вместе с импотенцией...
Когда на русском форуме переходят на Вы, в реальной жизни начинают бить морду.


Вернуться наверх
 
Не в сети
 Заголовок сообщения: Re: посоветуйте DC-DC для светодиода. 1,5v -> 3v
СообщениеДобавлено: Пн дек 19, 2011 19:27:14 
Собутыльник Кота
Аватар пользователя

Карма: 21
Рейтинг сообщений: 41
Зарегистрирован: Пт июл 29, 2011 09:57:31
Сообщений: 2948
Откуда: Украина
Рейтинг сообщения: 0
Так я же не спорю!
Я прекрасно понимаю о чём Вы.
Но согласитесь, что ошибочка будет маленькая, если так делать. Сопротивление амперметра очень маленькое, но всё же есть (это доли Ома, в идеале стремящиеся к нулю) и большой разницы от этого не будет в КПД. Ну, разве что процентов 3-4. Но не 30-40! Это ж атас...

_________________
Изображение


Вернуться наверх
 
Не в сети
 Заголовок сообщения: Re: посоветуйте DC-DC для светодиода. 1,5v -> 3v
СообщениеДобавлено: Пн дек 19, 2011 19:37:10 
Собутыльник Кота
Аватар пользователя

Карма: 21
Рейтинг сообщений: 41
Зарегистрирован: Пт июл 29, 2011 09:57:31
Сообщений: 2948
Откуда: Украина
Рейтинг сообщения: 0
Кстати, я где то читал, что подобные схемы обладают так называемым "парадоксом Теслы". То есть в идеале их КПД=100% минус неидеальность деталей.

А вообще в Вашем случае на большой ток я бы лучше сделал двухтактный преобразователь на тех же 837-х транзисторах. Там схема то 2 транза, катушка на кольце и кондер. Всё.

_________________
Изображение


Вернуться наверх
 
В сети
 Заголовок сообщения: Re: посоветуйте DC-DC для светодиода. 1,5v -> 3v
СообщениеДобавлено: Пн дек 19, 2011 20:02:26 
Модератор
Аватар пользователя

Карма: 153
Рейтинг сообщений: 2929
Зарегистрирован: Сб авг 14, 2010 15:05:51
Сообщений: 18938
Откуда: г. Озерск, Челябинская обл.
Рейтинг сообщения: 0
Медали: 1
Лучший человек Форума 2017 (1)
нет, двухтакт я делать не буду. там стабилизацию тока так просто не сделать.

_________________
Мудрость приходит вместе с импотенцией...
Когда на русском форуме переходят на Вы, в реальной жизни начинают бить морду.


Вернуться наверх
 
Не в сети
 Заголовок сообщения: Re: посоветуйте DC-DC для светодиода. 1,5v -> 3v
СообщениеДобавлено: Вт дек 20, 2011 10:29:30 
Собутыльник Кота
Аватар пользователя

Карма: 21
Рейтинг сообщений: 41
Зарегистрирован: Пт июл 29, 2011 09:57:31
Сообщений: 2948
Откуда: Украина
Рейтинг сообщения: 0
Вложение:
2010-10-23-07.jpg [23.34 KiB]
Скачиваний: 704

А стабилизацию Вы часом не так делаете? Тут о КПД выше 60% можно и не думать... :roll:
Да и зачем стабилизация? Не от сети же питаем с прыгающим вольтажом и при стабильном токе заметно ярче не засветит. По моему достаточно хорошего кондера в выпрямителе.
Я советую не с теоретической точки зрения, а чисто с практической.
В 2-хтакте на выходе ставится тот же электролит, а роль диода выполняют эмиттерные переходы 8)

_________________
Изображение


Вернуться наверх
 
В сети
 Заголовок сообщения: Re: посоветуйте DC-DC для светодиода. 1,5v -> 3v
СообщениеДобавлено: Вт дек 20, 2011 11:21:47 
Модератор
Аватар пользователя

Карма: 153
Рейтинг сообщений: 2929
Зарегистрирован: Сб авг 14, 2010 15:05:51
Сообщений: 18938
Откуда: г. Озерск, Челябинская обл.
Рейтинг сообщения: 0
Медали: 1
Лучший человек Форума 2017 (1)
стабилизацию я вообще не делаю. стабилизация в обратноходе получается автоматом - больше, чем запасается энергии, он не даст.
напряжение 1-1,5 Вольта - разве не "прыгающий" вольтаж?
стабилизации, как таковой у меня нет. по мере разряда будет падать и выходной ток.
поиграл я вчера с трансформатором. сначала менял число витков через 5, потом в районе максимума кпд через один виток.
получил 59% - это потолок для данных конкретных элементов. транзисторы я перебирать не буду.
больше не получить. транзистор чуток греется, в трансе потери, и в обмотках и в сердечнике на перемагничивание.
уменьшение числа витков снижает потери в обмотке, но растет частота, что увеличивает потери в сердечнике. также начинают сказываться частотные свойства этого транзистора.
можно еще попробовать феррит с зазором. потери в сердечнике будут меньше, чем в материале с распределенным зазором. но кардинально феррит кпд не увеличит, хотя что-то прибавит.

_________________
Мудрость приходит вместе с импотенцией...
Когда на русском форуме переходят на Вы, в реальной жизни начинают бить морду.


Вернуться наверх
 
Не в сети
 Заголовок сообщения: Re: посоветуйте DC-DC для светодиода. 1,5v -> 3v
СообщениеДобавлено: Вт дек 20, 2011 13:46:38 
Собутыльник Кота
Аватар пользователя

Карма: 21
Рейтинг сообщений: 41
Зарегистрирован: Пт июл 29, 2011 09:57:31
Сообщений: 2948
Откуда: Украина
Рейтинг сообщения: 0
Я бы попробовал всe-таки Ш-сердечник. Да и думaется мне, что от КТ837 большего КПД ждать нe стОит. Тут очень вaжен подбор транзистора.

_________________
Изображение


Вернуться наверх
 
В сети
 Заголовок сообщения: Re: посоветуйте DC-DC для светодиода. 1,5v -> 3v
СообщениеДобавлено: Вт дек 20, 2011 19:05:31 
Модератор
Аватар пользователя

Карма: 153
Рейтинг сообщений: 2929
Зарегистрирован: Сб авг 14, 2010 15:05:51
Сообщений: 18938
Откуда: г. Озерск, Челябинская обл.
Рейтинг сообщения: 0
Медали: 1
Лучший человек Форума 2017 (1)
ну что, сделал транс на Ш-образном феррите.
у меня нашелся сердечник Е16 без зазора. чуток на наждачке шлифанул центральный стержень для маленького зазора, и подобрал витки и зазор под такую же индуктивность, при которой получился максимальный кпд.
эффект получил ощутимый. получил 66%. а было с кольцом от Микрометалс 59%.
выигрыш и на длине провода - витков меньше, и на потерях в сердечнике.
частота получилась 22,7 кГц.

_________________
Мудрость приходит вместе с импотенцией...
Когда на русском форуме переходят на Вы, в реальной жизни начинают бить морду.


Вернуться наверх
 
Показать сообщения за:  Сортировать по:  Вернуться наверх
Начать новую тему Ответить на тему  [ Сообщений: 1072 ]     ... , , , 24, , , ...  

Часовой пояс: UTC + 3 часа


Кто сейчас на форуме

Сейчас этот форум просматривают: Starichok51 и гости: 35


Вы не можете начинать темы
Вы не можете отвечать на сообщения
Вы не можете редактировать свои сообщения
Вы не можете удалять свои сообщения
Вы не можете добавлять вложения

Найти:
Перейти:  


Powered by phpBB © 2000, 2002, 2005, 2007 phpBB Group
Русская поддержка phpBB
Extended by Karma MOD © 2007—2012 m157y
Extended by Topic Tags MOD © 2012 m157y