Например TDA7294

Форум РадиоКот • Просмотр темы - Мелкие вопросы по питанию.
Форум РадиоКот
Здесь можно немножко помяукать :)

Текущее время: Чт янв 29, 2026 18:01:59

Часовой пояс: UTC + 3 часа


ПРЯМО СЕЙЧАС:



Начать новую тему Ответить на тему  [ Сообщений: 47941 ]     ... , , , 2388, , , ...  
Автор Сообщение
Не в сети
 Заголовок сообщения: Re: Мелкие вопросы по питанию.
СообщениеДобавлено: Чт ноя 27, 2025 20:47:45 
Нашел транзистор. Понюхал.
Аватар пользователя

Зарегистрирован: Сб авг 15, 2020 14:07:38
Сообщений: 180
Рейтинг сообщения: 0
Radio_novice, ну а дежурка - чо проседает от фэна?
по хорошему, на выпрямителе дежурки ставят 12..15V и от них запитывают TL494, чтоб работало на минимальных напряжениях/токах выхода.

на него же можно смело вешать любой куллер разумной мощщи (0.1..0.4A 12V)

Там же как бы два питания. Примерно 16-17 Вольт на питание ШИМ, и второе, дежурное, на 5 Вольт. Когда подключаю куллер к 17 Вольтам, то на ШИМку поступает еле еле 7 Вольт. А если подключаю к дежурным 5 В, то при увеличении регулятора тока - блок вырубается


Вернуться наверх
 
Не в сети
 Заголовок сообщения: Re: Мелкие вопросы по питанию.
СообщениеДобавлено: Чт ноя 27, 2025 21:44:18 
Модератор
Аватар пользователя

Карма: 153
Рейтинг сообщений: 2927
Зарегистрирован: Сб авг 14, 2010 15:05:51
Сообщений: 18935
Откуда: г. Озерск, Челябинская обл.
Рейтинг сообщения: 0
Медали: 1
Лучший человек Форума 2017 (1)
AlexS4 писал(а):
на него же можно смело вешать любой куллер
глупость и большая.
Radio_novice писал(а):
Когда подключаю куллер к 17 Вольтам, то на ШИМку поступает еле еле 7 Вольт.
это потому, что питание ШИМки очень слаботочное. и к нему не только кулер,но и любую дополнительную нагрузку категорически подключать нельзя.

_________________
Мудрость приходит вместе с импотенцией...
Когда на русском форуме переходят на Вы, в реальной жизни начинают бить морду.


Вернуться наверх
 
Не в сети
 Заголовок сообщения: Re: Мелкие вопросы по питанию.
СообщениеДобавлено: Пт ноя 28, 2025 07:41:45 
Нашел транзистор. Понюхал.
Аватар пользователя

Зарегистрирован: Сб авг 15, 2020 14:07:38
Сообщений: 180
Рейтинг сообщения: 0
AlexS4 писал(а):
на него же можно смело вешать любой куллер
глупость и большая.
Radio_novice писал(а):
Когда подключаю куллер к 17 Вольтам, то на ШИМку поступает еле еле 7 Вольт.
это потому, что питание ШИМки очень слаботочное. и к нему не только кулер,но и любую дополнительную нагрузку категорически подключать нельзя.

Это я уже понял. А куда можно?) как быть тогда, неужели, альтернативным вариантом остаётся только отдельный источник питания, типа мобильной зарядки внедрить туда?


Вернуться наверх
 
Не в сети
 Заголовок сообщения: Re: Мелкие вопросы по питанию.
СообщениеДобавлено: Пт ноя 28, 2025 07:47:38 
Друг Кота
Аватар пользователя

Карма: 67
Рейтинг сообщений: 1070
Зарегистрирован: Чт сен 18, 2008 12:27:21
Сообщений: 20040
Откуда: Столица Мира Санкт-Петербург
Рейтинг сообщения: 0
Медали: 1
Получил миской по аватаре (1)
Цитата:
отдельный источник питания

Гасящий конденсатор + диодный мост, конденсатор и стабилитрон.

_________________
[ Всё дело не столько в вашей глупости, сколько в моей гениальности ] [ Правильно заданный вопрос содержит в себе половину ответа ]


Вернуться наверх
 
Эиком - электронные компоненты и радиодетали
Не в сети
 Заголовок сообщения: Re: Мелкие вопросы по питанию.
СообщениеДобавлено: Пт ноя 28, 2025 07:55:11 
Модератор
Аватар пользователя

Карма: 153
Рейтинг сообщений: 2927
Зарегистрирован: Сб авг 14, 2010 15:05:51
Сообщений: 18935
Откуда: г. Озерск, Челябинская обл.
Рейтинг сообщения: 0
Медали: 1
Лучший человек Форума 2017 (1)
Radio_novice писал(а):
А куда можно?) как быть тогда, неужели, альтернативным вариантом остаётся только отдельный источник питания, типа мобильной зарядки внедрить туда?
можно и отдельный источник.
а я кулер подключаю к диодам выпрямителя для 5-вольтового выхода.
5-вольтовый выход я ликвидирую. к диодам выпрямителя я подключаю электролит 470 мкФ.
получается напряжение 9-10 Вольт, чего для кулера вполне хватает.

_________________
Мудрость приходит вместе с импотенцией...
Когда на русском форуме переходят на Вы, в реальной жизни начинают бить морду.


Вернуться наверх
 
Не в сети
 Заголовок сообщения: Re: Мелкие вопросы по питанию.
СообщениеДобавлено: Пт ноя 28, 2025 12:33:11 
Друг Кота
Аватар пользователя

Карма: 31
Рейтинг сообщений: 919
Зарегистрирован: Пт сен 10, 2021 15:19:36
Сообщений: 6303
Откуда: Протвино
Рейтинг сообщения: 0
у вас либо дежурки дохлые либо куллеры турбо, от климат контроля ам ;)
вообще не сталкивался с проблемкой, не сказать что много но шт 5 так завел.


Вернуться наверх
 
Не в сети
 Заголовок сообщения: Re: Мелкие вопросы по питанию.
СообщениеДобавлено: Пт ноя 28, 2025 13:37:21 
Модератор
Аватар пользователя

Карма: 153
Рейтинг сообщений: 2927
Зарегистрирован: Сб авг 14, 2010 15:05:51
Сообщений: 18935
Откуда: г. Озерск, Челябинская обл.
Рейтинг сообщения: 0
Медали: 1
Лучший человек Форума 2017 (1)
AlexS4 писал(а):
но шт 5 так завел.
везёт некоторым...

_________________
Мудрость приходит вместе с импотенцией...
Когда на русском форуме переходят на Вы, в реальной жизни начинают бить морду.


Вернуться наверх
 
Не в сети
 Заголовок сообщения: Re: Мелкие вопросы по питанию.
СообщениеДобавлено: Пт ноя 28, 2025 17:11:10 
Сверлит текстолит когтями
Аватар пользователя

Карма: 9
Рейтинг сообщений: 19
Зарегистрирован: Ср мар 10, 2010 22:28:34
Сообщений: 1292
Откуда: Запад Беларуси
Рейтинг сообщения: 0
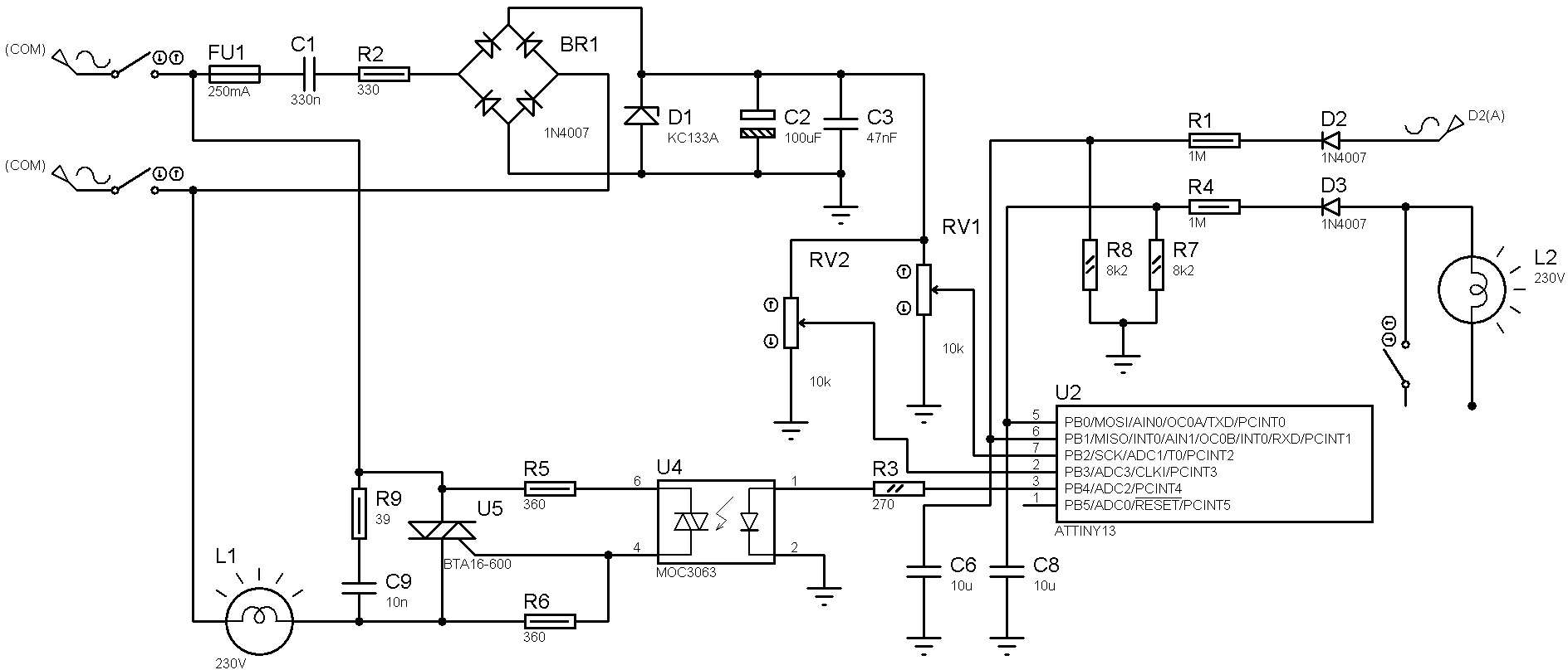
Нарисовал схему двухканального реле времени. вместо L1 вентилятор. FU1 - 100мА.
Нет ли ошибок и куда лучше подключать аноды D3, D4? как по схеме или в нижний (COM) вывод, т.е. к нулю при условии, что к С4, С5 будет приходить фаза?


Вложения:
tiny13 wall relay.png [21.47 KiB]
Скачиваний: 60

_________________
Изображение
Изображение
Вернуться наверх
 
Не в сети
 Заголовок сообщения: Re: Мелкие вопросы по питанию.
СообщениеДобавлено: Пт ноя 28, 2025 19:41:12 
Друг Кота
Аватар пользователя

Карма: 67
Рейтинг сообщений: 1070
Зарегистрирован: Чт сен 18, 2008 12:27:21
Сообщений: 20040
Откуда: Столица Мира Санкт-Петербург
Рейтинг сообщения: 1
Медали: 1
Получил миской по аватаре (1)
С4 и С5 зарядятся, и всё.

_________________
[ Всё дело не столько в вашей глупости, сколько в моей гениальности ] [ Правильно заданный вопрос содержит в себе половину ответа ]


Вернуться наверх
 
Не в сети
 Заголовок сообщения: Re: Мелкие вопросы по питанию.
СообщениеДобавлено: Сб ноя 29, 2025 01:01:47 
Друг Кота
Аватар пользователя

Карма: 31
Рейтинг сообщений: 919
Зарегистрирован: Пт сен 10, 2021 15:19:36
Сообщений: 6303
Откуда: Протвино
Рейтинг сообщения: 1
и оптроны U1,U3 - бессмыслены, если земли источников соединены с землей mcu :dont_know:

просто 330k..1M резистор(*) кидаете от AC220V входа на gpio и пуллдаун на 10..100k. никаких диодов и конденсаторов, это лишнее. :music:

(*)если резисторы небольшие smd то не менее 3 шт 0805/0603 последовательно, или 2шт 1206


от U4 - тоже легко избавиться, для этого надо избавиться от моста в балластном питателе (прийдется увеличить емкость С1 вдвое) и тогда можно будет землю MCU соеденить с ближним к управляющему силовым терминалом триака. (нагрузку естественно через дальний терминал)


Вернуться наверх
 
Не в сети
 Заголовок сообщения: Re: Мелкие вопросы по питанию.
СообщениеДобавлено: Сб ноя 29, 2025 10:39:06 
Родился

Зарегистрирован: Сб ноя 29, 2025 10:29:16
Сообщений: 1
Рейтинг сообщения: 0
Чем заменить JSM 5368 ?


Вернуться наверх
 
Не в сети
 Заголовок сообщения: Re: Мелкие вопросы по питанию.
СообщениеДобавлено: Сб ноя 29, 2025 15:32:21 
Сверлит текстолит когтями
Аватар пользователя

Карма: 9
Рейтинг сообщений: 19
Зарегистрирован: Ср мар 10, 2010 22:28:34
Сообщений: 1292
Откуда: Запад Беларуси
Рейтинг сообщения: 0
Xatrix писал(а):
в нижний (COM) вывод, т.е. к нулю

я вот такое имел ввиду:
Вложение:
tiny13 wall relay.png [12.52 KiB]
Скачиваний: 47

но вместо С4, С5 можно установить резисторы на 1МОм 0,5Вт.
Как я понял второй вариант, это что-то такое:
Вложение:
tiny13 wall relay_2.PNG [10.66 KiB]
Скачиваний: 47

но при этом мне придётся переписывать прошивку, т.к. во втором варианте при включении лампочки конденсаторы С6, С8 будут заряжаться и будет появляться сигнал на пинах контроллера. В первом варианте наоборот. При включении лампочки транзистор оптрона разрядит конденсатор, а заряжаться он будет от встроенного резистора в контроллер.
Думаю во втором варианте емкость С6, С8 можно уменьшить до 0,47-1мкФ.

_________________
Изображение
Изображение


Вернуться наверх
 
Не в сети
 Заголовок сообщения: Re: Мелкие вопросы по питанию.
СообщениеДобавлено: Сб ноя 29, 2025 15:39:14 
Нашел транзистор. Понюхал.
Аватар пользователя

Зарегистрирован: Сб авг 15, 2020 14:07:38
Сообщений: 180
Рейтинг сообщения: 0
можно и отдельный источник..

Подскажите, вот есть у меня, например, сетевой транс, от дежурки с какого то телевизора. У него по выходу три вывода, между крайними 20 Вольт, а между крайним и средним - соответственно 10В. Так вот, если добавить выпрямитель и конденсатор, получится в районе 25 В, и меня интересует, если я подключу к 25В куллер и светодиодную ленту, напряжение разделится между ними или будет туда и туда поступать 25В? Или лучше добавить L7812 и от нее запитывать куллер и светодиодную ленту


Вернуться наверх
 
Не в сети
 Заголовок сообщения: Re: Мелкие вопросы по питанию.
СообщениеДобавлено: Сб ноя 29, 2025 18:13:29 
Нашел транзистор. Понюхал.

Карма: 2
Рейтинг сообщений: 30
Зарегистрирован: Вс июл 28, 2013 18:47:59
Сообщений: 151
Рейтинг сообщения: 0
Radio_novice, Для начала необходимо узнать какой ток необходим для кулера + ленты. А затем нагрузить трансформатор данным током и замерить выходное напряжение.
Полагаю у трансформаторов от дежурки прилично падает напряжение даже при тое 0.1 А


Вернуться наверх
 
Не в сети
 Заголовок сообщения: Re: Мелкие вопросы по питанию.
СообщениеДобавлено: Вс ноя 30, 2025 05:47:20 
Друг Кота
Аватар пользователя

Карма: 31
Рейтинг сообщений: 919
Зарегистрирован: Пт сен 10, 2021 15:19:36
Сообщений: 6303
Откуда: Протвино
Рейтинг сообщения: 1
Xatrix,
download/file.php?id=423108
так лучше , диоды D2,D3 вобщем неочень нужны (они только этономят ничтожную рассеиваемую мощность на R1,R4)

и поскольку как я понимаю на входы приходит переменка - в любом случае при подаче переменки будет изменение состояния входа а без нее -состояние определяемое куда подключены R7,R8 (на Gnd или Vcc).


Вернуться наверх
 
Не в сети
 Заголовок сообщения: Re: Мелкие вопросы по питанию.
СообщениеДобавлено: Вс ноя 30, 2025 21:16:16 
Сверлит текстолит когтями
Аватар пользователя

Карма: 9
Рейтинг сообщений: 19
Зарегистрирован: Ср мар 10, 2010 22:28:34
Сообщений: 1292
Откуда: Запад Беларуси
Рейтинг сообщения: 0
Подредактировал схему, поменял номиналы деталей и проставил мощность.
Почему не нужны D2, D3? ведь нам не нужна отрицательная полуволна на пине контроллера. Или она и так отрежется диодным мостом BR1?


Вложения:
tiny13 wall relay_2.PNG [10.77 KiB]
Скачиваний: 45

_________________
Изображение
Изображение
Вернуться наверх
 
Не в сети
 Заголовок сообщения: Re: Мелкие вопросы по питанию.
СообщениеДобавлено: Вс ноя 30, 2025 21:42:32 
Друг Кота
Аватар пользователя

Карма: 31
Рейтинг сообщений: 919
Зарегистрирован: Пт сен 10, 2021 15:19:36
Сообщений: 6303
Откуда: Протвино
Рейтинг сообщения: 1
Xatrix, низковольтный мост - нет, не устранит отрицательную (отоносительно земли mcu) полуволну, но
она точно отрежется канальными pn переходами выходных fet в gpio. (это будет при любых раскладах и при любых схемах питания mcu) важно только чтоб макс ток не превышал допустимый на них, при 1M - многократный запас, можно не париться за входы.

конденсаторы С6 С8 я б вообще упразднил, сделав софтофую фильтрацию помех. а с ними - да, будут возникать нюансы с диодом или без и по RC, причем R будет от 8.2k восновном. вобщем от них никакой пользы кроме вреда :)) .

и еще важное замечание: чтоб такие входы правильно работали и показывали наличие фазы - надо чтоб провод с балластным конденсатором (верхний левый) был на фазе (другими словами: чтоб земля mcu была ближе к N по напряжению.)
иначе - наоборот, на нейтраль на входах будет реагировать появлением 1 импульсов на входах.


Вернуться наверх
 
Не в сети
 Заголовок сообщения: Re: Мелкие вопросы по питанию.
СообщениеДобавлено: Вс ноя 30, 2025 22:33:10 
Сверлит текстолит когтями
Аватар пользователя

Карма: 9
Рейтинг сообщений: 19
Зарегистрирован: Ср мар 10, 2010 22:28:34
Сообщений: 1292
Откуда: Запад Беларуси
Рейтинг сообщения: 0
AlexS4, можно и софтовую фильтрацию, но я пока не представляю как это реализовать. У меня 2 канала висят на прерываниях. один на INT0, а другой на PCINT1. Сам МК работает на 200кГц, всегда спит до PWR_DOWN и просыпается только от этих прерываний. Отсчитывает таймер задержки включения вентилятора, потом таймер работы вентилятора и опять уходит в спячку до следующего включения освещения. Сам отсчёт таймера работает в прерывании по совпадению CTC top=OCR0A. Конечно есть ещё условия, но они незначительные. Например не запускать вентилятор, если свет был включен меньше 1 минуты.

_________________
Изображение
Изображение


Вернуться наверх
 
Не в сети
 Заголовок сообщения: Re: Мелкие вопросы по питанию.
СообщениеДобавлено: Пн дек 01, 2025 14:37:21 
Родился

Зарегистрирован: Сб ноя 15, 2025 16:40:55
Сообщений: 5
Рейтинг сообщения: 0
Доброго времени суток!
Будет ли корретным поставить p-mosfet между акб (li pol) и tp4056 для включения/выключения заряда акб?
Дело в том, что есть АКБ и есть MCU, на которой уже распаяна вся необходимая обвязка, в том числе и tp4056. MCU является одновременно потребителем питания, а так же способен заряжать АКБ в случае подключения внешнего питания от USB.
Схема чуть сложнее, но сути в том, что мне нужна возможность физически разрывать/включать цепь при помощи пина с самого mcu, при этом чтобы tp4056 корректно заряжал акб
Про реле знаю, но оно не влезет в корпус


Вернуться наверх
 
Не в сети
 Заголовок сообщения: Re: Мелкие вопросы по питанию.
СообщениеДобавлено: Пн дек 01, 2025 22:22:20 
Друг Кота
Аватар пользователя

Карма: 31
Рейтинг сообщений: 919
Зарегистрирован: Пт сен 10, 2021 15:19:36
Сообщений: 6303
Откуда: Протвино
Рейтинг сообщения: 0
Aquinary, вполне можно! какойнить ao3401 истоком к tp4056 если надо прекращать заряд при поданном питании или наоборот если надо педотвратить утечку через заряжалку или если надо прям совсем рвать то 2 p-mosfet c соединенными истоками а стоками на заряжалку и на батарею (как делают в симметричных bms, но там обычно n-fet и в разрыве - провода )

Добавлено after 18 minutes 4 seconds:
Xatrix писал(а):
можно и софтовую фильтрацию, но я пока не представляю как это реализовать. У меня 2 канала висят на прерываниях. один на INT0, а другой на PCINT1. Сам МК работает на 200кГц, всегда спит до PWR_DOWN и просыпается только от этих прерываний.


я бы для еднообразия - выключил прерывания по пинам и сделал бы прерывания по сэмплирующему таймеру
можно засыпать и после каждого его тика.
чтоб ловить импульсы от 50Hz (~10mS полупериод) c фильтрацией иголок помех до нескольких mS - делаем таймер скажем на 3..4 mS и им фиксируем 3 или 2 одинаковых сэмпла (напр последовательные сэмплы 1000 или 0111 ; на практике 2 одинаковых сэмпла 011/100 уже достаточно надежно.
это оочень просто оптимизируется сдвигами и xor/and/or над байтами, практически без ветвлений или с 1 ветвлением, можно обработать 2..4 входа параллельно, в 1 байте сэмплов, я с полгода назад подробно описывал в какойто из веток здесь. на avr хорошо ложится.


Последний раз редактировалось AlexS4 Пн дек 01, 2025 22:30:37, всего редактировалось 1 раз.

Вернуться наверх
 
Показать сообщения за:  Сортировать по:  Вернуться наверх
Начать новую тему Ответить на тему  [ Сообщений: 47941 ]     ... , , , 2388, , , ...  

Часовой пояс: UTC + 3 часа


Кто сейчас на форуме

Сейчас этот форум просматривают: Dedz65 и гости: 70


Вы не можете начинать темы
Вы не можете отвечать на сообщения
Вы не можете редактировать свои сообщения
Вы не можете удалять свои сообщения
Вы не можете добавлять вложения

Найти:
Перейти:  


Powered by phpBB © 2000, 2002, 2005, 2007 phpBB Group
Русская поддержка phpBB
Extended by Karma MOD © 2007—2012 m157y
Extended by Topic Tags MOD © 2012 m157y