Например TDA7294

Форум РадиоКот • Просмотр темы - Лабораторный БП PSL-3604
Форум РадиоКот
Здесь можно немножко помяукать :)

Текущее время: Ср фев 18, 2026 23:41:04

Часовой пояс: UTC + 3 часа


ПРЯМО СЕЙЧАС:



Начать новую тему Ответить на тему  [ Сообщений: 3938 ]     ... , , , 25, , , ...  
Автор Сообщение
Не в сети
 Заголовок сообщения: Re: Лабораторный БП PSL-3604
СообщениеДобавлено: Пт авг 03, 2012 10:14:36 
Собутыльник Кота
Аватар пользователя

Карма: 40
Рейтинг сообщений: 372
Зарегистрирован: Вс июл 17, 2011 11:51:52
Сообщений: 2623
Рейтинг сообщения: 0
Только меньше определённого предела улучшение смысла не имеет, потому что характеристики других компонентов уже не дадут улучшать свойства изделия. В данном случае, например, ОУ со смещением 10мкВ не будет отличаться от ОУ со смещением 100мкВ, в том смысле что это не улучшит характеристик изделия в целом


Вернуться наверх
 
Не в сети
 Заголовок сообщения: Re: Лабораторный БП PSL-3604
СообщениеДобавлено: Пт авг 03, 2012 14:43:50 
Мучитель микросхем
Аватар пользователя

Карма: 6
Рейтинг сообщений: 79
Зарегистрирован: Вт дек 07, 2010 15:34:19
Сообщений: 475
Откуда: UA
Рейтинг сообщения: 0
Ну, в принципе, koyodza в некотором роде Вы правы конечно, но это с какой стороны подходить к этому. Или " вот Вам БП, характеристики его такие, хотите еште, хотите нет". Или как конструкция с перспективой: Плата управления на выбор, АЦП 10/12... бит, и плюс соответствующие компоненты в аналоговой части.
Я расматриваю второй вариант, уже нашел в продаже АЦП Microchip 12-16 бит по вполне сносной цене, ЦАПы пока не смотрел. Но для начала доведу до ума базовый вариант, покручу в разных режимах, с разными настройками, определю для себя "+" и "-" а потом уже будет видно с чем и как боротся, что можно оставить, а что нужно переделать.
На данном этапе 74HC595 довольно ощутимо греются, сказывается размер корпуса, ограничительные резисторы 680 Ом, а все равно греются. Но ни на какие параметры это не влияет, пока не обращаю внимание.
Да и вообще, что-то зацепил меня этот БП, ковыряюсь с ним потихоньку уже пол-года а все равно интересно. Раньше забросил бы уже давно, и делал какой-то другой.
Старею наверное :))

Применение внешних 12 битных ЦАП даст какое-то преимущество по сравнению с методом формирования ШИМом? стабильность, точность установки, шум?


Вернуться наверх
 
Не в сети
 Заголовок сообщения: Re: Лабораторный БП PSL-3604
СообщениеДобавлено: Пт авг 03, 2012 15:27:45 
Собутыльник Кота
Аватар пользователя

Карма: 40
Рейтинг сообщений: 372
Зарегистрирован: Вс июл 17, 2011 11:51:52
Сообщений: 2623
Рейтинг сообщения: 0
dmirrr писал(а):
как конструкция с перспективой: Плата управления на выбор, АЦП 10/12... бит, и плюс соответствующие компоненты в аналоговой части.

Всё равно это поддаётся расчету и определению достаточности характеристик.

dmirrr писал(а):
АЦП Microchip 12-16 бит

Считаю бессмыссленной установку внешнего 12-битного АЦП
Даже 16-бит под вопросом, если хочется суперточности то можно сделать БП на C8051F350, при 7-сегментных индикаторах и минимуме сервиса всё вполне поместится.

dmirrr писал(а):
Да и вообще, что-то зацепил меня этот БП, ковыряюсь с ним потихоньку уже пол-года а все равно интересно

Можете ещё взглянуть на первоисточник. Концепции в плане постановки задачи были несколько иные, но схемотехника именно та. Описания, правда, там нет, это просто обрывки черновиков и обсуждений. Но сам БП работает, правда выходной каскад двухступенчатый (по предложению ув. ЛИ), на схеме для упрощения показана только одна ступень.
http://koyodza.com/powers.html
Фотографии индикатора во время работы в разных режимах
http://caxapa.ru/342843.html

dmirrr писал(а):
Применение внешних 12 битных ЦАП даст какое-то преимущество по сравнению с методом формирования ШИМом? стабильность, точность установки, шум?

Ничего этого не даст, скорее даже ухудшит. Единственное что может дать ЦАП вместо ШИМ это возможность более быстрого изменения выходного напряжения (и тока) например для эмуляции пульсаций


Вернуться наверх
 
Не в сети
 Заголовок сообщения: Re: Лабораторный БП PSL-3604
СообщениеДобавлено: Чт авг 09, 2012 09:02:32 
Мучитель микросхем
Аватар пользователя

Карма: 6
Рейтинг сообщений: 79
Зарегистрирован: Вт дек 07, 2010 15:34:19
Сообщений: 475
Откуда: UA
Рейтинг сообщения: 0
Заменил U1 и U2 на TL082ID (TI), все стало на свои места, показания индикатора V соответствуют показаниям мультиметра по всему диапазону: установлено 1В, на выходе 0,998В, установлено 20,3В, на выходе 20,30В. Значит режим CV работает нормально. Теперь буду проверять режим CC, сотня резисторов 1206 1Ом уже приехала :))

Запаял, откалибровал теперь есть вот такое:

1. Леонид Иванович, не могли б вы проверить на своей версии платы управления вот эту ситуацию:
БП в режиме CC, на индикаторе V измеренное выходное напряжение, на индикаторе I- установленный ток ограничения. Кнопкой отключаем выход, светодиоды выключаются, на индикаторе V установленное напряжение, на индикаторе I-"000". Затем включаем. Вот тут и оно: включается светодиод CC, на индикаторе V измеренное выходное напряжение а на на индикаторе I у меня остаются "000" :dont_know: Должно же быть установленный ток ограничения? Это опять я что-то прошляпил или у Вас так-же?
2. Цепляю на выход низкоомный проволочный резистор 3Ом и начинаю увеличивать выходное напряжение. Где-то при напряжении 11В блок переходит в индикацию режима СС, но не всегда четко, зачастую это одновременное мерцание светодиодов, на индикаторе I все сегменты сливаются, пищит бузер. Добавляю еще напряжение, индикация начинает работать правильно: светится СС, на индикаторе V измеренное выходное напряжение, на индикаторе I- установленный ток ограничения. Кручу энкодер дальше, напряжение на выходе растет (!) , при 12В опять начинает попискивать бузер, может изредка помигивать светодиод CV, при 12.2В светодиод не мигает, пищалка молчит и если крутить энкодер дальше, то выходное напряжение уже не растет напряжение дальше не растет.
Это получается, что логический "0" на проводе CC/CV появляется раньше, чем аналоговая часть перешла в режим СС? как с этим бороться?

Re: измерил напряжение на проводе СV/CC: в режиме СV 3,1В, при приближении к режиму ограничения тока уменьшается. При начале этого непонятного хаотического процесса - 2,5В а в устойчивом режиме 1,28В, потом когда второй раз начинает пищать 1,23В, еще дальше падает до 1,2-1,18В и больше не снижается.
Ничего не понимаю :evil:
Может нужно какую-то другую нагрузку подключать? А то моя, хоть и не маленькой мощности (13шт проволочных резисторов 39Ом/5Вт параллельно), но плывет довольно прилично при прогреве.

3. Еще пару раз вообще непонятно почему слетала 4я калибровка (отображение измеренного тока) при токе около 3А отображалось 0,07А, потов в режиме СС хлоп и сразу 4А, приходилось заново калибровать. А воспроизвести последовательность действий после чего это происходило пока не получается.


Вернуться наверх
 
Эиком - электронные компоненты и радиодетали
Не в сети
 Заголовок сообщения: Re: Лабораторный БП PSL-3604
СообщениеДобавлено: Чт авг 09, 2012 14:32:58 
Мучитель микросхем
Аватар пользователя

Карма: 6
Рейтинг сообщений: 79
Зарегистрирован: Вт дек 07, 2010 15:34:19
Сообщений: 475
Откуда: UA
Рейтинг сообщения: 0
Определил после чего происходит П.3 (слетает калибровка I). А происходит это после действий по п.1, т.е выключение/включение выхода в режиме СС

RE: это исправил, калибровка не слетала, а в прошивке при выходе из режима Off в СС не востанавливались показания индикатора I.

RE:RE: Вроде наладил и п.2. Получалось, что просаживалось напряжение питания и начинался колебательный процесс переключения режимов CV/CC. Продублировал силовые дорожки платы медной проволокой диаметром 0,7мм, как это делают в компьютерных БП, уменьшил максимальное выходное напряжение в прошивке. Дополнительно изменил точки снятия напряжения с датчика тока, проводками припаял прямо к входным и выходным клеммам минусового провода. Ситуация значительно улучшилась, переход между режимами CV/CC достаточно четкий, без дребезга. Уменьшилась изменение напряжения при подключении нагрузки. Теперь разница между ХХ и с нагрузкой 2,6А составляет 0,02В, что я считаю вполне допустимым.


Вернуться наверх
 
Не в сети
 Заголовок сообщения: Re: Лабораторный БП PSL-3604
СообщениеДобавлено: Пт авг 10, 2012 22:59:01 
Друг Кота
Аватар пользователя

Карма: 82
Рейтинг сообщений: 1030
Зарегистрирован: Сб апр 02, 2011 12:40:46
Сообщений: 4779
Откуда: Минск
Рейтинг сообщения: 0
К сожалению, в данное время ничего проверить не могу, так как моё рабочее место разгомлено в связи с ремонтом.


Вернуться наверх
 
Не в сети
 Заголовок сообщения: Re: Лабораторный БП PSL-3604
СообщениеДобавлено: Сб авг 11, 2012 08:34:06 
Мучитель микросхем
Аватар пользователя

Карма: 6
Рейтинг сообщений: 79
Зарегистрирован: Вт дек 07, 2010 15:34:19
Сообщений: 475
Откуда: UA
Рейтинг сообщения: 0
Вроде все работает как нужно. Для правильного отображения тока в режиме СС после переключения off/on добавил одну строчку
Код:
bool Ind_Reg(char mnu)
....
....
 else //CC
      {
        if(!(Leds & LED_A))
        {
          Sound_Beep();
          Leds = LED_A;
          if(mnu != MNU_SETV) Disp_Val(POS_V, Adc_GetV(Cal_V_Adc));
          if(mnu != MNU_SETA) Disp_Val(POS_A, A_Dac);
        }
        else
        {
          if((mnu != MNU_SETV) && Adc_ReadyV())
          {
            Disp_Val(POS_V, Adc_GetV(Cal_V_Adc));
            //----------//
            Disp_Val(POS_A, A_Dac);  //обновление при включении выхода в режиме СС
          } 
        }
      }
      Disp_Val(POS_L, Leds);
    }

теперь все нормально отображается. Осталось на будущее добавить термодатчик для включения вентилятора, сейчас он у меня включается вручную длинным нажатием кнопки ON/OFF, вот только пока решаю датчик или термостат, все равно точно измерять температуру в БП не нужно. Нашел в продаже "Термостат биметаллический KSD301-048H(10А 250VAC 48град)" дешево и сердито, стоимость- пол DS18B20. Ну и переразвести плату усилителей с учетом набитых шишек. Влияние входного тока U1 осталось, но с TL082 оно незначительно и сказывается только при малых напряжениях: выставляю 3.00В, на выходе 3.002, выставляю 19.2, на выходе 19.20. Погрешность установки ловится только только достаточно точным мультиметром, поэтому ставить дорогие ОУ смысла не вижу, TL082 вполне достаточно.

Большое спасибо Леониду Ивановичу за интересную и нужную конструкцию, любезно предоставленные исходники, для меня там есть чему поучится, это как дикарю подарить зажигалку :)
Спасибо!

RE: может позже, когда приведу печатки в порядок выложу, но это позже. Потерял флешку с проектом, хорошо хоть прошивка осталась и плата управления на online диске :(


Вернуться наверх
 
Не в сети
 Заголовок сообщения: Re: Лабораторный БП PSL-3604
СообщениеДобавлено: Сб авг 11, 2012 09:54:02 
Друг Кота
Аватар пользователя

Карма: 82
Рейтинг сообщений: 1030
Зарегистрирован: Сб апр 02, 2011 12:40:46
Сообщений: 4779
Откуда: Минск
Рейтинг сообщения: 0
dmirrr писал(а):
добавил одну строчку


Кроме этого я хотел исправить индикацию режимов CV/CC - ввести программно одновибратор, чтобы каждый режим индицировался не менее, скажем, 200 мс. Тогда при быстром переключении CV/CC будут гореть оба светодиода и индицироваться измеренные значения тока и напряжение. Постараюсь на днях сделать. Обсуждение было здесь: http://caxapa.ru/342498.html?todo=full

dmirrr писал(а):
вот только пока решаю датчик или термостат


На мой взгляд, нужно ставить датчик, например, DS18B20. Это позволит легко менять порог, даст возможность ШИМ-ом управлять скоростью вентилятора для снижения шума, позволит индицировать несколько порогов перегрева (например, нижний - включается вентилятор, второй порог - звуковая сигнализация или на дисплее, третий - блок выключается).

dmirrr писал(а):
Ну и переразвести плату усилителей с учетом набитых шишек.


А Вы могли бы на схеме обвести цепи, которые были разведены не так? Что именно Вы планируете исправить?

dmirrr писал(а):
Влияние входного тока U1 осталось, но с TL082 оно незначительно и сказывается только при малых напряжениях: выставляю 3.00В, на выходе 3.002, выставляю 19.2, на выходе 19.20. Погрешность установки ловится только только достаточно точным мультиметром, поэтому ставить дорогие ОУ смысла не вижу, TL082 вполне достаточно.


Не думаю, что это входной ток TL082, он у них мизерный. Скорее всего, это сказывается напряжение смещения ОУ, которое у TL082 не очень хорошее.


Вернуться наверх
 
Не в сети
 Заголовок сообщения: Re: Лабораторный БП PSL-3604
СообщениеДобавлено: Сб авг 11, 2012 20:44:10 
Мучитель микросхем
Аватар пользователя

Карма: 6
Рейтинг сообщений: 79
Зарегистрирован: Вт дек 07, 2010 15:34:19
Сообщений: 475
Откуда: UA
Рейтинг сообщения: 0
Леонид Иванович писал(а):
даст возможность ШИМ-ом управлять скоростью вентилятора для снижения шума,

Неплохо конечно. Для ШИМ управления вентилятором использовать 8и битный таймер2?

Я пробовал подключать вентилятор на через резистор в минусовом проводе, что-бы на вентиляторе было 5-6В (не все стартуют от 6В). А потом можно полевиком( термостатом) замыкать резистор, и включать 12в на вентилятор на полные обороты. При минимальном напряжении старта вентилятор почти не слышно, даже в сравнительно тихом помещении. DS18B20 самостоятельно не впихну, у меня с этим проблемы. Поодиночке модули могу написать и отладить, а вот собрать в общую программу возникают сложности, немного не хватает смазки в мозгу :)

По поводу одновибратора: когда стабилизатор переходит в промежуточное состояние ( переключается СС-СV) светодиоды и так переключаются с довольно большой частотой и визуально это выглядит как одновременное свечение светодиодов. Причем яркость разная, к какому режиму ближе тот и ярче. Одновибратор нужно пробовать на практике, как это получится.
Ну а разводка, то помимо исправления сугубо моих ошибок (ошибка на схеме-> ошибка на плате) хочу сократить длину силовых дорожек. У меня на плате шириной 80мм силовые цепи проходили через всю плату, от клемм вход, до клемм выход, хочу сократить длину проводников. Еще хочу переделать: снимать напряжение отдельным проводником прямо с клеммы "+" на передней панели, напряжение для усилителя тока так-же с клемы "-" и общей точки Ground на плате выпрямителей. А в остальном, силовая и слаботочная земля у меня выполнены отдельными проводниками с каждой платы и соединены в одной точке на плате выпрямителей, исключение AGND, который с платы усилителей идет на плату управления и там соединяется с GND возле микроконтроллера. Ну и можно уменьшить размеры плат, первоначально не очень стремился к минимальности, больше рассматривал как макетку. Да и односторонние они у меня, много просто еще есть одностороннего текстолита :), это "-" - много перемычек.

Еще думаю заменить провода выпрямитель-выходной каскад, они у меня сечением 1 кв.мм. без разьема. Когда собирал, толще небыло, а не мешало бы. Нужно найти мягкие 2,5 кв.мм. Думаю, что после всех мероприятий можно свести разницу U_хх и U_с_нагрузкой к минимуму( практически к 0). Ну а тогда можно и о 12бит АЦП думать и индикаторы 4х розрядные.
Ну а для тех целей, что я делал этот, меня он устраивает на 100%.


Вернуться наверх
 
Не в сети
 Заголовок сообщения: Re: Лабораторный БП PSL-3604
СообщениеДобавлено: Сб авг 11, 2012 23:24:01 
Друг Кота
Аватар пользователя

Карма: 82
Рейтинг сообщений: 1030
Зарегистрирован: Сб апр 02, 2011 12:40:46
Сообщений: 4779
Откуда: Минск
Рейтинг сообщения: 0
dmirrr писал(а):
Для ШИМ управления вентилятором использовать 8и битный таймер2?


Можно таймер, а можно сгенерить программно с помощью прерывания системного таймера низкочастотный ШИМ (или сигма-дельта) на любом пине контроллера.

dmirrr писал(а):
А потом можно полевиком( термостатом) замыкать резистор, и включать 12в на вентилятор на полные обороты.


Это всё полумеры. Лучше сразу сделать плавное управление скоростью вентилятора.

dmirrr писал(а):
DS18B20 самостоятельно не впихну, у меня с этим проблемы. Поодиночке модули могу написать и отладить, а вот собрать в общую программу возникают сложности


Нет особых сложностей. Часть исходника (используется в паяльной станции DSS-90) присоединил. Один раз нужно вызвать Init, далее в основном цикле вызываете Exe с параметром t = true раз в системный интервал (у меня 500 или 1000 мкс). В любом месте программы в любой момент можно спрашивать у модуля текущую температуру с помощью функции GetT.

dmirrr писал(а):
Одновибратор нужно пробовать на практике


Согласен. Но у меня пока нет силовой части, застрял на компоновке. Хочется сделать технологично, но большое количество компонентов на радиаторе не позволяет. В данное время занят другими делами, электроника пока в застое.

dmirrr писал(а):
снимать напряжение отдельным проводником прямо с клеммы "+" на передней панели, напряжение для усилителя тока так-же с клемы "-" и общей точки Ground на плате выпрямителей.


Напряжение нужно снимать с клемм "+" и "-" на передней панели. У меня часть схемы PSL-3604_amp_avr_sch.pdf планируется собирать на плате, которая висит на клеммах. Ток нужно снимать непосредственно с выводов резистора - датчика тока, а не с клемы "-" и общей точки Ground на плате выпрямителей! На принципиальной схеме модели источника наглядно показано, как нужно делать топологию.

dmirrr писал(а):
Думаю, что после всех мероприятий можно свести разницу U_хх и U_с_нагрузкой к минимуму( практически к 0).


При правильной топологии сечение силовых проводников внутри блока не влияет на разницу выходных напряжений под нагрузкой и без нагрузки.


Вложения:
DS18B20.zip [2.52 KiB]
Скачиваний: 306
Вернуться наверх
 
Не в сети
 Заголовок сообщения: Re: Лабораторный БП PSL-3604
СообщениеДобавлено: Вс авг 12, 2012 13:45:06 
Мучитель микросхем
Аватар пользователя

Карма: 6
Рейтинг сообщений: 79
Зарегистрирован: Вт дек 07, 2010 15:34:19
Сообщений: 475
Откуда: UA
Рейтинг сообщения: 0
За фрагмент для DS18B20 спасибо, буду пробовать, но самого датчика пока нет, проверить не смогу.
(?) как поступать, когда датчик температуры не обнаружен: вентилятор не включать, включать на половину, включать на всю мощность?
(?) Для оперативного изменения порогов включения/выключения вентилятора добавить меню настройки параметров вызываемое, допустим длинным нажатием кнопки on/off или определить пороги как константы в прошивке и не заморачиватся.

Если не сильно много изменений в коде, то одновибратор я могу попробовать.

Вот мой выходной каскад:
Изображение
Только транзисторы прикручены на радиатор, выводы загнуты вверх, диоды с обратной стороны платы.
В принципе, если разводить на две стороны, то плату можно сделать уже. Но у меня односторонний монтаж и старался попасть, чтобы отверстия для крепления транзисторов были между ребрами радиатора.


Вложения:
Комментарий к файлу: Out_PCB_3D
Untitled.png [83.05 KiB]
Скачиваний: 4452
Вернуться наверх
 
Не в сети
 Заголовок сообщения: Re: Лабораторный БП PSL-3604
СообщениеДобавлено: Вс авг 12, 2012 16:15:19 
Друг Кота
Аватар пользователя

Карма: 82
Рейтинг сообщений: 1030
Зарегистрирован: Сб апр 02, 2011 12:40:46
Сообщений: 4779
Откуда: Минск
Рейтинг сообщения: 0
dmirrr писал(а):
(?) как поступать, когда датчик температуры не обнаружен: вентилятор не включать, включать на половину, включать на всю мощность?


Если датчик температуры не обнаружен, это авария, вентилятор всё время должен работать на полную мощность.

dmirrr писал(а):
(?) Для оперативного изменения порогов включения/выключения вентилятора добавить меню настройки параметров


Можно просто определить в виде констант в исходнике.

dmirrr писал(а):
Если не сильно много изменений в коде, то одновибратор я могу попробовать.


Нужно завести два программных таймера, которые будут перезагружаться по переходу в режим CV и CC соответственно. Вот только с индикацией не так всё просто. Если оба таймера активны, по идее, нужно индицировать измеренные значения тока и напряжения. Сейчас такого варианта нет. Нужно дописывать.

dmirrr писал(а):
Вот мой выходной каскад:


Какой красивый рисунок!

dmirrr писал(а):
старался попасть, чтобы отверстия для крепления транзисторов были между ребрами радиатора.


Чтобы не думать об этом, я планировал крепить транзисторы к переходной алюминиевой пластине, а ее уже к радиатору. Тогда и радиатор может быть сборным, из нескольких маленьких.


Вернуться наверх
 
Не в сети
 Заголовок сообщения: Re: Лабораторный БП PSL-3604
СообщениеДобавлено: Вс авг 12, 2012 18:04:04 
Мучитель микросхем
Аватар пользователя

Карма: 6
Рейтинг сообщений: 79
Зарегистрирован: Вт дек 07, 2010 15:34:19
Сообщений: 475
Откуда: UA
Рейтинг сообщения: 0
Леонид Иванович писал(а):
Чтобы не думать об этом, я планировал крепить транзисторы к переходной алюминиевой пластине, а ее уже к радиатору. Тогда и радиатор может быть сборным, из нескольких маленьких.

У меня тоже задняя панель из алюминевой пластины, к ней прикручены два радиатора, намазанные теплопроводящей пастой, но вот резьба в тонкой пластине не очень надежна, поэтому и просверлил насквозь и нарезал резьбу в пластине и радиаторе.
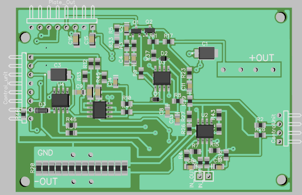
Перерисовал плату усилителей:
Изображение
На мой не очень искушенный взгляд больших тактических ошибок в разводке силовой части вроде нет. Много перемычек с другой стороны, но избавится от них не получается, в основном питание операционных усилителей, если бы не оно, то можно еще посдвигать компоненты и уменьшить размер платы.
Леонид Иванович писал(а):
Какой красивый рисунок!

У DipTrace рендер не очень красиво отрисовывает, но можно покрутить плату и помогает избежать глупых ошибок в размещении компонентов.
В Eagle покрасивее будет, но там и рендер внешний.


Вложения:
Untitled2.png [41.12 KiB]
Скачиваний: 4235
Вернуться наверх
 
Не в сети
 Заголовок сообщения: Re: Лабораторный БП PSL-3604
СообщениеДобавлено: Вс авг 12, 2012 18:52:41 
Друг Кота
Аватар пользователя

Карма: 82
Рейтинг сообщений: 1030
Зарегистрирован: Сб апр 02, 2011 12:40:46
Сообщений: 4779
Откуда: Минск
Рейтинг сообщения: 0
dmirrr писал(а):
У меня тоже задняя панель из алюминевой пластины, к ней прикручены два радиатора, намазанные теплопроводящей пастой, но вот резьба в тонкой пластине не очень надежна


Пластина должна быть толстой.

dmirrr писал(а):
Перерисовал плату усилителей


Больших ошибок нет, но лучше придерживаться единого стиля. Если делаете повороты дорожек через сегменты под 45 градусов, так делайте это везде. И еще, всё должно быть в сетке. Дорожки одинаковой ширины должны проводиться эквидистантно. Ненужные островки земли, которые не несут токов, лучше исключить, экранировка здесь не нужна. Это всё придирки, не вопринимайте серьезно :)

dmirrr писал(а):
У DipTrace рендер не очень красиво отрисовывает, но можно покрутить плату и помогает избежать глупых ошибок в размещении компонентов. В Eagle покрасивее будет, но там и рендер внешний.


Что я могу сказать... Отстал бесконечно.


Вложения:
Untitled3.png [64.83 KiB]
Скачиваний: 893
Вернуться наверх
 
Не в сети
 Заголовок сообщения: Re: Лабораторный БП PSL-3604
СообщениеДобавлено: Вс авг 12, 2012 21:13:42 
Мучитель микросхем
Аватар пользователя

Карма: 6
Рейтинг сообщений: 79
Зарегистрирован: Вт дек 07, 2010 15:34:19
Сообщений: 475
Откуда: UA
Рейтинг сообщения: 0
Леонид Иванович писал(а):
Пластина должна быть толстой.

Ну она относительно толстая, или 2,5 или 3 мм, как раз стает в пазы.

За советы спасибо, обязательно учту. Но это пока черновой вариант, через пару дней глянешь свежим взглядом, а что-то можно и передвинуть, повернуть и сократить или провести дорожку по другому пути. Лишняя земля тоже не очень нравится, нужно еще "Route Keepout" расставлять :)


Вернуться наверх
 
Не в сети
 Заголовок сообщения: Re: Лабораторный БП PSL-3604
СообщениеДобавлено: Пн сен 24, 2012 23:52:20 
Встал на лапы

Зарегистрирован: Ср май 23, 2012 23:33:53
Сообщений: 104
Откуда: UA
Рейтинг сообщения: 0
С большим интересом слежу за актуальной для меня темой. Хороший лабораторник - вещь просто необходимая в хозяйстве.
А здесь ещё и автор темы - уважаемый многими человек. Я сам неоднократно собирал его конструкции и они всегда работали "с пол-оборота".
Неужели тема заглохла :cry:

_________________
С уважение, Владимир UR5GOT.


Вернуться наверх
 
Не в сети
 Заголовок сообщения: Re: Лабораторный БП PSL-3604
СообщениеДобавлено: Вт сен 25, 2012 07:16:55 
Мучитель микросхем
Аватар пользователя

Карма: 6
Рейтинг сообщений: 79
Зарегистрирован: Вт дек 07, 2010 15:34:19
Сообщений: 475
Откуда: UA
Рейтинг сообщения: 0
Не заглохла, скоро автор продолжит разработку. По крайней мере писал об этом в ЖЖ. Пока ждем...


Вернуться наверх
 
Не в сети
 Заголовок сообщения: Re: Лабораторный БП PSL-3604
СообщениеДобавлено: Вт сен 25, 2012 13:18:13 
Друг Кота
Аватар пользователя

Карма: 82
Рейтинг сообщений: 1030
Зарегистрирован: Сб апр 02, 2011 12:40:46
Сообщений: 4779
Откуда: Минск
Рейтинг сообщения: 0
Не заглохла. Сейчас как раз пытаюсь сделать для этого источника активный выпрямитель, чтобы уменьшить выделение тепла.


Вернуться наверх
 
Не в сети
 Заголовок сообщения: Re: Лабораторный БП PSL-3604
СообщениеДобавлено: Вт сен 25, 2012 19:01:00 
Мучитель микросхем
Аватар пользователя

Карма: 6
Рейтинг сообщений: 79
Зарегистрирован: Вт дек 07, 2010 15:34:19
Сообщений: 475
Откуда: UA
Рейтинг сообщения: 0
Выпрямитель на полевых транзисторах как в паяльной станции? Здесь довольно много разных напряжений, наверное транзисторов тоже нужно немало? Может лучше оставить выпрямители на диодах шотки, не так уж и сильно он греется.


Вернуться наверх
 
Не в сети
 Заголовок сообщения: Re: Лабораторный БП PSL-3604
СообщениеДобавлено: Вт сен 25, 2012 19:15:46 
Друг Кота
Аватар пользователя

Карма: 82
Рейтинг сообщений: 1030
Зарегистрирован: Сб апр 02, 2011 12:40:46
Сообщений: 4779
Откуда: Минск
Рейтинг сообщения: 0
На полевых, но не такой, как в паяльной станции. Такой на емкостную нагрузку работать не будет. Нужен гораздо сложнее. Напряжений здесь много, но на всю конструкцию всего два диодных моста. Оставить на диодах Шоттки можно, это всего лишь лишних 4 Вт.


Вернуться наверх
 
Показать сообщения за:  Сортировать по:  Вернуться наверх
Начать новую тему Ответить на тему  [ Сообщений: 3938 ]     ... , , , 25, , , ...  

Часовой пояс: UTC + 3 часа


Кто сейчас на форуме

Сейчас этот форум просматривают: Bing [Bot], vlasovzloy и гости: 58


Вы не можете начинать темы
Вы не можете отвечать на сообщения
Вы не можете редактировать свои сообщения
Вы не можете удалять свои сообщения
Вы не можете добавлять вложения

Найти:
Перейти:  


Powered by phpBB © 2000, 2002, 2005, 2007 phpBB Group
Русская поддержка phpBB
Extended by Karma MOD © 2007—2012 m157y
Extended by Topic Tags MOD © 2012 m157y