Например TDA7294

Форум РадиоКот • Просмотр темы - Автомобильный преобразователь 12V- 19V 4.74A
Форум РадиоКот
Здесь можно немножко помяукать :)

Текущее время: Пт мар 20, 2026 13:28:37

Часовой пояс: UTC + 3 часа


ПРЯМО СЕЙЧАС:



Начать новую тему Ответить на тему  [ Сообщений: 1361 ]     ... , , , 25, , , ...  
Автор Сообщение
 Заголовок сообщения: Re: Автомобильный преобразователь 12V- 19V 4.74A
СообщениеДобавлено: Пн сен 26, 2011 21:06:30 
Потрогал лапой паяльник

Зарегистрирован: Ср окт 27, 2010 01:19:02
Сообщений: 369
Откуда: Украина
Рейтинг сообщения: 0
Печатку я выкладывал на стр.16, только добавил места под электролиты побольше и вместо транзисторной сборки,просверлил дырки под обычный полевик.Основные токоведущие дорожки продублировал луженым проводом для уменьшения сопротивления и потерь на них. Может кто то переделает под обычные детали и чуть разнести транзистор и диод друг от друга на радиаторе будет полезней.


Вернуться наверх
 
 Заголовок сообщения: Re: Автомобильный преобразователь 12V- 19V 4.74A
СообщениеДобавлено: Вт сен 27, 2011 00:45:44 
Родился
Аватар пользователя

Зарегистрирован: Пт авг 10, 2007 01:48:50
Сообщений: 11
Откуда: Беларусь,Минск
Рейтинг сообщения: 0
Serge3 при открытом транзисторе нагрузка питается от конденсаторов данной схемыИзображение


Вложения:
Бл.пит..jpg [21.76 KiB]
Скачиваний: 2305

_________________
ИДИ И НЕ ТОРОПИСЬ,ВЕДЬ ТЫ ВЫБРАЛ ПУТЬ,А ЗНАЧИТ ПОБЕДИЛ.
Вернуться наверх
 
 Заголовок сообщения: Re: Автомобильный преобразователь 12V- 19V 4.74A
СообщениеДобавлено: Вт сен 27, 2011 00:55:23 
Потрогал лапой паяльник

Зарегистрирован: Ср окт 27, 2010 01:19:02
Сообщений: 369
Откуда: Украина
Рейтинг сообщения: 0
Тогда понятно,но все равно на плате ближе к диоду поставьте хотя бы 100-470мкф с низким ESR, ведь те конденсаторы ,на диодном мосте,подключены уже на проводах и неизвестного качества,для высоких частот это не одно и тоже ,их емкость еще ни о чем не говорит.


Вернуться наверх
 
 Заголовок сообщения: Re: Автомобильный преобразователь 12V- 19V 4.74A
СообщениеДобавлено: Вт сен 27, 2011 00:59:53 
Родился
Аватар пользователя

Зарегистрирован: Пт авг 10, 2007 01:48:50
Сообщений: 11
Откуда: Беларусь,Минск
Рейтинг сообщения: 0
Конденсаторы CapXon,для материнских плат.Я думаю что для 750 мА тока нагрузки лишний конденсатор это будет за жирно. :))

_________________
ИДИ И НЕ ТОРОПИСЬ,ВЕДЬ ТЫ ВЫБРАЛ ПУТЬ,А ЗНАЧИТ ПОБЕДИЛ.


Вернуться наверх
 
Эиком - электронные компоненты и радиодетали
 Заголовок сообщения: Re: Автомобильный преобразователь 12V- 19V 4.74A
СообщениеДобавлено: Вт сен 27, 2011 10:47:59 
Модератор
Аватар пользователя

Карма: 120
Рейтинг сообщений: 1088
Зарегистрирован: Пн дек 08, 2008 19:28:04
Сообщений: 22893
Откуда: 10км от Москвы на Север
Рейтинг сообщения: 0
Можно для перестраховки между выводами фильтрующего электролита впаять СМД керамику - помогает ... . :)


Вернуться наверх
 
 Заголовок сообщения: Re: Автомобильный преобразователь 12V- 19V 4.74A
СообщениеДобавлено: Ср сен 28, 2011 10:08:41 
Потрогал лапой паяльник

Зарегистрирован: Ср окт 27, 2010 01:19:02
Сообщений: 369
Откуда: Украина
Рейтинг сообщения: 0
Давайте будем писать об устройствах,согласно названию темы. Плюсы схемы на 3843 в том,что есть датчик тока 0.1 Om и в случае каких то неполадок в управлении или импульсных помех,полевик не разрывает в клочья. Правда будет небольшое падение КПД ,в моем оно примерно 85%,хотя возможно и выше, если учитывать потери в длинных проводах и в самом амперметре. Как сделать,чтобы картинка jpg сразу отображалась?


Вернуться наверх
 
 Заголовок сообщения: Re: Автомобильный преобразователь 12V- 19V 4.74A
СообщениеДобавлено: Ср сен 28, 2011 10:18:35 
Модератор
Аватар пользователя

Карма: 120
Рейтинг сообщений: 1088
Зарегистрирован: Пн дек 08, 2008 19:28:04
Сообщений: 22893
Откуда: 10км от Москвы на Север
Рейтинг сообщения: 0
В случае "каких-то неполадок", резситор 0,1 Ома не спасёт полевик от "разрыва в клочья" ... . :)


Вернуться наверх
 
 Заголовок сообщения: Re: Автомобильный преобразователь 12V- 19V 4.74A
СообщениеДобавлено: Ср сен 28, 2011 10:31:47 
Потрогал лапой паяльник

Зарегистрирован: Ср окт 27, 2010 01:19:02
Сообщений: 369
Откуда: Украина
Рейтинг сообщения: 0
А он и не спасает,его задача в том ,что от падения на нем напряжения выше нормы ШИМ закрывает полевик.


Вернуться наверх
 
 Заголовок сообщения: Re: Автомобильный преобразователь 12V- 19V 4.74A
СообщениеДобавлено: Ср сен 28, 2011 11:24:26 
Модератор
Аватар пользователя

Карма: 120
Рейтинг сообщений: 1088
Зарегистрирован: Пн дек 08, 2008 19:28:04
Сообщений: 22893
Откуда: 10км от Москвы на Север
Рейтинг сообщения: 0
Serge3 писал(а):
Как сделать,чтобы картинка jpg сразу отображалась?


1. Открываете картинку.
2. Правой кнопкой мыши открываете на картинке контекстное меню
3. Открываете в этом меню "Свойства"
4. Копируете "Адрес (URL)" картинки
5. Переходите в своё сообщение на форуме
6. Вставляете адрес картинки в своё сообщение и обязательно его выделяете!
7. Нажимаете на кнопку "Img" ("вставить изображение") - она находится в "инструментальной" строке над вашим сообщением.
8. Отправляем своё сообщение и проверяем какие получились размеры вашей картинки.
9. ФФсё.

Только не надо забывать, что размер картинок ограничен 250-ю Кв ... . :)


Вернуться наверх
 
 Заголовок сообщения: Re: Автомобильный преобразователь 12V- 19V 4.74A
СообщениеДобавлено: Ср сен 28, 2011 11:33:12 
Потрогал лапой паяльник

Зарегистрирован: Ср окт 27, 2010 01:19:02
Сообщений: 369
Откуда: Украина
Рейтинг сообщения: 0
Спасибо,получилось! :) Подредактировал,теперь на пред. стр. в архиве схема и печатка.


Последний раз редактировалось Serge3 Ср сен 28, 2011 11:58:11, всего редактировалось 1 раз.

Вернуться наверх
 
 Заголовок сообщения: Re: Автомобильный преобразователь 12V- 19V 4.74A
СообщениеДобавлено: Ср сен 28, 2011 11:37:59 
Модератор
Аватар пользователя

Карма: 120
Рейтинг сообщений: 1088
Зарегистрирован: Пн дек 08, 2008 19:28:04
Сообщений: 22893
Откуда: 10км от Москвы на Север
Рейтинг сообщения: 0
Да не за что, обращайтесь ещё ... . :beer:


Вернуться наверх
 
 Заголовок сообщения: Re: Автомобильный преобразователь 12V- 19V 4.74A
СообщениеДобавлено: Пт сен 30, 2011 13:59:54 
Электрический кот
Аватар пользователя

Карма: 14
Рейтинг сообщений: 415
Зарегистрирован: Пт апр 09, 2010 16:06:38
Сообщений: 1091
Откуда: Тула
Рейтинг сообщения: 0
Starichok51 писал(а):
хреновый ШИМ из 555 микры.
да, похоже, без нагрузки нельзя.


Хреновый, ктож спорит. Это буст, а его как известно включать без нагрузки можно.

Aenigma писал(а):
... Попробую провести анализ этой схемы, используя расчёты...


Сколько лет прошло, народ все холиварит. Этот преобразователь родился как
предмет спора, кто дешевле и быстрее, прям не отходя от кассы сделает девайс
для питания ноута в авто. Я победил. :-) Схема эта вязалась из того что было
вокруг дросселя, точнее кольца, цели провторяемости естественно не ставилось.
Нашлась бы тогда 34063 в мусоре, сделал бы на ней.

Что касается сути вопроса то в этой схеме и других подобных почти все не
правильно или компромис:
1. Топология, с 9-14В повысить до 18-22В вобщем годится и однотактный, хотя для
большей надежности можно применить пуш-пул. Если позволяет квалификация -
резонансный.
2. Контроллер. Любой специализированный будет лучше чем 555. Я бы применил
MCP1651 или что-то похожее (даже возможно МК общего применения) с частотой
500 - 800 кГц. С хорошим температурным диапазоном и опорой.
3. Дроссель. На много лучше порошка подойдет ферритовый Ш-образный с зазором,
напроимер из материала типа N87 или подобного.
4. Ключ. Ни какие IRF740 или тем более КТ819 тут не годятся, КП723 или IRFZ44
тоже лучше сменить например на IRFP064 или подобрать что-то с меньшей емкостью затвора.

Следует уделить внимание формированию сигнала для полевика, выбору выходного
конденсатора, и цепям защиты и фильтру по входу.
Такой преобразователь будет иметь высокий КПД и надежность, естественно будет
сложнее и дороже.
Сейчас условия таковы, что купить китайский универсальный адаптер за $10-$15 на
34063 с хитрым дросселем дешевле, чем делать что-то свое. И заниматься самоделками
можно только из любви к процессу, а тут цена уже не главное.


Вернуться наверх
 
 Заголовок сообщения: Re: Автомобильный преобразователь 12V- 19V 4.74A
СообщениеДобавлено: Пт сен 30, 2011 15:32:21 
Это не хвост, это антенна
Аватар пользователя

Карма: 9
Рейтинг сообщений: 66
Зарегистрирован: Чт фев 03, 2011 17:36:53
Сообщений: 1433
Откуда: Новосибирск
Рейтинг сообщения: 0
Andrey_B
Цитата:
Сколько лет прошло, народ все холиварит. Этот преобразователь родился как
предмет спора, кто дешевле и быстрее, прям не отходя от кассы сделает девайс
для питания ноута в авто. Я победил. :-) Схема эта вязалась из того что было. В общем речь о том, что при той же сложности данное устройство можно сделать вокруг дросселя, точнее кольца, цели провторяемости естественно не ставилось. Нашлась бы тогда 34063 в мусоре, сделал бы на ней.
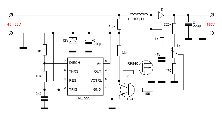
Поздравляю с победой - схема действительно одна из самых простых среди аналогов, и для меня послужила неплохим поводом для приложения творчества. Изначально вопрос касался не столько схемотехники преобразователя на КР1006ВИ1 (она, в целом, достаточно тривиальна), сколько ошибкам в выборе номиналов некоторых её элементов. В процитированном сообщении объясняется, в чём заключаются эти ошибки (на моём сайте есть и формулы расчёта этой схемы). Но кроме номиналов есть недоработки в схемотехнике: при работе схемы с малой нагрузкой возможна перегрузка цепи обратной связи (это сообщалось в отзывах и проверено мной); кроме того, конденсатор и транзистор, подключённые к выводу 5 микросхемы, включены неудачно. Я в этом споре, у кого схема проще, не участвовал, для меня важно - разработать схему качественно. :)


Вернуться наверх
 
 Заголовок сообщения: Re: Автомобильный преобразователь 12V- 19V 4.74A
СообщениеДобавлено: Пт сен 30, 2011 19:22:02 
Модератор
Аватар пользователя

Карма: 120
Рейтинг сообщений: 1088
Зарегистрирован: Пн дек 08, 2008 19:28:04
Сообщений: 22893
Откуда: 10км от Москвы на Север
Рейтинг сообщения: 0
Andrey_B писал(а):
Сколько лет прошло, народ все холиварит. Этот преобразователь родился как
предмет спора, кто дешевле и быстрее... .


Да уж сколько этих схем народилось ... . :)))

Изображение


Вложения:
высоковольтный конвертор 170 в.gif [20.58 KiB]
Скачиваний: 5081
index.jpg [106.18 KiB]
Скачиваний: 492
DC-DC-preob-1.jpg [31.16 KiB]
Скачиваний: 541
50868.gif [9.67 KiB]
Скачиваний: 503
Вернуться наверх
 
 Заголовок сообщения: Re: Автомобильный преобразователь 12V- 19V 4.74A
СообщениеДобавлено: Сб окт 01, 2011 19:55:05 
Встал на лапы
Аватар пользователя

Зарегистрирован: Сб сен 19, 2009 23:57:47
Сообщений: 91
Рейтинг сообщения: 0
Приехал из командировки. Привёз две микросхемы NE555N (STMicroelectronics), и два импортных стабилитрона. До этого стояли ILC555N (Интеграл) и КС518. Для начала поменял таймер и дал повышенную нагрузку. Сгорел входной предохранитель на 5A. Поставил на 6,3A. Холостой ход – 17,91V, с нагрузкой 4,6A – 16,9V. Всё отлично. Поигрался с резисторами. Как и писал Aenigma
Aenigma писал(а):
Ещё раз по поводу R4. Сейчас ради эксперимента резистор R4 вместо 300 Ом поставил 1,05 кОм. Заметных изменений в работе преобразователя не было. Теоретически так и должно быть.
Пока крутил резисторы, пошёл дымок. Откуда я не заметил, но всё с виду целое. Уменьшил нагрузку вдвое. Напряжение резко упало. Далее последовал ряд экспериментов с заменой микросхемы, стабилитрона, транзистора. В результате я пришёл к тому с чего начал.
Всегда себе и другим говорю, что не может быть сложного в простом. Все беды из-за простого, которому не придаёшь значения.
Aenigma писал(а):
Причина неисправностей часто бывает банальной. Надеюсь, она скоро будет обнаружена. :).
Только после всех этих заморочек, я наконец-то решил проверить входное напряжение. На моём аккумуляторе было 6,6V. Стыд и позор мне, на мою седую голову.
Aenigma писал(а):
…В математике это называется неустойчивостью, т. е. когда малые изменения исходных данных приводят к значительным изменениям решения……
Теперь расскажу предысторию, чтобы понятно было, почему так произошло. Попросил меня товарищ на работе сделать ему K-L-Line adapter. Сделал, запустили на столе, всё работает. Естественно захотелось ему поскорей проверить машинку. Буков на работе много, но все с дохлыми батареями. Нужно было сделать быстро и из подручных средств.
Andrey_B писал(а):
……Этот преобразователь родился как предмет спора, кто дешевле и быстрее, прям не отходя от кассы сделает девайс для питания ноута в авто. Я победил. :-) Схема эта вязалась из того что было……
Вот и у нас Ваша схема победила!!!! :))
Сначала проверяли аккумулятором, который достали из работающего бесперебойника. Не пошло. Потом взяли новый из коробки – тот же результат. Скорее всего, первый был полуубитый, а второй недостаточно заряжен. Принёс домой, проверил на своих – то же самое, но они у меня тогда были старые. Потом товарищ, раздобыл где то живой ноутбук, и проверил свой адаптер и свою машинку. А поскольку мне это не нужно было, то всё было заброшено на полку. Позже я купил себе два новых аккумулятора. Я таскаю их по очереди на природу. Стараюсь сразу заряжать, но видно упустил этот момент из виду, и один из аккумуляторов оказался недостаточно заряженным. Вот с ним я и возобновил эксперименты с изменениями от Aenigma. Результаты улучшились, но не достаточно. После командировки мне попался второй, более заряженный аккумулятор. Он показал хорошие результаты с большими токами, но надолго его не хватило.
Эксперименты на этом не закончились. Поскольку блока питания у меня нет, я подключил к аккумулятору зарядное, и решил посмотреть, как будет вести себя устройство с разными микросхемами.
NE555N (STMicroelectronics): холостой ход – 18,2V, с нагрузкой 2,43A – 17,2V (U вх = 12,6V)
ILC555N (Интеграл): холостой ход – 17,88V, с нагрузкой 2,22A – 15,7V (U вх = 14V).
Как видите совдепия проигрывает импорту, даже китайскому.
Стабилитроны менял вначале, когда аккумулятор был без подпитки. Напряжение холостого хода поднялось на 1V, и стало 19V. Потом опять запаял КС518. Думаю что при нормальном входном напряжении, под нагрузкой как раз и было бы 18V.
Все тесты проводились с изменениями от Aenigma, но, думаю что исходная схема, заработала бы без проблем, если бы я тогда поставил импортную микросхему , и догадался проверить входное напряжение. Так что, с повторяемостью всё в порядке, Borodach не даст соврать. Беру свои слова обратно и приношу извинения автору. Вся неповторяемость только из-за невнимательности или некачественных комплектующих, которые можно проверить только заменой и сравнением. На этом тему преобразователей для ноутбука считаю для себя закрытой, поскольку полностью согласен с Andrey_B
Andrey_B писал(а):
……Сейчас условия таковы, что купить китайский универсальный адаптер за $10-$15 на 34063 с хитрым дросселем дешевле, чем делать что-то свое. И заниматься самоделками можно только из любви к процессу, а тут цена уже не главное……
C китайской промышленностью тяжело конкурировать. Дешёвое лучше купить, а своё время и деньги потратить на то, что стоит очень дорого, или не продаётся.


Вернуться наверх
 
 Заголовок сообщения: Re: Автомобильный преобразователь 12V- 19V 4.74A
СообщениеДобавлено: Сб окт 01, 2011 21:22:02 
Модератор
Аватар пользователя

Карма: 120
Рейтинг сообщений: 1088
Зарегистрирован: Пн дек 08, 2008 19:28:04
Сообщений: 22893
Откуда: 10км от Москвы на Север
Рейтинг сообщения: 1
не хотелось бы, чтобы в недалёком будущем все русские стали бы узкоглазыми ... .

Изображение


Вернуться наверх
 
 Заголовок сообщения: Re: Автомобильный преобразователь 12V- 19V 4.74A
СообщениеДобавлено: Вс окт 09, 2011 16:40:15 
Это не хвост, это антенна
Аватар пользователя

Карма: 9
Рейтинг сообщений: 66
Зарегистрирован: Чт фев 03, 2011 17:36:53
Сообщений: 1433
Откуда: Новосибирск
Рейтинг сообщения: 0
TGV
Цитата:
думаю что исходная схема, заработала бы без проблем, если бы я тогда поставил импортную микросхему , и догадался проверить входное напряжение. Так что, с повторяемостью всё в порядке, Borodach не даст соврать.
Рад, что в конце-концов схема у Вас удовлетворительно заработала. Однако мои выводы относительно исходной схемы не были ни подтверждены, ни опровергнуты. Хотелось бы, чтобы кто-нибудь из тех, у кого первоначальная схема не пошла (n0rd, Nazim), вернулся к этим экспериментам и сообщил, удалось ли устранить проблему.
Да, TGV, а у Вас при испытаниях схемы в прошлом году тоже был севший аккумулятор или проблема была в другом?

Кстати, с импортной микросхемой в моей схеме можно попробовать раза в 2 поднять частоту (уменьшением ёмкости C1) и уменьшить сопротивление в цепи затвора, тогда просадка напряжения при большой нагрузке должна быть меньше.


Вернуться наверх
 
 Заголовок сообщения: Re: Автомобильный преобразователь 12V- 19V 4.74A
СообщениеДобавлено: Пн окт 10, 2011 15:43:18 
Это не хвост, это антенна
Аватар пользователя

Карма: 9
Рейтинг сообщений: 66
Зарегистрирован: Чт фев 03, 2011 17:36:53
Сообщений: 1433
Откуда: Новосибирск
Рейтинг сообщения: 0
В принципе, и так имеется достаточно фактов, подтверждающих мои выводы. Попробую подвести итог.
1) Испытания преобразователя участником n0rd, описанные на 20-21 стр. темы. Возникшая проблема говорит о необходимости защиты преобразователя в режиме ХХ. У меня она реализована путём использования 4-го вывода.
2) Мои собственные испытания схемы.
3) Опыт участника Borodach, который говорит относительно повторяемости схемы следующее:
Цитата:
Весьма вероятно, что надо просто заменить 555 на камень от другого производителя - не все таймеры адекватно регулируются по пятому выводу ...
Цитата:
Значит дело в микросхеме - не все микросхемы работают в этой схеме.

Сюда можно добавить и обычную схемотехническую недоработку, связанную с тем, что при достаточно высоком коэффициенте передачи тока транзистора VT2, он может выходить из строя, потому что между его коллектором и эмиттером стоит конденсатор, а на выходе преобразователя имеются пульсации напряжения. Что касается иначе рассчитанного соотношения R1/R2, то эта мера повышает процент микросхем, которые адекватно регулируются по пятому выводу. :)

P.S. Конечно, в таких источниках лучше применять специализированные микросхемы, а этой схемой я занялся исключительно из творческого интереса, видя что у кого-то она вызывает проблемы, и главное - понял, почему. Буду рад, если мой опыт пригодится.


Вернуться наверх
 
 Заголовок сообщения: Re: Автомобильный преобразователь 12V- 19V 4.74A
СообщениеДобавлено: Пн окт 10, 2011 17:55:13 
Модератор
Аватар пользователя

Карма: 120
Рейтинг сообщений: 1088
Зарегистрирован: Пн дек 08, 2008 19:28:04
Сообщений: 22893
Откуда: 10км от Москвы на Север
Рейтинг сообщения: 0
И, всё-таки, не понятно по какой причине транзистор должен выходить из строя и какое отношение к этому имеет С3...? :)

Изображение


Вернуться наверх
 
 Заголовок сообщения: Re: Автомобильный преобразователь 12V- 19V 4.74A
СообщениеДобавлено: Пн окт 10, 2011 17:59:49 
Модератор
Аватар пользователя

Карма: 153
Рейтинг сообщений: 2942
Зарегистрирован: Сб авг 14, 2010 15:05:51
Сообщений: 19009
Откуда: г. Озерск, Челябинская обл.
Рейтинг сообщения: 0
Медали: 1
Лучший человек Форума 2017 (1)
лично у меня с этим таймером нет желания крутиться на пупе даже ради творческого интереса.

_________________
Мудрость приходит вместе с импотенцией...
Когда на русском форуме переходят на Вы, в реальной жизни начинают бить морду.


Вернуться наверх
 
Показать сообщения за:  Сортировать по:  Вернуться наверх
Начать новую тему Ответить на тему  [ Сообщений: 1361 ]     ... , , , 25, , , ...  

Часовой пояс: UTC + 3 часа


Вы не можете начинать темы
Вы не можете отвечать на сообщения
Вы не можете редактировать свои сообщения
Вы не можете удалять свои сообщения
Вы не можете добавлять вложения

Найти:
Перейти:  


Powered by phpBB © 2000, 2002, 2005, 2007 phpBB Group
Русская поддержка phpBB
Extended by Karma MOD © 2007—2012 m157y
Extended by Topic Tags MOD © 2012 m157y