Например TDA7294

Форум РадиоКот • Просмотр темы - Лабораторный БП PSL-3604
Форум РадиоКот
Здесь можно немножко помяукать :)

Текущее время: Ср янв 07, 2026 15:31:49

Часовой пояс: UTC + 3 часа


ПРЯМО СЕЙЧАС:



Начать новую тему Ответить на тему  [ Сообщений: 3934 ]     ... , , , 49, , , ...  
Автор Сообщение
Не в сети
 Заголовок сообщения: Re: Лабораторный БП PSL-3604
СообщениеДобавлено: Пн апр 08, 2013 07:34:13 
Друг Кота
Аватар пользователя

Карма: 82
Рейтинг сообщений: 1030
Зарегистрирован: Сб апр 02, 2011 12:40:46
Сообщений: 4779
Откуда: Минск
Рейтинг сообщения: 1
Я до лета не управлюсь. Хорошо, если через год БП будет закончен.

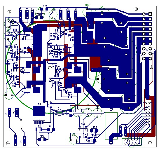
Upd: закончил разводку платы выпрямителей.


Вложения:
Комментарий к файлу: разметка передней панели - размеры для разводки платы
PSL-3604_Front_mech.pdf [13.68 KiB]
Скачиваний: 558
pcb_pow.png [146.93 KiB]
Скачиваний: 943
Вернуться наверх
 
Не в сети
 Заголовок сообщения: Re: Лабораторный БП PSL-3604
СообщениеДобавлено: Вт апр 09, 2013 15:28:55 
Друг Кота
Аватар пользователя

Карма: 82
Рейтинг сообщений: 1030
Зарегистрирован: Сб апр 02, 2011 12:40:46
Сообщений: 4779
Откуда: Минск
Рейтинг сообщения: 0
Нужно делать выбор процессора для БП. Рассматриваю ATxmega и STM32.
По STM32F100C4 не могу найти ответы на вопросы:

Если для отладки используется JTAG и задействован ЦАП, то SPI нельзя использовать?

USART2 нельзя использовать для чтения DS18B20, так как USART2_CK совпадает с DAC1_OUT?

Для интерфейса энкодера можно использовать только TIM2_CH1,CH2 или TIM3_CH1,CH2?

Вообще, документация ужасная, нет datasheet-а на конкретный процессор. Поэтому до сих пор не могу понять, что есть внутри 100C4, а чего нет. Например, какие есть таймеры?


Вернуться наверх
 
Не в сети
 Заголовок сообщения: Re: Лабораторный БП PSL-3604
СообщениеДобавлено: Вт апр 09, 2013 15:33:03 
Мучитель микросхем
Аватар пользователя

Карма: 6
Рейтинг сообщений: 79
Зарегистрирован: Вт дек 07, 2010 15:34:19
Сообщений: 475
Откуда: UA
Рейтинг сообщения: 1
Красиво и компактно!
А диаметр трансформатора какой?
Неделю уже развожу, конденсаторы не получается красиво выровнять. Хотел стабилизаторы 5В на плате выпрямителей развести, соответственно плата усилителей ошибки и ФНЧ втыкается субмодулем также на плату выпрямителей. Платы управления и выходного каскада также подключены к плате выпрямителя. Получается, что плата выпрямителя становится основной платой для всей конструкции. Сейчас уже сомневаюсь в рациональности такого решения, но еще попробую немного повозится с компоновкой, может найду более подходящий силовой разьем для платы выходного каскада. 20ти контактный разьем питания материнской платы слишком уж избыточен, даже с запаралеливанием сильноточных цепей.
Прицепил черновик.


Вложения:
Комментарий к файлу: Черновой вариант
bridge.jpg [124.38 KiB]
Скачиваний: 855
Вернуться наверх
 
Не в сети
 Заголовок сообщения: Re: Лабораторный БП PSL-3604
СообщениеДобавлено: Вт апр 09, 2013 16:47:31 
Друг Кота
Аватар пользователя

Карма: 82
Рейтинг сообщений: 1030
Зарегистрирован: Сб апр 02, 2011 12:40:46
Сообщений: 4779
Откуда: Минск
Рейтинг сообщения: 1
Трансформатор пока у меня без вторичек, диаметр 88 мм. Увы, вписаться в корпус с желаемой компоновкой не смог. Вернее, вписывался, но слишком плотно. Поэтому от идеи крепления трансформатора на плату пришлось отказаться. Вместо этого решил крепить трансформатор на специальной алюминиевой полке, которую буду крепить на приклеенных пластмассовых уголках практически на половине высоты корпуса. Благо, корпус высокий, и при компоновке на одной плате он наполовину был пустой. Под полкой - плата, на ней - транс. Пришлось купить новые конденсаторы низкой высоты (32 мм), теперь будет 8х10000 мкФ + 2х3300 мкФ.

Самые большие вопросы возникали с компоновкой выходного каскада. Хотелось сделать его ремонтопригодным без откручивания транзисторов от радиатора. Поэтому транзисторы крепятся через прокладки к алюминиевому бруску толщиной 6 мм. Это позволяет крепить полупроводники произвольно, без учета шага ребер. Брусок входит в окно пластмассовой задней панели, а сзади на брусок крепится радиатор. Плюс такого решения - радиатор может быть составлен из нескольких меньших. При ремонте брусок отвинчивается от радиатора, что намного проще, чем отвинчивать изолированные транзисторы. На бруске остаются транзисторы, а на них висит плата, доступ к которой есть со всех сторон. Подключается плата к плате выпрямителей проводами с одиночными ножевыми клеммами (как у меня в паяльной станции). Управление подключается через IDC-10.

На плате выпрямителей осталось много места (примерно треть слева), теперь думаю, как лучше поступить с платой усилителей. Хотелось сделать модульно, на отдельной плате, но это теряет смысл, когда пропадает площадь другой платы. Наверное, соберу усилители на плате выпрямителей. Тогда она тоже станет главной платой устройства. Тогда все 220 В вещи придется с нее убрать, скорее всего, сделаю маленькую платку на полке рядом с трансформатором.

Непонятно, как крепить разъем USB, он вообще теряется между ребер радиатора. Наверное, придется делать маленькую платку. Сам радиатор, не знаю, подключать ли к -Out? Цепи управления вентилятором я из схемы удалил (у меня вентилятора не будет), но добавил для него разъем на плате выпрямителей, на плате процессора тоже будет разъем. Так что вентилятор можно будет добавить вместе с маленькой обслуживющей платой. Схемы немного меняются, на выпрямителях всплыли ошибки (конденсаторы 47 мкФ должны быть подключены параллельно питанию компараторов). В схеме усилителей добавляю поддержку входов Sense, но пока схема не закончена.


Вернуться наверх
 
Эиком - электронные компоненты и радиодетали
Не в сети
 Заголовок сообщения: Re: Лабораторный БП PSL-3604
СообщениеДобавлено: Вт апр 09, 2013 18:09:52 
Собутыльник Кота
Аватар пользователя

Карма: 40
Рейтинг сообщений: 372
Зарегистрирован: Вс июл 17, 2011 11:51:52
Сообщений: 2623
Рейтинг сообщения: 1
dmirrr писал(а):
Красиво и компактно!

Ужас. Коробок конденсаторов :)
Чтобы было "компактно", конденсаторы обычно располагают в шахматном порядке.
Леонид Иванович писал(а):
Сам радиатор, не знаю, подключать ли к -Out?

Ага, шоб замкнуло куда-нибудь :)
Леонид Иванович писал(а):
По STM32F100C4 не могу найти ответы на вопросы:

Я вроде пытался Вам отвечать на похожие вопросы. Да и не отказывался помочь...
Леонид Иванович писал(а):
Если для отладки используется JTAG и задействован ЦАП, то SPI нельзя использовать?

У 100С4 только один SPI1. Соответственно если используете ЦАП, то SPI1 нужно ремапить. Ремапится он на выводы JTAG, так что действительно здесь проблема. Но можно использовать SWD для отладки (в JLink5 есть только JTAG, но Гудвин как-то переделывал его в 6, можете спросить). С другой стороны - а чего Вы хотели от самого маленького и дешевого МК во всем семействе?
Леонид Иванович писал(а):
USART2 нельзя использовать для чтения DS18B20, так как USART2_CK совпадает с DAC1_OUT?

USART2_CK никак не мешает, если USART используется как UART, т.е. без клока.
Леонид Иванович писал(а):
Для интерфейса энкодера можно использовать только TIM2_CH1,CH2 или TIM3_CH1,CH2?

Можно и TIM1
На счет использования других каналов таймеров (вместо СН1 и СН2) сейчас не скажу, нужно посмотреть
Леонид Иванович писал(а):
Вообще, документация ужасная, нет datasheet-а на конкретный процессор. Поэтому до сих пор не могу понять, что есть внутри 100C4, а чего нет. Например, какие есть таймеры?

Ничего подобного, всё есть. Вот даташит.
Ещё Вам понадобится в первую очередь Reference manual, он общий (RM0041) на всю линейку F100. Есть и ещё документация, но это для начала.
Просто общий объём документации существенно больше, ну так и возможностей намного больше. Хотя согласен, в 100С4 сложно ими воспользоваться в полной мере


Вернуться наверх
 
Не в сети
 Заголовок сообщения: Re: Лабораторный БП PSL-3604
СообщениеДобавлено: Вт апр 09, 2013 18:14:31 
Мучитель микросхем
Аватар пользователя

Карма: 6
Рейтинг сообщений: 79
Зарегистрирован: Вт дек 07, 2010 15:34:19
Сообщений: 475
Откуда: UA
Рейтинг сообщения: 0
Цитата:
решил крепить трансформатор на специальной алюминиевой полке, которую буду крепить на приклеенных пластмассовых уголках практически на половине высоты корпуса
У меня корпус Z2А, который ниже по высоте, компоновка с трансформатором отдельно не подходит :(
Цитата:
Сам радиатор, не знаю, подключать ли к -Out?
Я думаю, лучше оставить радиатор изолированным от всех потенциалов.
Цитата:
Цепи управления вентилятором я из схемы удалил (у меня вентилятора не будет)
Может оставить как было, только в управляющей программе предусмотреть, что, если отсутствует DS18B20, то вентилятором не управлять
Цитата:
Подключается плата к плате выпрямителей проводами с одиночными ножевыми клеммами (как у меня в паяльной станции)

Мне всем нравятся одиночные ножевые клемы, но только когда их одна-две. Когда много, возможен вариант включить не туда со всеми вытекающими.
koyodza писал(а):
Чтобы было "компактно", конденсаторы обычно располагают в шахматном порядке.
Можно и шахматном, но тогда увеличится длина набора конденсаторов, уменьшится ширина, так, как один ряд сдвигается на половину диаметра. Это уже нужно двигать в зависимости от того, куда не влезаешь, или оставлять по сетке.


Последний раз редактировалось dmirrr Вт апр 09, 2013 18:20:01, всего редактировалось 1 раз.

Вернуться наверх
 
Не в сети
 Заголовок сообщения: Re: Лабораторный БП PSL-3604
СообщениеДобавлено: Вт апр 09, 2013 18:19:42 
Опытный кот

Карма: 3
Рейтинг сообщений: 141
Зарегистрирован: Пн июн 07, 2010 22:56:01
Сообщений: 870
Откуда: SU
Рейтинг сообщения: 0
Леонид Иванович писал(а):
Нужно делать выбор процессора для БП. Рассматриваю ATxmega и STM32.
По STM32F100C4 не могу найти ответы на вопросы:
?


Еще к перечисленным вами недостаткам добавляется, то что к МК не возможно подключить внешнее опорное напряжение, со всеми вытекающими последствиями((


Вернуться наверх
 
Не в сети
 Заголовок сообщения: Re: Лабораторный БП PSL-3604
СообщениеДобавлено: Вт апр 09, 2013 18:44:48 
Собутыльник Кота
Аватар пользователя

Карма: 40
Рейтинг сообщений: 372
Зарегистрирован: Вс июл 17, 2011 11:51:52
Сообщений: 2623
Рейтинг сообщения: 0
ass20 писал(а):
добавляется, то что к МК не возможно подключить внешнее опорное напряжение, со всеми вытекающими последствиями

Ну и что у Вас там "вытекло"? Я разработал не один десяток изделий на STM32F1хх, большая часть в корпусах TQFP-48 и TQFP-64 без входа опоры. Три четверти изделий используют внутренний АЦП не просто для "померять батарейку". Поначалу (около 6 лет назад) меня пугало отсутствие отдельного входа опоры, но потом пришел к выводу, что можно и без него обходиться, если всё сделать правильно. Даже в проекте, где с его помощью оцифровывался звук. Также делал и "точные" (насколько это вообще возможно 12-битным АЦП) измерения. Скажу, что точность 7106/7107, применяемых в 90% мультиметров (наверняка и Вы таким пользуетесь) вполне достижима


Вернуться наверх
 
Не в сети
 Заголовок сообщения: Re: Лабораторный БП PSL-3604
СообщениеДобавлено: Вт апр 09, 2013 20:09:46 
Друг Кота
Аватар пользователя

Карма: 82
Рейтинг сообщений: 1030
Зарегистрирован: Сб апр 02, 2011 12:40:46
Сообщений: 4779
Откуда: Минск
Рейтинг сообщения: 0
koyodza писал(а):
Ужас. Коробок конденсаторов :)
Чтобы было "компактно", конденсаторы обычно располагают в шахматном порядке.


Ну ужас, но не ужас-ужас! :) Количество конденсаторов увеличил по двум причинам: нужно было обеспечить малую высоту, а low-profile конденсаторы недоступны, и еще - допустимый ток пульсаций так получается больше. Что касается шахматного порядка, то далеко не всегда он имеет преимущество. Ширина двойного ряда уменьшается на 2 мм, зато длина увеличивается на 8 мм. А в данном случае места при перекомпоновке появилось много, нет нужды сжимать монтаж.

koyodza писал(а):
Ага, шоб замкнуло куда-нибудь :)


Так по идее, он должен быть заземлен, как и все остальные приборы. Или клемму заземления на задней панели тоже не делать?

koyodza писал(а):
Я вроде пытался Вам отвечать на похожие вопросы. Да и не отказывался помочь...


Конечно не отказывались! Я очень благодарен за помощь, перечитал сегодня незаконченный труд "STM32_for_idiots.doc". И составленным Вами xls для распределения портов тоже пользуюсь.

koyodza писал(а):
USART2_CK никак не мешает, если USART используется как UART, т.е. без клока.


А будут ли мешать USART2_CTS и USART2_RTS использовать TIM2_CH1 и TIM2_CH2, которые на тех же пинах?

koyodza писал(а):
Ничего подобного, всё есть. Вот даташит.


Это не даташит на контроллер, а сборный документ на всё семейство. Их главная ошибка в том, что они не сделали даташит для конкретного процессора. Хотя бы для самого младшего. Для таких начинающих, как я, возникает серьезная трудность по выделению нужного подмножества. Куча лишней информации отпугивает.

dmirrr писал(а):
У меня корпус Z2А, который ниже по высоте, компоновка с трансформатором отдельно не подходит :(


У меня тоже Z-2A. Высота внутри 84 мм, высота намотанного трансформатора будет примерно 40 мм, высота конденсаторов 32 мм, всё умещается.

dmirrr писал(а):
Может оставить как было, только в управляющей программе предусмотреть, что, если отсутствует DS18B20, то вентилятором не управлять


Термометр будет всегда, он нужен для индикации перегрева и отключения источника. Но вентилятор можно просто не подключать, программное управление никому не мешает. Что касается ключевого каскада для вентилятора, то можно и оставить, место на плате выпрямителей есть. Подумаю над этим.

dmirrr писал(а):
Мне всем нравятся одиночные ножевые клемы, но только когда их одна-две. Когда много, возможен вариант включить не туда


Вот поэтому я развел их так, что пары находятся строго друг напротив друга (на рисунке видно: download/file.php?id=146623).

ass20 писал(а):
Еще к перечисленным вами недостаткам добавляется, то что к МК не возможно подключить внешнее опорное напряжение, со всеми вытекающими последствиями((


Я сейчас параллельно прорабатываю варианты на ATxmega32A4 и STM32F100C4. Пока склоняюсь к ATxmega: есть вход опорного, есть EEPROM, нет проблем с использованием периферии, есть даташит на конкретный процессор, не требуется новый софт (поддерживает тот же IAR для AVR), программируются AVR Dragon, который у меня есть.


Вернуться наверх
 
Не в сети
 Заголовок сообщения: Re: Лабораторный БП PSL-3604
СообщениеДобавлено: Вт апр 09, 2013 20:51:13 
Собутыльник Кота
Аватар пользователя

Карма: 40
Рейтинг сообщений: 372
Зарегистрирован: Вс июл 17, 2011 11:51:52
Сообщений: 2623
Рейтинг сообщения: 0
Леонид Иванович писал(а):
Так по идее, он должен быть заземлен, как и все остальные приборы. Или клемму заземления на задней панели тоже не делать?

В лабораторном БП заземляют корпус, а выход изолирован от всего. Правильно - это заземлить радиатор, но изолировать все вторичные цепи. Представьте, если поставите рядом несколько БП и соедините последовательно, а потом кто-то толкнёт и они коснутся алюминиевой стойки вот такого стола.
Клемма заземления на передней панели в "заводских" лабораторных БП служит для того, чтобы можно было заземлить на неё любой из выходов.
Леонид Иванович писал(а):
А будут ли мешать USART2_CTS и USART2_RTS использовать TIM2_CH1 и TIM2_CH2, которые на тех же пинах?

Нет, RTS и CTS тоже не мешают. Вот с CH1N CH2N CH3N бывают приколы, если будете использовать комплементарные к ним каналы TIM1
Леонид Иванович писал(а):
Это не даташит на контроллер, а сборный документ на всё семейство.

Ничего подобного, это даташит на линейку, вернее даже на её часть: там только LowDencity и MediumDencity. Только в семействе F10х более 100 контроллеров, прикажете каждому отдельный даташит? Это будет неудобно, поскольку будет сложно видеть их отличия внутри линейки. Там всё есть, в разделе 2.1 написано чем они отличаются. Ваш 100С4 это самая левая колонка таблицы. Остальное описание у них совпадает


Вернуться наверх
 
Не в сети
 Заголовок сообщения: Re: Лабораторный БП PSL-3604
СообщениеДобавлено: Вт апр 09, 2013 23:13:36 
Друг Кота
Аватар пользователя

Карма: 82
Рейтинг сообщений: 1030
Зарегистрирован: Сб апр 02, 2011 12:40:46
Сообщений: 4779
Откуда: Минск
Рейтинг сообщения: 1
koyodza писал(а):
Клемма заземления на передней панели в "заводских" лабораторных БП служит для того, чтобы можно было заземлить на неё любой из выходов.


Да, этот вопрос уже здесь обсуждался. Но я не предусмотрел такой клеммы. До этого пользовался БП, у которого общий провод был всегда заземлен.


Вложения:
DSC_3622_s.jpg [184.24 KiB]
Скачиваний: 2777
Вернуться наверх
 
Не в сети
 Заголовок сообщения: Re: Лабораторный БП PSL-3604
СообщениеДобавлено: Ср апр 10, 2013 12:37:35 
Встал на лапы

Карма: 1
Рейтинг сообщений: 11
Зарегистрирован: Пт июл 06, 2012 14:28:17
Сообщений: 108
Откуда: Россия. г.Смоленск
Рейтинг сообщения: 0
Леонид Иванович писал(а):

dmirrr писал(а):
Может оставить как было, только в управляющей программе предусмотреть, что, если отсутствует DS18B20, то вентилятором не управлять


Термометр будет всегда, он нужен для индикации перегрева и отключения источника. Но вентилятор можно просто не подключать, программное управление никому не мешает. Что касается ключевого каскада для вентилятора, то можно и оставить, место на плате выпрямителей есть. Подумаю над этим.




Извините что влезаю, но хотел предложить взглянуть в сторону "умных" термометров, которые могут подавать сигнал при превышении определенной(заданной вами) температуры, имеют гистерезис и возможность подключения доп датчиков. Как-то набрел на варианты с жестко заданными уровнями(типа 75-90-110), щас попробовал поискать и нашел более интересные варианты типа: TMP411AD (http://www.ti.com/lit/ds/symlink/tmp411.pdf). По ценам не сильно кусается, в России тоже можно найти. Например есть в элитане (http://www.elitan.ru/price/index.php?se ... +&deley=-1)


Вернуться наверх
 
Не в сети
 Заголовок сообщения: Re: Лабораторный БП PSL-3604
СообщениеДобавлено: Ср апр 10, 2013 14:07:06 
Друг Кота
Аватар пользователя

Карма: 82
Рейтинг сообщений: 1030
Зарегистрирован: Сб апр 02, 2011 12:40:46
Сообщений: 4779
Откуда: Минск
Рейтинг сообщения: 0
The_D писал(а):
хотел предложить взглянуть в сторону "умных" термометров


А смысл? У нас же есть целый процессор, он всё это сможет сделать бесплатно.


Вложения:
Комментарий к файлу: продолжение банкета
Banket.png [173.48 KiB]
Скачиваний: 644
Вернуться наверх
 
Не в сети
 Заголовок сообщения: Re: Лабораторный БП PSL-3604
СообщениеДобавлено: Ср апр 10, 2013 14:37:35 
Встал на лапы

Карма: 1
Рейтинг сообщений: 11
Зарегистрирован: Пт июл 06, 2012 14:28:17
Сообщений: 108
Откуда: Россия. г.Смоленск
Рейтинг сообщения: 0
Да вы правы смысла нет. Одно маленькое но, а может освободить процессор от опроса температурных датчиков переключив переферию напрямую решать вопросы между собой?
Например можно было бы сделать возможность включения вентилятора при достижении предопределенной температуры и выключении при достижении какого-то более нижнего порога(типа вкл при 90, а выкл при 60) и все это силами одного умного термодатчика, при этом мы помним, что датчик может иметь еще и вынесенную часть, то есть осуществлять мониторинг в нескольких точках.
Да мне на самом деле больше всего здесь нравится то, что не нужно опрашивать датчик(там же тоже свой протокол обмена), можно просто работать по прерываниям, получая сигнал на ножку мк при определенных температурных условиях.


Вернуться наверх
 
Не в сети
 Заголовок сообщения: Re: Лабораторный БП PSL-3604
СообщениеДобавлено: Ср апр 10, 2013 15:18:01 
Друг Кота
Аватар пользователя

Карма: 82
Рейтинг сообщений: 1030
Зарегистрирован: Сб апр 02, 2011 12:40:46
Сообщений: 4779
Откуда: Минск
Рейтинг сообщения: 0
The_D писал(а):
а может освободить процессор от опроса температурных датчиков


Зачем освобождать? В этом проекте нехватки вычислительных ресурсов не наблюдается. Наоборот, они в избытке. Вся эта чехарда с процессорами (ATxmega, STM32) происходит из-за того, что нужен 12-разрядный АЦП. А по вычислительным ресурсом здесь и ATmega8 справится.

The_D писал(а):
мне на самом деле больше всего здесь нравится то, что не нужно опрашивать датчик


А почему Вам не нравится опрашивать датчик? Процессор много чего опрашивает, справится и с датчиком. Тем более, что у названных процессоров есть лишний UART, что позволит все критичные тайминги шины 1-Wire реализовать аппаратно. Хотя можно рассмотреть также вариант аналогового датчика TMP36, и даже обычного транзистора в качестве датчика для удешевления. Лишние каналы АЦП тоже есть.


Вернуться наверх
 
Не в сети
 Заголовок сообщения: Re: Лабораторный БП PSL-3604
СообщениеДобавлено: Ср апр 10, 2013 16:23:23 
Мучитель микросхем
Аватар пользователя

Карма: 6
Рейтинг сообщений: 79
Зарегистрирован: Вт дек 07, 2010 15:34:19
Сообщений: 475
Откуда: UA
Рейтинг сообщения: 0
Леонид Иванович писал(а):
Комментарий к файлу: продолжение банкета
Banket.png [173.48 KiB]

Выводные резисторы это 1% которые?


Вернуться наверх
 
Не в сети
 Заголовок сообщения: Re: Лабораторный БП PSL-3604
СообщениеДобавлено: Ср апр 10, 2013 17:08:52 
Мудрый кот
Аватар пользователя

Карма: 25
Рейтинг сообщений: 79
Зарегистрирован: Вт окт 05, 2010 01:08:57
Сообщений: 1800
Рейтинг сообщения: 0
Леонид Иванович
Цитата:
Вся эта чехарда с процессорами (ATxmega, STM32) происходит из-за того, что нужен 12-разрядный ЦАП. А по вычислительным ресурсом здесь и ATmega8 справится.
Леонид Иванович, а может всё же не придумывать себе проблемы, и применить знакомый и САМЫЙ доступный из всех камней - мега8 плюс внешний ЦАП?? Поиск и покупка внешнего цапа будет не сложнее чем тот же поиск и покупка редкого камня, его изучения, изучения как и чем шить. Все конечно решаемо, но целесообразно ли всё это в данном случаи.

_________________
KIT


Вернуться наверх
 
Не в сети
 Заголовок сообщения: Re: Лабораторный БП PSL-3604
СообщениеДобавлено: Ср апр 10, 2013 17:37:28 
Друг Кота
Аватар пользователя

Карма: 82
Рейтинг сообщений: 1030
Зарегистрирован: Сб апр 02, 2011 12:40:46
Сообщений: 4779
Откуда: Минск
Рейтинг сообщения: 0
dmirrr писал(а):
Выводные резисторы это 1% которые?


Да, это точные резисторы.

O-LED писал(а):
а может всё же не придумывать себе проблемы, и применить знакомый и САМЫЙ доступный из всех камней - мега8 плюс внешний ЦАП? Поиск и покупка внешнего цапа будет не сложнее чем тот же поиск и покупка редкого камня


Да я уже второй год покупаю! Безрезультатно! Только не ЦАП, а АЦП, я в предыдущем посте ошибся. В качестве ЦАП и ШИМ сгодится. Вариант схемы на ATmega8 есть, его тоже выкладывал. Даже один человек из ЖЖ пытался мне прислать АЦП MCP3202, но не получилось. Судьба, видно, такая. А STM32F100C4 и ATxmega32A4 у меня есть, иначе бы их не рассматривал. Купить их, действительно, пока что у нас невозможно.


Вернуться наверх
 
Не в сети
 Заголовок сообщения: Re: Лабораторный БП PSL-3604
СообщениеДобавлено: Ср апр 10, 2013 17:40:08 
Встал на лапы

Карма: 1
Рейтинг сообщений: 11
Зарегистрирован: Пт июл 06, 2012 14:28:17
Сообщений: 108
Откуда: Россия. г.Смоленск
Рейтинг сообщения: 0
O-LED писал(а):
Леонид Иванович
Цитата:
Вся эта чехарда с процессорами (ATxmega, STM32) происходит из-за того, что нужен 12-разрядный ЦАП. А по вычислительным ресурсом здесь и ATmega8 справится.
Леонид Иванович, а может всё же не придумывать себе проблемы, и применить знакомый и САМЫЙ доступный из всех камней - мега8 плюс внешний ЦАП?? Поиск и покупка внешнего цапа будет не сложнее чем тот же поиск и покупка редкого камня, его изучения, изучения как и чем шить. Все конечно решаемо, но целесообразно ли всё это в данном случаи.


Чуть чаем не подавился.
В мегах 0 полный но банальный поиск говорит:
ATMEGA8A-AU@ATMEL - 32.60 при партии от 250 штук (или 40.10 от 10 штук) ссылка: http://www.elitan.ru/price/index.php?se ... 8&deley=-1
STM32F100C4T6B@ST - 35.40 при партии от 250 штук (или 46.20 от 10 штук) ссылка: http://www.elitan.ru/price/index.php?se ... 0&deley=-1

А редкость камней от stm такая, что на элитане вам в течении 5 дней смогут отгрузить всего лишь 11621 таких камней(ссылка выше)
Но конечно понимаю, лень изучать что-то новое.


Вернуться наверх
 
Не в сети
 Заголовок сообщения: Re: Лабораторный БП PSL-3604
СообщениеДобавлено: Ср апр 10, 2013 17:41:53 
Встал на лапы

Карма: 1
Рейтинг сообщений: 11
Зарегистрирован: Пт июл 06, 2012 14:28:17
Сообщений: 108
Откуда: Россия. г.Смоленск
Рейтинг сообщения: 0
Блин сори, не посмотрел откуда вы. Тогда да вам виднее что у вас продают, на том и приходится делать.


Вернуться наверх
 
Показать сообщения за:  Сортировать по:  Вернуться наверх
Начать новую тему Ответить на тему  [ Сообщений: 3934 ]     ... , , , 49, , , ...  

Часовой пояс: UTC + 3 часа


Кто сейчас на форуме

Сейчас этот форум просматривают: нет зарегистрированных пользователей и гости: 101


Вы не можете начинать темы
Вы не можете отвечать на сообщения
Вы не можете редактировать свои сообщения
Вы не можете удалять свои сообщения
Вы не можете добавлять вложения

Найти:
Перейти:  


Powered by phpBB © 2000, 2002, 2005, 2007 phpBB Group
Русская поддержка phpBB
Extended by Karma MOD © 2007—2012 m157y
Extended by Topic Tags MOD © 2012 m157y