Например TDA7294

Форум РадиоКот • Просмотр темы - Проблема с DC/DC преобразователем.
Форум РадиоКот
Здесь можно немножко помяукать :)

Текущее время: Вс фев 01, 2026 10:11:24

Часовой пояс: UTC + 3 часа


ПРЯМО СЕЙЧАС:



Начать новую тему Ответить на тему  [ Сообщений: 21 ]  1,  
Автор Сообщение
Не в сети
 Заголовок сообщения: Проблема с DC/DC преобразователем.
СообщениеДобавлено: Пн фев 08, 2016 21:49:53 
Родился

Зарегистрирован: Вт окт 20, 2015 16:25:00
Сообщений: 8
Рейтинг сообщения: 0
Здраствуйте, собрал схему DC/DC преобразователя по схеме.
Изображение
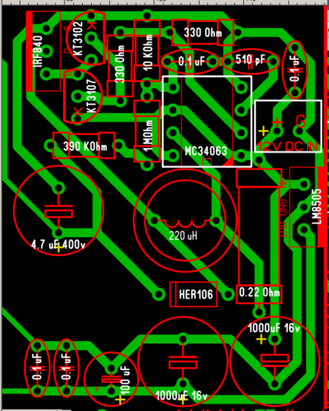
Плату рисовал сам.
Изображение
Есть одна проблема очень сильно греется полевик(IRF840). На вход подаю 12 вольт. Скажите, в чём может быть проблема. Всё нужные изображения прикреплю.


Вернуться наверх
 
Не в сети
 Заголовок сообщения: Re: Проблема с DC/DC преобразователем.
СообщениеДобавлено: Пн фев 08, 2016 21:52:33 
Друг Кота
Аватар пользователя

Карма: 134
Рейтинг сообщений: 2065
Зарегистрирован: Сб дек 06, 2008 17:46:49
Сообщений: 9592
Откуда: город Таганрог
Рейтинг сообщения: 0
LeadGuitar писал(а):
Всё нужные изображения прикреплю.

Нужна осциллограмма напряжения затвор-исток греющегося полевика. Полевик на радиаторе? До какой температуры разогревается? Какая д.б. частота сего стабилизатора напряжения? Какой номинальный выходной ток? Дроссель мотали на кольце из распылённого железа, альсифера, феррита с зазором или как?


Вложения:
Комментарий к файлу: MC34063 Datasheet
MC34063 Datasheet.pdf [203.35 KiB]
Скачиваний: 187

_________________
"Кто мы, зачем мы здесь, живы мы или нет. Дикой пчеле всё равно, мир для неё внизу – только дорога цветов".
©Булат Габдрахманов


Последний раз редактировалось Moskatov Пн фев 08, 2016 22:03:16, всего редактировалось 1 раз.
Вернуться наверх
 
Не в сети
 Заголовок сообщения: Re: Проблема с DC/DC преобразователем.
СообщениеДобавлено: Пн фев 08, 2016 22:01:47 
Родился

Зарегистрирован: Вт окт 20, 2015 16:25:00
Сообщений: 8
Рейтинг сообщения: 0
Moskatov писал(а):
LeadGuitar писал(а):
Всё нужные изображения прикреплю.

Нужна осциллограмма напряжения затвор-исток греющегося полевика. Полевик на радиаторе? До какой температуры разогревается? Какая д.б. частота сего чуда? Какой номинальный выходной ток и напряжение?

Нет возможности сделать осцилограмму и термопары тоже нет. Напряжение должно быть около 170 вольт, ток 0,5 - 1 ампер при полной нагрузке, но я включил без нагрузки. На выходе 3 вольта. Может быть я перегрел полевик и его пробило?


Вернуться наверх
 
Не в сети
 Заголовок сообщения: Re: Проблема с DC/DC преобразователем.
СообщениеДобавлено: Пн фев 08, 2016 22:07:53 
Друг Кота
Аватар пользователя

Карма: 134
Рейтинг сообщений: 2065
Зарегистрирован: Сб дек 06, 2008 17:46:49
Сообщений: 9592
Откуда: город Таганрог
Рейтинг сообщения: 0
Выходное напряжение меняется, если измените сопротивление R45 (например, уменьшите сопротивление этого резистора и повысите до нескольких мегаом)? Сколько миллиампер/ампер постоянного тока сейчас потребляет стабилизатор?
LeadGuitar писал(а):
но я включил без нагрузки

Включайте кратковременно (несколько секунд) с нагрузкой. Например, с резистором 1,8кОм или 2,2кОм 25Вт.

_________________
"Кто мы, зачем мы здесь, живы мы или нет. Дикой пчеле всё равно, мир для неё внизу – только дорога цветов".
©Булат Габдрахманов


Вернуться наверх
 
Эиком - электронные компоненты и радиодетали
Не в сети
 Заголовок сообщения: Re: Проблема с DC/DC преобразователем.
СообщениеДобавлено: Пн фев 08, 2016 22:36:36 
Родился

Зарегистрирован: Вт окт 20, 2015 16:25:00
Сообщений: 8
Рейтинг сообщения: 0
Moskatov писал(а):
Включайте кратковременно (несколько секунд) с нагрузкой. Например, с резистором 1,8кОм или 2,2кОм 25Вт.

Включил с нагрузкой 12 кОм т.к. так должно было быть по схеме. Напряжение на полевике не изменилось. При включении начинает посвистывать иногда и воняет, по-прежнему очень сильно греется.
Номиналы резисторов поменяю вместо 390 кОм поставлю 1 мегаОм и отпишусь. Но думаю, что полевик скорее мёртв, чем жив.


Вернуться наверх
 
Не в сети
 Заголовок сообщения: Re: Проблема с DC/DC преобразователем.
СообщениеДобавлено: Пн фев 08, 2016 22:47:46 
Друг Кота
Аватар пользователя

Карма: 134
Рейтинг сообщений: 2065
Зарегистрирован: Сб дек 06, 2008 17:46:49
Сообщений: 9592
Откуда: город Таганрог
Рейтинг сообщения: 0
LeadGuitar писал(а):
Напряжение на полевике не изменилось.

Напряжение на полевике (сток-исток) - переменное импульсное, измеряют осциллографом. Постоянное выходное напряжение на конденсаторе C12 - вольтметром.

_________________
"Кто мы, зачем мы здесь, живы мы или нет. Дикой пчеле всё равно, мир для неё внизу – только дорога цветов".
©Булат Габдрахманов


Вернуться наверх
 
Не в сети
 Заголовок сообщения: Re: Проблема с DC/DC преобразователем.
СообщениеДобавлено: Пн фев 08, 2016 22:56:13 
Родился

Зарегистрирован: Вт окт 20, 2015 16:25:00
Сообщений: 8
Рейтинг сообщения: 0
Moskatov писал(а):
Выходное напряжение меняется, если измените сопротивление R45 (например, уменьшите сопротивление этого резистора и повысите до нескольких мегаом)?

Нагрев пропал, странно, на полевике вообще напряжение увеличилось до входного напряжения. На выходе тоже входное появилось.
Moskatov писал(а):
Сколько миллиампер/ампер постоянного тока сейчас потребляет стабилизатор?

Потребляет около 56 мА.


Вернуться наверх
 
Не в сети
 Заголовок сообщения: Re: Проблема с DC/DC преобразователем.
СообщениеДобавлено: Пн фев 08, 2016 23:12:45 
Друг Кота
Аватар пользователя

Карма: 134
Рейтинг сообщений: 2065
Зарегистрирован: Сб дек 06, 2008 17:46:49
Сообщений: 9592
Откуда: город Таганрог
Рейтинг сообщения: 0
R42 и R45, R46 — это делитель напряжения, сопротивление резисторов которого определяет постоянное выходное напряжение стабилизатора на C12. Подобрав сопротивление делителя (например, R45-м), выставляют требуемое постоянное выходное напряжение (170В).

_________________
"Кто мы, зачем мы здесь, живы мы или нет. Дикой пчеле всё равно, мир для неё внизу – только дорога цветов".
©Булат Габдрахманов


Вернуться наверх
 
Не в сети
 Заголовок сообщения: Re: Проблема с DC/DC преобразователем.
СообщениеДобавлено: Пн фев 08, 2016 23:57:10 
Родился

Зарегистрирован: Вт окт 20, 2015 16:25:00
Сообщений: 8
Рейтинг сообщения: 0
Moskatov писал(а):
R42 и R45, R46 — это делитель напряжения, сопротивление резисторов которого определяет постоянное выходное напряжение стабилизатора на C12. Подобрав сопротивление делителя (например, R45-м), выставляют требуемое постоянное выходное напряжение (170В).

А по плате всё в порядке? Я может быть какую-нибудь глупую ошибку допустил, когда её проектировал.


Вернуться наверх
 
Не в сети
 Заголовок сообщения: Re: Проблема с DC/DC преобразователем.
СообщениеДобавлено: Вт фев 09, 2016 05:59:33 
Грызет канифоль

Зарегистрирован: Вт окт 08, 2013 07:38:59
Сообщений: 256
Откуда: СПб
Рейтинг сообщения: 0
LeadGuitar писал(а):
на полевике вообще напряжение увеличилось до входного напряжения
Такое обычно происходит, когда контроллер вообще генерить перестаёт (входное напряжение прямиком попадает на выход)


Вернуться наверх
 
Не в сети
 Заголовок сообщения: Re: Проблема с DC/DC преобразователем.
СообщениеДобавлено: Вт фев 09, 2016 07:29:06 
Друг Кота
Аватар пользователя

Карма: 43
Рейтинг сообщений: 167
Зарегистрирован: Вс янв 25, 2009 21:16:04
Сообщений: 35639
Откуда: Москва
Рейтинг сообщения: 0
LeadGuitar писал(а):
[
Нет возможности сделать осцилограмму и термопары тоже нет. Напряжение должно быть около 170 вольт, ток 0,5 - 1 ампер при полной нагрузке, но я включил без нагрузки. На выходе 3 вольта. Может быть я перегрел полевик и его пробило?

Судя по схеме этот транзистор совершает короткое замыкание выходного напряжения с частотой генератора.
Преобразователь не DC/DC. а AC/DC если быть справедливым, а попросту - обычный блок питания от сети с модными выебонами.

_________________
А поболтать?


Вернуться наверх
 
Не в сети
 Заголовок сообщения: Re: Проблема с DC/DC преобразователем.
СообщениеДобавлено: Вт фев 09, 2016 07:39:47 
Друг Кота
Аватар пользователя

Карма: 134
Рейтинг сообщений: 2065
Зарегистрирован: Сб дек 06, 2008 17:46:49
Сообщений: 9592
Откуда: город Таганрог
Рейтинг сообщения: 0
Brigadir писал(а):
Судя по схеме этот транзистор совершает короткое замыкание выходного напряжения с частотой генератора.

Транзистор VT17 с частотой генератора открывается, по обмотке накопительного дросселя L1 течёт ток и в магнитном поле дросселя запасается энергия. Когда транзистор VT17 закрывается, на обмотке дросселя L1 появляется напряжение ЭДС самоиндукции, приложенное через диод VD1 последовательно с выходным напряжением повышающего стабилизатора. Магнитное поле дросселя L1 отдаёт запасённую энергию, а конденсатор C12 её накапливает для питания нагрузки, когда транзистор VT17 вновь будет открыт.

_________________
"Кто мы, зачем мы здесь, живы мы или нет. Дикой пчеле всё равно, мир для неё внизу – только дорога цветов".
©Булат Габдрахманов


Вернуться наверх
 
Не в сети
 Заголовок сообщения: Re: Проблема с DC/DC преобразователем.
СообщениеДобавлено: Вт фев 09, 2016 08:38:56 
Говорящий с текстолитом

Карма: 18
Рейтинг сообщений: 498
Зарегистрирован: Сб дек 14, 2013 16:11:55
Сообщений: 1698
Рейтинг сообщения: 0
LeadGuitar писал(а):
Напряжение должно быть около 170 вольт, ток 0,5 - 1 ампер при полной нагрузке

Посчитай, сколько будет потребление тока с 12в при выходной мощности 170ватт, и умножь на 2 в амплитуде.. а теперь загляни в даташит irf840, и посмотри на какой ток он расчитан. Сюда больше подошел бы irf460 или мощней.
по схеме - верхний транзистор в повторителе не нужен, у 34063 выход и так дает до 1.2А в пике. Вместо Vt15 ставится диод шоттки анодом на базу, катодом на эмиттер Vt16. Резистор R43 увеличить на порядок, а R44 уменьшить до 10-20ом.
ну и дроссель как-нибудь рассчитан по току и индуктивности, или воткнуто что попало в смд исполнении?)


Вернуться наверх
 
Не в сети
 Заголовок сообщения: Re: Проблема с DC/DC преобразователем.
СообщениеДобавлено: Вт фев 09, 2016 10:24:37 
Друг Кота
Аватар пользователя

Карма: 43
Рейтинг сообщений: 167
Зарегистрирован: Вс янв 25, 2009 21:16:04
Сообщений: 35639
Откуда: Москва
Рейтинг сообщения: 0
Moskatov писал(а):
[
Транзистор VT17 с частотой генератора открывается, по обмотке накопительного дросселя .

Спасибо за разьяснение. А то я по старинке привык получать нужное напряжение на выходе простыми и древними методами: трансформатор - диодный мост и сглаживающий конденсатор. :))) Да ужжж отстал от прогресса....а что прогресс? Ведь задача то - получить на выходе 170 вольт, при потребляемом токе 1 А. А в схеме, как ни крути, стоит трансформатор. И как не крути: мощность трансформатора должна быть в 200 Вт. (огромный, тяжелый). Сможет ли Автор из дросселя выжать подобную мощность? Я что то сомневаюсь. Я привык к тому, что когда требуется высокое напряжение, то обычно это связано с малым потреблением тока, вот именно тогда и повышают напряжение импульсным током с помощью дросселя. И это оправдано, ибо наматывать миниатюрный повышающий трансформатор весьма трудоемко (очень тонюсенький провод и много, много витков). Здесь же, если верить Автору, мощность запрашивается довольно приличная и более выгодно просто намотать соответствующую вторичную обмотку трансформатора ( относительно толстый эмалированный провод и относительно мало витков, где то 1000 -1500...). Этим мы исключаем из схемы весьма ненадежный узел преобразования (накопления) напряжения, работающий в тяжелых условиях.
Может я и не прав...пусть Автор сам решает.
И ещё, пожалуй самое главное: импульсный источник питания не может работать БЕЗ нагрузки. Должен же дроссель на что то разряжать свою энергию, иначе эта накопленная энергия просто выжгет свои "кишки" :)))

_________________
А поболтать?


Вернуться наверх
 
Не в сети
 Заголовок сообщения: Re: Проблема с DC/DC преобразователем.
СообщениеДобавлено: Вт фев 09, 2016 11:44:34 
Родился

Зарегистрирован: Вт окт 20, 2015 16:25:00
Сообщений: 8
Рейтинг сообщения: 0
Очень сильно ошибся с потреблением тока, пересчитал, получилось 250-300 мА.


Вернуться наверх
 
Не в сети
 Заголовок сообщения: Re: Проблема с DC/DC преобразователем.
СообщениеДобавлено: Вт фев 09, 2016 11:52:06 
Родился

Зарегистрирован: Вт окт 20, 2015 16:25:00
Сообщений: 8
Рейтинг сообщения: 0
Fuser писал(а):
по схеме - верхний транзистор в повторителе не нужен, у 34063 выход и так дает до 1.2А в пике. Вместо Vt15 ставится диод шоттки анодом на базу, катодом на эмиттер Vt16. Резистор R43 увеличить на порядок, а R44 уменьшить до 10-20ом.

Что типо как на этой схеме?
Изображение
В руководстве к этой схеме написано слейдущее:
Индуктивность желательна от 200 микрогенри.
При правильной индуктивности, её нагрев также практически отсутствует.
Диод D1 любой "ультрабыстрый" с обратным напряжением 300 В.
C1 это задающий частоту конденсатор. Можно выбирать примерно в диапазоне 200-1000 пф, в зависимости от используемого дросселя и имеющейся нагрузки (требуемой мощности). Меньше ёмкость - больше частота.
При низком напряжении питания, ниже 9 В, требуется большее количество импульсов для накачки мощности, а полевик ещё и начинает открываться не полностью. 9 В где-то и является нижним пределом для 6 индикаторов. 12 В самое оптимальное напряжение питания.

Что-то взял отсюда.
Fuser писал(а):
ну и дроссель как-нибудь рассчитан по току и индуктивности, или воткнуто что попало в смд исполнении?)

Дроссель взял самый мощный который смог найти, 680мА максимальный ток.


Вернуться наверх
 
Не в сети
 Заголовок сообщения: Re: Проблема с DC/DC преобразователем.
СообщениеДобавлено: Вт фев 09, 2016 12:53:10 
Родился

Зарегистрирован: Вт фев 09, 2016 11:45:22
Сообщений: 2
Рейтинг сообщения: 0
Fuser писал(а):
ну и дроссель как-нибудь рассчитан по току и индуктивности,

Подскажите, как рассчитать этот дроссель.


Вернуться наверх
 
Не в сети
 Заголовок сообщения: Re: Проблема с DC/DC преобразователем.
СообщениеДобавлено: Вт фев 09, 2016 12:58:14 
Родился

Зарегистрирован: Вт окт 20, 2015 16:25:00
Сообщений: 8
Рейтинг сообщения: 0
Васькин писал(а):
Подскажите, как рассчитать дроссель?

Я дроссель не рассчитывал, использовал готовые схемы. В этом деле я совсем новичок.
Но если не ошибаюсь, тут надо это дело рассматривать как LC контур. Частоту считаем по формуле 1 / ( 2 * ПИ * Корень(L*C) ). То есть, если вы знаете нужную вам частоту и дан один из компонентов контура, то второй рассчитать будет не трудно.


Вернуться наверх
 
Не в сети
 Заголовок сообщения: Re: Проблема с DC/DC преобразователем.
СообщениеДобавлено: Вт фев 09, 2016 13:02:44 
Родился

Зарегистрирован: Вт фев 09, 2016 11:45:22
Сообщений: 2
Рейтинг сообщения: 0
А я думал, что должно напряжение и ток участвовать в расчётах.


Вернуться наверх
 
Не в сети
 Заголовок сообщения: Re: Проблема с DC/DC преобразователем.
СообщениеДобавлено: Вт фев 09, 2016 13:29:51 
Потрогал лапой паяльник
Аватар пользователя

Карма: 4
Рейтинг сообщений: 92
Зарегистрирован: Пн сен 15, 2014 15:19:01
Сообщений: 325
Откуда: Екатеринбург
Рейтинг сообщения: 0
Схема буста не самая лучшая идея для повышения напряжения в > чем 10 раз. Возьмите за основу прямоходовый преобразователь, например. Отличия от первоначальной схемы будут минимальны, только трансформатор придется намотать да снаббер добавить. Но зато можно применить низковольтный транзистор.

_________________
Спойлерyou gotta do what you gotta do


Вернуться наверх
 
Показать сообщения за:  Сортировать по:  Вернуться наверх
Начать новую тему Ответить на тему  [ Сообщений: 21 ]  1,  

Часовой пояс: UTC + 3 часа


Кто сейчас на форуме

Сейчас этот форум просматривают: нет зарегистрированных пользователей и гости: 113


Вы не можете начинать темы
Вы не можете отвечать на сообщения
Вы не можете редактировать свои сообщения
Вы не можете удалять свои сообщения
Вы не можете добавлять вложения

Найти:
Перейти:  


Powered by phpBB © 2000, 2002, 2005, 2007 phpBB Group
Русская поддержка phpBB
Extended by Karma MOD © 2007—2012 m157y
Extended by Topic Tags MOD © 2012 m157y